
本文是技术人面试系列Java基础及面试题篇,面试中关于Java基础及面试题都需要了解哪些内容?一文带你详细了解,欢迎收藏!封装:对抽象的事物抽象化成一个对象,并对其对象的属性私有化,同时提供一些能被外界访问属性的方法;继承:子类扩展新的数据域或功能,并复用父类的属性与功能,单继承,多实现;多态:通过继承(多个⼦类对同⼀⽅法的重写)、也可以通过接⼝(实现接⼝并覆盖接⼝);1、Java与C++区别
不同点:c++支持多继承,并且有指针的概念,由程序员自己管理内存;Java是单继承,可以用接口实现多继承,Java不提供指针来直接访问内存,程序内存更加安全,并且Java有JVM⾃动内存管理机制,不需要程序员⼿动释放⽆⽤内存。2、多态实现原理
多态的底层实现是动态绑定,即在运行时才把方法调用与方法实现关联起来。一种是在编译期确定,被称为静态分派,比如方法的重载;一种是在运行时确定,被称为动态分派,比如方法的覆盖(重写)和接口的实现。虚拟机栈中会存放当前方法调用的栈帧(局部变量表、操作栈、动态连接、返回地址)。多态的实现过程,就是方法调用动态分派的过程,如果子类覆盖了父类的方法,则在多态调用中,动态绑定过程会首先确定实际类型是子类,从而先搜索到子类中的方法。这个过程便是方法覆盖的本质。3、static和final关键字
类级别属性,所有对象共享一份,随着类的加载而加载(只加载一次),先于对象的创建;可以使用类名直接调用。随着类的加载而加载;可以使用类名直接调用;静态方法中,只能调用静态的成员,不可用this;final:关键字主要⽤在三个地⽅:变量、⽅法、类。如果是基本数据类型的变量,则其数值一旦在初始化之后便不能更改;如果是引⽤类型的变量,则在对其初始化之后便不能再让其指向另⼀个对象。把⽅法锁定,以防任何继承类修改它的含义(重写);类中所有的private⽅法都隐式地指定为final。final修饰类时,表明这个类不能被继承。final类中的所有成员⽅法都会被隐式地指定为final⽅法。一个类不能被继承,除了final关键字之外,还有可以私有化构造器。(内部类无效)4、抽象类和接口
抽象类:包含抽象方法的类,即使用abstract修饰的类;抽象类只能被继承,所以不能使用final修饰,抽象类不能被实例化;接口:接口是一个抽象类型,是抽象方法的集合,接口支持多继承,接口中定义的方法,默认是public abstract修饰的抽象方法;②抽象类和接口都可以定义抽象方法,子类/实现类必须覆写这些抽象方法;③抽象类可以包含普通方法,接口中只能是public abstract修饰抽象方法(Java8之后可以);④抽象类可以定义各种类型的成员变量,接口中只能是public static final修饰的静态常量;既想约束子类具有共同的行为(但不在乎其如何实现),又想拥有缺省的方法,又能拥有实例变量;约束多个实现类具有统一的行为,但是不在乎每个实现类如何具体实现;实现类中各个功能之间可能没有任何联系;5、泛型以及泛型擦除
参考:https://blog.csdn.net/baoyinwang/article/details/107341997泛型的本质是参数化类型。这种参数类型可以用在类、接口和方法的创建中,分别称为泛型类、泛型接口和泛型方法。Java的泛型是伪泛型,使用泛型的时候加上类型参数,在编译器编译生成的字节码的时候会去掉,这个过程成为类型擦除。如List等类型,在编译之后都会变成List。JVM看到的只是List,而由泛型附加的类型信息对JVM来说是不可见的。6、反射原理以及使用场景
是指在运行状态中,对于任意一个类都能够知道这个类所有的属性和方法;并且都能够调用它的任意一个方法;反射首先是能够获取到Java中的反射类的字节码,然后将字节码中的方法,变量,构造函数等映射成相应的Method、Filed、Constructor等类。1.类名.class(就是一份字节码)2.Class.forName(String className);根据一个类的全限定名来构建Class对象3.每一个对象多有getClass()方法:obj.getClass();返回对象的真实类型
7、Java异常体系

Throwable是Java语言中所有错误或异常的超类。下一层分为Error 和Exception。是指java运行时系统的内部错误和资源耗尽错误。应用程序不会抛出该类对象。如果出现了这样的错误,除了告知用户,剩下的就是尽力使程序安全的终止。Exception包含:RuntimeException、CheckedException;编程错误可以分成三类:语法错误、逻辑错误和运行错误。语法错误(也称编译错误)是在编译过程中出现的错误,由编译器检查发现语法错误。逻辑错误指程序的执行结果与预期不符,可以通过调试定位并发现错误的原因。运行错误是引起程序非正常终端的错误,需要通过异常处理的方式处理运行错误。RuntimeException:运行时异常,程序应该从逻辑角度尽可能避免这类异常的发生。如NullPointerException、ClassCastException ;CheckedException:受检异常,程序使用trycatch进行捕捉处理;如IOException、SQLException、NotFoundException;
1、ArrayList和LinkedList
底层基于数组实现,支持对元素进行快速随机访问,适合随机查找和遍历,不适合插入和删除。(提一句实际上)
默认初始大小为10,当数组容量不够时,会触发扩容机制(扩大到当前的1.5倍),需要将原来数组的数据复制到新的数组中;当从ArrayList的中间位置插入或者删除元素时,需要对数组进行复制、移动、代价比较高。
底层基于双向链表实现,适合数据的动态插入和删除;
内部提供了List接口中没有定义的方法,用于操作表头和表尾元素,可以当作堆栈、队列和双向队列使用。(比如jdk官方推荐使用基于linkedList的Deque进行堆栈操作)都是线程不安全的,ArrayList适用于查找的场景,LinkedList适用于增加、删除多的场景。可以使用原生的Vector,或者是Collections.synchronizedList(List list)函数返回一个线程安全的ArrayList集合。
建议使用concurrent并发包下的CopyOnWriteArrayList的。
①Vector:底层通过synchronize修饰保证线程安全,效率较差。②CopyOnWriteArrayList:写时加锁,使用了一种叫写时复制的方法;读操作是可以不用加锁的。2、List遍历快速和安全失败
for(int i=0; i < list.size(); i++){ if(list.get(i) == 5) list.remove(i);}
② 迭代遍历,用list.remove(i)方法删除元素Iterator<Integer> it = list.iterator();while(it.hasNext()){ Integer value = it.next(); if(value == 5){ list.remove(value); }}
for(Integer i:list){ if(i==3) list.remove(i);}
fail-fast主要是体现在当我们在遍历集合元素的时候,经常会使用迭代器,但在迭代器遍历元素的过程中,如果集合的结构(modCount)被改变的话,就会抛出异常ConcurrentModificationException,防止继续遍历。这就是所谓的快速失败机制。采用安全失败机制的集合容器,在遍历时不是直接在集合内容上访问的,而是先复制原有集合内容,在拷贝的集合上进行遍历。由于在遍历过程中对原集合所作的修改并不能被迭代器检测到,所以不会触发ConcurrentModificationException。缺点:基于拷贝内容的优点是避免了ConcurrentModificationException,但同样地,迭代器并不能访问到修改后的内容,即:迭代器遍历的是开始遍历那一刻拿到的集合拷贝,在遍历期间原集合发生的修改迭代器是不知道的。场景:java.util.concurrent包下的容器都是安全失败,可以在多线程下并发使用,并发修改。3、详细介绍HashMap
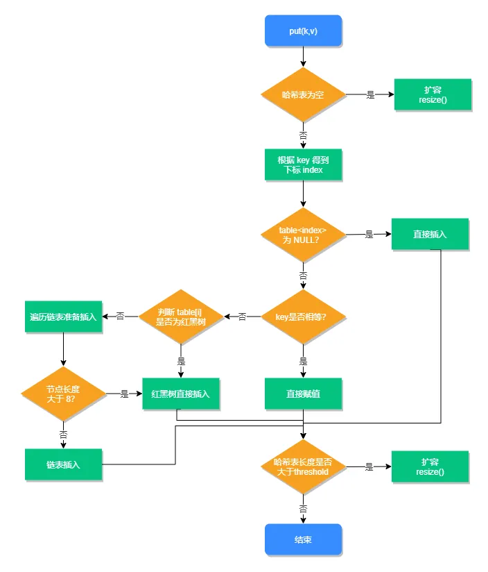
角度:数据结构+扩容情况+put查找的详细过程+哈希函数+容量为什么始终都是2^N,JDK1.7与1.8的区别。参考:https://www.jianshu.com/p/9fe4cb316c05HashMap在底层数据结构上采用了数组+链表+红黑树,通过散列映射来存储键值对数据。默认的负载因子是0.75,如果数组中已经存储的元素个数大于数组长度的75%,将会引发扩容操作。【2】1.7采用Entry的重新hash运算,1.8采用高于运算。
1、判断数组是否为空,为空进行初始化;
2、不为空,则计算 key的hash值,通过(n - 1) & hash计算应当存放在数组中的下标 index;
3、查看table[index] 是否存在数据,没有数据就构造一个Node节点存放在 table[index] 中;
4、存在数据,说明发生了hash冲突(存在二个节点key的hash值一样), 继续判断key是否相等,相等,用新的value替换原数据;
5、若不相等,判断当前节点类型是不是树型节点,如果是树型节点,创造树型节点插入红黑树中;
6、若不是红黑树,创建普通Node加入链表中;判断链表长度是否大于8,大于则将链表转换为红黑树;
7、插入完成之后判断当前节点数是否大于阈值,若大于,则扩容为原数组的二倍;通过hash函数(优质因子31循环累加)先拿到key的hashcode,是一个32位的值,然后让hashcode的高16位和低16位进行异或操作。该函数也称为扰动函数,做到尽可能降低hash碰撞,通过尾插法进行插入。先做对数组的⻓度取模运算,得到的余数才能⽤来要存放的位置也就是对应的数组下标。这个数组下标的计算⽅法是“ (n - 1) & hash ”。(n代表数组⻓度)。方便数组的扩容和增删改时的取模。底层是 数组和链表 结合在⼀起使⽤也就是链表散列。如果相同的话,直接覆盖,不相同就通过拉链法解决冲突。扩容翻转时顺序不一致使用头插法会产生死循环,导致cpu100%底层数据结构上采用了数组+链表+红黑树;当链表⻓度⼤于阈值(默认为 8-泊松分布),数组的⻓度大于 64时,链表将转化为红⿊树,以减少搜索时间。(解决了tomcat臭名昭著的url参数dos攻击问题)4、ConcurrentHashMap
可以通过ConcurrentHashMap和Hashtable来实现线程安全;Hashtable 是原始API类,通过synchronize同步修饰,效率低下;ConcurrentHashMap通过分段锁实现,效率较比Hashtable要好。JDK1.7的ConcurrentHashMap底层采⽤ 分段的数组+链表 实现;采用 分段锁(Sagment) 对整个桶数组进⾏了分割分段(Segment默认16个),每⼀把锁只锁容器其中⼀部分数据,多线程访问容器⾥不同数据段的数据,就不会存在锁竞争,提⾼并发访问率。
JDK1.8的 ConcurrentHashMap采⽤的数据结构跟HashMap1.8的结构⼀样,数组+链表/红⿊树;摒弃了Segment的概念,⽽是直接⽤ Node 数组+链表+红⿊树的数据结构来实现,通过并发控制synchronized和CAS来操作保证线程的安全。5、序列化和反序列化
序列化的意思就是将对象的状态转化成字节流,以后可以通过这些值再生成相同状态的对象。对象序列化是对象持久化的一种实现方法,它是将对象的属性和方法转化为一种序列化的形式用于存储和传输。反序列化就是根据这些保存的信息重建对象的过程。a、实现了数据的持久化,通过序列化可以把数据永久地保存到硬盘上(通常存放在文件里)Redis的RDBb、利用序列化实现远程通信,即在网络上传送对象的字节序列。Google的protoBuf。序列化ID:serialVersionUID不一致的时候,导致反序列化失败。6、String
String使用数组存储内容,数组使用final修饰,因此String定义的字符串的值也是不可变的。StringBuffer对方法加了同步锁,线程安全,效率略低于StringBuilder。1、单例模式
某个类只能生成一个实例,该实例全局访问,例如Spring容器里一级缓存里的单例池。唯一访问:如生成唯一序列化的场景、或者spring默认的bean类型。提高性能:频繁实例化创建销毁或者耗时耗资源的场景,如连接池、线程池。懒汉式:双重检测锁,第一次减少锁的开销、第二次防止重复、volatile防止重排序导致实例化未完成;枚举:effictiveJAVA推荐,反射也无法破坏;2、工厂模式
定义一个用于创建产品的接口,由子类决定生产何种产品。优点:解耦:提供参数即可获取产品,通过配置文件可以不修改代码增加具体产品。3、抽象工厂模式
提供一个接口,用于创建相关或者依赖对象的家族,并由此进行约束。缺点:假如产品族中需要增加一个新的产品,则几乎所有的工厂类都需要进行修改。构造方法可以被重载,只有当类中没有显性声明任何构造方法时,才会有默认构造方法。静态初始化块的优先级最高,会最先执行,在非静态初始化块之前执行。静态初始化块会在类第一次被加载时最先执行,因此在main方法之前。关键字this代表当前对象的引用。当前对象指的是调用类中的属性或方法的对象。关键字this不可以在静态方法中使用。静态方法不依赖于类的具体对象的引用。重载指在同一个类中定义多个方法,这些方法名称相同,签名不同。重写指在子类中的方法的名称和签名都和父类相同,使用override注解。equals比较对象是否相同,默认和==功能一致;hashCode散列码,equals则hashCode相同,所以重写equals必须重写hashCode;finalize用于垃圾回收之前做的遗嘱,默认空,子类需重写;clone深拷贝,类需实现cloneable的接口;getClass反射获取对象元数据,包括类名、方法;

【这些年背过的面试题】系列文章欢迎点击阅读原文查看合集!