
作者:刘俊寰
还记得去年11月15日的时候,年过半百的SOHO中国董事长潘石屹突然在微博上宣布,要正式开始学习Python,并表示,“Python是进化最好的一种语言”。

半年过去了,今天凌晨,潘石屹在微博晒出了自己的第一张Python考试成绩单,“通过NTC全国青少年编程能力等级测试(Python编程一段)”,还取得了99分的优秀成绩!截止到发稿,这条微博已经得到了1400多赞。

至于为什么减掉了1分,网友神回复道,“还有一分怕你骄傲”,潘石屹则表示,是因为“画完图后忘了隐藏画笔的箭头,扣了一分”。

有网友表示,“56岁的潘石屹报名考试,完全重新定义了青少年这个词”。
不过,除了年龄,说到NCT全国青少年编程能力等级测试Python编程一级考试,虽然没有那么难,但也足以看出潘石屹是有认真学习认真考试的。
自从在微博上高调宣布要学习Python之后,潘石屹的微博基本上被Python学习的内容独揽了,他还专门建了一个#潘石屹用Python解决100个问题#的tag,目前这个Tag阅读量已经超过了一亿。

学习了几个月以后,潘石屹再次高调表示,为了检验自己的学习成果,已经报名参加了NCT全国青少年编程能力等级测试Python编程一级考试,“我都好多年没有参加过考试了,如果有一起考的朋友,欢迎来交流备考经验”。
受疫情影响,潘石屹的这场考试是在家中完成的,夫人张欣还为他拍照留念了这张“紧张的考试”。

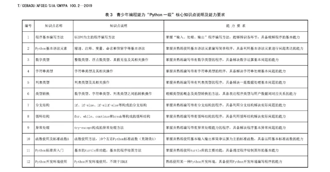
青少年编程能力Python语言共有4个等级,一级考试阶段的试题确实会相对简单,不过从等级定位上看,也包括了对函数和模块的使用,比如对标准函数和标准库的使用,同时要求“编写不少于20行Python程序”。
核心知识考点共12个,如下图所示,包括程序基本编写方法、Python基本语法元素、数字类型、字符串类型、列表类型、类型转换、分支结构、循环结构、异常处理、函数使用及标准函数A、Python标准库入门、Python开发环境使用。

学无止境,56岁的潘石屹都这么努力了,你还有什么借口吗?


实习/全职编辑记者招聘ing
加入我们,亲身体验一家专业科技媒体采写的每个细节,在最有前景的行业,和一群遍布全球最优秀的人一起成长。坐标北京·清华东门,在大数据文摘主页对话页回复“招聘”了解详情。简历请直接发送至zz@bigdatadigest.cn

