

青少年软件编程
等级考试
YES
NO


根据中国电子学会考评中心消息
2026年青少年等级考试报名时间
考试时间安排出炉
一起来看具体安排


01.
青少年等级考试安排
中国电子学会青少年等级考试(以下简称等级考试)是中国电子学会为落实《全民科学素质行动规划纲要(2021-2035年)》,提升青少年电子信息科学素质水平而开展的社会化评价项目。为进一步推进信息技术与科学教育深度融合,增强青少年科学兴趣、创新意识和创新能力,经研究决定开展2026年青少年等级考试全国统考工作,现将有关事项通知如下:

报名网址

www.qceit.org.cn
考生注册、登录后填报信息并完成缴费视为报名成功
报名截止时间

2026年3月11日16:00
考试时间

3月21日
软件编程(C/C++、Python)
3月22日
软件编程(图形化)
3月29日
机器人技术
考试科目

软件编程(图形化)
软件编程(Python)
软件编程(C++语言)
机器人技术
考前集中测试

3月19日周四 19:00-21:00
软件编程
(C/C++、Python、图形化)
3月26日 19:00-21:00
机器人技术

02.
青少年等级考试介绍
青少年等级考试是由中国电子学会启动的面向青少年软件编程能力水平的认证项目。
主办单位中国电子学会是国家一级5A级学术组织,工信部直属事业单位,成立于1962年。

等级考试已经启动和国际信息科学考试学会-青少年等级考试项目的互认流程,证书在国际上也是被认可的。
主办单位

中国电子学会
青少年等级考试
考试科目包含:机器人技术、软件编程(图形化语言、Python语言、C/C++语言)、无人机技术、三维创意设计、电子技术等。
其中青少年软件编程等级考试由客观题和编程题构成,考试采用系统内嵌的编程环境实现编程过程及调试。其他科目除客观题外,还有实操考查,采用相关硬件器材完成。

考试科目具体介绍
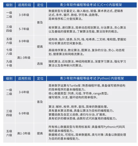
全国青少年软件编程等级考试由中国电子学会是面向青少年软件编程能力水平开展的社会化评价项目。考核内容从软件编程所需要的的技能和知识出发,以实践应用能力为主。
考试分为图形化(1-4级)、代码编程(C/C++1-10级)、Python(1-6级),学生可以从简易的图形化编程开始,逐步进阶学习且参加更复杂的代码编程考级。


证书样式



03.
为什么要参加等级考试
检验学习成果

专业级的考试标准和评价体系,可以对孩子一段时间的学习成果进行检验。
增强孩子自信心

考级为孩子们提供了展示自我的平台,同时锻炼表达能力和逻辑思维能力,通过和同龄人较量,开阔视野,增强学习的自信心和驱动力。
政策扶持

在2018年1月16日公布高中新课标,编程、机器人、人工智能正式划入"新课标”。
在2023年5月,教育部、共青团中央、全国少工委等十八部门联合印发《关于加强新时代中小学科学教育工作的意见》,旨在全面提高学生科学素质,培育具备科学家潜质、愿意献身科学研究事业的青少年群体。
顺应未来趋势

机器人技术与产业应用已经成为中国迈向未来工业和服务业创新发展的关键技术领域。机器人技术是融合机械、电子、计算机、智能控制、互联网、通信、人工智能等诸多技术的生态综合体,对未来启蒙意义重大。
新东方i编程

新东方i编程是由专业研发团队结合多年研发、教学、竞赛经验,借助高品质科技教具,专为儿童打造的兼具趣味性、知识性、创新性与竞技性的编程课程。
i编程以图形化编程-Python-C++编程三种编程语言为学习主线,以孩子熟悉的生活场景为基础,结合趣味性故事和游戏,让学员探索编程世界的奥秘。

i编程冬季班
正在报名中
欢迎孩子们一起来
冲刺各项科创白名单赛事奖项
