
2026年1月19日,国家自然科学基金委员会(NSFC)正式发布《2026年度国家自然科学基金项目指南》,“类器官与人工器官(C1004)”正式成为独立二级申请代码。这一调整标志着类器官从实验辅助工具跻身国家基础研究战略赛道,为中国科研界打开了通往全球类器官市场的重要入口。

C1004独立:三大政策信号释放行业机遇
此次C1004代码的增设,绝非简单的学科分类调整,而是国家对类器官技术价值的深度认可,释放三大核心信号:
类器官研究告别跨学科分散评审模式,解决此前类器官研究 “评审定位模糊、跨学科评价误差大” 的痛点。今后,类器官项目将由具备领域背景的同行专家集中评审,从机制探索到临床转化的研究方向都能精准匹配评审维度,大幅提升申请命中率。
与2026年5月施行的《生物医学新技术临床研究和临床转化应用管理条例》形成政策闭环,类器官进入“科研-监管-产业”协同发展阶段。
2026国自然加大青年人才支持力度,类器官作为新兴领域,成为青年科研者突破的黄金赛道。
八大学科联动:类器官成跨领域创新利器
除C1004专属代码外,生命科学部与医学科学部共八大学科明确鼓励类器官模型应用,形成全域覆盖的创新支持网络:
生命科学部:细胞生物学(C07)、发育生物学与生殖生物学(C12)支持类器官在细胞命运调控、胚胎发育机制等方向的研究;

《2026年度国家自然科学基金项目指南》生命科学部2大学科原文(点击查看大图)
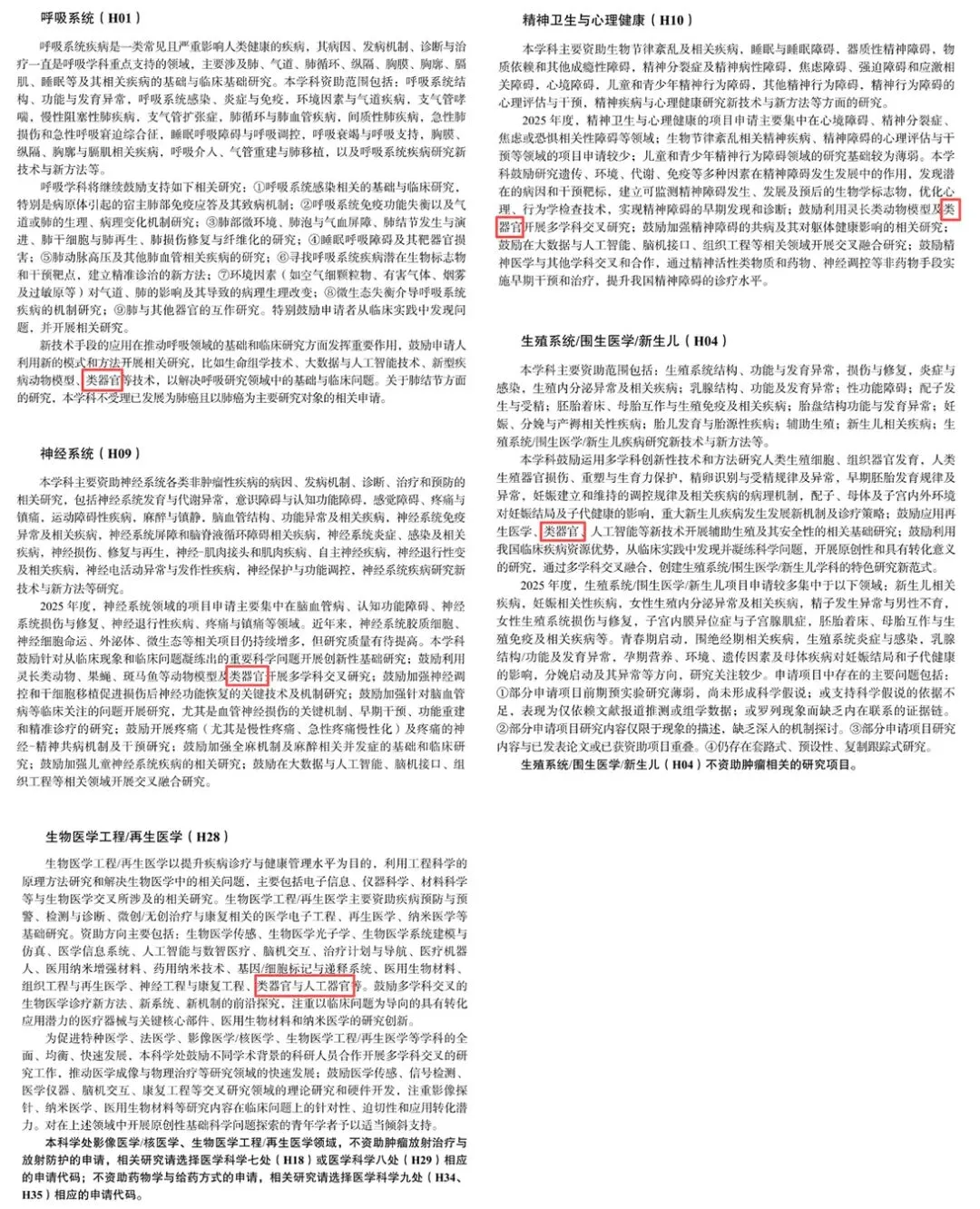
医学科学部:呼吸系统(H01)聚焦肺部疾病类器官模型、神经系统(H09)助力神经退行性疾病机制探索、精神卫生与心理健康(H10)支持类器官多学科交叉研究、生殖系统/围生医学/新生儿(H04)鼓励子宫内膜类器官等生殖健康研究、生物医学工程/再生医学(H28)推动“类器官+芯片/AI”高通量筛选技术发展。这意味着,无论聚焦神经、精神卫生、生殖、呼吸还是再生医学领域,类器官都能成为提升课题创新性的核心抓手。

《2026年度国家自然科学基金项目指南》医学科学部5大学科原文(点击查看大图)
2026国自然类器官(C1004)代码落地与八大学科联动,既划定了类器官研究的国家级赛道,也明确了“后动物实验时代”的技术转化需求。
淇嘉科技:政策适配型技术体系+双国家重大专项,赋能C1004申报
作为行业领先的类器官技术平台,淇嘉科技早已布局与新政策适配的技术体系:
✓ 已建立包括肝脏、肺、肠道、心脏、脑等20余种人源类器官生理/病理模型,具有更仿生的细胞谱系和功能,精准匹配八大学科方向。
✓ 依托2025年《GUT》合作经验,可提供C1004申报的模型构建、技术验证全支持。
✓ 2025年斩获两项国家科技重大专项支持:
新发突发与重大传染病防控国家科技重大专项“创建高仿真HBV感染肝类器官模型”(项目编号:2025AAA170295)
2025“四大慢病”国家科技重大专项“肺部微生态在慢性呼吸系统疾病发生发展中的作用与临床干预研究”(项目编号:2025ZD0549100)
未来,淇嘉将持续深耕iPSC源类器官领域,致力于提供国自然适配的“高仿真模型+药筛”方案,联动区域类器官药物筛选创新平台,推动技术从实验室走向临床,让先进类器官科技真正服务于药物研发、精准医疗,期待与科研、产业界携手,筑牢中国在全球类器官领域的创新制高点。
进一步交流请点击扫码与我们联系


地址:苏州工业园区双溇里路3号传奇大厦806室
电话:0512-67262880
关于淇嘉科技
淇嘉科技(苏州)有限公司是iPSC源类器官产品和技术服务一站式供应商,通过国际领先的iPSC谱系共分化技术,实现了传统类器官在谱系-结构-功能上的全面拓展,将下一代仿生类器官iORGAN推向市场,致力于为基础研究与药物开发提供完整解决方案。