
CCF 编程能力等级认证,英文名 Grade Examination of Software Programming(简称GESP),由中国计算机学会发起并主办,是为青少年计算机和编程学习者提供学业能力验证的平台。GESP 旨在提升青少年计算机和编程教育水平,推广和普及青少年计算机和编程教育,选拔优秀人才。GESP 覆盖中小学全学段,符合条件的青少年均可参加认证。
01
考察范围
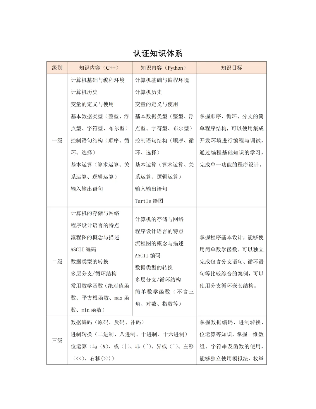
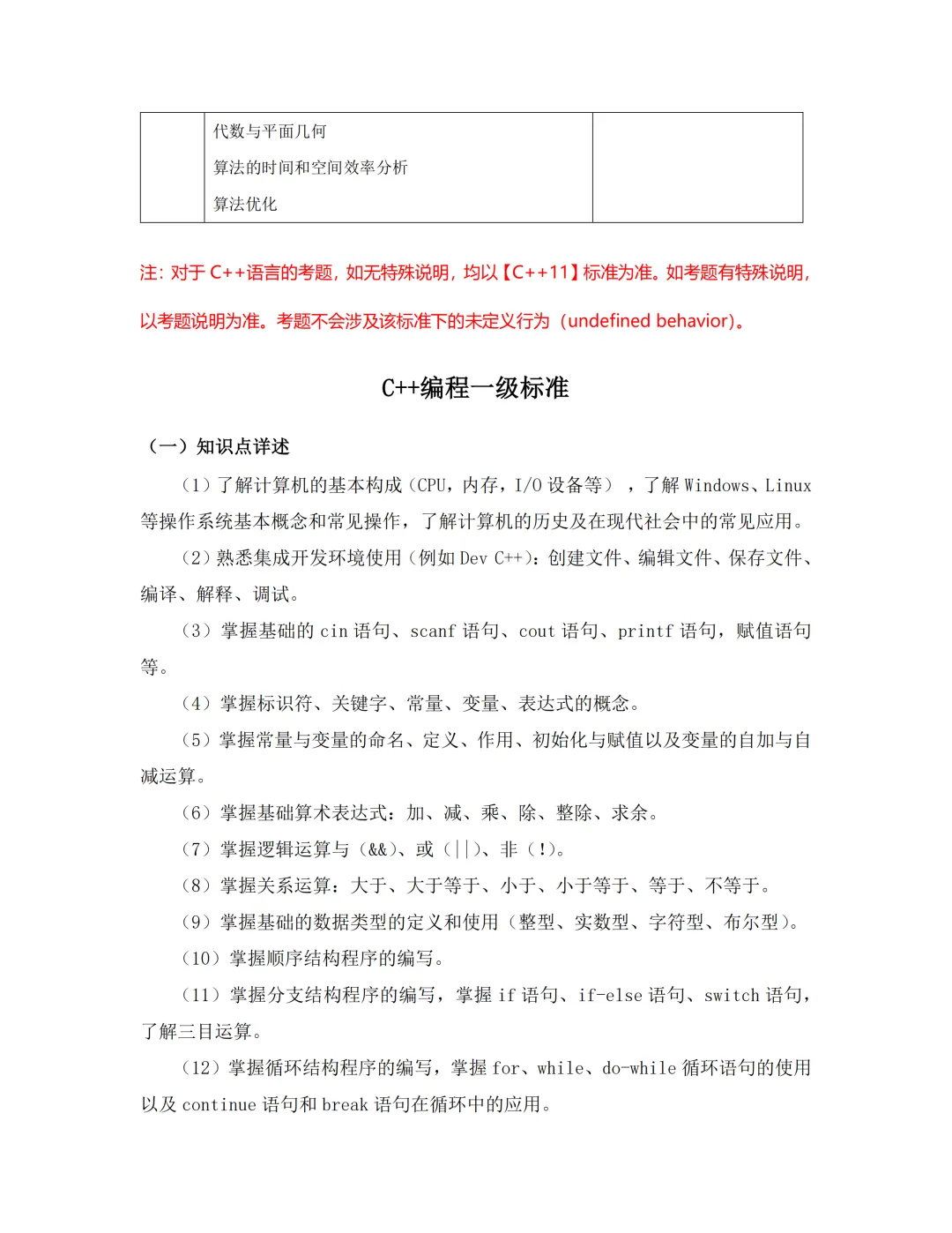
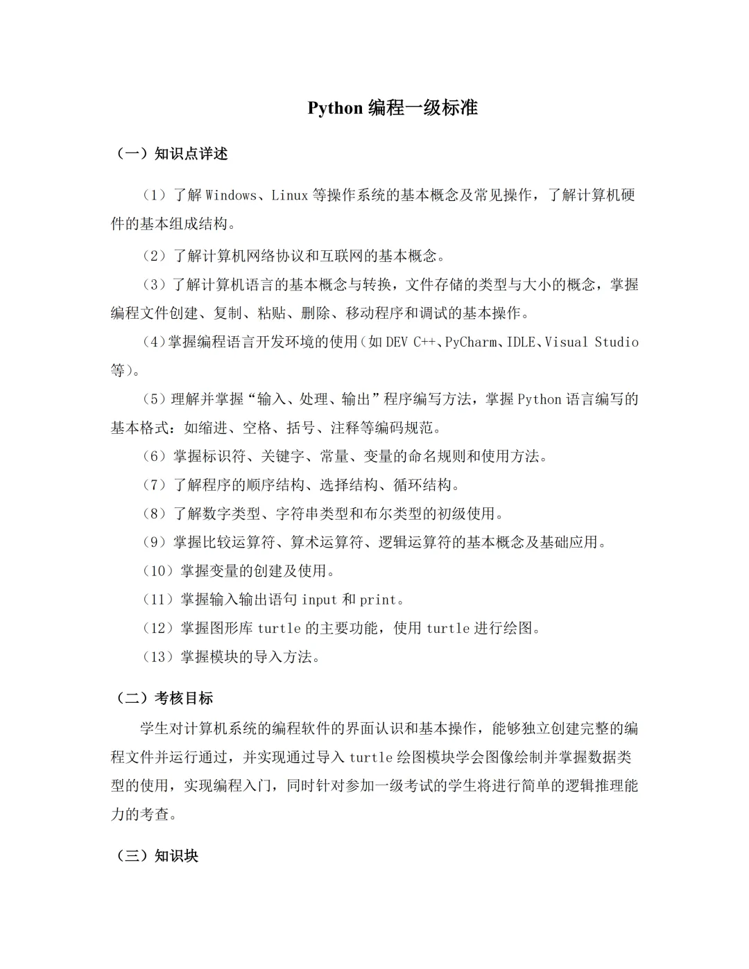
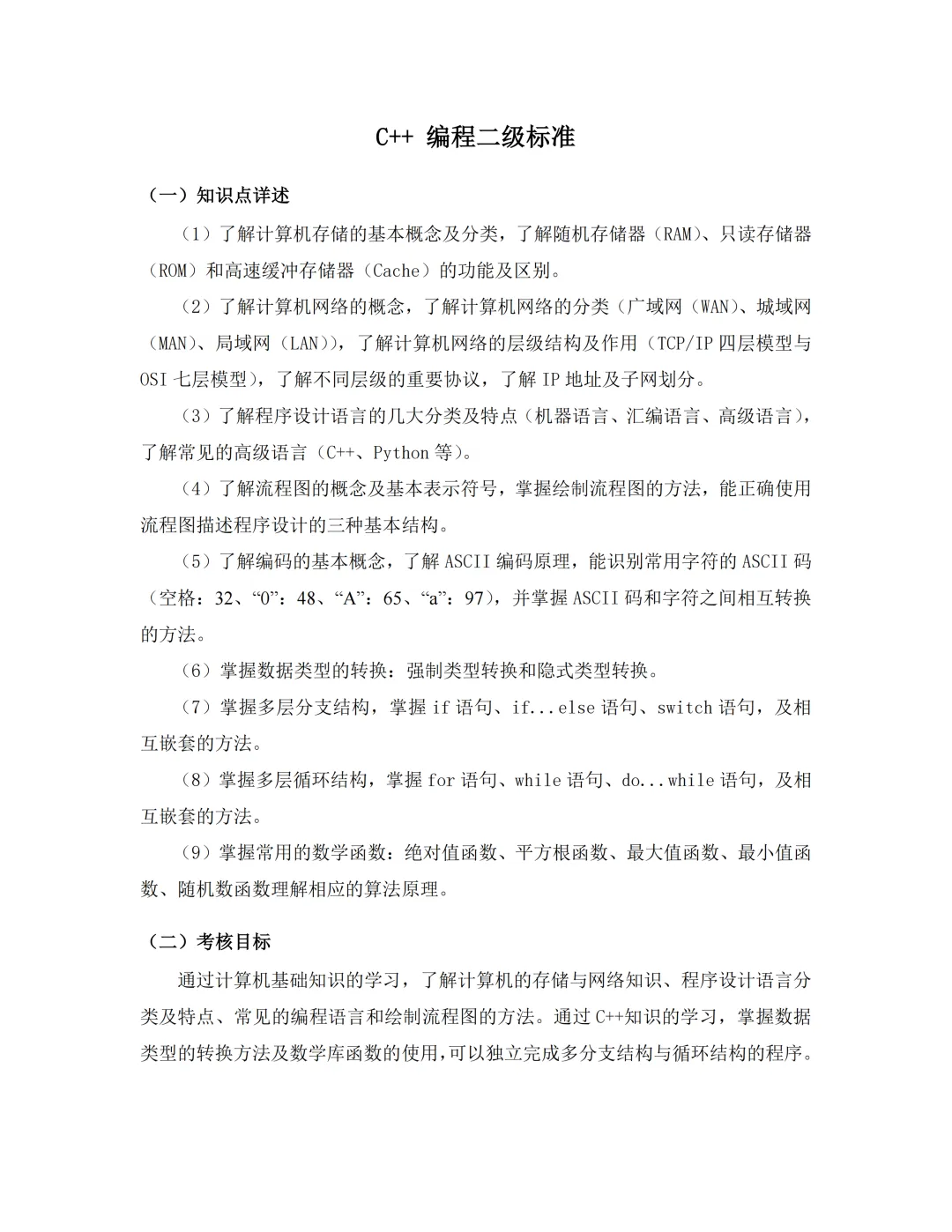
GESP 考察语言为图形化编程、Python编程及C++编程,主要考察学生掌握相关编程知识和操作能力,熟悉编程各项基础知识和理论框架,通过设定不同等级的考试目标,让学生具备编程从简单的程序到复杂程序设计的编程能力,为后期专业化编程学习打下良好基础。。
































02
第二条 最新考试大纲(最新更新)

GESP最近报名通知
CCF编程能力等级认证(以下简称GESP)2026年四次认证拟定时间分别为:3月14日、6月27日、9月12日、12月19日,认证方式为全国各GESP考点上机考试,认证语言包括:C++、Python和图形化编程三种语言,其中C++和Python编程为1-8级,图形化编程为1-4级。
GESP第13次认证报名预告
第13次认证(2026年3月认证)报名即将于2026年1月19日17点开启,考生届时可通过登录GESP官网(https://gesp.ccf.org.cn/)或进入“CCF GESP”微信公众号进行报名。
2026年认证安排

报名流程
登录CCF GESP官网首页https://gesp.ccf.org.cn/→点击“报名考试”→“登录”→认证报名(按要求填写相关报名信息、选择考点)→核对报名信息并提交→交费→等待审核通过→等待分配考场→认证前5个工作日开始打印准考证→参加认证考试。
报名须知
1.请广大考生详细阅读GESP官网《GESP考试组织流程及规则》,充分了解报名及考试各项规则和注意事项后,开始报名缴费。(先缴费,后审核)
2.请准确如实填写考生各项报名信息,按要求正确上传考生一寸免冠证件照(蓝底、红底、白底均可),无效信息将影响其参加认证。
往期精选内容
CSP-J/S2025 第二轮提高级获奖名单发布<<获奖分析
CSP-J/S2025 第二轮入门级获奖名单发布<<获奖分析
NOI2025冬令营获奖名单分析,哪些省份哪些中学表现出色
2024年高校保送生拟录取名单发布,共1808人,清华北大共319人
GESP与CSP-J/S的衔接办法发布-GESP七级可直通CSP-J第二轮
260人入选获清北保送资格!2024年五大学科竞赛国家集训队名单出炉
信息学高手是怎么炼成的 | 入选信息学国家队,被清北保送两次!
详细盘点清华姚班 智班,北大 浙大图灵班等多所高校AI专业实力!
再见,OI-大牛HZW亲笔,分享OI生涯记录,不变的是坚持和热爱!
关注「信息学竞赛」
看更多信息学趣闻与知识
↓↓↓