当前位置:首页>java>代码分享:刚刚发表的nature,可谓是生信分析的天花板.snRNA-seq+snATAC-seq多组学分析.提供了数据和!

代码分享:刚刚发表的nature,可谓是生信分析的天花板.snRNA-seq+snATAC-seq多组学分析.提供了数据和!

  • 2026-03-25 06:53:25
代码分享:刚刚发表的nature,可谓是生信分析的天花板.snRNA-seq+snATAC-seq多组学分析.提供了数据和!
01
文章信息

发表杂志名称:Nature

中文标题:创伤后应激障碍患者大脑的单细胞转录组和染色质动态变化

英文标题:Single-cell transcriptomic and chromatin dynamics of the human brain in PTSD

影响因子:48.5

发表日期:2025 年 6 月 18 日

本文共享了数据和代码:

小编已经下载了所有数据和代码,公众号后台回复:0821,可以获取本文的代码下载网盘链接!

snRNA-seq(单细胞核  RNA 测序)和  snATAC-seq(单细胞核染色质可及性测序)是单细胞多组学研究中常用的技术组合,通过整合两者的数据,可从基因表达和染色质调控层面揭示细胞异质性、基因调控网络及细胞状态的动态变化。以下从技术特点、整合分析流程、应用场景及挑战等方面展开说明:

一、技术特点与互补性

  1. snRNA-seq

    • 检测细胞核内的 RNA(主要是 mRNA),反映基因的转录活性。
    • 优势:适用于冻存样本或难以分离完整细胞的组织(如脑、心脏),减少细胞质 RNA 降解的影响。
    • 局限:无法捕获细胞质 RNA,可能丢失部分转录本信息。
  2. snATAC-seq

    • 检测染色质开放区域(Accessible Chromatin),反映转录因子结合、基因调控区域的活性。
    • 优势:直接关联表观遗传调控与基因表达,揭示潜在的调控机制(如启动子、增强子)。
    • 局限:需足够的细胞核数量,对低质量样本敏感。
  3. 互补性

    • snRNA-seq 提供 “基因表达结果”,snATAC-seq 提供 “调控机制原因”,两者结合可构建 “调控 - 表达” 关联网络。
生信分析咨询

请扫描下方二维码

01
研究概述

创伤后应激障碍(PTSD)是一种多基因 disorder,在遭受极端创伤后发生。本文对 111 个人类大脑的背外侧前额叶皮层中超过 200 万个细胞核进行了分子反应分析,这些样本来自有和没有 PTSD 及重度抑郁症的个体死后收集的脑组织。研究识别出神经元和非神经元细胞类型集群、基因表达变化及转录调节因子,并以细胞类型特异性方式绘制了 PTSD 的表观基因组调控组。分析揭示了 PTSD 相关基因在抑制性神经元、内皮细胞和小胶质细胞中的改变,发现了与糖皮质激素信号、GABA 能传递和神经炎症相关的基因和通路,并通过细胞类型特异性空间转录组学验证了这些发现。通过整合遗传、转录组和表观遗传数据,揭示了破坏 PTSD 基因的可信变体的调控机制,为创伤应激反应对人类前额叶皮层持续影响的细胞特异性分子调控机制提供了全面表征。

01
研究结果

图 1:人类前额叶皮层细胞类型的多模态基因组分类及细胞类型特异性基因表达变化

作者展示了研究分析的示意图(图 1A),包括细胞类型聚类、差异表达、细胞间通讯、顺式调控元件(CRE)、单核苷酸多态性(SNP)、全基因组关联研究(GWAS)精细定位、空间验证等环节。通过单细胞 RNA 测序(snRNA-seq)对 935,371 个细胞核进行分析,得到 14 种亚型的均匀流形近似和投影(UMAP)图,以及不同诊断条件(对照组 CON、重度抑郁症 MDD、创伤后应激障碍 PTSD)下亚型的细胞比例,发现 PTSD 与 CON 和 MDD 相比,少突胶质细胞(OLGs)数量减少(FDR <0.05)(图 1B)。单细胞转座酶可及染色质测序(snATAC-seq)对 473,033 个细胞核分析,得到 7 种细胞类型的 UMAP 图及不同条件下的细胞比例(图 1C)。单细胞多组学(snMultiome)对 119,431 个细胞核分析,得到 14 种亚型的 UMAP 图及不同条件下的细胞比例(图 1D)。作者统计了每个主要细胞类型、兴奋性神经元(EXN)亚型和抑制性神经元(IN)亚型中显著差异表达基因(DEGs)的数量(图 1E),发现 1,184 个 PTSD 特异性 snDEGs 在不同细胞类型中的分布,9.92% 的 DEGs 在 EXNs 和 INs 中均有显著改变,且没有 DEG 在所有细胞类型中都受调控(图 1F)。通过与 bulk RNA-seq 数据比较,发现顶级 PTSD snDEGs 的方向和 magnitude 一致,如 FKBP5 在 endothelial cells(ENDs)和 OLGs 中表达增加(图 1G)。PTSD snDEGs(1,184 个)与 MDD snDEGs(1,918 个)有 57.6% 的重叠,其中 502 个为 PTSD 特异性,1,236 个为 MDD 特异性(图 1H)。PTSD 特异性 DEGs 的基因本体论分析显示在钙调蛋白信号、钙粘蛋白和泛素结合等通路富集(图 1I)。还发现 12 个基因在细胞类型中表达存在显著差异,如 CTNNA3 在 PTSD 的 7/9 神经元亚型中下调而在 MDD 中上调,HSPA1A 在 PTSD 内皮细胞中下调但在 MDD 中上调(图 1J)。该图全面展示了前额叶皮层细胞类型的分类及 PTSD 和 MDD 在基因表达上的差异。

图 2:PTSD 前额叶皮层的空间转录组学分析

作者对 18 个样本进行 snXenium 分析,得到 523,314 个细胞核的 UMAP 图及不同条件下的细胞类型比例(图 2A)。展示了细胞类型注释的典型标记基因的表达情况,圆点半径代表细胞比例,阴影代表平均表达量(图 2B)。统计了 PTSD 与 CON 相比,snXenium 中各细胞类型的 MAST 差异表达基因(DEGs)在上下调方向的数量(图 2C)。比较 PTSD snRNA-seq 和 snXenium 的 MAST DEGs 重叠情况,发现神经元、少突胶质前体细胞(OPCs)和 ENDs 的重叠率较高(图 2D)。绘制了 PTSD 与 CON 相比 ENDs 中 snXenium MAST DEGs 的火山图,标记出与 snRNA-seq 重叠的基因(图 2E)。计算了 FKBP5 在不同细胞类型中的平均对数归一化表达量(图 2F)。展示了 CON 和 PTSD 样本中 FKBP5 转录本的空间分布,放大图显示血管附近 FKBP5 表达较高(图 2G、H)。该图通过空间转录组学验证了 PTSD 中基因表达的变化,尤其是 ENDs 中 FKBP5 的高表达。

图 3:PTSD 中的细胞间通讯改变

作者计算了所有发送细胞类型的对数差异输出,发现 SST 抑制性神经元(INs)的输出信号下调(对数差异输出 =-0.518)(图 3A)。通过 Circos 图展示了 PTSD 与 CON 相比,SST INs 与所有其他细胞类型相互作用的差异强度(图 3B)。比较 10 个 CON 和 4 个 PTSD 样本中各细胞类型的 SST 平均对数归一化计数(图 3C)。展示了 CON 和 PTSD 样本中 SST 转录本的空间分布,CON 样本的 5 层中 SST 在 IN 细胞核中表达较高,而 PTSD 样本中表达降低(图 3D、E)。Circos 图显示 PTSD 患者中 SST INs 到其他细胞类型的 GABA-GABRA5、GABA-GABBR1、GABA-GABRB1 和 GABA-GABRG1 的差异输出强度降低(图 3F)。通过在小鼠前额叶皮层(mPFC)的切片电生理实验,示意图展示了实验设置,在 SST INs 中选择性表达 ChR2,记录光诱发的抑制性突触后电流(eIPSCs)(图 3G)。展示了对照组和单一延长应激(SPS)小鼠的 eIPSCs 代表性轨迹(图 3H),量化了 GABARα5 拮抗剂 MRX 016 处理后 IPSC 振幅变化的百分比,发现 SPS 小鼠中变化显著小于对照组(图 3I)。示意图展示了强直 GABA 电流的实验设置(图 3J),记录了对照组和 SPS 小鼠在应用 baclofen 和 CGP 55845 后的代表性轨迹(图 3K),量化了 GABA 强直电流的大小,发现对照组中 CGP 55845 诱导的电流减少显著大于 SPS 小鼠(图 3L)。该图表明 PTSD 中 SST INs 的细胞间通讯减弱,尤其是 GABA 能传递。

图 4:PTSD 跨细胞类型改变基因表达的顺式调控

作者统计了 snATAC-seq 中主要细胞类型的染色质峰在基因组类别的数量,如内含子(intron)、远端(dist)、启动子(prom)和外显子(exon)(图 4A)。Upset 图展示了各细胞类型的染色质峰数量及不同细胞类型间峰的重叠情况(图 4B)。并排热图展示了关联的 ATAC 和基因区域,峰 - 基因链接满足 FDR <1×10⁻⁴且相关性> 0.45(图 4C)。环形图展示了 CREs(n=395,932)在不同基因组类别的数量,这些 CREs 与基因显著关联(相关性 > 0.4 且 FDR <0.05)(图 4D)。维恩图展示了每个细胞类型中 CRE 关联基因(CLGs)和 PTSD DEGs 的交集(图 4E)。UMAP 图展示了 snRNA-seq 中 FKBP5 的对数归一化基因表达(图 4F)。染色质可及性和 snATAC-seq 基因得分的信号轨迹,突出显示了 6 号染色体上 FKBP5 在不同细胞类型中的峰 - 基因链接(相关性 > 0.75),非神经元细胞类型中 FKBP5 表达较高(图 4G)。该图揭示了 PTSD 中基因表达顺式调控的改变,以及不同细胞类型中 CREs 的作用。

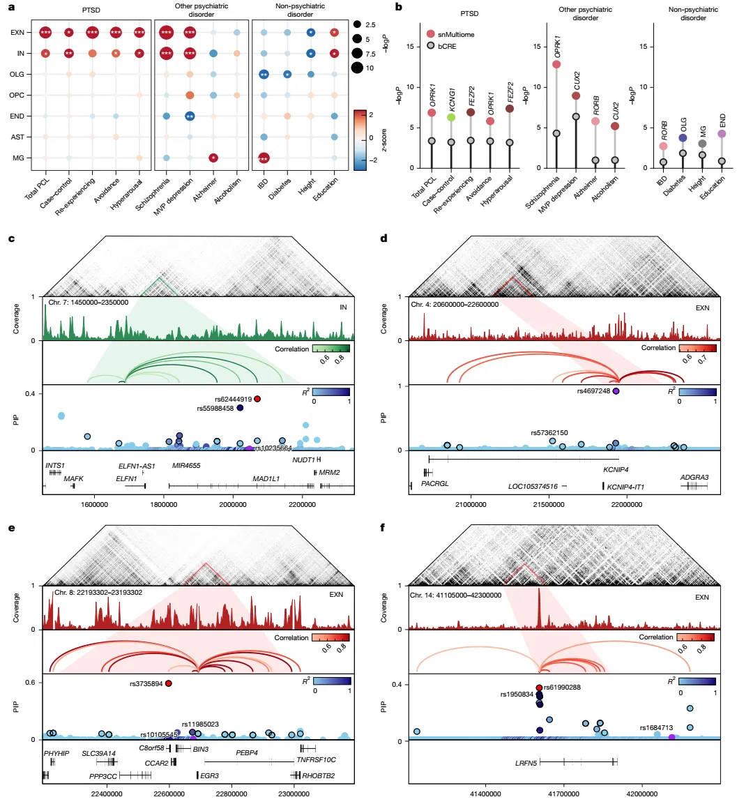
图 5:PTSD 疾病遗传风险位点的细胞类型特异性顺式调控

作者通过连锁不平衡分数回归(LDSC)分析,展示了各种 GWAS 性状在 snATAC-seq 细胞类型中的富集情况(FDR <0.05、FDR <0.005、FDR <0.0005)(图 5A)。棒棒糖图比较了 bulk CREs(灰色)和 snMultiome 峰(彩色)在 GWAS 性状中的 LDSC 富集,彩色圆点颜色代表该性状富集值最高的亚型(图 5B)。展示了 ELFN1 在 IN 中的顺式调控结构,包括覆盖度、后验包含概率(PIP)、相关性等(图 5C)。展示了 KCNIP4 在 EXN 中的顺式调控结构(图 5D)。展示了 EGR3 在 EXN 中的顺式调控结构(图 5E)。展示了 LRFN5 在 EXN 中的顺式调控结构(图 5F)。该图揭示了 PTSD 遗传风险位点在特定细胞类型中的顺式调控机制。

本研究对 111 个人类大脑背外侧前额叶皮层的超过 200 万个细胞核进行了多组学分析,涉及 PTSD、MDD 患者及健康对照。通过 snRNA-seq、snATAC-seq 和 snMultiome 等技术,识别了细胞类型集群、基因表达变化和转录调节因子,发现 PTSD 相关基因在抑制性神经元、内皮细胞和小胶质细胞中存在改变,涉及糖皮质激素信号、GABA 能传递和神经炎症等通路,并经空间转录组学验证。同时,分析了细胞间通讯变化,尤其是 SST INs 的通讯减弱,还探究了 PTSD 的顺式调控机制及遗传风险位点的细胞类型特异性调控。这些发现全面揭示了 PTSD 在分子和细胞水平的机制,为理解该疾病提供了重要依据。

代码很全面,例如RNA分析的create_metacells

library(stringr)library(Seurat)library(SeuratDisk)library(ggplot2)library(glue)library(data.table)
construct_metacell_new <- function(seurat_obj, name='agg', max_overlap = 0.8, K=50){  nn_map <- seurat_obj@neighbors$RNA.nn@nn.idx  cell_used = rep(0dim(nn_map)[1]) #count how many cells are included  nn_map <- cbind(nn_map, seq_len(nrow(nn_map)))  good_choices <- seq_len(nrow(nn_map))  choice <- sample(seq_len(length(good_choices)), size = 1,      replace = FALSE)  chosen <- good_choices[choice]  good_choices <- good_choices[good_choices != good_choices[choice]]  it <- 0  k2 <- K * 2  get_shared <- function(other, this_choice{      k2 - length(union(cell_sample[other, ], this_choice))  }  while(length(good_choices) > 0 & it < length(cell_used)/((1-max_overlap)*K)) {      it <- it + 1      choice <- sample(seq_len(length(good_choices)), size = 1,          replace = FALSE)      new_chosen <- c(chosen, good_choices[choice])      good_choices <- good_choices[good_choices != good_choices[choice]]      cell_sample <- nn_map[new_chosen, ]      others <- seq_len(nrow(cell_sample) - 1)      this_choice <- cell_sample[nrow(cell_sample), ]      shared <- sapply(others, get_shared, this_choice = this_choice)      if(max(shared) < max_overlap * K) {          chosen <- new_chosen          cell_used[this_choice] <- 1 #note the cells used in current metacell      }      if(it %% 1000 == 0)          message(paste(it, "meta cells tested"))  }  cell_sample <- nn_map[chosen, ]  combs <- combn(nrow(cell_sample), 2)  shared <- apply(combs, 2, function(x) {      k2 - length(unique(as.vector(cell_sample[x, ])))  })  message(paste0("Overlap QC metrics:\nCells per bin: ",                K, "\nMaximum shared cells bin-bin: "max(shared),                "\nMean shared cells bin-bin: "mean(shared), "\nMedian shared cells bin-bin: ",                median(shared), "\nInput number of cells: "length(cell_used),                "\nNumber of cells captured: "sum(cell_used),                "\nNumber of metacells constructed: "dim(cell_sample)[1]))  if(mean(shared)/K > 0.1)      warning("On average, more than 10% of cells are shared between paired bins.")  exprs_old <- seurat_obj@assays$RNA@data  mask <- sapply(seq_len(nrow(cell_sample)), function(x) seq_len(ncol(exprs_old)) %in%      cell_sample[x, , drop = FALSE])  mask <- Matrix::Matrix(mask)  new_exprs <- (exprs_old %*% mask) / K  colnames(new_exprs) <- paste0(name, '_', 1:ncol(new_exprs))  rownames(cell_sample) <- paste0(name, '_', 1:ncol(new_exprs))  colnames(cell_sample) <- paste0('knn_', 1:ncol(cell_sample))  # make seurat obj:  seurat_aggr <- CreateSeuratObject(    counts = new_exprs  )  return(list(seurat_aggr, cell_sample))}

最新文章

随机文章

基本 文件 流程 错误 SQL 调试
  1. 请求信息 : 2026-03-29 00:47:34 HTTP/2.0 GET : https://f.mffb.com.cn/a/470833.html
  2. 运行时间 : 0.178872s [ 吞吐率:5.59req/s ] 内存消耗:4,601.85kb 文件加载:140
  3. 缓存信息 : 0 reads,0 writes
  4. 会话信息 : SESSION_ID=928c7028fa0f9a37f359d47bbf9c36ee
  1. /yingpanguazai/ssd/ssd1/www/f.mffb.com.cn/public/index.php ( 0.79 KB )
  2. /yingpanguazai/ssd/ssd1/www/f.mffb.com.cn/vendor/autoload.php ( 0.17 KB )
  3. /yingpanguazai/ssd/ssd1/www/f.mffb.com.cn/vendor/composer/autoload_real.php ( 2.49 KB )
  4. /yingpanguazai/ssd/ssd1/www/f.mffb.com.cn/vendor/composer/platform_check.php ( 0.90 KB )
  5. /yingpanguazai/ssd/ssd1/www/f.mffb.com.cn/vendor/composer/ClassLoader.php ( 14.03 KB )
  6. /yingpanguazai/ssd/ssd1/www/f.mffb.com.cn/vendor/composer/autoload_static.php ( 4.90 KB )
  7. /yingpanguazai/ssd/ssd1/www/f.mffb.com.cn/vendor/topthink/think-helper/src/helper.php ( 8.34 KB )
  8. /yingpanguazai/ssd/ssd1/www/f.mffb.com.cn/vendor/topthink/think-validate/src/helper.php ( 2.19 KB )
  9. /yingpanguazai/ssd/ssd1/www/f.mffb.com.cn/vendor/topthink/think-orm/src/helper.php ( 1.47 KB )
  10. /yingpanguazai/ssd/ssd1/www/f.mffb.com.cn/vendor/topthink/think-orm/stubs/load_stubs.php ( 0.16 KB )
  11. /yingpanguazai/ssd/ssd1/www/f.mffb.com.cn/vendor/topthink/framework/src/think/Exception.php ( 1.69 KB )
  12. /yingpanguazai/ssd/ssd1/www/f.mffb.com.cn/vendor/topthink/think-container/src/Facade.php ( 2.71 KB )
  13. /yingpanguazai/ssd/ssd1/www/f.mffb.com.cn/vendor/symfony/deprecation-contracts/function.php ( 0.99 KB )
  14. /yingpanguazai/ssd/ssd1/www/f.mffb.com.cn/vendor/symfony/polyfill-mbstring/bootstrap.php ( 8.26 KB )
  15. /yingpanguazai/ssd/ssd1/www/f.mffb.com.cn/vendor/symfony/polyfill-mbstring/bootstrap80.php ( 9.78 KB )
  16. /yingpanguazai/ssd/ssd1/www/f.mffb.com.cn/vendor/symfony/var-dumper/Resources/functions/dump.php ( 1.49 KB )
  17. /yingpanguazai/ssd/ssd1/www/f.mffb.com.cn/vendor/topthink/think-dumper/src/helper.php ( 0.18 KB )
  18. /yingpanguazai/ssd/ssd1/www/f.mffb.com.cn/vendor/symfony/var-dumper/VarDumper.php ( 4.30 KB )
  19. /yingpanguazai/ssd/ssd1/www/f.mffb.com.cn/vendor/topthink/framework/src/think/App.php ( 15.30 KB )
  20. /yingpanguazai/ssd/ssd1/www/f.mffb.com.cn/vendor/topthink/think-container/src/Container.php ( 15.76 KB )
  21. /yingpanguazai/ssd/ssd1/www/f.mffb.com.cn/vendor/psr/container/src/ContainerInterface.php ( 1.02 KB )
  22. /yingpanguazai/ssd/ssd1/www/f.mffb.com.cn/app/provider.php ( 0.19 KB )
  23. /yingpanguazai/ssd/ssd1/www/f.mffb.com.cn/vendor/topthink/framework/src/think/Http.php ( 6.04 KB )
  24. /yingpanguazai/ssd/ssd1/www/f.mffb.com.cn/vendor/topthink/think-helper/src/helper/Str.php ( 7.29 KB )
  25. /yingpanguazai/ssd/ssd1/www/f.mffb.com.cn/vendor/topthink/framework/src/think/Env.php ( 4.68 KB )
  26. /yingpanguazai/ssd/ssd1/www/f.mffb.com.cn/app/common.php ( 0.03 KB )
  27. /yingpanguazai/ssd/ssd1/www/f.mffb.com.cn/vendor/topthink/framework/src/helper.php ( 18.78 KB )
  28. /yingpanguazai/ssd/ssd1/www/f.mffb.com.cn/vendor/topthink/framework/src/think/Config.php ( 5.54 KB )
  29. /yingpanguazai/ssd/ssd1/www/f.mffb.com.cn/config/app.php ( 0.95 KB )
  30. /yingpanguazai/ssd/ssd1/www/f.mffb.com.cn/config/cache.php ( 0.78 KB )
  31. /yingpanguazai/ssd/ssd1/www/f.mffb.com.cn/config/console.php ( 0.23 KB )
  32. /yingpanguazai/ssd/ssd1/www/f.mffb.com.cn/config/cookie.php ( 0.56 KB )
  33. /yingpanguazai/ssd/ssd1/www/f.mffb.com.cn/config/database.php ( 2.48 KB )
  34. /yingpanguazai/ssd/ssd1/www/f.mffb.com.cn/vendor/topthink/framework/src/think/facade/Env.php ( 1.67 KB )
  35. /yingpanguazai/ssd/ssd1/www/f.mffb.com.cn/config/filesystem.php ( 0.61 KB )
  36. /yingpanguazai/ssd/ssd1/www/f.mffb.com.cn/config/lang.php ( 0.91 KB )
  37. /yingpanguazai/ssd/ssd1/www/f.mffb.com.cn/config/log.php ( 1.35 KB )
  38. /yingpanguazai/ssd/ssd1/www/f.mffb.com.cn/config/middleware.php ( 0.19 KB )
  39. /yingpanguazai/ssd/ssd1/www/f.mffb.com.cn/config/route.php ( 1.89 KB )
  40. /yingpanguazai/ssd/ssd1/www/f.mffb.com.cn/config/session.php ( 0.57 KB )
  41. /yingpanguazai/ssd/ssd1/www/f.mffb.com.cn/config/trace.php ( 0.34 KB )
  42. /yingpanguazai/ssd/ssd1/www/f.mffb.com.cn/config/view.php ( 0.82 KB )
  43. /yingpanguazai/ssd/ssd1/www/f.mffb.com.cn/app/event.php ( 0.25 KB )
  44. /yingpanguazai/ssd/ssd1/www/f.mffb.com.cn/vendor/topthink/framework/src/think/Event.php ( 7.67 KB )
  45. /yingpanguazai/ssd/ssd1/www/f.mffb.com.cn/app/service.php ( 0.13 KB )
  46. /yingpanguazai/ssd/ssd1/www/f.mffb.com.cn/app/AppService.php ( 0.26 KB )
  47. /yingpanguazai/ssd/ssd1/www/f.mffb.com.cn/vendor/topthink/framework/src/think/Service.php ( 1.64 KB )
  48. /yingpanguazai/ssd/ssd1/www/f.mffb.com.cn/vendor/topthink/framework/src/think/Lang.php ( 7.35 KB )
  49. /yingpanguazai/ssd/ssd1/www/f.mffb.com.cn/vendor/topthink/framework/src/lang/zh-cn.php ( 13.70 KB )
  50. /yingpanguazai/ssd/ssd1/www/f.mffb.com.cn/vendor/topthink/framework/src/think/initializer/Error.php ( 3.31 KB )
  51. /yingpanguazai/ssd/ssd1/www/f.mffb.com.cn/vendor/topthink/framework/src/think/initializer/RegisterService.php ( 1.33 KB )
  52. /yingpanguazai/ssd/ssd1/www/f.mffb.com.cn/vendor/services.php ( 0.14 KB )
  53. /yingpanguazai/ssd/ssd1/www/f.mffb.com.cn/vendor/topthink/framework/src/think/service/PaginatorService.php ( 1.52 KB )
  54. /yingpanguazai/ssd/ssd1/www/f.mffb.com.cn/vendor/topthink/framework/src/think/service/ValidateService.php ( 0.99 KB )
  55. /yingpanguazai/ssd/ssd1/www/f.mffb.com.cn/vendor/topthink/framework/src/think/service/ModelService.php ( 2.04 KB )
  56. /yingpanguazai/ssd/ssd1/www/f.mffb.com.cn/vendor/topthink/think-trace/src/Service.php ( 0.77 KB )
  57. /yingpanguazai/ssd/ssd1/www/f.mffb.com.cn/vendor/topthink/framework/src/think/Middleware.php ( 6.72 KB )
  58. /yingpanguazai/ssd/ssd1/www/f.mffb.com.cn/vendor/topthink/framework/src/think/initializer/BootService.php ( 0.77 KB )
  59. /yingpanguazai/ssd/ssd1/www/f.mffb.com.cn/vendor/topthink/think-orm/src/Paginator.php ( 11.86 KB )
  60. /yingpanguazai/ssd/ssd1/www/f.mffb.com.cn/vendor/topthink/think-validate/src/Validate.php ( 63.20 KB )
  61. /yingpanguazai/ssd/ssd1/www/f.mffb.com.cn/vendor/topthink/think-orm/src/Model.php ( 23.55 KB )
  62. /yingpanguazai/ssd/ssd1/www/f.mffb.com.cn/vendor/topthink/think-orm/src/model/concern/Attribute.php ( 21.05 KB )
  63. /yingpanguazai/ssd/ssd1/www/f.mffb.com.cn/vendor/topthink/think-orm/src/model/concern/AutoWriteData.php ( 4.21 KB )
  64. /yingpanguazai/ssd/ssd1/www/f.mffb.com.cn/vendor/topthink/think-orm/src/model/concern/Conversion.php ( 6.44 KB )
  65. /yingpanguazai/ssd/ssd1/www/f.mffb.com.cn/vendor/topthink/think-orm/src/model/concern/DbConnect.php ( 5.16 KB )
  66. /yingpanguazai/ssd/ssd1/www/f.mffb.com.cn/vendor/topthink/think-orm/src/model/concern/ModelEvent.php ( 2.33 KB )
  67. /yingpanguazai/ssd/ssd1/www/f.mffb.com.cn/vendor/topthink/think-orm/src/model/concern/RelationShip.php ( 28.29 KB )
  68. /yingpanguazai/ssd/ssd1/www/f.mffb.com.cn/vendor/topthink/think-helper/src/contract/Arrayable.php ( 0.09 KB )
  69. /yingpanguazai/ssd/ssd1/www/f.mffb.com.cn/vendor/topthink/think-helper/src/contract/Jsonable.php ( 0.13 KB )
  70. /yingpanguazai/ssd/ssd1/www/f.mffb.com.cn/vendor/topthink/think-orm/src/model/contract/Modelable.php ( 0.09 KB )
  71. /yingpanguazai/ssd/ssd1/www/f.mffb.com.cn/vendor/topthink/framework/src/think/Db.php ( 2.88 KB )
  72. /yingpanguazai/ssd/ssd1/www/f.mffb.com.cn/vendor/topthink/think-orm/src/DbManager.php ( 8.52 KB )
  73. /yingpanguazai/ssd/ssd1/www/f.mffb.com.cn/vendor/topthink/framework/src/think/Log.php ( 6.28 KB )
  74. /yingpanguazai/ssd/ssd1/www/f.mffb.com.cn/vendor/topthink/framework/src/think/Manager.php ( 3.92 KB )
  75. /yingpanguazai/ssd/ssd1/www/f.mffb.com.cn/vendor/psr/log/src/LoggerTrait.php ( 2.69 KB )
  76. /yingpanguazai/ssd/ssd1/www/f.mffb.com.cn/vendor/psr/log/src/LoggerInterface.php ( 2.71 KB )
  77. /yingpanguazai/ssd/ssd1/www/f.mffb.com.cn/vendor/topthink/framework/src/think/Cache.php ( 4.92 KB )
  78. /yingpanguazai/ssd/ssd1/www/f.mffb.com.cn/vendor/psr/simple-cache/src/CacheInterface.php ( 4.71 KB )
  79. /yingpanguazai/ssd/ssd1/www/f.mffb.com.cn/vendor/topthink/think-helper/src/helper/Arr.php ( 16.63 KB )
  80. /yingpanguazai/ssd/ssd1/www/f.mffb.com.cn/vendor/topthink/framework/src/think/cache/driver/File.php ( 7.84 KB )
  81. /yingpanguazai/ssd/ssd1/www/f.mffb.com.cn/vendor/topthink/framework/src/think/cache/Driver.php ( 9.03 KB )
  82. /yingpanguazai/ssd/ssd1/www/f.mffb.com.cn/vendor/topthink/framework/src/think/contract/CacheHandlerInterface.php ( 1.99 KB )
  83. /yingpanguazai/ssd/ssd1/www/f.mffb.com.cn/app/Request.php ( 0.09 KB )
  84. /yingpanguazai/ssd/ssd1/www/f.mffb.com.cn/vendor/topthink/framework/src/think/Request.php ( 55.78 KB )
  85. /yingpanguazai/ssd/ssd1/www/f.mffb.com.cn/app/middleware.php ( 0.25 KB )
  86. /yingpanguazai/ssd/ssd1/www/f.mffb.com.cn/vendor/topthink/framework/src/think/Pipeline.php ( 2.61 KB )
  87. /yingpanguazai/ssd/ssd1/www/f.mffb.com.cn/vendor/topthink/think-trace/src/TraceDebug.php ( 3.40 KB )
  88. /yingpanguazai/ssd/ssd1/www/f.mffb.com.cn/vendor/topthink/framework/src/think/middleware/SessionInit.php ( 1.94 KB )
  89. /yingpanguazai/ssd/ssd1/www/f.mffb.com.cn/vendor/topthink/framework/src/think/Session.php ( 1.80 KB )
  90. /yingpanguazai/ssd/ssd1/www/f.mffb.com.cn/vendor/topthink/framework/src/think/session/driver/File.php ( 6.27 KB )
  91. /yingpanguazai/ssd/ssd1/www/f.mffb.com.cn/vendor/topthink/framework/src/think/contract/SessionHandlerInterface.php ( 0.87 KB )
  92. /yingpanguazai/ssd/ssd1/www/f.mffb.com.cn/vendor/topthink/framework/src/think/session/Store.php ( 7.12 KB )
  93. /yingpanguazai/ssd/ssd1/www/f.mffb.com.cn/vendor/topthink/framework/src/think/Route.php ( 23.73 KB )
  94. /yingpanguazai/ssd/ssd1/www/f.mffb.com.cn/vendor/topthink/framework/src/think/route/RuleName.php ( 5.75 KB )
  95. /yingpanguazai/ssd/ssd1/www/f.mffb.com.cn/vendor/topthink/framework/src/think/route/Domain.php ( 2.53 KB )
  96. /yingpanguazai/ssd/ssd1/www/f.mffb.com.cn/vendor/topthink/framework/src/think/route/RuleGroup.php ( 22.43 KB )
  97. /yingpanguazai/ssd/ssd1/www/f.mffb.com.cn/vendor/topthink/framework/src/think/route/Rule.php ( 26.95 KB )
  98. /yingpanguazai/ssd/ssd1/www/f.mffb.com.cn/vendor/topthink/framework/src/think/route/RuleItem.php ( 9.78 KB )
  99. /yingpanguazai/ssd/ssd1/www/f.mffb.com.cn/route/app.php ( 1.72 KB )
  100. /yingpanguazai/ssd/ssd1/www/f.mffb.com.cn/vendor/topthink/framework/src/think/facade/Route.php ( 4.70 KB )
  101. /yingpanguazai/ssd/ssd1/www/f.mffb.com.cn/vendor/topthink/framework/src/think/route/dispatch/Controller.php ( 4.74 KB )
  102. /yingpanguazai/ssd/ssd1/www/f.mffb.com.cn/vendor/topthink/framework/src/think/route/Dispatch.php ( 10.44 KB )
  103. /yingpanguazai/ssd/ssd1/www/f.mffb.com.cn/app/controller/Index.php ( 4.81 KB )
  104. /yingpanguazai/ssd/ssd1/www/f.mffb.com.cn/app/BaseController.php ( 2.05 KB )
  105. /yingpanguazai/ssd/ssd1/www/f.mffb.com.cn/vendor/topthink/think-orm/src/facade/Db.php ( 0.93 KB )
  106. /yingpanguazai/ssd/ssd1/www/f.mffb.com.cn/vendor/topthink/think-orm/src/db/connector/Mysql.php ( 5.44 KB )
  107. /yingpanguazai/ssd/ssd1/www/f.mffb.com.cn/vendor/topthink/think-orm/src/db/PDOConnection.php ( 52.47 KB )
  108. /yingpanguazai/ssd/ssd1/www/f.mffb.com.cn/vendor/topthink/think-orm/src/db/Connection.php ( 8.39 KB )
  109. /yingpanguazai/ssd/ssd1/www/f.mffb.com.cn/vendor/topthink/think-orm/src/db/ConnectionInterface.php ( 4.57 KB )
  110. /yingpanguazai/ssd/ssd1/www/f.mffb.com.cn/vendor/topthink/think-orm/src/db/builder/Mysql.php ( 16.58 KB )
  111. /yingpanguazai/ssd/ssd1/www/f.mffb.com.cn/vendor/topthink/think-orm/src/db/Builder.php ( 24.06 KB )
  112. /yingpanguazai/ssd/ssd1/www/f.mffb.com.cn/vendor/topthink/think-orm/src/db/BaseBuilder.php ( 27.50 KB )
  113. /yingpanguazai/ssd/ssd1/www/f.mffb.com.cn/vendor/topthink/think-orm/src/db/Query.php ( 15.71 KB )
  114. /yingpanguazai/ssd/ssd1/www/f.mffb.com.cn/vendor/topthink/think-orm/src/db/BaseQuery.php ( 45.13 KB )
  115. /yingpanguazai/ssd/ssd1/www/f.mffb.com.cn/vendor/topthink/think-orm/src/db/concern/TimeFieldQuery.php ( 7.43 KB )
  116. /yingpanguazai/ssd/ssd1/www/f.mffb.com.cn/vendor/topthink/think-orm/src/db/concern/AggregateQuery.php ( 3.26 KB )
  117. /yingpanguazai/ssd/ssd1/www/f.mffb.com.cn/vendor/topthink/think-orm/src/db/concern/ModelRelationQuery.php ( 20.07 KB )
  118. /yingpanguazai/ssd/ssd1/www/f.mffb.com.cn/vendor/topthink/think-orm/src/db/concern/ParamsBind.php ( 3.66 KB )
  119. /yingpanguazai/ssd/ssd1/www/f.mffb.com.cn/vendor/topthink/think-orm/src/db/concern/ResultOperation.php ( 7.01 KB )
  120. /yingpanguazai/ssd/ssd1/www/f.mffb.com.cn/vendor/topthink/think-orm/src/db/concern/WhereQuery.php ( 19.37 KB )
  121. /yingpanguazai/ssd/ssd1/www/f.mffb.com.cn/vendor/topthink/think-orm/src/db/concern/JoinAndViewQuery.php ( 7.11 KB )
  122. /yingpanguazai/ssd/ssd1/www/f.mffb.com.cn/vendor/topthink/think-orm/src/db/concern/TableFieldInfo.php ( 2.63 KB )
  123. /yingpanguazai/ssd/ssd1/www/f.mffb.com.cn/vendor/topthink/think-orm/src/db/concern/Transaction.php ( 2.77 KB )
  124. /yingpanguazai/ssd/ssd1/www/f.mffb.com.cn/vendor/topthink/framework/src/think/log/driver/File.php ( 5.96 KB )
  125. /yingpanguazai/ssd/ssd1/www/f.mffb.com.cn/vendor/topthink/framework/src/think/contract/LogHandlerInterface.php ( 0.86 KB )
  126. /yingpanguazai/ssd/ssd1/www/f.mffb.com.cn/vendor/topthink/framework/src/think/log/Channel.php ( 3.89 KB )
  127. /yingpanguazai/ssd/ssd1/www/f.mffb.com.cn/vendor/topthink/framework/src/think/event/LogRecord.php ( 1.02 KB )
  128. /yingpanguazai/ssd/ssd1/www/f.mffb.com.cn/vendor/topthink/think-helper/src/Collection.php ( 16.47 KB )
  129. /yingpanguazai/ssd/ssd1/www/f.mffb.com.cn/vendor/topthink/framework/src/think/facade/View.php ( 1.70 KB )
  130. /yingpanguazai/ssd/ssd1/www/f.mffb.com.cn/vendor/topthink/framework/src/think/View.php ( 4.39 KB )
  131. /yingpanguazai/ssd/ssd1/www/f.mffb.com.cn/vendor/topthink/framework/src/think/Response.php ( 8.81 KB )
  132. /yingpanguazai/ssd/ssd1/www/f.mffb.com.cn/vendor/topthink/framework/src/think/response/View.php ( 3.29 KB )
  133. /yingpanguazai/ssd/ssd1/www/f.mffb.com.cn/vendor/topthink/framework/src/think/Cookie.php ( 6.06 KB )
  134. /yingpanguazai/ssd/ssd1/www/f.mffb.com.cn/vendor/topthink/think-view/src/Think.php ( 8.38 KB )
  135. /yingpanguazai/ssd/ssd1/www/f.mffb.com.cn/vendor/topthink/framework/src/think/contract/TemplateHandlerInterface.php ( 1.60 KB )
  136. /yingpanguazai/ssd/ssd1/www/f.mffb.com.cn/vendor/topthink/think-template/src/Template.php ( 46.61 KB )
  137. /yingpanguazai/ssd/ssd1/www/f.mffb.com.cn/vendor/topthink/think-template/src/template/driver/File.php ( 2.41 KB )
  138. /yingpanguazai/ssd/ssd1/www/f.mffb.com.cn/vendor/topthink/think-template/src/template/contract/DriverInterface.php ( 0.86 KB )
  139. /yingpanguazai/ssd/ssd1/www/f.mffb.com.cn/runtime/temp/067d451b9a0c665040f3f1bdd3293d68.php ( 11.98 KB )
  140. /yingpanguazai/ssd/ssd1/www/f.mffb.com.cn/vendor/topthink/think-trace/src/Html.php ( 4.42 KB )
  1. CONNECT:[ UseTime:0.001085s ] mysql:host=127.0.0.1;port=3306;dbname=f_mffb;charset=utf8mb4
  2. SHOW FULL COLUMNS FROM `fenlei` [ RunTime:0.001491s ]
  3. SELECT * FROM `fenlei` WHERE `fid` = 0 [ RunTime:0.000645s ]
  4. SELECT * FROM `fenlei` WHERE `fid` = 63 [ RunTime:0.000732s ]
  5. SHOW FULL COLUMNS FROM `set` [ RunTime:0.001745s ]
  6. SELECT * FROM `set` [ RunTime:0.000581s ]
  7. SHOW FULL COLUMNS FROM `article` [ RunTime:0.001484s ]
  8. SELECT * FROM `article` WHERE `id` = 470833 LIMIT 1 [ RunTime:0.001069s ]
  9. UPDATE `article` SET `lasttime` = 1774716454 WHERE `id` = 470833 [ RunTime:0.001885s ]
  10. SELECT * FROM `fenlei` WHERE `id` = 65 LIMIT 1 [ RunTime:0.000613s ]
  11. SELECT * FROM `article` WHERE `id` < 470833 ORDER BY `id` DESC LIMIT 1 [ RunTime:0.000940s ]
  12. SELECT * FROM `article` WHERE `id` > 470833 ORDER BY `id` ASC LIMIT 1 [ RunTime:0.001056s ]
  13. SELECT * FROM `article` WHERE `id` < 470833 ORDER BY `id` DESC LIMIT 10 [ RunTime:0.001725s ]
  14. SELECT * FROM `article` WHERE `id` < 470833 ORDER BY `id` DESC LIMIT 10,10 [ RunTime:0.001803s ]
  15. SELECT * FROM `article` WHERE `id` < 470833 ORDER BY `id` DESC LIMIT 20,10 [ RunTime:0.001910s ]
0.182526s