当前位置:首页>Linux>Linux:谁把根目录卸载了?

Linux:谁把根目录卸载了?

  • 2026-04-21 07:30:58
Linux:谁把根目录卸载了?
Linux 开发中,不管是日常运维、嵌入式开发还是容器实操,大家总会碰到一个绕不开的核心——根文件系统(rootfs)。它就像 Linux 系统的“地基”,看似藏在底层不显眼,却支撑着整个系统的启动、运行和所有上层操作,是从 Linux 入门走向进阶必须吃透的核心知识点。

日常我们装软件、改配置、查日志,全都是在根文件系统里操作;嵌入式开发里,精简根文件系统是项目落地的关键一步;就连现在大火的容器技术,Docker 镜像的底层本质也是裁剪后的根文件系统。可以说,不懂根文件系统,就永远摸不透 Linux 运行的底层逻辑。

为了让大家顺畅看懂全文,先明确下前置知识门槛:你需要掌握基础 Linux 命令,比如lscdmkdirmount等常用操作,这是和文件系统打交道的基础工具;同时了解 Linux 基础启动流程,知道从开机到进入系统,内核、引导程序、用户空间的大致衔接逻辑,就能轻松跟上后续的原理讲解。

一、文件系统与根文件系统

1.1 什么是文件系统?

我们平时说的硬盘、SSD,本质只是一堆能存储数据的物理扇区,本身没有“文件”和“目录”的概念。而文件系统,就是给这些原始存储做的一层“智能管理层”,相当于存储设备的管家,负责把零散的物理空间,整理成用户能看懂、能操作的目录和文件结构。

它的核心作用,是把底层硬件的物理寻址、数据读写,转换成用户层的简单操作。我们敲一行ls看文件、cp复制文件,底层都是文件系统在做转换:定位文件存储位置、记录权限属性、管理存储空间,屏蔽了硬件操作的复杂性,让我们不用关心数据存在磁盘哪个扇区,只需专注于文件本身的操作。

1.2 Linux VFS 虚拟文件系统

Linux 支持 ext4、XFS、Btrfs、NFS 等几十种文件系统,每种底层实现逻辑都不一样。如果没有统一接口,应用程序要适配每一种文件系统,开发和使用都会变得极其复杂。而VFS(虚拟文件系统),就是解决这个问题的“统一接口层”。

VFS 相当于文件系统的“翻译官”,向上给应用程序提供一套完全一致的文件操作API,向下对接不同文件系统的底层驱动。不管是本地 ext4 分区,还是远程 NFS 共享,我们用openreadwrite这些函数操作文件的方式完全一样,不用关心底层是什么文件系统。正是有了 VFS 做支撑,根文件系统才能兼容各类存储,实现跨文件系统的统一管理。

1.3 根文件系统(rootfs)的核心定义与本质

根文件系统(rootfs),是 Linux 内核启动后第一个挂载的文件系统,是整个文件系统树的唯一根节点(对应目录/),其他所有分区、外接存储,都必须挂载在它的子目录下,没有它,Linux 系统根本无法启动。

它的本质,是内核通往用户空间的唯一桥梁,里面存放着系统启动必需的所有核心文件:初始化脚本、系统配置、基础命令、动态库、设备文件等。内核本身只负责硬件管理、进程调度等底层能力,没有根文件系统,内核就找不到启动脚本,无法运行任何用户程序,系统会直接卡在启动阶段。

1.4 根文件系统与普通文件系统的核心区别

很多新手会把根文件系统和普通分区文件系统搞混,其实二者有本质差异:挂载顺序上,rootfs 是系统启动第一个挂载的,优先级最高,普通文件系统都是在 rootfs 挂载完成后,按照/etc/fstab配置逐一挂载;功能重要性上,rootfs 是系统生命线,一旦损坏,系统直接无法启动,而普通文件系统损坏,大多只会影响部分数据,不会导致整机瘫痪。

内容定位上,rootfs 只存放系统启动、运行必需的核心文件,不负责存储用户日常数据;普通文件系统则专门用来存放用户文件、应用数据、额外软件包等,各司其职。简单说,rootfs 是系统的“操作系统盘”,普通文件系统更像是“数据存储盘”。

二、根文件系统:Linux 系统的基石

2.1 系统启动的 “最后一块拼图”:内核与用户空间的唯一桥梁

Linux 启动流程里,内核完成硬件初始化、驱动加载后,下一步就是寻找并挂载根文件系统,这是系统从内核态进入用户态的关键一步。内核本身是纯底层程序,不具备和用户交互、运行服务的能力,必须依靠 rootfs 里的初始化脚本,一步步拉起系统服务、配置环境、开启终端,最终变成我们能使用的完整系统。

可以说,根文件系统是内核和用户空间之间唯一的通道。没有它,内核就算完成所有底层初始化,也无法把控制权交给用户程序,系统永远无法进入可用状态,就像盖房子只搭好了钢筋框架,没有地基和基础配套,根本无法入住。

2.2 为什么 Linux 内核不能脱离根文件系统独立运行?

Linux 内核功能再强大,也只是一个底层核心程序,它没有自带命令、没有配置文件、没有运行环境,无法独立完成系统初始化和用户交互。打个比方,内核就像一台高性能发动机,而根文件系统是变速箱、车轮、操控系统,少了根文件系统,发动机再强也只是一堆零件,无法正常运转。

内核启动后,必须从 rootfs 里读取/etc/fstab挂载配置、/etc/init.d启动脚本,才能知道该挂载哪些分区、启动哪些服务;必须依赖/bin/sbin里的基础命令,才能执行各类系统操作;必须调用/lib目录下的动态库,才能运行各类程序。缺了这些,内核完全无法推进后续启动流程。

2.3 根文件系统对系统可用性、安全性的核心影响

根文件系统的完整性,直接决定系统可用性。里面的核心配置、命令、库文件但凡丢失或损坏,轻则命令无法执行、服务起不来,重则直接开机黑屏、内核崩溃。比如/etc配置文件出错、/lib库文件丢失,都会导致系统无法正常初始化,直接影响日常使用和业务运行。

同时,rootfs 也是系统安全的第一道防线。目录权限、核心文件权限配置不当,会直接给系统留下安全漏洞;恶意程序篡改 rootfs 里的启动脚本、配置文件,能轻易获取系统控制权。尤其是服务器和嵌入式设备,rootfs 的权限管控和完整性保护,是系统安全的核心环节。

2.4 根文件系统与 init 进程 / 系统初始化的强关联逻辑

init 进程是 Linux 系统启动后的第一个用户进程(PID=1),是所有用户进程的父进程,它的启动完全依赖根文件系统。内核成功挂载 rootfs 后,会第一时间在 rootfs 里寻找 init 程序(传统/sbin/init,现代系统/usr/lib/systemd/systemd)并执行,开启整个系统的初始化流程。

init 进程的所有工作,都依托 rootfs 完成:读取/etc/inittab或 systemd 配置、挂载剩余文件系统、启动网络服务、管理用户登录等。如果 rootfs 里没有 init 程序,或者相关配置损坏,init 进程会直接启动失败,系统会直接触发内核恐慌,无法进入正常运行状态。

三、解读 Linux 根文件系统目录结构

3.1 FHS 文件系统层次结构标准:Linux 目录的统一规范

Linux 发行版众多,如果每个发行版目录布局都不一样,用户学习和运维成本会极高。为此,Linux 社区制定了FHS(Filesystem Hierarchy Standard,文件系统层次结构标准),统一规定了根目录/下所有核心目录的用途、存放文件类型,让 Debian、RHEL、Arch 等所有发行版,都有一致的目录逻辑。

遵循 FHS 标准,不管切换到哪款 Linux 发行版,系统配置都能在/etc找到,基础命令都在/bin/sbin,用户数据都在/home,大大降低了学习和运维成本,也让软件安装、系统管理有了统一标准,这也是 Linux 易迁移、易维护的核心原因之一。

3.2 根目录 / 下核心目录分类详解(按功能划分)

3.2.1 系统启动与内核相关目录:/boot、/dev、/sys、/proc

/boot:系统启动核心目录,存放内核镜像(vmlinuz)、initramfs 初始内存盘、GRUB 引导配置文件,是系统开机的“启动工具箱”,缺失或损坏会直接导致无法开机。

/dev:Linux 一切皆文件的核心体现,专门存放硬件设备文件,比如硬盘/dev/sda、终端/dev/tty、黑洞设备/dev/null,应用程序通过访问这些文件,实现和硬件的交互,是内核管理硬件的关键入口。

/sys/proc:两个内存虚拟文件系统,不占用实际磁盘空间,实时映射系统运行状态。/sys偏向硬件设备和内核驱动信息,/proc偏向进程、CPU、内存等系统运行数据,是排查系统问题、查看实时状态的重要目录。

3.2.2 系统配置与权限目录:/etc、/root

/etc:Linux 系统的“配置中枢”,所有系统级和应用级配置文件都集中在这里,比如用户账户/etc/passwd、挂载配置/etc/fstab、SSH 服务配置/etc/ssh/sshd_config。修改系统参数、配置服务,几乎都要操作这个目录,修改前一定要备份,避免小失误导致系统崩溃。

/root:超级管理员 root 用户的专属家目录,和普通用户家目录分离,默认普通用户无任何访问权限,存放 root 用户的专属配置和管理文件,保证系统管理员权限的独立性和安全性。

3.2.3 命令与程序目录:/bin、/sbin、/usr、/lib、/lib64

/bin:存放系统启动和日常运维必需的基础用户命令,比如lscpmvcat,单用户模式下也能正常使用,保证系统故障时能做基础维护。

/sbin:存放系统管理类命令,仅 root 用户有权执行,比如磁盘分区fdisk、文件系统修复fsck、系统初始化init,专门用于系统级运维和故障修复。

/usr:全称 Unix Software Resource,是系统软件资源目录,类似 Windows 的 Program Files,存放后续安装的应用程序、文档、非核心命令,/usr/bin对应用户命令,/usr/sbin对应管理员非核心命令,是系统软件的核心存储目录。

/lib/lib64:存放系统核心动态链接库,为/bin/sbin里的命令提供运行支持,相当于 Windows 的 DLL 文件。32位系统对应/lib,64位系统对应/lib64,库文件缺失会导致大量命令无法执行。

3.2.4 运行时数据目录:/run、/var、/tmp

/run:系统运行时临时数据目录,存放进程PID文件、套接字文件、服务运行状态,仅存在于内存中,重启后自动清空,避免临时文件堆积占用磁盘。

/var:存放系统运行中动态变化的文件,比如系统日志/var/log、邮件队列、打印缓存、Web服务站点文件,是排查系统故障、查看运行记录的核心目录。

/tmp:全局临时文件目录,所有用户均可读写,存放程序运行时的临时缓存、下载碎片,系统重启后自动清理,切记不要存放重要数据,避免丢失。

3.2.5 用户数据与挂载目录:/home、/mnt、/media、/opt

/home:普通用户专属家目录,每个用户对应一个子目录,存放个人文件、桌面配置、用户级程序配置,保证用户数据独立隔离。

/mnt/media:专门用于挂载外部文件系统,/media用于U盘、光盘等可移动设备自动挂载,/mnt用于手动临时挂载磁盘、网络共享,是外接存储的标准挂载点。

/opt:第三方独立软件安装目录,比如谷歌浏览器、JetBrains开发工具,这类软件不依赖系统软件包管理,单独存放于此,方便卸载和管理,避免和系统自带文件混淆。

3.3 易错点:核心目录的作用边界与常见误用

日常使用中,很多人容易混淆目录用途,踩中坑:一是分不清/bin/usr/bin/bin是系统启动必需命令,/usr/bin是后续安装的应用命令,不要把第三方软件强行放进/bin,避免影响系统启动;二是随意修改/etc目录文件,不备份直接改,很容易导致配置错误、系统无法启动;三是把重要数据存进/tmp,依赖重启自动清理的特性,数据会直接丢失。

牢记FHS标准的核心逻辑:系统核心文件不动,用户数据分目录存放,临时文件不存重要内容,就能避开绝大多数目录误用问题。

3.4 主流发行版的目录结构差异(Debian/RHEL/Arch 极简对比)

三大主流发行版都严格遵循FHS标准,只有细微差异,日常运维几乎无影响:Debian系(Ubuntu、Debian)稳定性优先,配置文件多存于/etc/default,软件安装路径规范统一;RHEL系(CentOS、Rocky Linux)面向企业,服务配置额外存于/etc/sysconfig,兼容性更强;Arch Linux轻量灵活,滚动更新,目录更简洁,鼓励用户手动自定义,无多余冗余文件。

整体来看,核心目录用途完全一致,只有少量配置文件路径、软件默认安装位置有区别,吃透FHS标准,切换任何发行版都能快速上手。

四、根文件系统的挂载原理与流程

4.1 系统启动全流程中,根文件系统挂载的所处阶段

当我们按下计算机的电源键:开机 → BIOS/UEFI 硬件初始化 → GRUB 引导加载内核 → 内核完成自身初始化、硬件驱动加载 →挂载根文件系统 → 启动init进程 → 进入用户空间、加载系统服务 → 登录可用。

根文件系统挂载,是内核完成底层初始化后、进入用户空间前的最后核心步骤,这一步成功,系统才能顺利推进到用户态;这一步失败,直接触发内核恐慌,系统无法启动。

4.2 前置知识:initramfs 的作用与根文件系统的关联

现代 Linux 系统启动,都会用到initramfs(初始RAM文件系统),它是一个存放在内存中的临时根文件系统,是挂载真实 rootfs 的“过渡助手”。

内核刚启动时,可能没有加载磁盘、RAID、LVM等底层驱动,无法直接访问真实根文件系统所在的存储设备。initramfs 里集成了必需的存储驱动、基础命令和初始化脚本,内核先挂载 initramfs,通过它加载缺失的硬件驱动,识别真实 rootfs 所在分区,再完成后续切换,解决了内核驱动和存储设备的适配问题,是现代 Linux 启动不可或缺的环节。

4.3 内核挂载根文件系统的核心步骤拆解

4.3.1 内核启动后存储设备的枚举与驱动加载

内核启动后,首先通过PCI、SATA、NVMe等总线,扫描全局存储设备,识别硬盘、分区等硬件信息,完成设备枚举;同时加载对应的存储驱动,确保内核能正常读写存储设备,这是找到 rootfs 的前提。如果驱动加载失败,内核会完全识别不到存储设备,自然无法挂载根文件系统。

4.3.2 根文件系统类型的识别与匹配

识别到存储设备后,内核会读取设备的超级块(Superblock)信息,超级块里记录了文件系统类型、块大小、inode数量等核心元数据;同时匹配文件系统魔数(Magic Number),精准判断 rootfs 是 ext4、XFS还是其他类型,确定对应的文件系统驱动,为挂载做准备。

4.3.3 只读挂载与读写重挂载的核心逻辑

内核挂载 rootfs 时,会先以只读(ro)模式挂载,这是为了保证文件系统安全:启动初期无法确认 rootfs 是否损坏,只读模式可以避免写入操作加剧文件系统故障,同时方便内核做文件系统完整性检查。

检查确认 rootfs 无损坏、无异常后,内核会通过remount操作,重新以读写(rw)模式挂载,满足系统运行、文件修改的正常需求。先只读校验,再读写运行,是 Linux 保障 rootfs 安全的标准机制。

4.3.4 switch_root:从 initramfs 切换到真实根文件系统的实现

initramfs 完成驱动加载、rootfs 定位后,会通过switch_root工具,完成从临时根文件系统到真实根文件系统的切换。

核心逻辑:先把真实 rootfs 挂载到临时目录,将系统根目录切换至该目录,再卸载内存中的 initramfs,释放内存资源。切换完成后,系统就完全依托真实 rootfs 运行,initramfs 的使命就此结束。

4.4 内核启动参数中与根挂载相关的核心配置(root=、rootfstype=、init= 等)

GRUB 引导时,可通过内核启动参数,手动指定 rootfs 挂载配置,解决自动识别失败的问题:root=:指定 rootfs 所在设备,比如root=/dev/sda1root=UUID=xxx(推荐UUID,避免盘符变动);rootfstype=:指定 rootfs 文件系统类型,比如rootfstype=ext4,强制内核适配对应驱动;init=:指定自定义init程序路径,比如init=/sbin/init,适配特殊定制化系统。

4.5 根文件系统挂载的内核源码核心逻辑简析

对于想深入底层的读者,rootfs 挂载核心源码集中在内核fs/namespace.cfs/init/do_mounts.c等文件:内核启动主函数start_kernel执行完成后,调用prepare_namespace函数,作为 rootfs 挂载入口;内部调用mount_root函数,解析内核启动参数,识别设备和文件系统类型,调用对应文件系统的挂载接口;挂载成功后,完成根目录切换,进入用户空间初始化流程。源码逻辑严谨,是理解 Linux 底层启动的核心入口。

五、实战:打造自己的 Linux 根文件系统

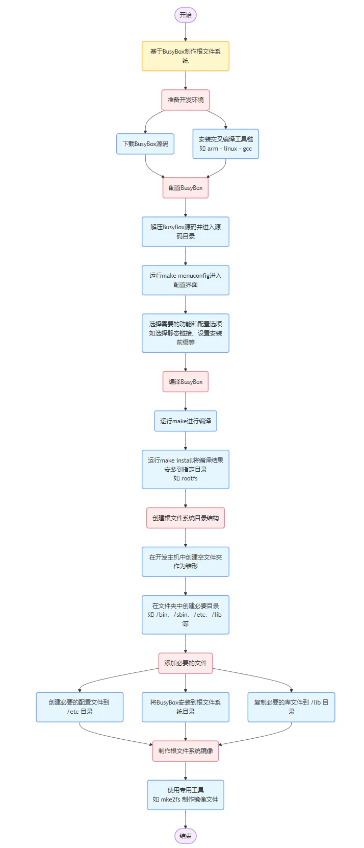
制作根文件系统的方法有多种,下面介绍一种常用的基于 BusyBox 的方法:

5.1 前置准备:交叉编译环境与 BusyBox 工具介绍

从零制作迷你 rootfs,核心用到两个工具:交叉编译环境:用于在x86主机上,编译生成ARM等嵌入式平台可运行的程序,适配嵌入式设备场景;BusyBox:号称嵌入式Linux“瑞士军刀”,把几百个常用Linux命令集成到一个单二进制文件,体积小巧、功能齐全,是制作迷你rootfs的最佳选择,完美适配资源受限的嵌入式设备。

5.2 步骤 1:编译 BusyBox 生成基础命令集

先下载BusyBox源码(https://busybox.net/downloads/),解压后进入目录,开始编译配置:

tar -jxvf busybox-1.36.1.tar.bz2cd busybox-1.36.1

执行make menuconfig进入图形化配置界面,建议开启静态编译(Static Linking),让BusyBox不依赖外部动态库,避免运行时缺库报错;按需勾选需要的命令,精简体积。配置完成后,多核并行编译,加快速度:

make -j$(nproc)make install

编译完成后,./_install目录下会生成完整的基础命令集,这就是rootfs的命令核心。

5.3 步骤 2:构建根文件系统的基础目录结构

进入_install目录,按照FHS标准,创建必需的目录骨架,这是rootfs运行的基础:

mkdir -p dev etc/init.d lib lib64 home mnt proc root sys tmp var usr/lib usr/bin

每个目录对应前文FHS标准的用途,缺一不可,缺少核心目录会导致系统启动失败。

5.4 步骤 3:补充必要的运行库与设备节点

如果是动态编译,需要从交叉编译工具链拷贝核心动态库到liblib64目录,保证命令正常运行:

SYSROOT=$(aarch64-linux-gnu-gcc -print-sysroot)cp -av "$SYSROOT/lib/"*.so* lib/ 2>/dev/null || truecp -av "$SYSROOT/lib64/"*.so* lib64/ 2>/dev/null || true

创建设备节点,这是内核和硬件交互的必需文件,重点创建控制台和黑洞设备:

sudo mknod -m 600 dev/console c 5 1sudo mknod -m 666 dev/null c 1 3

5.5 步骤 4:配置 init 初始化脚本与 rcS 启动脚本

init脚本是系统启动入口,rcS脚本负责系统初始化,先编写/etc/init.d/rcS系统初始化脚本:

#!/bin/sh# 挂载虚拟文件系统mount -t proc proc /procmount -t sysfs sysfs /sys# 挂载临时文件目录,保障程序正常运行mount -t tmpfs tmpfs /tmpchmod 1777 /tmp# 挂载devtmpfs,自动生成设备节点mount -t devtmpfs none /dev# 配置热插拔支持echo /sbin/mdev > /proc/sys/kernel/hotplugmdev -s# 配置基础网络ifconfig lo 127.0.0.1 upifconfig eth0 192.168.1.101 netmask 255.255.255.0 upecho "BusyBox rootfs 初始化完成"

赋予脚本执行权限:

chmod +x etc/init.d/rcS

编写/etc/inittab配置文件,指定init进程行为:

::sysinit:/etc/init.d/rcS::respawn:-/bin/sh::ctrlaltdel:/sbin/reboot::shutdown:/bin/umount -a -r

5.6 步骤 5:制作根文件系统镜像并启动验证

制作ext4格式rootfs镜像,方便烧录到嵌入式设备或虚拟机测试:

dd if=/dev/zero of=rootfs.ext4 bs=1M count=16mke2fs -m 0 rootfs.ext4

挂载镜像,把构建好的rootfs文件拷贝进去,卸载后完成镜像制作:

mkdir -p /tmp/rootfsmount -t ext4 rootfs.ext4 /tmp/rootfscp -av _install/* /tmp/rootfs/umount /tmp/rootfs

将镜像配合内核启动,能进入命令行界面,就说明迷你rootfs制作成功。

5.7 进阶:制作 initramfs 镜像并完成内核启动测试

对于有更高追求的小伙伴,我们还可以进一步制作 initramfs 镜像,并结合内核进行启动测试。initramfs 镜像是一个临时的根文件系统,它在系统启动初期为内核提供必要的支持,帮助内核加载存储设备驱动,挂载真实的根文件系统。

首先,我们创建一个目录用于存放 initramfs 的文件,比如~/initramfs-build,然后在这个目录下创建必要的目录结构:

mkdir -p ~/initramfs-build/{bin,dev,proc,sys,root,tmp}cd ~/initramfs-build

接着,我们复制之前编译好的 BusyBox 到bin目录,并为常用命令创建软链接:

cp /path/to/busybox-1.36.1/_install/bin/busybox bin/cd binfor cmd in $(busybox --list); do    ln -s busybox $cmddone

然后,我们编写init初始化脚本,这个脚本是 initramfs 的入口,内容如下:

#!/bin/shmount -t proc none /procmount -t sysfs none /sysexec /bin/sh

赋予init脚本执行权限:

chmod +x init

接下来,我们创建设备节点:

sudo mknod dev/console c 5 1sudo mknod dev/null c 1 3

最后,将这些文件打包成 initramfs 镜像:

find . -print0 | cpio --null -ov --format=newc | gzip -9 > ~/initramfs.cpio.gz

现在,我们就得到了一个 initramfs 镜像文件initramfs.cpio.gz。在启动内核时,我们可以通过内核启动参数指定使用这个 initramfs 镜像,比如在 GRUB 的配置文件中添加:

initrd=/path/to/initramfs.cpio.gz

然后启动内核,观察系统的启动过程,验证 initramfs 镜像是否能够正常工作,以及它是否能够辅助真实根文件系统的挂载和系统的正常启动。通过这个进阶步骤,我们可以更深入地了解系统启动过程中 initramfs 的作用,以及如何优化根文件系统的启动流程。

六、根文件系统的应用场景

6.1 嵌入式 Linux 中的根文件系统选型与优化(BusyBox/Buildroot/Yocto)

嵌入式Linux场景,rootfs核心是精简、稳定、适配硬件:BusyBox适合极简场景,手动定制,体积最小,适配单片机、传感器等超小资源设备;Buildroot自动化程度高,一键构建完整rootfs,支持交叉编译,适合工业控制、智能家居等快速开发场景;Yocto定制化极强,支持复杂组件和多版本管理,适合车载、高端嵌入式设备等复杂场景。优化核心:裁剪无用命令和库,开启只读模式,减少存储擦写,延长设备寿命。

6.2 容器技术中的 rootfs:Docker/OCI 镜像的底层本质

容器技术的核心就是根文件系统隔离,Docker镜像、OCI标准镜像的底层,就是一个裁剪后的迷你rootfs,包含应用运行所需的系统库、命令、依赖和程序本身。容器通过 Namespace 和 Cgroups 技术,隔离出独立的rootfs环境,让每个容器都像拥有独立的Linux系统,实现环境一致性、跨平台迁移。我们拉取的各类镜像,本质就是打包好的rootfs,这也是容器轻量化、快速启动的核心原因。

6.3 只读根文件系统的设计与应用场景(工业设备 / 嵌入式场景)

工业控制、嵌入式设备、物联网终端,大多采用只读rootfs设计:核心系统文件固化为只读模式,禁止修改,避免用户误操作、恶意程序篡改系统文件,保证设备7×24小时稳定运行;动态数据、日志、配置文件单独存放至可写分区,既保证系统稳定,又满足数据存储需求。这种设计能大幅降低设备故障率,延长存储介质寿命,是工业级设备的标准方案。

6.4 根文件系统的备份与还原主流方案

rootfs备份是系统灾备的核心:dd命令全盘镜像备份,适合完整克隆,还原简单直接;rsync增量备份,只同步变化文件,节省时间和存储空间,适合定期备份;Clonezilla等工具,支持图形化操作,适配多文件系统,适合新手和批量备份。还原时,通过Live CD启动,反向恢复即可,快速修复系统故障。

6.5 不可变基础设施中根文件系统的设计思路

云原生、不可变基础设施场景,rootfs采用不可变设计:系统部署后,rootfs全程只读,不做任何运行时修改;更新系统时,直接替换全新版本的rootfs镜像,不增量修改。这种方式彻底避免了运行时文件篡改、配置漂移问题,保证环境一致性,方便快速回滚、批量部署,是云服务器、容器集群的主流设计思路。

七、根文件系统常见故障排查与解决方案

7.1 经典故障:Kernel Panic - VFS: Unable to mount root fs 全场景排查

这是Linux最常见的启动故障,内核无法挂载rootfs,触发内核恐慌,排查思路按“硬件→配置→文件系统”逐步推进:

1. 硬件层面:检查硬盘数据线、供电是否正常,硬盘是否识别,有无坏道,排除物理故障;

2. 引导配置:检查GRUB内核参数,root=指定的设备UUID/盘符是否正确,rootfstype是否匹配,initramfs是否缺失;

3. 文件系统:通过Live CD启动,检查rootfs是否损坏,用fsck修复,确认核心文件是否完整。

7.2 根文件系统挂载失败的常见原因与定位方法

常见原因:存储驱动缺失(内核未编译对应驱动,或initramfs缺驱动)、文件系统超级块损坏、内核参数配置错误、磁盘分区表异常。定位方法:通过dmesg查看内核启动日志,定位报错关键词;用Live CD挂载磁盘,检查文件系统完整性;核对GRUB配置参数,修正错误路径。

7.3 根文件系统损坏的修复方案(ext4/xfs 等文件系统修复)

ext4文件系统修复:先卸载分区,单用户模式或Live CD下执行:

fsck.ext4 -y /dev/sda1

-y参数自动确认修复,修复超级块、inode、目录结构等问题;XFS文件系统用xfs_repair修复,严重损坏可加-L参数强制修复日志,修复前建议备份重要数据。

7.4 只读根文件系统异常的问题排查与修复

rootfs无故变成只读,大多是文件系统故障触发内核保护机制,或磁盘满、硬件异常。排查:1. 检查磁盘空间,df -h查看是否占满;2. 检查文件系统错误,执行修复命令;3. 手动重新挂载读写:mount -o remount,rw /;4. 排查硬盘硬件故障,避免坏道扩散。

7.5 init 进程启动失败与根文件系统的关联排查

init进程启动失败,核心原因都和rootfs相关:rootfs未成功挂载、rootfs里缺失init程序、init程序依赖库丢失、init脚本权限错误。排查:查看内核日志确认rootfs是否挂载成功;检查/sbin/init文件是否存在、权限是否正常;用ldd检查init程序依赖库,补齐缺失库文件。

最新文章

随机文章

基本 文件 流程 错误 SQL 调试
  1. 请求信息 : 2026-04-21 08:31:30 HTTP/2.0 GET : https://f.mffb.com.cn/a/484405.html
  2. 运行时间 : 0.086263s [ 吞吐率:11.59req/s ] 内存消耗:4,604.09kb 文件加载:140
  3. 缓存信息 : 0 reads,0 writes
  4. 会话信息 : SESSION_ID=ebcfb751279f9bcc897ff4ef48bf31eb
  1. /yingpanguazai/ssd/ssd1/www/f.mffb.com.cn/public/index.php ( 0.79 KB )
  2. /yingpanguazai/ssd/ssd1/www/f.mffb.com.cn/vendor/autoload.php ( 0.17 KB )
  3. /yingpanguazai/ssd/ssd1/www/f.mffb.com.cn/vendor/composer/autoload_real.php ( 2.49 KB )
  4. /yingpanguazai/ssd/ssd1/www/f.mffb.com.cn/vendor/composer/platform_check.php ( 0.90 KB )
  5. /yingpanguazai/ssd/ssd1/www/f.mffb.com.cn/vendor/composer/ClassLoader.php ( 14.03 KB )
  6. /yingpanguazai/ssd/ssd1/www/f.mffb.com.cn/vendor/composer/autoload_static.php ( 4.90 KB )
  7. /yingpanguazai/ssd/ssd1/www/f.mffb.com.cn/vendor/topthink/think-helper/src/helper.php ( 8.34 KB )
  8. /yingpanguazai/ssd/ssd1/www/f.mffb.com.cn/vendor/topthink/think-validate/src/helper.php ( 2.19 KB )
  9. /yingpanguazai/ssd/ssd1/www/f.mffb.com.cn/vendor/topthink/think-orm/src/helper.php ( 1.47 KB )
  10. /yingpanguazai/ssd/ssd1/www/f.mffb.com.cn/vendor/topthink/think-orm/stubs/load_stubs.php ( 0.16 KB )
  11. /yingpanguazai/ssd/ssd1/www/f.mffb.com.cn/vendor/topthink/framework/src/think/Exception.php ( 1.69 KB )
  12. /yingpanguazai/ssd/ssd1/www/f.mffb.com.cn/vendor/topthink/think-container/src/Facade.php ( 2.71 KB )
  13. /yingpanguazai/ssd/ssd1/www/f.mffb.com.cn/vendor/symfony/deprecation-contracts/function.php ( 0.99 KB )
  14. /yingpanguazai/ssd/ssd1/www/f.mffb.com.cn/vendor/symfony/polyfill-mbstring/bootstrap.php ( 8.26 KB )
  15. /yingpanguazai/ssd/ssd1/www/f.mffb.com.cn/vendor/symfony/polyfill-mbstring/bootstrap80.php ( 9.78 KB )
  16. /yingpanguazai/ssd/ssd1/www/f.mffb.com.cn/vendor/symfony/var-dumper/Resources/functions/dump.php ( 1.49 KB )
  17. /yingpanguazai/ssd/ssd1/www/f.mffb.com.cn/vendor/topthink/think-dumper/src/helper.php ( 0.18 KB )
  18. /yingpanguazai/ssd/ssd1/www/f.mffb.com.cn/vendor/symfony/var-dumper/VarDumper.php ( 4.30 KB )
  19. /yingpanguazai/ssd/ssd1/www/f.mffb.com.cn/vendor/topthink/framework/src/think/App.php ( 15.30 KB )
  20. /yingpanguazai/ssd/ssd1/www/f.mffb.com.cn/vendor/topthink/think-container/src/Container.php ( 15.76 KB )
  21. /yingpanguazai/ssd/ssd1/www/f.mffb.com.cn/vendor/psr/container/src/ContainerInterface.php ( 1.02 KB )
  22. /yingpanguazai/ssd/ssd1/www/f.mffb.com.cn/app/provider.php ( 0.19 KB )
  23. /yingpanguazai/ssd/ssd1/www/f.mffb.com.cn/vendor/topthink/framework/src/think/Http.php ( 6.04 KB )
  24. /yingpanguazai/ssd/ssd1/www/f.mffb.com.cn/vendor/topthink/think-helper/src/helper/Str.php ( 7.29 KB )
  25. /yingpanguazai/ssd/ssd1/www/f.mffb.com.cn/vendor/topthink/framework/src/think/Env.php ( 4.68 KB )
  26. /yingpanguazai/ssd/ssd1/www/f.mffb.com.cn/app/common.php ( 0.03 KB )
  27. /yingpanguazai/ssd/ssd1/www/f.mffb.com.cn/vendor/topthink/framework/src/helper.php ( 18.78 KB )
  28. /yingpanguazai/ssd/ssd1/www/f.mffb.com.cn/vendor/topthink/framework/src/think/Config.php ( 5.54 KB )
  29. /yingpanguazai/ssd/ssd1/www/f.mffb.com.cn/config/app.php ( 0.95 KB )
  30. /yingpanguazai/ssd/ssd1/www/f.mffb.com.cn/config/cache.php ( 0.78 KB )
  31. /yingpanguazai/ssd/ssd1/www/f.mffb.com.cn/config/console.php ( 0.23 KB )
  32. /yingpanguazai/ssd/ssd1/www/f.mffb.com.cn/config/cookie.php ( 0.56 KB )
  33. /yingpanguazai/ssd/ssd1/www/f.mffb.com.cn/config/database.php ( 2.48 KB )
  34. /yingpanguazai/ssd/ssd1/www/f.mffb.com.cn/vendor/topthink/framework/src/think/facade/Env.php ( 1.67 KB )
  35. /yingpanguazai/ssd/ssd1/www/f.mffb.com.cn/config/filesystem.php ( 0.61 KB )
  36. /yingpanguazai/ssd/ssd1/www/f.mffb.com.cn/config/lang.php ( 0.91 KB )
  37. /yingpanguazai/ssd/ssd1/www/f.mffb.com.cn/config/log.php ( 1.35 KB )
  38. /yingpanguazai/ssd/ssd1/www/f.mffb.com.cn/config/middleware.php ( 0.19 KB )
  39. /yingpanguazai/ssd/ssd1/www/f.mffb.com.cn/config/route.php ( 1.89 KB )
  40. /yingpanguazai/ssd/ssd1/www/f.mffb.com.cn/config/session.php ( 0.57 KB )
  41. /yingpanguazai/ssd/ssd1/www/f.mffb.com.cn/config/trace.php ( 0.34 KB )
  42. /yingpanguazai/ssd/ssd1/www/f.mffb.com.cn/config/view.php ( 0.82 KB )
  43. /yingpanguazai/ssd/ssd1/www/f.mffb.com.cn/app/event.php ( 0.25 KB )
  44. /yingpanguazai/ssd/ssd1/www/f.mffb.com.cn/vendor/topthink/framework/src/think/Event.php ( 7.67 KB )
  45. /yingpanguazai/ssd/ssd1/www/f.mffb.com.cn/app/service.php ( 0.13 KB )
  46. /yingpanguazai/ssd/ssd1/www/f.mffb.com.cn/app/AppService.php ( 0.26 KB )
  47. /yingpanguazai/ssd/ssd1/www/f.mffb.com.cn/vendor/topthink/framework/src/think/Service.php ( 1.64 KB )
  48. /yingpanguazai/ssd/ssd1/www/f.mffb.com.cn/vendor/topthink/framework/src/think/Lang.php ( 7.35 KB )
  49. /yingpanguazai/ssd/ssd1/www/f.mffb.com.cn/vendor/topthink/framework/src/lang/zh-cn.php ( 13.70 KB )
  50. /yingpanguazai/ssd/ssd1/www/f.mffb.com.cn/vendor/topthink/framework/src/think/initializer/Error.php ( 3.31 KB )
  51. /yingpanguazai/ssd/ssd1/www/f.mffb.com.cn/vendor/topthink/framework/src/think/initializer/RegisterService.php ( 1.33 KB )
  52. /yingpanguazai/ssd/ssd1/www/f.mffb.com.cn/vendor/services.php ( 0.14 KB )
  53. /yingpanguazai/ssd/ssd1/www/f.mffb.com.cn/vendor/topthink/framework/src/think/service/PaginatorService.php ( 1.52 KB )
  54. /yingpanguazai/ssd/ssd1/www/f.mffb.com.cn/vendor/topthink/framework/src/think/service/ValidateService.php ( 0.99 KB )
  55. /yingpanguazai/ssd/ssd1/www/f.mffb.com.cn/vendor/topthink/framework/src/think/service/ModelService.php ( 2.04 KB )
  56. /yingpanguazai/ssd/ssd1/www/f.mffb.com.cn/vendor/topthink/think-trace/src/Service.php ( 0.77 KB )
  57. /yingpanguazai/ssd/ssd1/www/f.mffb.com.cn/vendor/topthink/framework/src/think/Middleware.php ( 6.72 KB )
  58. /yingpanguazai/ssd/ssd1/www/f.mffb.com.cn/vendor/topthink/framework/src/think/initializer/BootService.php ( 0.77 KB )
  59. /yingpanguazai/ssd/ssd1/www/f.mffb.com.cn/vendor/topthink/think-orm/src/Paginator.php ( 11.86 KB )
  60. /yingpanguazai/ssd/ssd1/www/f.mffb.com.cn/vendor/topthink/think-validate/src/Validate.php ( 63.20 KB )
  61. /yingpanguazai/ssd/ssd1/www/f.mffb.com.cn/vendor/topthink/think-orm/src/Model.php ( 23.55 KB )
  62. /yingpanguazai/ssd/ssd1/www/f.mffb.com.cn/vendor/topthink/think-orm/src/model/concern/Attribute.php ( 21.05 KB )
  63. /yingpanguazai/ssd/ssd1/www/f.mffb.com.cn/vendor/topthink/think-orm/src/model/concern/AutoWriteData.php ( 4.21 KB )
  64. /yingpanguazai/ssd/ssd1/www/f.mffb.com.cn/vendor/topthink/think-orm/src/model/concern/Conversion.php ( 6.44 KB )
  65. /yingpanguazai/ssd/ssd1/www/f.mffb.com.cn/vendor/topthink/think-orm/src/model/concern/DbConnect.php ( 5.16 KB )
  66. /yingpanguazai/ssd/ssd1/www/f.mffb.com.cn/vendor/topthink/think-orm/src/model/concern/ModelEvent.php ( 2.33 KB )
  67. /yingpanguazai/ssd/ssd1/www/f.mffb.com.cn/vendor/topthink/think-orm/src/model/concern/RelationShip.php ( 28.29 KB )
  68. /yingpanguazai/ssd/ssd1/www/f.mffb.com.cn/vendor/topthink/think-helper/src/contract/Arrayable.php ( 0.09 KB )
  69. /yingpanguazai/ssd/ssd1/www/f.mffb.com.cn/vendor/topthink/think-helper/src/contract/Jsonable.php ( 0.13 KB )
  70. /yingpanguazai/ssd/ssd1/www/f.mffb.com.cn/vendor/topthink/think-orm/src/model/contract/Modelable.php ( 0.09 KB )
  71. /yingpanguazai/ssd/ssd1/www/f.mffb.com.cn/vendor/topthink/framework/src/think/Db.php ( 2.88 KB )
  72. /yingpanguazai/ssd/ssd1/www/f.mffb.com.cn/vendor/topthink/think-orm/src/DbManager.php ( 8.52 KB )
  73. /yingpanguazai/ssd/ssd1/www/f.mffb.com.cn/vendor/topthink/framework/src/think/Log.php ( 6.28 KB )
  74. /yingpanguazai/ssd/ssd1/www/f.mffb.com.cn/vendor/topthink/framework/src/think/Manager.php ( 3.92 KB )
  75. /yingpanguazai/ssd/ssd1/www/f.mffb.com.cn/vendor/psr/log/src/LoggerTrait.php ( 2.69 KB )
  76. /yingpanguazai/ssd/ssd1/www/f.mffb.com.cn/vendor/psr/log/src/LoggerInterface.php ( 2.71 KB )
  77. /yingpanguazai/ssd/ssd1/www/f.mffb.com.cn/vendor/topthink/framework/src/think/Cache.php ( 4.92 KB )
  78. /yingpanguazai/ssd/ssd1/www/f.mffb.com.cn/vendor/psr/simple-cache/src/CacheInterface.php ( 4.71 KB )
  79. /yingpanguazai/ssd/ssd1/www/f.mffb.com.cn/vendor/topthink/think-helper/src/helper/Arr.php ( 16.63 KB )
  80. /yingpanguazai/ssd/ssd1/www/f.mffb.com.cn/vendor/topthink/framework/src/think/cache/driver/File.php ( 7.84 KB )
  81. /yingpanguazai/ssd/ssd1/www/f.mffb.com.cn/vendor/topthink/framework/src/think/cache/Driver.php ( 9.03 KB )
  82. /yingpanguazai/ssd/ssd1/www/f.mffb.com.cn/vendor/topthink/framework/src/think/contract/CacheHandlerInterface.php ( 1.99 KB )
  83. /yingpanguazai/ssd/ssd1/www/f.mffb.com.cn/app/Request.php ( 0.09 KB )
  84. /yingpanguazai/ssd/ssd1/www/f.mffb.com.cn/vendor/topthink/framework/src/think/Request.php ( 55.78 KB )
  85. /yingpanguazai/ssd/ssd1/www/f.mffb.com.cn/app/middleware.php ( 0.25 KB )
  86. /yingpanguazai/ssd/ssd1/www/f.mffb.com.cn/vendor/topthink/framework/src/think/Pipeline.php ( 2.61 KB )
  87. /yingpanguazai/ssd/ssd1/www/f.mffb.com.cn/vendor/topthink/think-trace/src/TraceDebug.php ( 3.40 KB )
  88. /yingpanguazai/ssd/ssd1/www/f.mffb.com.cn/vendor/topthink/framework/src/think/middleware/SessionInit.php ( 1.94 KB )
  89. /yingpanguazai/ssd/ssd1/www/f.mffb.com.cn/vendor/topthink/framework/src/think/Session.php ( 1.80 KB )
  90. /yingpanguazai/ssd/ssd1/www/f.mffb.com.cn/vendor/topthink/framework/src/think/session/driver/File.php ( 6.27 KB )
  91. /yingpanguazai/ssd/ssd1/www/f.mffb.com.cn/vendor/topthink/framework/src/think/contract/SessionHandlerInterface.php ( 0.87 KB )
  92. /yingpanguazai/ssd/ssd1/www/f.mffb.com.cn/vendor/topthink/framework/src/think/session/Store.php ( 7.12 KB )
  93. /yingpanguazai/ssd/ssd1/www/f.mffb.com.cn/vendor/topthink/framework/src/think/Route.php ( 23.73 KB )
  94. /yingpanguazai/ssd/ssd1/www/f.mffb.com.cn/vendor/topthink/framework/src/think/route/RuleName.php ( 5.75 KB )
  95. /yingpanguazai/ssd/ssd1/www/f.mffb.com.cn/vendor/topthink/framework/src/think/route/Domain.php ( 2.53 KB )
  96. /yingpanguazai/ssd/ssd1/www/f.mffb.com.cn/vendor/topthink/framework/src/think/route/RuleGroup.php ( 22.43 KB )
  97. /yingpanguazai/ssd/ssd1/www/f.mffb.com.cn/vendor/topthink/framework/src/think/route/Rule.php ( 26.95 KB )
  98. /yingpanguazai/ssd/ssd1/www/f.mffb.com.cn/vendor/topthink/framework/src/think/route/RuleItem.php ( 9.78 KB )
  99. /yingpanguazai/ssd/ssd1/www/f.mffb.com.cn/route/app.php ( 1.72 KB )
  100. /yingpanguazai/ssd/ssd1/www/f.mffb.com.cn/vendor/topthink/framework/src/think/facade/Route.php ( 4.70 KB )
  101. /yingpanguazai/ssd/ssd1/www/f.mffb.com.cn/vendor/topthink/framework/src/think/route/dispatch/Controller.php ( 4.74 KB )
  102. /yingpanguazai/ssd/ssd1/www/f.mffb.com.cn/vendor/topthink/framework/src/think/route/Dispatch.php ( 10.44 KB )
  103. /yingpanguazai/ssd/ssd1/www/f.mffb.com.cn/app/controller/Index.php ( 4.81 KB )
  104. /yingpanguazai/ssd/ssd1/www/f.mffb.com.cn/app/BaseController.php ( 2.05 KB )
  105. /yingpanguazai/ssd/ssd1/www/f.mffb.com.cn/vendor/topthink/think-orm/src/facade/Db.php ( 0.93 KB )
  106. /yingpanguazai/ssd/ssd1/www/f.mffb.com.cn/vendor/topthink/think-orm/src/db/connector/Mysql.php ( 5.44 KB )
  107. /yingpanguazai/ssd/ssd1/www/f.mffb.com.cn/vendor/topthink/think-orm/src/db/PDOConnection.php ( 52.47 KB )
  108. /yingpanguazai/ssd/ssd1/www/f.mffb.com.cn/vendor/topthink/think-orm/src/db/Connection.php ( 8.39 KB )
  109. /yingpanguazai/ssd/ssd1/www/f.mffb.com.cn/vendor/topthink/think-orm/src/db/ConnectionInterface.php ( 4.57 KB )
  110. /yingpanguazai/ssd/ssd1/www/f.mffb.com.cn/vendor/topthink/think-orm/src/db/builder/Mysql.php ( 16.58 KB )
  111. /yingpanguazai/ssd/ssd1/www/f.mffb.com.cn/vendor/topthink/think-orm/src/db/Builder.php ( 24.06 KB )
  112. /yingpanguazai/ssd/ssd1/www/f.mffb.com.cn/vendor/topthink/think-orm/src/db/BaseBuilder.php ( 27.50 KB )
  113. /yingpanguazai/ssd/ssd1/www/f.mffb.com.cn/vendor/topthink/think-orm/src/db/Query.php ( 15.71 KB )
  114. /yingpanguazai/ssd/ssd1/www/f.mffb.com.cn/vendor/topthink/think-orm/src/db/BaseQuery.php ( 45.13 KB )
  115. /yingpanguazai/ssd/ssd1/www/f.mffb.com.cn/vendor/topthink/think-orm/src/db/concern/TimeFieldQuery.php ( 7.43 KB )
  116. /yingpanguazai/ssd/ssd1/www/f.mffb.com.cn/vendor/topthink/think-orm/src/db/concern/AggregateQuery.php ( 3.26 KB )
  117. /yingpanguazai/ssd/ssd1/www/f.mffb.com.cn/vendor/topthink/think-orm/src/db/concern/ModelRelationQuery.php ( 20.07 KB )
  118. /yingpanguazai/ssd/ssd1/www/f.mffb.com.cn/vendor/topthink/think-orm/src/db/concern/ParamsBind.php ( 3.66 KB )
  119. /yingpanguazai/ssd/ssd1/www/f.mffb.com.cn/vendor/topthink/think-orm/src/db/concern/ResultOperation.php ( 7.01 KB )
  120. /yingpanguazai/ssd/ssd1/www/f.mffb.com.cn/vendor/topthink/think-orm/src/db/concern/WhereQuery.php ( 19.37 KB )
  121. /yingpanguazai/ssd/ssd1/www/f.mffb.com.cn/vendor/topthink/think-orm/src/db/concern/JoinAndViewQuery.php ( 7.11 KB )
  122. /yingpanguazai/ssd/ssd1/www/f.mffb.com.cn/vendor/topthink/think-orm/src/db/concern/TableFieldInfo.php ( 2.63 KB )
  123. /yingpanguazai/ssd/ssd1/www/f.mffb.com.cn/vendor/topthink/think-orm/src/db/concern/Transaction.php ( 2.77 KB )
  124. /yingpanguazai/ssd/ssd1/www/f.mffb.com.cn/vendor/topthink/framework/src/think/log/driver/File.php ( 5.96 KB )
  125. /yingpanguazai/ssd/ssd1/www/f.mffb.com.cn/vendor/topthink/framework/src/think/contract/LogHandlerInterface.php ( 0.86 KB )
  126. /yingpanguazai/ssd/ssd1/www/f.mffb.com.cn/vendor/topthink/framework/src/think/log/Channel.php ( 3.89 KB )
  127. /yingpanguazai/ssd/ssd1/www/f.mffb.com.cn/vendor/topthink/framework/src/think/event/LogRecord.php ( 1.02 KB )
  128. /yingpanguazai/ssd/ssd1/www/f.mffb.com.cn/vendor/topthink/think-helper/src/Collection.php ( 16.47 KB )
  129. /yingpanguazai/ssd/ssd1/www/f.mffb.com.cn/vendor/topthink/framework/src/think/facade/View.php ( 1.70 KB )
  130. /yingpanguazai/ssd/ssd1/www/f.mffb.com.cn/vendor/topthink/framework/src/think/View.php ( 4.39 KB )
  131. /yingpanguazai/ssd/ssd1/www/f.mffb.com.cn/vendor/topthink/framework/src/think/Response.php ( 8.81 KB )
  132. /yingpanguazai/ssd/ssd1/www/f.mffb.com.cn/vendor/topthink/framework/src/think/response/View.php ( 3.29 KB )
  133. /yingpanguazai/ssd/ssd1/www/f.mffb.com.cn/vendor/topthink/framework/src/think/Cookie.php ( 6.06 KB )
  134. /yingpanguazai/ssd/ssd1/www/f.mffb.com.cn/vendor/topthink/think-view/src/Think.php ( 8.38 KB )
  135. /yingpanguazai/ssd/ssd1/www/f.mffb.com.cn/vendor/topthink/framework/src/think/contract/TemplateHandlerInterface.php ( 1.60 KB )
  136. /yingpanguazai/ssd/ssd1/www/f.mffb.com.cn/vendor/topthink/think-template/src/Template.php ( 46.61 KB )
  137. /yingpanguazai/ssd/ssd1/www/f.mffb.com.cn/vendor/topthink/think-template/src/template/driver/File.php ( 2.41 KB )
  138. /yingpanguazai/ssd/ssd1/www/f.mffb.com.cn/vendor/topthink/think-template/src/template/contract/DriverInterface.php ( 0.86 KB )
  139. /yingpanguazai/ssd/ssd1/www/f.mffb.com.cn/runtime/temp/067d451b9a0c665040f3f1bdd3293d68.php ( 11.98 KB )
  140. /yingpanguazai/ssd/ssd1/www/f.mffb.com.cn/vendor/topthink/think-trace/src/Html.php ( 4.42 KB )
  1. CONNECT:[ UseTime:0.000531s ] mysql:host=127.0.0.1;port=3306;dbname=f_mffb;charset=utf8mb4
  2. SHOW FULL COLUMNS FROM `fenlei` [ RunTime:0.000890s ]
  3. SELECT * FROM `fenlei` WHERE `fid` = 0 [ RunTime:0.000317s ]
  4. SELECT * FROM `fenlei` WHERE `fid` = 63 [ RunTime:0.000280s ]
  5. SHOW FULL COLUMNS FROM `set` [ RunTime:0.000480s ]
  6. SELECT * FROM `set` [ RunTime:0.000192s ]
  7. SHOW FULL COLUMNS FROM `article` [ RunTime:0.000559s ]
  8. SELECT * FROM `article` WHERE `id` = 484405 LIMIT 1 [ RunTime:0.000534s ]
  9. UPDATE `article` SET `lasttime` = 1776731490 WHERE `id` = 484405 [ RunTime:0.007878s ]
  10. SELECT * FROM `fenlei` WHERE `id` = 67 LIMIT 1 [ RunTime:0.000268s ]
  11. SELECT * FROM `article` WHERE `id` < 484405 ORDER BY `id` DESC LIMIT 1 [ RunTime:0.000475s ]
  12. SELECT * FROM `article` WHERE `id` > 484405 ORDER BY `id` ASC LIMIT 1 [ RunTime:0.003460s ]
  13. SELECT * FROM `article` WHERE `id` < 484405 ORDER BY `id` DESC LIMIT 10 [ RunTime:0.000772s ]
  14. SELECT * FROM `article` WHERE `id` < 484405 ORDER BY `id` DESC LIMIT 10,10 [ RunTime:0.000869s ]
  15. SELECT * FROM `article` WHERE `id` < 484405 ORDER BY `id` DESC LIMIT 20,10 [ RunTime:0.000603s ]
0.087877s