
📚 培训推荐 📚
课程一:全国人工智能Python机器学习、深度学习与科研项目实战培训班
课程二:AI深度赋能SCI论文写作、论文精准选题、创新点挖掘实战培训班(限报20人)
课程三:国家自然科学基金项目申报与标书撰写(结合AI工具)高级培训班
课程四:第三十八届DeepSeek与ChatGPT-5.2等大语言模型赋能科研应用、论文写作、课题申报、数据分析及AI绘图实战培训班
课程五:ANSYS FLUENT通用流体仿真核心技术应用与工程实例培训班
📚课程一:

各企事业单位、高等院校及科研院所:
本课程旨在通过全面、系统的学习,使学员掌握Python在科研领域中的应用,特别是如何利用人工智能技术推动科研进展。课程内容涵盖了从基础的Python编程到高级的机器学习和深度学习算法,逐步引导学员掌握科研数据分析、模型设计与训练、以及科研绘图等关键技能。同时,课程特别强调人工智能在科研写作、和数据处理中的实际应用,帮助学员高效完成科研任务。课程通过详细的理论讲解和丰富的课堂动手练习,让学员深入理解和掌握各类人工智能算法的原理与应用方法。课程内容包括Numpy和Matplotlib等科学计算和绘图工具的学习,机器学习算法的应用与优化,以及深度学习算法在图像识别和目标检测中的实际应用。特别设置的案例分析环节,通过介绍各种跟科研相关的实际项目,帮助学员将所学知识应用到具体的科研项目中。此外,课程还介绍了最新的人工智能技术,如YOLOv10目标检测与分割算法和大语言模型在科研中的应用,全面提升学员的科研能力和创新水平。通过本课程的学习,学员不仅能够独立完成SCI论文中的各类数据分析和模型构建任务,还能够在科研过程中有效应用人工智能技术,提高科研效率和成果质量。具体事宜如下:
01
培训特色
1、从最基础入门的操作和概念开始学习逐步提升,有无基础均可报名;
2、针对实际SCI论文和实际人工智能应用项目进行解读分析,详细Python人工智能算法如何应用于SCI论文写作和实际项目应用;
3、课程内容包含大量实际案例操作,深度剖析Python人工智能算法在科研学术和项目应用中的最佳应用;
4、每天都会有专门的课堂实操练习,确保学员掌握实际操作细节;
6、参加一次培训,以后本人可以终身免费参加相同的现场及直播课程,不限次数,学会为止;
7、参加一次培训,以后本人可以终身免费参加相同的现场及直播课程,不限次数,学会为止;
02
培训收获
03
培训时间及方式
2026年02月06日—02月08日 上海现场+线上直播(培训三天)
注:现场及线上直播同步进行,不方便到现场的学员,可线上参加,名额有限,请尽快与我们联系报名,预留名额。
04
课程大纲

06
培训专家
中国科学院、清华大学等科研机构的高级专家,人工智能领域一线实战专家,12年人工智能项目开发经验,10年人工智能行业培训经验。喜欢理论与实践相结合的教学风格,课程编排由浅入深,体系清晰完整。主持完成过多项国家及企业重大项目,拥有20项专利,出版人工智能相关书籍3本,曾给学校、医院、企业、气象局等单位完成过多项人工智能相关项目。受邀为中国移动、中国电信、中国银行、华夏银行、太平洋保险、国家电网、中海油、格力电器等包括世界五百强在内的多家高校及企业做人工智能技术企业内训。业内顶尖IT培训平台30万学员好评率99%;
05
颁发证书
A类:中科软研(北京)科学技术有限公司颁发的课程结业证书;
B类:可获得中小企业合作发展促进中心颁发的《人工智能训练师》职业技能证书,纳入中心数据库,全国通用可查。
C类:可获得国家一级学会颁发的高级《人工智能应用工程师》职业技能证书,该证书可作为专业技术人员职业能力考核的证明,以及专业技术人员岗位聘用、任职、定级和晋升职务的重要依据。
D类:可获得工业和信息化部所属的党政机关(正局级)颁发的《数据分析工程师》证书,该证书可证明学员具备熟练应用AI工具的能力,企业招投标、事业单位晋升定级、岗位赋能的重要依据。
06
联系方式
如需具体的培训通知,请联系我们获取。
联系人:王老师 13693314112(微信同号)
微信二维码:

📚课程二:

各企事业单位、高等院校及科研院所:
论文写作是许多科研人员、研究生以及青年学者都会面临的重要挑战。从选题的确定到创新点的挖掘,再到最终成稿,每一步都需要逻辑清晰、方法科学和语言精准。然而,繁重的科研任务和有限的指导资源让许多人在论文写作过程中感到迷茫。为了解决这一难题,中促中心(国家事业单位)与中科软研(北京)科学技术中心(www.fzby.org.cn)联合双一流高校教授共同精心设计了《AI深度赋能SCI论文写作、论文精准选题、创新点挖掘实战培训班》课程,为学员提供系统化的写作讲解和一对一深度辅导,助您突破论文写作的瓶颈。本课程的最大特色在于:导师全程参与与学员深度互动,课程期间,老师将与每位学员一对一沟通,针对您的研究领域和兴趣,探讨论文选题的可行性与新颖性,帮助梳理研究背景并挖掘创新思路。同时,课程采用集中训练模式,将论文写作拆解为具体步骤,从文献综述、研究方法到实验方案、结果分析,为您构建科学而高效的写作流程。现通知如下::
01
培训特色及目标
账号赠送福利:赠送每人1个ChatGPT Plus会员账号,没有使用次数限制,不需要翻墙,支持使用ChatGPT-5.2、DeepSeeK、Gemini 3.0、Claude等大语言模型(具体时间可参考收费标准)
一对一精准选题指导:针对学员的研究方向,深度讨论与优化选题,确保研究的新颖性和学术价值。
创新思路梳理与指导:结合当前学术前沿,帮助学员挖掘独特的创新点,为论文奠定坚实的研究基础。高效训练:以番茄钟管理法精细规划写作任务,让学员在高效专注中完成从选题到初稿的全流程。
全方位实操支持:提供写作模板、提示词优化技巧、数据分析与实验设计方法,结合实例教学,让学员轻松掌握学术写作的关键技能。
答疑与反馈机制:每日设置答疑时间,针对共性问题进行集中讲解,同时提供一对一的个性化辅导,课后提供免费答疑指导,建立学员答疑群。
03
培训时间及方式
![]() | ![]() |
04
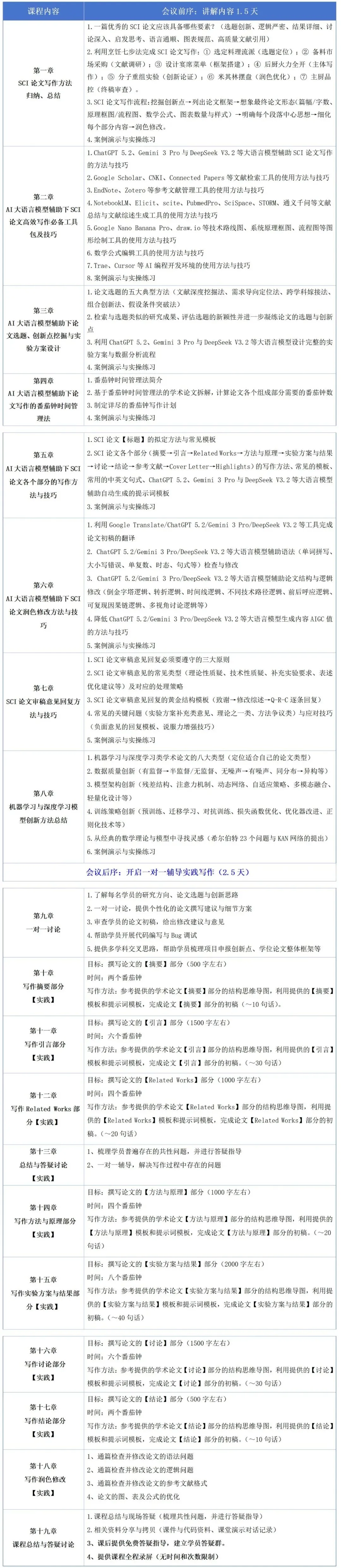
课程大纲

05
培训专家
06
颁发证书
A类:中科软研(北京)科学技术有限公司颁发的课程结业证书;
B类:可获得中小企业合作发展促进中心(事业单位)颁发的《生成式人工智能(AIGC)工程师》职业技能证书,纳入中心数据库,全国通用可查。
C类:可获得国家一级学会颁发的高级《人工智能应用工程师》职业技能证书,该证书可作为专业技术人员职业能力考核的证明,以及专业技术人员岗位聘用、任职、定级和晋升职务的重要依据。
D类:可获得工业和信息化部所属的党政机关(正局级)颁发的《数据分析工程师》证书,该证书可证明学员具备熟练应用数据分析的能力,企业招投标、事业单位晋升定级、岗位赋能的重要依据。
07
联系方式
如需具体的培训通知,请联系我们获取。
联系人:王老师 13693314112(微信同号)
微信二维码:

📚 课程三:

国家自然科学基金是目前我国各种基金制中评审过程相对最公正合理的一种基金,是否能获得自然科学基金的资助成为评价科研人员科研水平的重要标志之一,已成为各类职称评聘的必备条件。然而国家自然科学基金一向以申请难度高、中标率低著称。让您出师未捷真正原因是什么?客观原因——个人实力、研究经历不足?项目创新性不强?还是缺乏关键研究基础?主观原因——立项依据阐述不充分?有前期基础,但未能找到说服评审专家的核心「创新点」?研究方案有明显的漏洞?研究方法陈旧、落后,研究深度不够?还是标书撰写不规范,存在大量不该出现的「失误」?等等。本次学习班邀请长年工作在科研教学一线,具有丰富实战经验的导师作为主讲,该主讲人主持过多项国家自然科学基金、及其他科研项目。而且是长年担任多类基金评审的专家。该专家曾辅导过众多经验水平不足的科研人员获得国家自然基金、结合大量成功与失败的案例,传授实战技能,着重介绍国家自然基金标书撰写及提高中标率的方法。具体事宜如下:
一、主办单位
主办单位:中小企业合作发展促进中心、中科软研(北京)科学技术中心
承办单位:中科软研(北京)科学技术有限公司、北京富卓佰扬科技有限公司、培文兴农(北京)科技有限公司
二、培训优势
三、培训时间
四、往届反馈

五、培训内容
日期 | 时间 | 内容安排 |
1月10日 (周六) | 9:00-12:00 | 1、国家自然科学基金课题的评审程序 2、往年申请项目查项 3、申请方向选择 4、评审过程中的关注点及主要评审指标 5、申报前的准备工作 6、课题中标应该具备哪些基本条件 7、如何解读国家自然科学基金项目指南并分析年度趋势 8、如何构思及撰写国家自然科学基金课题申请书(重点) 9、项目题目 10、项目中英文摘要 11、科学问题属性 |
14:00-17:00 | 1、关键词 2、立项依据 3、参考文献 4、项目的研究内容 5、项目的研究目标 6、项目拟解决的关键问题 7、拟采取的研究方案 8、技术路线图 9、可行性分析 10、项目的特色与创新之处 11、年度研究计划及预期研究结果 12、国家自然科学基金课题申请书的范例分析 | |
1月11日 (周日) | 9:00-12:00 | 1、如何撰写摘要? 2、如何撰写立项依据? 3、如何撰写国家自然科学基金研究内容,研究目标,关键科学问题,研究方案,技术路线?(重点) 4、如何撰写前期研究基础? 5、如何有效的组织项目参与者人员? 6、如何合理选择代表性研究成果? 7、如何写完成国家自然科学基金项目情况? 8、国家自然科学基金课题申请书的范例分析 9、案例性指出撰写国自然申请书的注意事项 |
14:00-17:00 | 1、如何合理选择基金申报口? 2、国家自然科学基金撰写常见问题分析 3、国家自然科学基金课题申请书的撰写范例分析 4、抽取10份学员的申请书进行评阅及讲解(领域不限):从题目、摘要、立项依据、参考文献、研究目标、研究内容及拟解决科学问题、研究方案、技术路线、研究基础等角度评价申请书写作质量。各科研专业需要撰写及申请科研基金的高校师生及单位工程师均可参加。 5、课后提供免费解答及后续申请指导意见。 |
六、培训专家
七、颁发证书
A类:可获得中科软研(北京)科学技术有限公司颁发的电子结业证书;
B类:可获得工业和信息化部所属的党政机关:工业和信息化部人才交流中心(正局级)颁发的《数据分析工程师》证书,该证书可证明学员具备熟练应用AI工具的能力,企业招投标、事业单位晋升定级、岗位赋能的重要依据。
八、联系方式
联系人:王老师 13693314112(微信同号)
微信二维码:


1
培训特色
2
培训收获
3
培训时间与地点
5
课程内容

6
培训专家
7
颁发证书
A类:中科软研(北京)科学技术有限公司颁发的课程结业证书;
8
联系方式
如需具体的培训通知,请联系我们获取。
联系人:王老师 13693314112(微信同号)
微信二维码:


各企事业单位、高等院校及科研院所:
FLUENT作为计算流体力学模拟的通用软件,能模拟从不可压缩到可压缩、层流与湍流、传热与相变、化学反应与燃烧、多相流与颗粒流、旋转机械、动网格、气动噪声、材料加工、燃料电池等众多领域的物理化学过程,已在能源、资源、航空、航天、化工、环保、水利、汽车、机械、电子、船舶、冶金、建筑、材料及生物等领域广泛应用。计算流体力学模拟的全流程包含前处理、求解及后处理。求解器方面,FLUENT具备丰富的物性数据库、先进的数值算法、保持更新的物理及化学子模型、稳健的迭代算法,也具备直观的后处理功能,目前计算流体力学(CFD)技术在各个行业中的应用日趋广泛。许多工程问题将越来越多地借助计算机进行模拟、计算及预测。ANSYS FLUENT是目前全球领先的商用CFD 软件,市场占有率达80%左右,是工程师和研究者不可多得的有力工具。然而,为了能够熟练使用该工具,往往需要经过大量系统的学习,掌握从建模、网格划分,到求解器数值模型设定等一系列知识,入门过程比较漫长。本研修班将通过数天的学习,由浅入深,一步一步讲解,尤其通过多个典型实际工程案例的手把手上机指导,大大缩短Fluent软件的学习周期,使学员经过培训后能够迅速入门,并将其作为熟悉的工具进行使用。中科软研(北京)科学技术中心举办“ANSYS FLUENT通用流体仿真核心技术应用与工程实例”培训班,采用最新ANSYS Fluent版本授课,对前沿得Fluent方法及应用进行全面的讲解,同时进行深入的实战案例,帮助参加学员掌握ICEM CFD、Fluent Meshing网格应用、利用Fluent软件进行具体的项目和科研工作的开展。官方网址:www.fzby.org.cn 现将通知事宜如下:
01
培训优势
1、课程包括几何建模、网格划分和Fluent求解、后处理等全部过程;
2、培训老师理论和工程经验丰富,我们会结合学员实际需求备课并补充相关内容;
3、通过原理解析、大量实例操作强化应用,提升参会学员解决实际工程问题的能力;
4、建立学员答疑微信群,学完后可以继续在群里与主讲老师、同学交流问题,课后提供答疑。
5、参加一次培训,以后本人可以终身免费参加相关现场及直播课程,不限次数,学会为止!
6、此次课程限定40人,报名敬请从速。前20人报名可获得往届的培训视频及资料。
02
培训专家
03
培训时间与方式
2026年1月30日—2月01日 北京现场 + 线上直播(培训三天)
注:现场及线上直播同步进行,可根据自己情况选择报名线上或线下课程。
04
培训内容

05
收费情况
A类:收费3900元/人(含培训费、资料费、A类证书费、发票费等)
B类:收费4800元/人(含培训费、资料费、B类证书费、发票费等)
C类:收费6800元/人(含培训费、资料费、B类+C类证书费、发票费等)
D类:收费7800元/人(含培训费、资料费、B类+C类+D类证书费、发票费等)
注:本次培训的费用由中科软研(北京)科学技术有限公司和北京富卓佰扬科技有限公司负责收取并提供发票。可以选择提前开具发票,随后进行公对公转账。发票可涵盖培训费、会议费、会议注册费、资料费、技术服务费、检测费等多种费用类别,线下参加培训的差旅费和食宿费自理。
06
颁发证书
A类:中科软研(北京)科学技术有限公司颁发的课程结业证书;
B类:可获得中小企业合作发展促进中心颁发的《FLUENT软件应用工程师》职业技能证书,纳入中心数据库,全国通用可查。
C类:可获得中国通信工业协会,国家一级学会颁发的高级《CAE仿真工程师》职业技能证书,该证书可作为专业技术人员职业能力考核的证明,以及专业技术人员岗位聘用、任职、定级和晋升职务的重要依据。
D类:可获得工业和信息化部所属的党政机关:工业和信息化部人才交流中心(正局级)颁发的《数据分析工程师》证书,该证书可证明学员具备熟练应用AI工具的能力,企业招投标、事业单位晋升定级、岗位赋能的重要依据。
07
优惠政策
1、学生凭学生证优惠300元;
2、2人以上(含)团体报名每人可减少200元;
3、3人以上(含)团体报名每人可减少300元;
4、4人以上(含)团体报名每人可减少400元;
5、5人以上(含)团体报名,另外赠送一个名额;
6、以上优惠政策不能同时享受,只能享受其中一种。
08
联系方式
联系人:王老师 13693314112(微信同号)
微信二维码:

