撰文 | 王聪
T 细胞是我们体内适应性免疫的核心角色,能够通过 T 细胞受体(TCR)识别并攻击癌细胞、病毒感染的细胞等目标。基于 T 细胞的过继免疫疗法(例如 CAR-T、TCR-T 细胞疗法)已在癌症、自身免疫疾病的治疗中取得显著成效。但这类疗法面临两大瓶颈:一是抗原特异性 T 细胞在体外扩增数量有限且容易耗竭;二是难以大量富集具有抗癌特异性的 T 细胞,而非特异性 T 细胞会“滥竽充数”。这导致疗法成本高昂且效果不稳定。
2026 年 1 月 16 日,北京大学邓宏魁院士团队等在 Cell Research 期刊发表了题为:Efficient chemical reprogramming of human T cells to pluripotent stem cells的研究论文。
该研究利用化学重编程技术,成功将人类 T 细胞高效重编程为多能干细胞,并再分化为年轻的、具有抗癌特异性的 T 细胞。这一突破有望解决当前免疫治疗中 T 细胞来源有限、易耗竭的难题,为“现货型” T 细胞疗法铺平道路。

图:论文截图
化学重编程:让成熟 T 细胞“返老还童”
在这项最新研究中,研究团队尝试将抗原特异性 T 细胞“还原”为多能干细胞(PSC)。多能干细胞具有无限自我更新能力,能够再分化为任何细胞类型。这就像让一名高度专业但已衰老的老兵“返老还童”成为新兵,既能无限复制,又能重新训练成更强的战士。
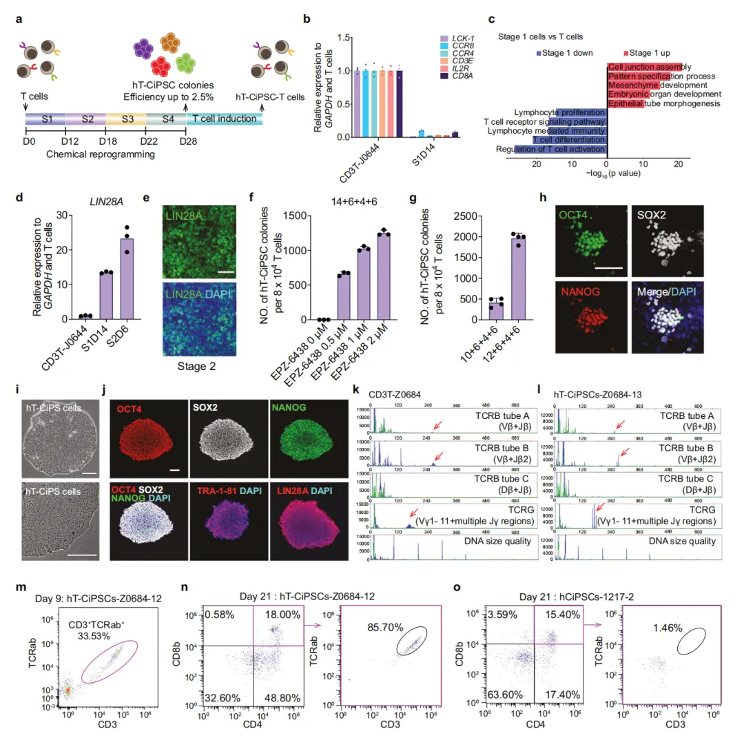
然而,传统方法使用转录因子进行重编程的效率太低,尤其对人类 T 细胞几乎难以实现。该研究独辟蹊径,采用纯化学小分子重编程——仅通过药物组合调控细胞状态,无需导入外源基因,更安全可控。邓宏魁团队曾用此方法成功重编程小鼠和人类细胞,此次首次针对终末分化的 T 细胞进行优化。
关键突破点:研究团队发现,T 细胞身份极其稳定,能够抵抗重编程。通过筛选,他们加入一种名为 EPZ6438 的 EZH2 抑制剂(靶向表观遗传调控蛋白),成功瓦解了 T 细胞的“防御机制”,使其转变为上皮样细胞,并激活多能性基因。
重编程过程分阶段进行:早期阶段用小分子“鸡尾酒”(含 EZH2 抑制剂)诱导 T 细胞聚团并丧失 T 细胞特征;后续阶段激活多能性基因,最终获得 T 细胞来源的多能干细胞(简称为 hT-CiPS 细胞)。该方法效率惊人——每 8 万个 T 细胞可产生数百个干细胞克隆,远超传统方法。

图:论文截图
hT-CiPS 细胞:完美保留 T 细胞特征
这些 hT-CiPS 细胞不仅形态、基因表达与人类胚胎干细胞高度相似,更重要的是,它们完整保留了原始 T 细胞的 TCR 基因重排。TCR 相当于 T 细胞的“特异性身份证”,决定了其识别何种抗原。研究团队证实,每个 hT-CiPS 细胞系都有独特的 TCR 重排峰,说明它们源自不同的 T 细胞,意味着该方法能大规模捕获 T 细胞库的多样性。
再分化:量产“年轻化”T细胞
更令人振奋的是,hT-CiPS 细胞可高效再分化为 T 细胞。研究团队使用基质细胞培养系统,模拟体内发育环境,成功获得表达 TCR 的 CD3+ T 细胞,且分化效率高于其他来源的干细胞。测序显示,新生成的 T 细胞中 99.8% 的 TCR 序列与亲本 hT-CiPS 细胞完全一致,证明其特异性得以忠实传承。
未来应用:或实现“现货型”免疫疗法
这一化学重编程平台的优势显著:
高安全性:纯小分子操作,无基因整合风险,流程简单易标准化。
多样性保留:能大规模捕获不同 T 细胞的 TCR 多样性,为针对多种癌细胞的“T 细胞库”奠定基础。
可编辑性:hT-CiPS 细胞易于基因编辑,未来可进一步强化其抗癌能力或降低排异反应。
研究团队表示,该技术有望实现“现货型” T 细胞产品的工业化生产——无需从患者体内提取 T 细胞,可直接从干细胞库量产高质量 T 细胞,大幅降低成本和等待时间。总的来说,这项研究不仅展示了化学重编程在调控细胞命运上的强大灵活性,更为再生医学和免疫治疗开辟了新方向。
论文链接:
https://www.nature.com/articles/s41422-025-01216-2
2025年影响因子下载,附Excel
SCI新宠,孟德尔随机化是什么?
发表一篇SCI,很重要!
助力医学研究高质量发展,推动医疗科技创新转化!
研究设计|课题申报|数据挖掘|统计分析
生信分析|选题指导|写作指导|评审指导
选刊投稿指导|研究项目指导|定制化培训
定制化研究设计|真实世界研究(RWS)实施
联系我们
致力于生命科学和医学领域最前沿、最有趣的科研进展。
医诺维,一站式科研平台,助力医学科研成功转化。
转载、进群、宣传成果、课题组招聘、合作推广等,请添加小编,注明来意。