当前位置:首页>Linux>Linux 集群 CPU 频率检测:区分高负载与硬件超频

Linux 集群 CPU 频率检测:区分高负载与硬件超频

  • 2026-03-26 13:56:36
Linux 集群 CPU 频率检测:区分高负载与硬件超频

引言

在管理 Linux 计算集群时,我们经常会在 pestat 输出中看到一些节点的 CPU 负载异常高。例如下面的 pestat 输出显示了多个节点的状态:

Hostname       Partition     Node Num_CPU  CPUload  Memsize  Freemem  Joblist
                            State Use/Tot  (15min)     (MB)     (MB)  JobID User ...
node1             multi+   alloc   48  48   49.07*   191895   158367  436066 mxy ...
node2             multi+   alloc   48  48   49.00*   191898   157115  436116 mxy ...
node10            single     mix    8 128  111.63*   515641   408900  434722 gxf1212 ...
node11            multi+     mix  122 128   97.99*   515641   461935  436055 xucx ...
node12             multi     mix  114 128  112.52*   515641   452336  435966 shizq ...
node22             multi     mix  126 128  114.80*   515621   452780  432502 wangtk ...

注意到 node10 的 15 分钟平均负载达到 111.63,但实际上只分配了 8 个 CPU 核心(128 个核心中的 8 个),而 node22 的负载为 114.80,分配了 126 个核心。这种现象常常引发关于“超频”的疑问。本文将系统性地分析 CPU 负载与频率监控的完整方法论,帮助管理员准确诊断集群状态。

两种不同的“超频”概念

在深入技术细节之前,我们需要明确区分两个经常被混淆的概念:

软件层面的高负载

这是指系统的 Load Average(平均负载)异常高,超出了正式分配的计算核心数。例如某个节点有 128 个 CPU 核心,但 SLURM 只分配了 8 个核心给作业,而系统负载却达到了 111.63。这并不等于“有 111 个核心正在满载计算”,而是表示在统计窗口内,处于可运行状态或不可中断睡眠状态(常见于 I/O 等待)的任务平均数很高。

造成软件层面高负载的常见原因包括失控进程进入死循环用户运行高并行度程序(如使用 make -j 128 进行编译)、大量线程同时争抢 CPUI/O 阻塞导致大量任务处于 D 状态,以及 Docker 或 Singularity 容器、日志轮转、备份任务等额外工作负载。严格来说,僵尸进程本身不会继续消耗 CPU,也通常不是高 load average 的直接原因;如果看到大量僵尸,更应排查其父进程管理是否异常。

硬件层面的超频

这是传统意义上的概念,指通过调整 BIOS/UEFI 或使用软件,人为将 CPU 运行频率提升到出厂默认频率以上。本文后续部分将重点讨论如何检测这种情况。

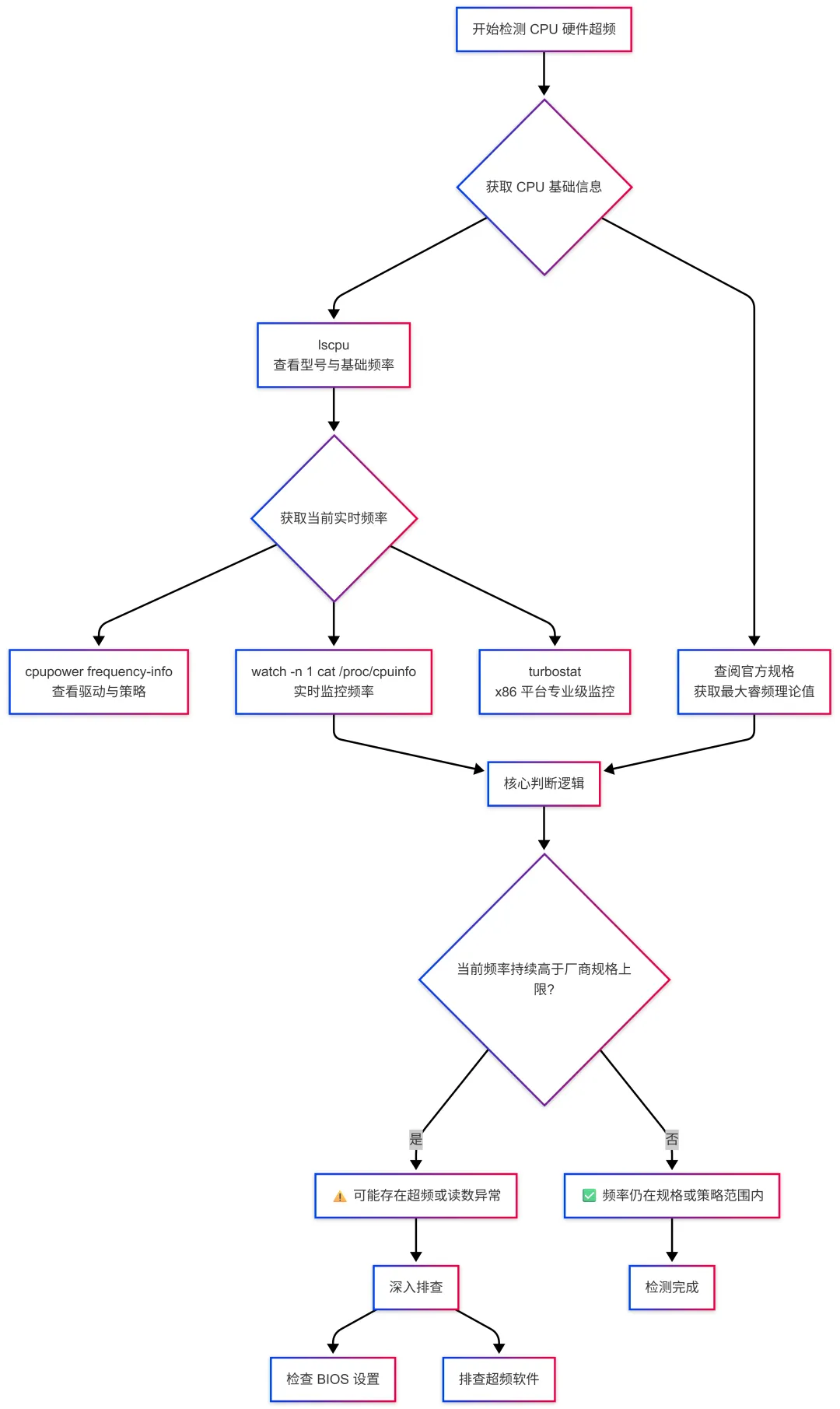
CPU 硬件频率检测流程

检测 CPU 是否存在硬件超频的核心思路是对比 CPU 的当前运行频率、内核当前策略上限,以及厂商公开规格中的基础频率和最大 boost 频率。如果观测到的频率长期超过厂商规格上限,才值得怀疑 BIOS/UEFI 或平台策略存在非常规设置;如果只是高负载,而频率仍在规格内,则通常不属于硬件超频问题

完整检测流程图

关键检测命令详解

步骤一:获取 CPU 型号与官方规格

首先需要知道 CPU 的“出厂设定”:

lscpu | grep -E "Model name:|CPU MHz:|CPU max MHz:|CPU min MHz:"

输出示例

Model name:            Intel(R) Xeon(R) Gold 6338 CPU @ 2.00GHz
CPU MHz:               2500.000
CPU max MHz:           3500.0000
CPU min MHz:           800.0000

关键字段说明Model name 中的 @ 2.00GHz 一般对应厂商标称基础频率;CPU max MHz 和 CPU min MHz 是 lscpu从内核接口读取到的本机可见频率范围,常可作为本机策略或驱动视角下的参考上限与下限;CPU MHz 则是当前某个 CPU 的瞬时或近似瞬时频率读数。它们对排障很有用,但不应直接替代厂商规格表

⚠️ 重要提示lscpu 显示的 CPU max MHz 来自内核当前暴露的信息,它可能受驱动、BIOS/UEFI、电源策略和平台实现影响,因此不一定等于厂商宣传页上的最大 boost 频率。最可靠的方法仍然是根据 CPU 型号去厂商官网查询正式规格。

步骤二:监控当前实时频率

查看 CPU 在负载下的实际运行频率有多种方法。使用 cpupower 工具可以查看详细的频率信息,包括 driver(当前 cpufreq 驱动)、hardware limits(内核当前看到的频率范围)、available frequency steps(可用的频率档位,若驱动支持)、boost state support(平台是否支持 boost,以及当前是否启用)以及 current CPU frequency。需要注意,current CPU frequency 的精度和含义依赖具体驱动与硬件接口,不能把它当作绝对精确的硬件测量值

sudo cpupower frequency-info

动态监控所有核心(最直观的方法)是使用 watch 命令实时刷新显示频率:

watch -n 1 "grep \"^[c]pu MHz\" /proc/cpuinfo"

这种方法直观、方便,而且 watch 的手册页也把它作为动态频率观察示例。但 /proc/cpuinfo 中的 cpu MHz本质上是内核导出的软件读数,适合快速巡检,不适合拿来做极严格的频率取证

使用 turbostat(专业级监控工具)可以获取更详细的性能数据:

sudo turbostat --quiet --show Core,CPU,Busy%,Bzy_MHz,CPU%c7 --interval 2

其中 Bzy_MHz 列显示每个逻辑 CPU 在忙碌时的平均运行频率。turbostat是 x86 平台的专业工具,在 Intel 平台上最常见;在 AMD 平台上通常也可使用,但具体字段可用性会受内核、处理器型号和权限影响。

实战案例分析

案例 1:node10 节点分析

环境信息

Model name:            AMD EPYC 7713 64-Core Processor
CPU MHz:               1500.000
CPU max MHz:           2000.0000
CPU min MHz:           1500.0000

cpupower 输出

analyzing CPU 0:
  driver: acpi-cpufreq
  hardware limits: 1.50 GHz - 2.00 GHz
  available frequency steps:  2.00 GHz, 1.70 GHz, 1.50 GHz
  current policy: frequency should be within 1.50 GHz and 2.00 GHz.
                  The governor "conservative" may decide which speed to use
                  within this range.
  current CPU frequency: 1.50 GHz (asserted by call to hardware)
Error while evaluating Boost Capabilities on CPU 0 -- are you root?

实时监控结果watch -n 1 "grep \"^[c]pu MHz\" /proc/cpuinfo" 显示各核心均为 1.50 GHz。

诊断结论

根据 AMD 官方规格,EPYC 7713 的基础频率为 2.0 GHz,最大 boost 频率可达 3.675 GHz。

这里最稳妥的判断顺序是三步

  1. lscpu 显示 CPU MHz = 1500CPU max MHz = 2000,说明当前内核看到的瞬时频率为 1.50 GHz,本机可见上限为 2.00 GHz。
  2. cpupower frequency-info 显示 hardware limits: 1.50 GHz - 2.00 GHz,且当前策略为 conservativecurrent CPU frequency 也为 1.50 GHz。
  3. /proc/cpuinfo 动态监控时,各核心频率持续稳定在 1.50 GHz,没有出现任何高于 2.00 GHz 的读数。

因此,“现有证据只能支持 node10 没有发生硬件超频”。更准确地说,这台机器当前运行在 1.50 GHz 的低频状态,而不是跑到了超出规格的高频状态。

至于为什么这颗 7713 没有表现出更高的 boost 频率,则是另一个问题。当前输出只能说明 Linux 通过 acpi-cpufreq 暴露给用户空间的范围是 1.50 至 2.00 GHz,不能仅凭这一点就断言“boost 一定被彻底禁用”。更合理的说法是:这个节点目前处于较保守的频率策略下,或者平台没有把更高 boost 档位暴露给当前的 cpufreq 接口。

案例 2:node22 节点分析

环境信息

Model name:            AMD EPYC 7763 64-Core Processor
CPU MHz:               2450.000
CPU max MHz:           2450.0000

cpupower 输出

hardware limits: 1.50 GHz - 2.45 GHz
current CPU frequency: 2.45 GHz
Error while evaluating Boost Capabilities

turbostat 输出

Busy%   Bzy_MHz
100.00  3099
100.00  3123
100.00  3145
...

在满负载核心上,Bzy_MHz 多次出现在约 3.05 至 3.15 GHz 的区间。

诊断结论

根据 AMD 官方规格,EPYC 7763 的基础频率为 2.45 GHz,最大 boost 频率约 3.5 GHz。

这里同样按证据链来判断

  1. lscpu 显示 CPU MHz = 2450CPU max MHz = 2450CPU min MHz = 1500
  2. cpupower frequency-info 显示 hardware limits: 1.50 GHz - 2.45 GHz,当前调速器仍为 conservativecurrent CPU frequency 为 2.45 GHz。
  3. /proc/cpuinfo 动态监控时,各核心持续稳定在 2.45 GHz,没有看到高于 2.45 GHz 的读数。
  4. 但 turbostat 在高负载下给出的 Bzy_MHz多次达到约 3.1 GHz,明显高于 2.45 GHz,但仍低于 AMD 官方标称的最大 boost 频率 3.5 GHz。

因此,现有证据支持的结论是:node22 没有发生硬件超频,而且实际上已经进入了正常的 boost 区间。换句话说,lscpucpupower 和 /proc/cpuinfo 这几处在这台老内核机器上更像是在报告 cpufreq 接口可见的基础档或策略档,而 turbostat则揭示了核心忙碌时的实际平均运行频率

需要强调的是,AMD 官网给出的 3.5 GHz 是厂商标称的最大 boost 频率,而不是此时 Linux acpi-cpufreq 接口已经向用户空间暴露出来的可用上限。node22 的 turbostat 结果说明:当前 Linux 可见的 cpufreq 上限未体现出厂商标称的 boost 档位,但 boost 本身并不一定没开

两个节点的对比

对比项
node10
node22
CPU 型号
AMD EPYC 7713
AMD EPYC 7763
官方基础频率
2.0 GHz
2.45 GHz
当前运行频率
1.5 GHz
2.45 GHz
cpupower
 可见范围
1.50-2.00 GHz
1.50-2.45 GHz
turbostat
 观测
暂无补充数据
忙碌核心约 3.05-3.15 GHz
频率状态
低于基础频率的低频运行
实际可进入高于基础频率的正常 boost 区间
Boost 暴露情况
cpufreq 未显示高于基础频率的 boost 上限
cpufreq 未显示 boost 上限,但 turbostat 已观察到 boost
硬件超频
❌ 否
❌ 否

总结与建议

检测要点总结

检测 CPU 超频的核心在于区分两类不同概念:软件高负载与硬件超频是两回事,前者通常意味着可运行任务或 I/O 等待任务太多,后者才是实际运行频率超过硬件规格。更稳妥的判定流程是:先看 lscpu,再看 cpupower frequency-info 的驱动、策略和可见频率范围,最后用 /proc/cpuinfo 或 turbostat 做动态复核。尤其是在老内核加 acpi-cpufreq 的组合下,lscpu 和 cpupower可能看不到完整 boost 档位,这时应优先相信 turbostat 给出的忙碌频率,再去和厂商规格比较。只要观测频率没有超过厂商规格上限,就不能把它判定为超频

关键命令组合

# 快速检查
lscpu | grep -E "Model name:|CPU max MHz:"

# 详细监控
sudo cpupower frequency-info
watch -n 1 "grep \"^[c]pu MHz\" /proc/cpuinfo"

管理建议

根据不同的应用场景和管理需求,我们提供以下管理建议:

场景类型
建议措施
说明
性能敏感的应用
检查 BIOS 设置、平台电源策略与 cpufreq 驱动类型;确认是否启用了 boost 相关能力;再评估是否需要将 CPU 调速器从 conservative 改为 performance
最大化 CPU 性能输出
稳定性和能效优先
当前配置是合理的,牺牲部分峰值性能换取稳定性;定期监控系统负载,确保没有失控进程
适合长期稳定运行
集群统一管理
建议对同类节点使用一致的 BIOS 和电源策略;建立基准测试,验证不同配置下的实际性能差异
便于运维和管理

如果还要继续追问“为什么没有 boost”

上面的命令已经足够支持“不是超频”这个结论。如果后续还想解释“为什么没看到 3.5 GHz 或 3.675 GHz”,则建议补充以下命令,进一步区分是 BIOS 设置、驱动类型,还是 cpufreq 策略导致的:

cat /sys/devices/system/cpu/cpufreq/policy0/scaling_driver
cat /sys/devices/system/cpu/cpufreq/policy0/scaling_governor
cat /sys/devices/system/cpu/cpufreq/policy0/scaling_min_freq
cat /sys/devices/system/cpu/cpufreq/policy0/scaling_max_freq
cat /sys/devices/system/cpu/cpufreq/boost

如果系统支持,还可以继续看:

dmesg | grep -i amd_pstate
dmesg | grep -i cpufreq
sudo turbostat --quiet --show Core,CPU,Busy%,Bzy_MHz --interval 2

对于 node22,uname -r 显示的是 3.10.0-957.el7.x86_64dmesg 中可见的是 acpi_cpufreq,而没有 amd_pstate。这说明它运行在较老的内核和传统 cpufreq 驱动栈上,这也正好解释了为什么 cpupower 没有把 boost 能力展示完整,而 turbostat 仍然能观察到约 3.1 GHz 的实际忙碌频率。

因此,这些命令不是为了重新证明“有没有超频”,而是为了回答另一个更细的问题:为什么当前平台没有把更高 boost 档位完整暴露出来,或者为什么不同工具看到的频率上限不一致

参考资源

  • Linux Kernel CPU Frequency Scaling:https://www.kernel.org/doc/html/latest/admin-guide/pm/cpufreq.html
  • Linux Kernel amd-pstate 文档:https://docs.kernel.org/admin-guide/pm/amd-pstate.html
  • lscpu 手册页:https://man7.org/linux/man-pages/man1/lscpu.1.html
  • uptime 手册页:https://man7.org/linux/man-pages/man1/uptime.1.html
  • proc_loadavg 手册页:https://man7.org/linux/man-pages/man5/proc_loadavg.5.html
  • procps 手册页(僵尸进程与进程状态):https://man7.org/linux/man-pages/man1/procps.1.html
  • AMD EPYC 处理器官方规格:https://www.amd.com/en/products/cpu/amd-epyc-7003-series
  • cpupower 手册页:https://man7.org/linux/man-pages/man1/cpupower-frequency-info.1.html
  • watch 手册页:https://man7.org/linux/man-pages/man1/watch.1.html
  • turbostat 手册页:https://man.archlinux.org/man/turbostat.8.en

最新文章

随机文章

基本 文件 流程 错误 SQL 调试
  1. 请求信息 : 2026-03-27 09:58:30 HTTP/2.0 GET : https://f.mffb.com.cn/a/480902.html
  2. 运行时间 : 0.094601s [ 吞吐率:10.57req/s ] 内存消耗:4,571.22kb 文件加载:140
  3. 缓存信息 : 0 reads,0 writes
  4. 会话信息 : SESSION_ID=1eb717cc95e5233122df8f16bd961373
  1. /yingpanguazai/ssd/ssd1/www/f.mffb.com.cn/public/index.php ( 0.79 KB )
  2. /yingpanguazai/ssd/ssd1/www/f.mffb.com.cn/vendor/autoload.php ( 0.17 KB )
  3. /yingpanguazai/ssd/ssd1/www/f.mffb.com.cn/vendor/composer/autoload_real.php ( 2.49 KB )
  4. /yingpanguazai/ssd/ssd1/www/f.mffb.com.cn/vendor/composer/platform_check.php ( 0.90 KB )
  5. /yingpanguazai/ssd/ssd1/www/f.mffb.com.cn/vendor/composer/ClassLoader.php ( 14.03 KB )
  6. /yingpanguazai/ssd/ssd1/www/f.mffb.com.cn/vendor/composer/autoload_static.php ( 4.90 KB )
  7. /yingpanguazai/ssd/ssd1/www/f.mffb.com.cn/vendor/topthink/think-helper/src/helper.php ( 8.34 KB )
  8. /yingpanguazai/ssd/ssd1/www/f.mffb.com.cn/vendor/topthink/think-validate/src/helper.php ( 2.19 KB )
  9. /yingpanguazai/ssd/ssd1/www/f.mffb.com.cn/vendor/topthink/think-orm/src/helper.php ( 1.47 KB )
  10. /yingpanguazai/ssd/ssd1/www/f.mffb.com.cn/vendor/topthink/think-orm/stubs/load_stubs.php ( 0.16 KB )
  11. /yingpanguazai/ssd/ssd1/www/f.mffb.com.cn/vendor/topthink/framework/src/think/Exception.php ( 1.69 KB )
  12. /yingpanguazai/ssd/ssd1/www/f.mffb.com.cn/vendor/topthink/think-container/src/Facade.php ( 2.71 KB )
  13. /yingpanguazai/ssd/ssd1/www/f.mffb.com.cn/vendor/symfony/deprecation-contracts/function.php ( 0.99 KB )
  14. /yingpanguazai/ssd/ssd1/www/f.mffb.com.cn/vendor/symfony/polyfill-mbstring/bootstrap.php ( 8.26 KB )
  15. /yingpanguazai/ssd/ssd1/www/f.mffb.com.cn/vendor/symfony/polyfill-mbstring/bootstrap80.php ( 9.78 KB )
  16. /yingpanguazai/ssd/ssd1/www/f.mffb.com.cn/vendor/symfony/var-dumper/Resources/functions/dump.php ( 1.49 KB )
  17. /yingpanguazai/ssd/ssd1/www/f.mffb.com.cn/vendor/topthink/think-dumper/src/helper.php ( 0.18 KB )
  18. /yingpanguazai/ssd/ssd1/www/f.mffb.com.cn/vendor/symfony/var-dumper/VarDumper.php ( 4.30 KB )
  19. /yingpanguazai/ssd/ssd1/www/f.mffb.com.cn/vendor/topthink/framework/src/think/App.php ( 15.30 KB )
  20. /yingpanguazai/ssd/ssd1/www/f.mffb.com.cn/vendor/topthink/think-container/src/Container.php ( 15.76 KB )
  21. /yingpanguazai/ssd/ssd1/www/f.mffb.com.cn/vendor/psr/container/src/ContainerInterface.php ( 1.02 KB )
  22. /yingpanguazai/ssd/ssd1/www/f.mffb.com.cn/app/provider.php ( 0.19 KB )
  23. /yingpanguazai/ssd/ssd1/www/f.mffb.com.cn/vendor/topthink/framework/src/think/Http.php ( 6.04 KB )
  24. /yingpanguazai/ssd/ssd1/www/f.mffb.com.cn/vendor/topthink/think-helper/src/helper/Str.php ( 7.29 KB )
  25. /yingpanguazai/ssd/ssd1/www/f.mffb.com.cn/vendor/topthink/framework/src/think/Env.php ( 4.68 KB )
  26. /yingpanguazai/ssd/ssd1/www/f.mffb.com.cn/app/common.php ( 0.03 KB )
  27. /yingpanguazai/ssd/ssd1/www/f.mffb.com.cn/vendor/topthink/framework/src/helper.php ( 18.78 KB )
  28. /yingpanguazai/ssd/ssd1/www/f.mffb.com.cn/vendor/topthink/framework/src/think/Config.php ( 5.54 KB )
  29. /yingpanguazai/ssd/ssd1/www/f.mffb.com.cn/config/app.php ( 0.95 KB )
  30. /yingpanguazai/ssd/ssd1/www/f.mffb.com.cn/config/cache.php ( 0.78 KB )
  31. /yingpanguazai/ssd/ssd1/www/f.mffb.com.cn/config/console.php ( 0.23 KB )
  32. /yingpanguazai/ssd/ssd1/www/f.mffb.com.cn/config/cookie.php ( 0.56 KB )
  33. /yingpanguazai/ssd/ssd1/www/f.mffb.com.cn/config/database.php ( 2.48 KB )
  34. /yingpanguazai/ssd/ssd1/www/f.mffb.com.cn/vendor/topthink/framework/src/think/facade/Env.php ( 1.67 KB )
  35. /yingpanguazai/ssd/ssd1/www/f.mffb.com.cn/config/filesystem.php ( 0.61 KB )
  36. /yingpanguazai/ssd/ssd1/www/f.mffb.com.cn/config/lang.php ( 0.91 KB )
  37. /yingpanguazai/ssd/ssd1/www/f.mffb.com.cn/config/log.php ( 1.35 KB )
  38. /yingpanguazai/ssd/ssd1/www/f.mffb.com.cn/config/middleware.php ( 0.19 KB )
  39. /yingpanguazai/ssd/ssd1/www/f.mffb.com.cn/config/route.php ( 1.89 KB )
  40. /yingpanguazai/ssd/ssd1/www/f.mffb.com.cn/config/session.php ( 0.57 KB )
  41. /yingpanguazai/ssd/ssd1/www/f.mffb.com.cn/config/trace.php ( 0.34 KB )
  42. /yingpanguazai/ssd/ssd1/www/f.mffb.com.cn/config/view.php ( 0.82 KB )
  43. /yingpanguazai/ssd/ssd1/www/f.mffb.com.cn/app/event.php ( 0.25 KB )
  44. /yingpanguazai/ssd/ssd1/www/f.mffb.com.cn/vendor/topthink/framework/src/think/Event.php ( 7.67 KB )
  45. /yingpanguazai/ssd/ssd1/www/f.mffb.com.cn/app/service.php ( 0.13 KB )
  46. /yingpanguazai/ssd/ssd1/www/f.mffb.com.cn/app/AppService.php ( 0.26 KB )
  47. /yingpanguazai/ssd/ssd1/www/f.mffb.com.cn/vendor/topthink/framework/src/think/Service.php ( 1.64 KB )
  48. /yingpanguazai/ssd/ssd1/www/f.mffb.com.cn/vendor/topthink/framework/src/think/Lang.php ( 7.35 KB )
  49. /yingpanguazai/ssd/ssd1/www/f.mffb.com.cn/vendor/topthink/framework/src/lang/zh-cn.php ( 13.70 KB )
  50. /yingpanguazai/ssd/ssd1/www/f.mffb.com.cn/vendor/topthink/framework/src/think/initializer/Error.php ( 3.31 KB )
  51. /yingpanguazai/ssd/ssd1/www/f.mffb.com.cn/vendor/topthink/framework/src/think/initializer/RegisterService.php ( 1.33 KB )
  52. /yingpanguazai/ssd/ssd1/www/f.mffb.com.cn/vendor/services.php ( 0.14 KB )
  53. /yingpanguazai/ssd/ssd1/www/f.mffb.com.cn/vendor/topthink/framework/src/think/service/PaginatorService.php ( 1.52 KB )
  54. /yingpanguazai/ssd/ssd1/www/f.mffb.com.cn/vendor/topthink/framework/src/think/service/ValidateService.php ( 0.99 KB )
  55. /yingpanguazai/ssd/ssd1/www/f.mffb.com.cn/vendor/topthink/framework/src/think/service/ModelService.php ( 2.04 KB )
  56. /yingpanguazai/ssd/ssd1/www/f.mffb.com.cn/vendor/topthink/think-trace/src/Service.php ( 0.77 KB )
  57. /yingpanguazai/ssd/ssd1/www/f.mffb.com.cn/vendor/topthink/framework/src/think/Middleware.php ( 6.72 KB )
  58. /yingpanguazai/ssd/ssd1/www/f.mffb.com.cn/vendor/topthink/framework/src/think/initializer/BootService.php ( 0.77 KB )
  59. /yingpanguazai/ssd/ssd1/www/f.mffb.com.cn/vendor/topthink/think-orm/src/Paginator.php ( 11.86 KB )
  60. /yingpanguazai/ssd/ssd1/www/f.mffb.com.cn/vendor/topthink/think-validate/src/Validate.php ( 63.20 KB )
  61. /yingpanguazai/ssd/ssd1/www/f.mffb.com.cn/vendor/topthink/think-orm/src/Model.php ( 23.55 KB )
  62. /yingpanguazai/ssd/ssd1/www/f.mffb.com.cn/vendor/topthink/think-orm/src/model/concern/Attribute.php ( 21.05 KB )
  63. /yingpanguazai/ssd/ssd1/www/f.mffb.com.cn/vendor/topthink/think-orm/src/model/concern/AutoWriteData.php ( 4.21 KB )
  64. /yingpanguazai/ssd/ssd1/www/f.mffb.com.cn/vendor/topthink/think-orm/src/model/concern/Conversion.php ( 6.44 KB )
  65. /yingpanguazai/ssd/ssd1/www/f.mffb.com.cn/vendor/topthink/think-orm/src/model/concern/DbConnect.php ( 5.16 KB )
  66. /yingpanguazai/ssd/ssd1/www/f.mffb.com.cn/vendor/topthink/think-orm/src/model/concern/ModelEvent.php ( 2.33 KB )
  67. /yingpanguazai/ssd/ssd1/www/f.mffb.com.cn/vendor/topthink/think-orm/src/model/concern/RelationShip.php ( 28.29 KB )
  68. /yingpanguazai/ssd/ssd1/www/f.mffb.com.cn/vendor/topthink/think-helper/src/contract/Arrayable.php ( 0.09 KB )
  69. /yingpanguazai/ssd/ssd1/www/f.mffb.com.cn/vendor/topthink/think-helper/src/contract/Jsonable.php ( 0.13 KB )
  70. /yingpanguazai/ssd/ssd1/www/f.mffb.com.cn/vendor/topthink/think-orm/src/model/contract/Modelable.php ( 0.09 KB )
  71. /yingpanguazai/ssd/ssd1/www/f.mffb.com.cn/vendor/topthink/framework/src/think/Db.php ( 2.88 KB )
  72. /yingpanguazai/ssd/ssd1/www/f.mffb.com.cn/vendor/topthink/think-orm/src/DbManager.php ( 8.52 KB )
  73. /yingpanguazai/ssd/ssd1/www/f.mffb.com.cn/vendor/topthink/framework/src/think/Log.php ( 6.28 KB )
  74. /yingpanguazai/ssd/ssd1/www/f.mffb.com.cn/vendor/topthink/framework/src/think/Manager.php ( 3.92 KB )
  75. /yingpanguazai/ssd/ssd1/www/f.mffb.com.cn/vendor/psr/log/src/LoggerTrait.php ( 2.69 KB )
  76. /yingpanguazai/ssd/ssd1/www/f.mffb.com.cn/vendor/psr/log/src/LoggerInterface.php ( 2.71 KB )
  77. /yingpanguazai/ssd/ssd1/www/f.mffb.com.cn/vendor/topthink/framework/src/think/Cache.php ( 4.92 KB )
  78. /yingpanguazai/ssd/ssd1/www/f.mffb.com.cn/vendor/psr/simple-cache/src/CacheInterface.php ( 4.71 KB )
  79. /yingpanguazai/ssd/ssd1/www/f.mffb.com.cn/vendor/topthink/think-helper/src/helper/Arr.php ( 16.63 KB )
  80. /yingpanguazai/ssd/ssd1/www/f.mffb.com.cn/vendor/topthink/framework/src/think/cache/driver/File.php ( 7.84 KB )
  81. /yingpanguazai/ssd/ssd1/www/f.mffb.com.cn/vendor/topthink/framework/src/think/cache/Driver.php ( 9.03 KB )
  82. /yingpanguazai/ssd/ssd1/www/f.mffb.com.cn/vendor/topthink/framework/src/think/contract/CacheHandlerInterface.php ( 1.99 KB )
  83. /yingpanguazai/ssd/ssd1/www/f.mffb.com.cn/app/Request.php ( 0.09 KB )
  84. /yingpanguazai/ssd/ssd1/www/f.mffb.com.cn/vendor/topthink/framework/src/think/Request.php ( 55.78 KB )
  85. /yingpanguazai/ssd/ssd1/www/f.mffb.com.cn/app/middleware.php ( 0.25 KB )
  86. /yingpanguazai/ssd/ssd1/www/f.mffb.com.cn/vendor/topthink/framework/src/think/Pipeline.php ( 2.61 KB )
  87. /yingpanguazai/ssd/ssd1/www/f.mffb.com.cn/vendor/topthink/think-trace/src/TraceDebug.php ( 3.40 KB )
  88. /yingpanguazai/ssd/ssd1/www/f.mffb.com.cn/vendor/topthink/framework/src/think/middleware/SessionInit.php ( 1.94 KB )
  89. /yingpanguazai/ssd/ssd1/www/f.mffb.com.cn/vendor/topthink/framework/src/think/Session.php ( 1.80 KB )
  90. /yingpanguazai/ssd/ssd1/www/f.mffb.com.cn/vendor/topthink/framework/src/think/session/driver/File.php ( 6.27 KB )
  91. /yingpanguazai/ssd/ssd1/www/f.mffb.com.cn/vendor/topthink/framework/src/think/contract/SessionHandlerInterface.php ( 0.87 KB )
  92. /yingpanguazai/ssd/ssd1/www/f.mffb.com.cn/vendor/topthink/framework/src/think/session/Store.php ( 7.12 KB )
  93. /yingpanguazai/ssd/ssd1/www/f.mffb.com.cn/vendor/topthink/framework/src/think/Route.php ( 23.73 KB )
  94. /yingpanguazai/ssd/ssd1/www/f.mffb.com.cn/vendor/topthink/framework/src/think/route/RuleName.php ( 5.75 KB )
  95. /yingpanguazai/ssd/ssd1/www/f.mffb.com.cn/vendor/topthink/framework/src/think/route/Domain.php ( 2.53 KB )
  96. /yingpanguazai/ssd/ssd1/www/f.mffb.com.cn/vendor/topthink/framework/src/think/route/RuleGroup.php ( 22.43 KB )
  97. /yingpanguazai/ssd/ssd1/www/f.mffb.com.cn/vendor/topthink/framework/src/think/route/Rule.php ( 26.95 KB )
  98. /yingpanguazai/ssd/ssd1/www/f.mffb.com.cn/vendor/topthink/framework/src/think/route/RuleItem.php ( 9.78 KB )
  99. /yingpanguazai/ssd/ssd1/www/f.mffb.com.cn/route/app.php ( 1.72 KB )
  100. /yingpanguazai/ssd/ssd1/www/f.mffb.com.cn/vendor/topthink/framework/src/think/facade/Route.php ( 4.70 KB )
  101. /yingpanguazai/ssd/ssd1/www/f.mffb.com.cn/vendor/topthink/framework/src/think/route/dispatch/Controller.php ( 4.74 KB )
  102. /yingpanguazai/ssd/ssd1/www/f.mffb.com.cn/vendor/topthink/framework/src/think/route/Dispatch.php ( 10.44 KB )
  103. /yingpanguazai/ssd/ssd1/www/f.mffb.com.cn/app/controller/Index.php ( 4.81 KB )
  104. /yingpanguazai/ssd/ssd1/www/f.mffb.com.cn/app/BaseController.php ( 2.05 KB )
  105. /yingpanguazai/ssd/ssd1/www/f.mffb.com.cn/vendor/topthink/think-orm/src/facade/Db.php ( 0.93 KB )
  106. /yingpanguazai/ssd/ssd1/www/f.mffb.com.cn/vendor/topthink/think-orm/src/db/connector/Mysql.php ( 5.44 KB )
  107. /yingpanguazai/ssd/ssd1/www/f.mffb.com.cn/vendor/topthink/think-orm/src/db/PDOConnection.php ( 52.47 KB )
  108. /yingpanguazai/ssd/ssd1/www/f.mffb.com.cn/vendor/topthink/think-orm/src/db/Connection.php ( 8.39 KB )
  109. /yingpanguazai/ssd/ssd1/www/f.mffb.com.cn/vendor/topthink/think-orm/src/db/ConnectionInterface.php ( 4.57 KB )
  110. /yingpanguazai/ssd/ssd1/www/f.mffb.com.cn/vendor/topthink/think-orm/src/db/builder/Mysql.php ( 16.58 KB )
  111. /yingpanguazai/ssd/ssd1/www/f.mffb.com.cn/vendor/topthink/think-orm/src/db/Builder.php ( 24.06 KB )
  112. /yingpanguazai/ssd/ssd1/www/f.mffb.com.cn/vendor/topthink/think-orm/src/db/BaseBuilder.php ( 27.50 KB )
  113. /yingpanguazai/ssd/ssd1/www/f.mffb.com.cn/vendor/topthink/think-orm/src/db/Query.php ( 15.71 KB )
  114. /yingpanguazai/ssd/ssd1/www/f.mffb.com.cn/vendor/topthink/think-orm/src/db/BaseQuery.php ( 45.13 KB )
  115. /yingpanguazai/ssd/ssd1/www/f.mffb.com.cn/vendor/topthink/think-orm/src/db/concern/TimeFieldQuery.php ( 7.43 KB )
  116. /yingpanguazai/ssd/ssd1/www/f.mffb.com.cn/vendor/topthink/think-orm/src/db/concern/AggregateQuery.php ( 3.26 KB )
  117. /yingpanguazai/ssd/ssd1/www/f.mffb.com.cn/vendor/topthink/think-orm/src/db/concern/ModelRelationQuery.php ( 20.07 KB )
  118. /yingpanguazai/ssd/ssd1/www/f.mffb.com.cn/vendor/topthink/think-orm/src/db/concern/ParamsBind.php ( 3.66 KB )
  119. /yingpanguazai/ssd/ssd1/www/f.mffb.com.cn/vendor/topthink/think-orm/src/db/concern/ResultOperation.php ( 7.01 KB )
  120. /yingpanguazai/ssd/ssd1/www/f.mffb.com.cn/vendor/topthink/think-orm/src/db/concern/WhereQuery.php ( 19.37 KB )
  121. /yingpanguazai/ssd/ssd1/www/f.mffb.com.cn/vendor/topthink/think-orm/src/db/concern/JoinAndViewQuery.php ( 7.11 KB )
  122. /yingpanguazai/ssd/ssd1/www/f.mffb.com.cn/vendor/topthink/think-orm/src/db/concern/TableFieldInfo.php ( 2.63 KB )
  123. /yingpanguazai/ssd/ssd1/www/f.mffb.com.cn/vendor/topthink/think-orm/src/db/concern/Transaction.php ( 2.77 KB )
  124. /yingpanguazai/ssd/ssd1/www/f.mffb.com.cn/vendor/topthink/framework/src/think/log/driver/File.php ( 5.96 KB )
  125. /yingpanguazai/ssd/ssd1/www/f.mffb.com.cn/vendor/topthink/framework/src/think/contract/LogHandlerInterface.php ( 0.86 KB )
  126. /yingpanguazai/ssd/ssd1/www/f.mffb.com.cn/vendor/topthink/framework/src/think/log/Channel.php ( 3.89 KB )
  127. /yingpanguazai/ssd/ssd1/www/f.mffb.com.cn/vendor/topthink/framework/src/think/event/LogRecord.php ( 1.02 KB )
  128. /yingpanguazai/ssd/ssd1/www/f.mffb.com.cn/vendor/topthink/think-helper/src/Collection.php ( 16.47 KB )
  129. /yingpanguazai/ssd/ssd1/www/f.mffb.com.cn/vendor/topthink/framework/src/think/facade/View.php ( 1.70 KB )
  130. /yingpanguazai/ssd/ssd1/www/f.mffb.com.cn/vendor/topthink/framework/src/think/View.php ( 4.39 KB )
  131. /yingpanguazai/ssd/ssd1/www/f.mffb.com.cn/vendor/topthink/framework/src/think/Response.php ( 8.81 KB )
  132. /yingpanguazai/ssd/ssd1/www/f.mffb.com.cn/vendor/topthink/framework/src/think/response/View.php ( 3.29 KB )
  133. /yingpanguazai/ssd/ssd1/www/f.mffb.com.cn/vendor/topthink/framework/src/think/Cookie.php ( 6.06 KB )
  134. /yingpanguazai/ssd/ssd1/www/f.mffb.com.cn/vendor/topthink/think-view/src/Think.php ( 8.38 KB )
  135. /yingpanguazai/ssd/ssd1/www/f.mffb.com.cn/vendor/topthink/framework/src/think/contract/TemplateHandlerInterface.php ( 1.60 KB )
  136. /yingpanguazai/ssd/ssd1/www/f.mffb.com.cn/vendor/topthink/think-template/src/Template.php ( 46.61 KB )
  137. /yingpanguazai/ssd/ssd1/www/f.mffb.com.cn/vendor/topthink/think-template/src/template/driver/File.php ( 2.41 KB )
  138. /yingpanguazai/ssd/ssd1/www/f.mffb.com.cn/vendor/topthink/think-template/src/template/contract/DriverInterface.php ( 0.86 KB )
  139. /yingpanguazai/ssd/ssd1/www/f.mffb.com.cn/runtime/temp/067d451b9a0c665040f3f1bdd3293d68.php ( 11.98 KB )
  140. /yingpanguazai/ssd/ssd1/www/f.mffb.com.cn/vendor/topthink/think-trace/src/Html.php ( 4.42 KB )
  1. CONNECT:[ UseTime:0.000596s ] mysql:host=127.0.0.1;port=3306;dbname=f_mffb;charset=utf8mb4
  2. SHOW FULL COLUMNS FROM `fenlei` [ RunTime:0.000723s ]
  3. SELECT * FROM `fenlei` WHERE `fid` = 0 [ RunTime:0.000335s ]
  4. SELECT * FROM `fenlei` WHERE `fid` = 63 [ RunTime:0.000265s ]
  5. SHOW FULL COLUMNS FROM `set` [ RunTime:0.000501s ]
  6. SELECT * FROM `set` [ RunTime:0.000196s ]
  7. SHOW FULL COLUMNS FROM `article` [ RunTime:0.000493s ]
  8. SELECT * FROM `article` WHERE `id` = 480902 LIMIT 1 [ RunTime:0.000412s ]
  9. UPDATE `article` SET `lasttime` = 1774576710 WHERE `id` = 480902 [ RunTime:0.002257s ]
  10. SELECT * FROM `fenlei` WHERE `id` = 67 LIMIT 1 [ RunTime:0.000350s ]
  11. SELECT * FROM `article` WHERE `id` < 480902 ORDER BY `id` DESC LIMIT 1 [ RunTime:0.000489s ]
  12. SELECT * FROM `article` WHERE `id` > 480902 ORDER BY `id` ASC LIMIT 1 [ RunTime:0.000469s ]
  13. SELECT * FROM `article` WHERE `id` < 480902 ORDER BY `id` DESC LIMIT 10 [ RunTime:0.000938s ]
  14. SELECT * FROM `article` WHERE `id` < 480902 ORDER BY `id` DESC LIMIT 10,10 [ RunTime:0.001891s ]
  15. SELECT * FROM `article` WHERE `id` < 480902 ORDER BY `id` DESC LIMIT 20,10 [ RunTime:0.009948s ]
0.096242s