
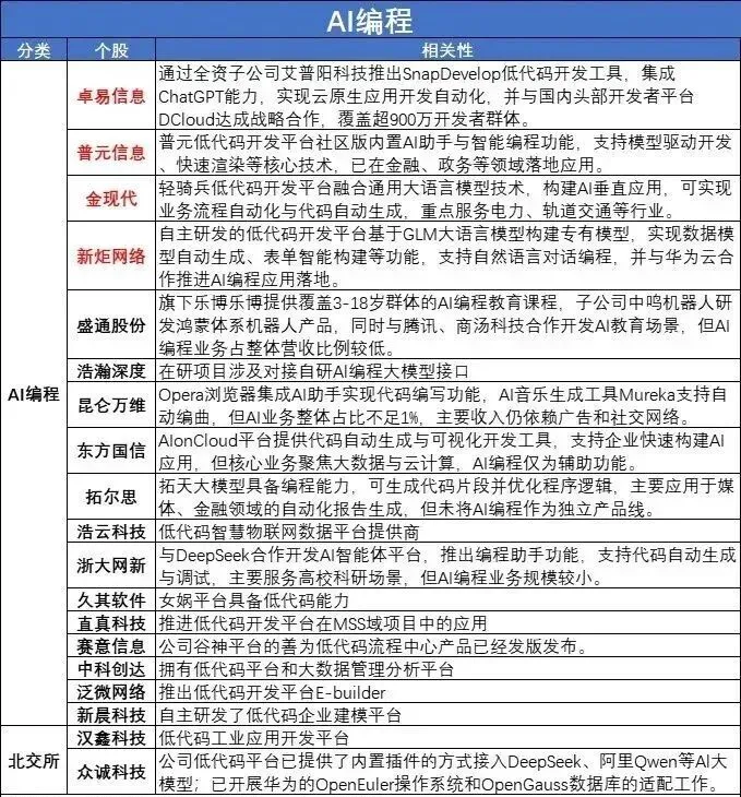
黄金赛道一:AI编程,商业化最快的应用
AI编程是当前商业化落地最快的应用场景之一。据调查,47%的美国成年人已在日常编程中采用AI,渗透率在所有场景中仅次于写作;超60%的企业在编程中使用AI,是占比最高的场景。

为什么落地快?对于AI而言,编程场景有天然优势:需求和结果输出都比较具体明确,代码有一套标准化的表达方式和规范[^用户文档]。
微软和谷歌的CEO都曾透露,公司内部有20%-30%的代码由AI生成。有公司通过使用AI编程工具,实现了代码80%由AI完成,95%的测试由AI完成。
投资机会集中在两类公司:
AI编程工具与平台提供商:这是最直接的受益环节,包括提供AI编程助手、智能体平台的公司。
拥有高壁垒的垂直行业软件公司:AI大模型本身难以直接理解特定行业的复杂业务逻辑。医疗、金融、工业等垂直领域深耕多年、拥有深厚行业知识的软件公司将受益。

黄金赛道二:AI医疗,解决“看病难”的普惠利器
AI医疗就是将人工智能技术深度应用到医疗健康的各个环节,让机器像“超级助手”一样帮助医生和患者。它不是一个要取代医生的科幻概念,而是通过算法和数据,提升医疗效率、精准度和可及性的实用工具。
其核心价值体现在两大方面:
“增能”:增强医护人员的能力。AI可以秒级分析病理切片,将医生从繁重的初步筛查中解放出来;也能在5秒内梳理重症患者病情,生成治疗建议。
“普惠”:让优质医疗资源更公平、高效地惠及每个人。通过AI问诊和辅助诊断,基层医院的患者也能获得接近专家水平的诊疗建议。
国家政策明确支持。2025年8月,国务院发布文件明确提出要探索“人人可享的高水平居民健康助手”。随后,国家卫健委等部委联合印发《关于促进和规范“人工智能+医疗卫生”应用发展的实施意见》,为AI医疗规划了清晰的发展蓝图。
产业链受益环节清晰:
医疗信息化/IT:最直接、最先受益。AI应用需要医院信息系统作为数据和接口基础。
AI医学影像与辅助诊断:政策明确支持的应用场景,渗透率较高。
AI健康管理/体检:直接对接C端流量,商业模式清晰。线上AI问诊与线下体检服务结合,形成健康管理闭环。

黄金赛道三:AI4S,科研范式的革命
AI4S,即“人工智能驱动的科学研究”,可以通俗地理解为用人工智能这个强大的“超级大脑”来帮助科学家做研究。
它正在彻底改变我们探索科学、发现新知的方式。
为什么高度重视AI4S? 不仅因为它能提升科研效率,更因为它是一场关乎国家未来科技竞争力和产业发展格局的深刻变革。
科研革命:AI4S被认为是继实验、理论、计算、数据驱动之后的科学研究“第五范式”。它不仅能加速已知领域的探索,更能开辟新的研究路径。
产业与经济的核心驱动力:AI4S是AI应用的三大关键方向之一,正从“科学辅助”迈向“范式革命”。它能极大提升药物研发、新材料发现等领域的效率,催生万亿规模的巨大市场。
国家战略与机遇:中国在2018年率先提出AI4S概念,并已形成广泛共识。发展AI4S被视为中国在AI竞争“下半场”实现非对称超越、抢占科技制高点的战略路径。
相关概念股:志特新材、岩山科技、苏博特、直真科技、七匹狼、泓博医药、微芯生物、迈威生物、并行科技、众诚科技、美迪西。
免责声明:本文内容仅作为行业研究分析,不构成任何投资建议。市场有风险,投资需谨慎。