当前位置:首页>Linux>Linux运行中进程代码注入实战:新建线程托管自定义代码(PoC全解析)

Linux运行中进程代码注入实战:新建线程托管自定义代码(PoC全解析)

  • 2026-03-25 11:55:39
Linux运行中进程代码注入实战:新建线程托管自定义代码(PoC全解析)

平时我们写的程序都是自己启动、自己运行,但如果想让一个已经在跑的Linux进程“额外”执行一段我们的代码,还不影响它原本的工作,该怎么做?今天就拆解一个PoC(概念验证)项目——它能给运行中的Linux进程注入自定义代码,还会专门新建一个线程来跑这段代码,相当于给目标进程“插”了个新干活的线程,原进程该干啥还干啥。

先唠唠核心概念

先把几个关键概念讲明白,不然看代码容易懵:

  • ptrace:Linux里的“调试神器”系统调用,简单说就是让一个进程(我们的inject程序)能“操控”另一个进程(目标进程),比如读/写它的内存、改它的寄存器、让它单步执行,gdb调试器就是靠它实现的。
  • 进程代码注入:不是启动新进程,而是把我们的代码塞到已经在运行的进程内存里,让这个进程自己执行这段代码。
  • clone系统调用:Linux里创建线程的底层调用(比我们常用的pthread_create更底层),这个PoC就是用它在目标进程里新建线程。
  • mmap:给目标进程分配一块可读写/可执行的内存,用来放我们要注入的代码和新线程的栈——代码得有地方放,还得能跑起来。

这个PoC到底要干啥?

核心目标很明确:

  1. 接收用户指定的“目标进程PID”和“要注入的代码文件”;
  2. 用ptrace“接管”目标进程,获得操控权;
  3. 在目标进程内存里分配三块专属内存(放注入代码、新线程栈、启动线程的引导代码);
  4. 把注入代码和引导代码写到目标进程内存里;
  5. 触发clone创建新线程,让新线程执行我们的注入代码;
  6. 恢复目标进程原本的运行状态,保证原进程不受影响;
  7. 解除对目标进程的操控,完成注入。

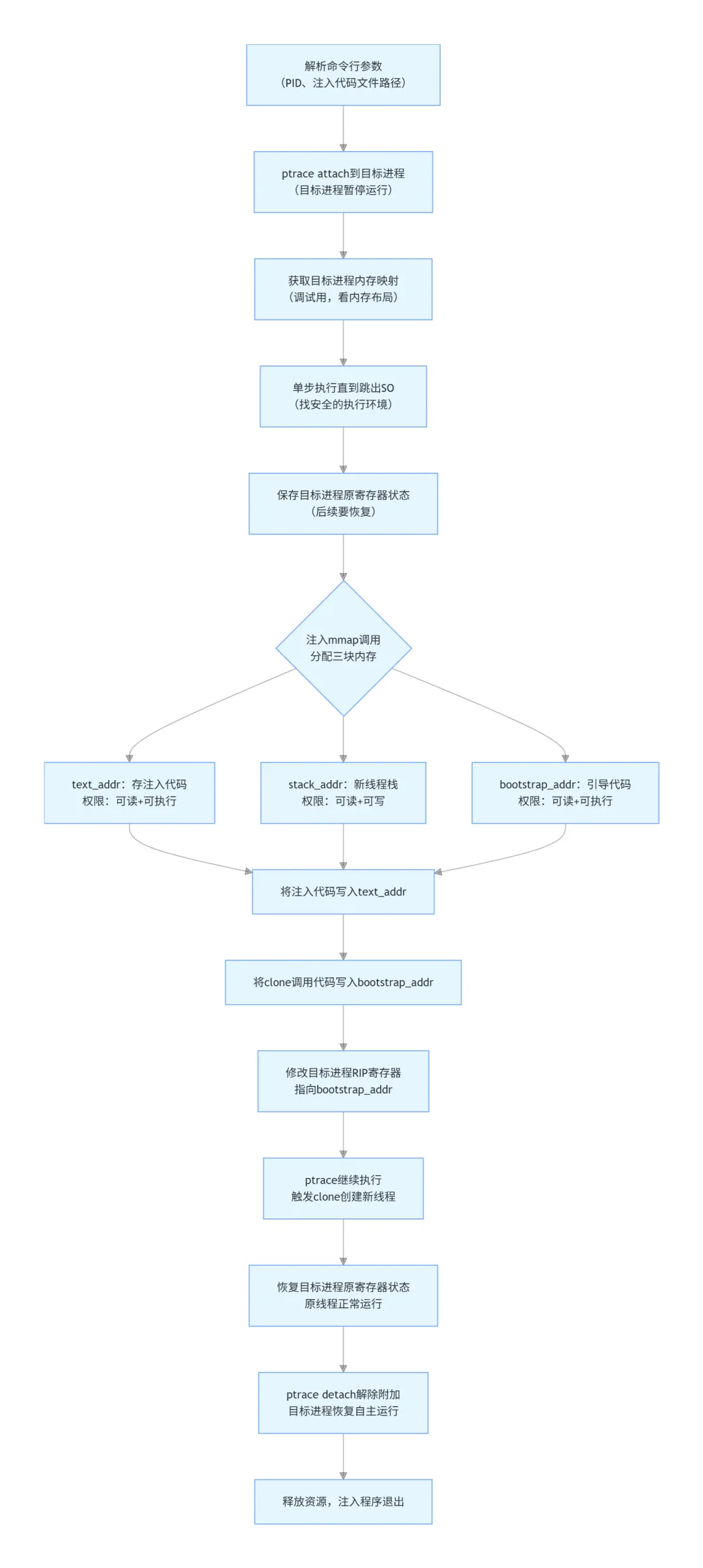
实现流程(一张图看懂)

核心代码拆解(大白话版)

整个代码核心分为“参数解析、ptrace操控、内存分配、代码注入、线程创建”几块,挑关键的讲:

1. 参数解析(parse_args函数)

这部分就是“读用户输入”,处理-p(目标PID)和-f(注入代码文件路径)两个参数,存到settings结构体里。如果用户没输PID或代码文件,直接报错退出——总不能瞎注入吧?

voidparse_args(int argc, char **argv)
{
int opt;
// 解析-p和-f参数
while ((opt = getopt(argc, argv, "p:f:")) != -1) {
switch (opt) {
case'p': settings.pid = atoi(optarg); break// 存PID
case'f': settings.payload = strdup(optarg); break// 存代码文件路径
default:  fprintf(stderr"用法:%s [-p 进程PID] [-f 注入代码文件]\n", argv[0]); exit(1);
        }
    }
// 校验参数合法性
if (settings.pid < 0 || !settings.payload) {
fprintf(stderr"PID不合法或未指定注入代码文件\n");
exit(1);
    }
}

2. 核心:临时替换执行流(inject_code函数)

这是整个PoC最精髓的部分——让目标进程“临时”执行我们的代码,执行完还能恢复原样,相当于“借鸡下蛋”。

uint64_tinject_code(struct ptrace_info *info, uint8_t *code, size_t code_len)
{
structuser_regs_structregstmpregs;
uint8_t orig_code[code_len];

// 1. 读目标进程当前寄存器状态
    ptrace_getregs(info, &regs);
// 2. 保存目标进程当前要执行的代码(怕改乱了)
    ptrace_readmem(info, (void *)regs.rip, orig_code, sizeof(orig_code));
// 3. 把我们的代码写到目标进程当前指令位置
    ptrace_writemem(info, (void *)regs.rip, code, code_len);
// 4. 让目标进程继续执行,跑我们的代码
    ptrace_continue(info);
// 5. 恢复目标进程原来的代码
    ptrace_writemem(info, (void *)regs.rip, orig_code, sizeof(orig_code));
// 6. 读执行后的寄存器(RAX里是我们代码的返回值)
    ptrace_getregs(info, &tmpregs);
// 7. 恢复原寄存器状态,目标进程像没被改过一样
    ptrace_setregs(info, &regs);

// 返回我们代码的执行结果(比如mmap分配的内存地址)
return tmpregs.rax;
}

大白话解释:就像你趁同学写作业的间隙,偷偷拿他的笔写了一行字,写完把笔还给他,他完全没察觉——目标进程的执行流被我们临时改了,执行完我们的代码就恢复原样,只留下执行结果。

3. 给目标进程分配内存(inject_mmap函数)

我们没法直接给目标进程分配内存,所以用上面的inject_code,让目标进程自己调用mmap分配内存:

uint64_tinject_mmap(struct ptrace_info *info, int size, int prot)
{
uint8_t code[1024];
int code_len;

// 1. 构造mmap的汇编代码(让目标进程自己调mmap)
    code_len = asm_mmap(code, 0, size, prot, MAP_PRIVATE|MAP_ANONYMOUS, -10);
    code_len += int3(code + code_len); // 加中断,方便控制

// 2. 让目标进程执行这段汇编,返回分配的内存地址
return inject_code(info, code, code_len);
}

4. 创建新线程(inject_clone函数)

这是注入的核心步骤,先读入要注入的代码,再分配内存,最后触发clone创建新线程:

voidinject_clone(struct ptrace_info *info)
{
    FILE *fp;
uint8_t code_to_exec[1024], clone_code[1024];
int stack_size = 2 * PAGE_SIZE, clone_code_size, codelen;
uint64_t stack_addr, text_addr, bootstrap;
structuser_regs_structorig_regs;

// 1. 读入要注入的代码文件
if (!(fp = fopen(settings.payload, "r"))) { perror("打开代码文件失败"); return; }
    codelen = fread(code_to_exec, 1sizeof(code_to_exec), fp);
    fclose(fp);

// 2. 单步执行直到跳出SO(避免改共享库代码,更安全)
    step_until_no_longer_inside_SO(info, 1024);

// 3. 保存原寄存器状态(后续恢复)
    ptrace_getregs(info, &orig_regs);

// 4. 分配三块内存:存注入代码、线程栈、引导代码
    text_addr = inject_mmap(info, PAGE_SIZE, PROT_READ|PROT_EXEC); // 注入代码
    stack_addr = inject_mmap(info, stack_size, PROT_READ|PROT_WRITE); // 线程栈
    bootstrap = inject_mmap(info, PAGE_SIZE, PROT_READ|PROT_EXEC); // 引导代码

// 5. 把注入代码写到分配的内存里
    ptrace_writemem(info, (void *)text_addr, code_to_exec, codelen);

// 6. 构造clone汇编代码,写到引导内存里
    clone_code_size = asm_clone(clone_code, stack_addr + stack_size, text_addr);
    ptrace_writemem(info, (void *)bootstrap, clone_code, clone_code_size);

// 7. 改目标进程的指令指针(RIP),指向引导代码
structuser_regs_structregs = orig_regs;
    regs.rip = bootstrap;
    ptrace_setregs(info, &regs);
    ptrace_continue(info); // 执行clone,创建新线程

// 8. 恢复原寄存器状态,原线程正常运行
    ptrace_setregs(info, &orig_regs);
}

相关领域知识点(必懂)

这个PoC看着代码不多,但涉及Linux底层的核心知识点:

  1. ptrace调试机制:Linux调试器的基础,需要root或相同UID权限,能实现进程暂停、内存读写、寄存器修改、单步执行——是整个注入的“操控杆”。
  2. Linux线程模型:Linux里没有“线程”的专属概念,线程本质是“共享地址空间的进程”,由clone系统调用创建(带CLONE_VM等参数),这也是为什么用clone而不是fork(fork会创建独立进程)。
  3. 内存保护机制:默认情况下,进程内存要么“可读可写”,要么“可读可执行”(NX保护),我们用mmap分配“可读可执行”的内存,是代码能运行的前提。
  4. x86_64寄存器:RIP是“指令指针”(指向当前要执行的代码),改它就能让进程执行我们的代码;RAX是系统调用返回值寄存器,能拿到mmap/clone的执行结果。
  5. 上下文恢复:修改目标进程后必须恢复寄存器和代码,否则目标进程会崩溃——这是“无痕注入”的关键。

实战验证(跟着做就行)

参考项目里的例子,几步就能验证:

  1. 编译代码:cd src && make
  2. 启动目标进程:./dummy &(让它后台运行);
  3. 注入代码:./inject -p $(pidof dummy) -f ./count
  4. 验证线程:ps -eLF | head -1; ps -eLF | grep dummy——能看到dummy进程有多个线程,说明新线程创建成功。

If you need the complete source code, please add the WeChat number (c17865354792)

总结

  1. 这个PoC的核心是利用ptrace操控目标进程,让其自行完成内存分配、线程创建,从而运行注入的代码,全程不破坏原进程的执行逻辑;
  2. 关键技巧是“临时替换执行流+上下文恢复”,保证原进程正常运行,只新增线程执行自定义代码;
  3. 整个实现依赖Linux的ptrace、mmap、clone三大系统调用,以及x86_64架构的寄存器操作。

这种技术本身是中性的:合法场景下可用于进程调试、热修复(不用重启进程更新代码)、性能分析;但被恶意使用时,就是木马注入、提权的工具。Linux也有ptrace_scope(限制ptrace使用)、ASLR(地址随机化)、NX保护等机制对抗这类注入,这也是系统安全的重要环节。

Welcome to follow WeChat official account【程序猿编码

最新文章

随机文章

基本 文件 流程 错误 SQL 调试
  1. 请求信息 : 2026-03-30 04:00:26 HTTP/2.0 GET : https://f.mffb.com.cn/a/462782.html
  2. 运行时间 : 0.165185s [ 吞吐率:6.05req/s ] 内存消耗:4,462.14kb 文件加载:140
  3. 缓存信息 : 0 reads,0 writes
  4. 会话信息 : SESSION_ID=8b896b38b104641256d5646d530750b9
  1. /yingpanguazai/ssd/ssd1/www/f.mffb.com.cn/public/index.php ( 0.79 KB )
  2. /yingpanguazai/ssd/ssd1/www/f.mffb.com.cn/vendor/autoload.php ( 0.17 KB )
  3. /yingpanguazai/ssd/ssd1/www/f.mffb.com.cn/vendor/composer/autoload_real.php ( 2.49 KB )
  4. /yingpanguazai/ssd/ssd1/www/f.mffb.com.cn/vendor/composer/platform_check.php ( 0.90 KB )
  5. /yingpanguazai/ssd/ssd1/www/f.mffb.com.cn/vendor/composer/ClassLoader.php ( 14.03 KB )
  6. /yingpanguazai/ssd/ssd1/www/f.mffb.com.cn/vendor/composer/autoload_static.php ( 4.90 KB )
  7. /yingpanguazai/ssd/ssd1/www/f.mffb.com.cn/vendor/topthink/think-helper/src/helper.php ( 8.34 KB )
  8. /yingpanguazai/ssd/ssd1/www/f.mffb.com.cn/vendor/topthink/think-validate/src/helper.php ( 2.19 KB )
  9. /yingpanguazai/ssd/ssd1/www/f.mffb.com.cn/vendor/topthink/think-orm/src/helper.php ( 1.47 KB )
  10. /yingpanguazai/ssd/ssd1/www/f.mffb.com.cn/vendor/topthink/think-orm/stubs/load_stubs.php ( 0.16 KB )
  11. /yingpanguazai/ssd/ssd1/www/f.mffb.com.cn/vendor/topthink/framework/src/think/Exception.php ( 1.69 KB )
  12. /yingpanguazai/ssd/ssd1/www/f.mffb.com.cn/vendor/topthink/think-container/src/Facade.php ( 2.71 KB )
  13. /yingpanguazai/ssd/ssd1/www/f.mffb.com.cn/vendor/symfony/deprecation-contracts/function.php ( 0.99 KB )
  14. /yingpanguazai/ssd/ssd1/www/f.mffb.com.cn/vendor/symfony/polyfill-mbstring/bootstrap.php ( 8.26 KB )
  15. /yingpanguazai/ssd/ssd1/www/f.mffb.com.cn/vendor/symfony/polyfill-mbstring/bootstrap80.php ( 9.78 KB )
  16. /yingpanguazai/ssd/ssd1/www/f.mffb.com.cn/vendor/symfony/var-dumper/Resources/functions/dump.php ( 1.49 KB )
  17. /yingpanguazai/ssd/ssd1/www/f.mffb.com.cn/vendor/topthink/think-dumper/src/helper.php ( 0.18 KB )
  18. /yingpanguazai/ssd/ssd1/www/f.mffb.com.cn/vendor/symfony/var-dumper/VarDumper.php ( 4.30 KB )
  19. /yingpanguazai/ssd/ssd1/www/f.mffb.com.cn/vendor/topthink/framework/src/think/App.php ( 15.30 KB )
  20. /yingpanguazai/ssd/ssd1/www/f.mffb.com.cn/vendor/topthink/think-container/src/Container.php ( 15.76 KB )
  21. /yingpanguazai/ssd/ssd1/www/f.mffb.com.cn/vendor/psr/container/src/ContainerInterface.php ( 1.02 KB )
  22. /yingpanguazai/ssd/ssd1/www/f.mffb.com.cn/app/provider.php ( 0.19 KB )
  23. /yingpanguazai/ssd/ssd1/www/f.mffb.com.cn/vendor/topthink/framework/src/think/Http.php ( 6.04 KB )
  24. /yingpanguazai/ssd/ssd1/www/f.mffb.com.cn/vendor/topthink/think-helper/src/helper/Str.php ( 7.29 KB )
  25. /yingpanguazai/ssd/ssd1/www/f.mffb.com.cn/vendor/topthink/framework/src/think/Env.php ( 4.68 KB )
  26. /yingpanguazai/ssd/ssd1/www/f.mffb.com.cn/app/common.php ( 0.03 KB )
  27. /yingpanguazai/ssd/ssd1/www/f.mffb.com.cn/vendor/topthink/framework/src/helper.php ( 18.78 KB )
  28. /yingpanguazai/ssd/ssd1/www/f.mffb.com.cn/vendor/topthink/framework/src/think/Config.php ( 5.54 KB )
  29. /yingpanguazai/ssd/ssd1/www/f.mffb.com.cn/config/app.php ( 0.95 KB )
  30. /yingpanguazai/ssd/ssd1/www/f.mffb.com.cn/config/cache.php ( 0.78 KB )
  31. /yingpanguazai/ssd/ssd1/www/f.mffb.com.cn/config/console.php ( 0.23 KB )
  32. /yingpanguazai/ssd/ssd1/www/f.mffb.com.cn/config/cookie.php ( 0.56 KB )
  33. /yingpanguazai/ssd/ssd1/www/f.mffb.com.cn/config/database.php ( 2.48 KB )
  34. /yingpanguazai/ssd/ssd1/www/f.mffb.com.cn/vendor/topthink/framework/src/think/facade/Env.php ( 1.67 KB )
  35. /yingpanguazai/ssd/ssd1/www/f.mffb.com.cn/config/filesystem.php ( 0.61 KB )
  36. /yingpanguazai/ssd/ssd1/www/f.mffb.com.cn/config/lang.php ( 0.91 KB )
  37. /yingpanguazai/ssd/ssd1/www/f.mffb.com.cn/config/log.php ( 1.35 KB )
  38. /yingpanguazai/ssd/ssd1/www/f.mffb.com.cn/config/middleware.php ( 0.19 KB )
  39. /yingpanguazai/ssd/ssd1/www/f.mffb.com.cn/config/route.php ( 1.89 KB )
  40. /yingpanguazai/ssd/ssd1/www/f.mffb.com.cn/config/session.php ( 0.57 KB )
  41. /yingpanguazai/ssd/ssd1/www/f.mffb.com.cn/config/trace.php ( 0.34 KB )
  42. /yingpanguazai/ssd/ssd1/www/f.mffb.com.cn/config/view.php ( 0.82 KB )
  43. /yingpanguazai/ssd/ssd1/www/f.mffb.com.cn/app/event.php ( 0.25 KB )
  44. /yingpanguazai/ssd/ssd1/www/f.mffb.com.cn/vendor/topthink/framework/src/think/Event.php ( 7.67 KB )
  45. /yingpanguazai/ssd/ssd1/www/f.mffb.com.cn/app/service.php ( 0.13 KB )
  46. /yingpanguazai/ssd/ssd1/www/f.mffb.com.cn/app/AppService.php ( 0.26 KB )
  47. /yingpanguazai/ssd/ssd1/www/f.mffb.com.cn/vendor/topthink/framework/src/think/Service.php ( 1.64 KB )
  48. /yingpanguazai/ssd/ssd1/www/f.mffb.com.cn/vendor/topthink/framework/src/think/Lang.php ( 7.35 KB )
  49. /yingpanguazai/ssd/ssd1/www/f.mffb.com.cn/vendor/topthink/framework/src/lang/zh-cn.php ( 13.70 KB )
  50. /yingpanguazai/ssd/ssd1/www/f.mffb.com.cn/vendor/topthink/framework/src/think/initializer/Error.php ( 3.31 KB )
  51. /yingpanguazai/ssd/ssd1/www/f.mffb.com.cn/vendor/topthink/framework/src/think/initializer/RegisterService.php ( 1.33 KB )
  52. /yingpanguazai/ssd/ssd1/www/f.mffb.com.cn/vendor/services.php ( 0.14 KB )
  53. /yingpanguazai/ssd/ssd1/www/f.mffb.com.cn/vendor/topthink/framework/src/think/service/PaginatorService.php ( 1.52 KB )
  54. /yingpanguazai/ssd/ssd1/www/f.mffb.com.cn/vendor/topthink/framework/src/think/service/ValidateService.php ( 0.99 KB )
  55. /yingpanguazai/ssd/ssd1/www/f.mffb.com.cn/vendor/topthink/framework/src/think/service/ModelService.php ( 2.04 KB )
  56. /yingpanguazai/ssd/ssd1/www/f.mffb.com.cn/vendor/topthink/think-trace/src/Service.php ( 0.77 KB )
  57. /yingpanguazai/ssd/ssd1/www/f.mffb.com.cn/vendor/topthink/framework/src/think/Middleware.php ( 6.72 KB )
  58. /yingpanguazai/ssd/ssd1/www/f.mffb.com.cn/vendor/topthink/framework/src/think/initializer/BootService.php ( 0.77 KB )
  59. /yingpanguazai/ssd/ssd1/www/f.mffb.com.cn/vendor/topthink/think-orm/src/Paginator.php ( 11.86 KB )
  60. /yingpanguazai/ssd/ssd1/www/f.mffb.com.cn/vendor/topthink/think-validate/src/Validate.php ( 63.20 KB )
  61. /yingpanguazai/ssd/ssd1/www/f.mffb.com.cn/vendor/topthink/think-orm/src/Model.php ( 23.55 KB )
  62. /yingpanguazai/ssd/ssd1/www/f.mffb.com.cn/vendor/topthink/think-orm/src/model/concern/Attribute.php ( 21.05 KB )
  63. /yingpanguazai/ssd/ssd1/www/f.mffb.com.cn/vendor/topthink/think-orm/src/model/concern/AutoWriteData.php ( 4.21 KB )
  64. /yingpanguazai/ssd/ssd1/www/f.mffb.com.cn/vendor/topthink/think-orm/src/model/concern/Conversion.php ( 6.44 KB )
  65. /yingpanguazai/ssd/ssd1/www/f.mffb.com.cn/vendor/topthink/think-orm/src/model/concern/DbConnect.php ( 5.16 KB )
  66. /yingpanguazai/ssd/ssd1/www/f.mffb.com.cn/vendor/topthink/think-orm/src/model/concern/ModelEvent.php ( 2.33 KB )
  67. /yingpanguazai/ssd/ssd1/www/f.mffb.com.cn/vendor/topthink/think-orm/src/model/concern/RelationShip.php ( 28.29 KB )
  68. /yingpanguazai/ssd/ssd1/www/f.mffb.com.cn/vendor/topthink/think-helper/src/contract/Arrayable.php ( 0.09 KB )
  69. /yingpanguazai/ssd/ssd1/www/f.mffb.com.cn/vendor/topthink/think-helper/src/contract/Jsonable.php ( 0.13 KB )
  70. /yingpanguazai/ssd/ssd1/www/f.mffb.com.cn/vendor/topthink/think-orm/src/model/contract/Modelable.php ( 0.09 KB )
  71. /yingpanguazai/ssd/ssd1/www/f.mffb.com.cn/vendor/topthink/framework/src/think/Db.php ( 2.88 KB )
  72. /yingpanguazai/ssd/ssd1/www/f.mffb.com.cn/vendor/topthink/think-orm/src/DbManager.php ( 8.52 KB )
  73. /yingpanguazai/ssd/ssd1/www/f.mffb.com.cn/vendor/topthink/framework/src/think/Log.php ( 6.28 KB )
  74. /yingpanguazai/ssd/ssd1/www/f.mffb.com.cn/vendor/topthink/framework/src/think/Manager.php ( 3.92 KB )
  75. /yingpanguazai/ssd/ssd1/www/f.mffb.com.cn/vendor/psr/log/src/LoggerTrait.php ( 2.69 KB )
  76. /yingpanguazai/ssd/ssd1/www/f.mffb.com.cn/vendor/psr/log/src/LoggerInterface.php ( 2.71 KB )
  77. /yingpanguazai/ssd/ssd1/www/f.mffb.com.cn/vendor/topthink/framework/src/think/Cache.php ( 4.92 KB )
  78. /yingpanguazai/ssd/ssd1/www/f.mffb.com.cn/vendor/psr/simple-cache/src/CacheInterface.php ( 4.71 KB )
  79. /yingpanguazai/ssd/ssd1/www/f.mffb.com.cn/vendor/topthink/think-helper/src/helper/Arr.php ( 16.63 KB )
  80. /yingpanguazai/ssd/ssd1/www/f.mffb.com.cn/vendor/topthink/framework/src/think/cache/driver/File.php ( 7.84 KB )
  81. /yingpanguazai/ssd/ssd1/www/f.mffb.com.cn/vendor/topthink/framework/src/think/cache/Driver.php ( 9.03 KB )
  82. /yingpanguazai/ssd/ssd1/www/f.mffb.com.cn/vendor/topthink/framework/src/think/contract/CacheHandlerInterface.php ( 1.99 KB )
  83. /yingpanguazai/ssd/ssd1/www/f.mffb.com.cn/app/Request.php ( 0.09 KB )
  84. /yingpanguazai/ssd/ssd1/www/f.mffb.com.cn/vendor/topthink/framework/src/think/Request.php ( 55.78 KB )
  85. /yingpanguazai/ssd/ssd1/www/f.mffb.com.cn/app/middleware.php ( 0.25 KB )
  86. /yingpanguazai/ssd/ssd1/www/f.mffb.com.cn/vendor/topthink/framework/src/think/Pipeline.php ( 2.61 KB )
  87. /yingpanguazai/ssd/ssd1/www/f.mffb.com.cn/vendor/topthink/think-trace/src/TraceDebug.php ( 3.40 KB )
  88. /yingpanguazai/ssd/ssd1/www/f.mffb.com.cn/vendor/topthink/framework/src/think/middleware/SessionInit.php ( 1.94 KB )
  89. /yingpanguazai/ssd/ssd1/www/f.mffb.com.cn/vendor/topthink/framework/src/think/Session.php ( 1.80 KB )
  90. /yingpanguazai/ssd/ssd1/www/f.mffb.com.cn/vendor/topthink/framework/src/think/session/driver/File.php ( 6.27 KB )
  91. /yingpanguazai/ssd/ssd1/www/f.mffb.com.cn/vendor/topthink/framework/src/think/contract/SessionHandlerInterface.php ( 0.87 KB )
  92. /yingpanguazai/ssd/ssd1/www/f.mffb.com.cn/vendor/topthink/framework/src/think/session/Store.php ( 7.12 KB )
  93. /yingpanguazai/ssd/ssd1/www/f.mffb.com.cn/vendor/topthink/framework/src/think/Route.php ( 23.73 KB )
  94. /yingpanguazai/ssd/ssd1/www/f.mffb.com.cn/vendor/topthink/framework/src/think/route/RuleName.php ( 5.75 KB )
  95. /yingpanguazai/ssd/ssd1/www/f.mffb.com.cn/vendor/topthink/framework/src/think/route/Domain.php ( 2.53 KB )
  96. /yingpanguazai/ssd/ssd1/www/f.mffb.com.cn/vendor/topthink/framework/src/think/route/RuleGroup.php ( 22.43 KB )
  97. /yingpanguazai/ssd/ssd1/www/f.mffb.com.cn/vendor/topthink/framework/src/think/route/Rule.php ( 26.95 KB )
  98. /yingpanguazai/ssd/ssd1/www/f.mffb.com.cn/vendor/topthink/framework/src/think/route/RuleItem.php ( 9.78 KB )
  99. /yingpanguazai/ssd/ssd1/www/f.mffb.com.cn/route/app.php ( 1.72 KB )
  100. /yingpanguazai/ssd/ssd1/www/f.mffb.com.cn/vendor/topthink/framework/src/think/facade/Route.php ( 4.70 KB )
  101. /yingpanguazai/ssd/ssd1/www/f.mffb.com.cn/vendor/topthink/framework/src/think/route/dispatch/Controller.php ( 4.74 KB )
  102. /yingpanguazai/ssd/ssd1/www/f.mffb.com.cn/vendor/topthink/framework/src/think/route/Dispatch.php ( 10.44 KB )
  103. /yingpanguazai/ssd/ssd1/www/f.mffb.com.cn/app/controller/Index.php ( 4.81 KB )
  104. /yingpanguazai/ssd/ssd1/www/f.mffb.com.cn/app/BaseController.php ( 2.05 KB )
  105. /yingpanguazai/ssd/ssd1/www/f.mffb.com.cn/vendor/topthink/think-orm/src/facade/Db.php ( 0.93 KB )
  106. /yingpanguazai/ssd/ssd1/www/f.mffb.com.cn/vendor/topthink/think-orm/src/db/connector/Mysql.php ( 5.44 KB )
  107. /yingpanguazai/ssd/ssd1/www/f.mffb.com.cn/vendor/topthink/think-orm/src/db/PDOConnection.php ( 52.47 KB )
  108. /yingpanguazai/ssd/ssd1/www/f.mffb.com.cn/vendor/topthink/think-orm/src/db/Connection.php ( 8.39 KB )
  109. /yingpanguazai/ssd/ssd1/www/f.mffb.com.cn/vendor/topthink/think-orm/src/db/ConnectionInterface.php ( 4.57 KB )
  110. /yingpanguazai/ssd/ssd1/www/f.mffb.com.cn/vendor/topthink/think-orm/src/db/builder/Mysql.php ( 16.58 KB )
  111. /yingpanguazai/ssd/ssd1/www/f.mffb.com.cn/vendor/topthink/think-orm/src/db/Builder.php ( 24.06 KB )
  112. /yingpanguazai/ssd/ssd1/www/f.mffb.com.cn/vendor/topthink/think-orm/src/db/BaseBuilder.php ( 27.50 KB )
  113. /yingpanguazai/ssd/ssd1/www/f.mffb.com.cn/vendor/topthink/think-orm/src/db/Query.php ( 15.71 KB )
  114. /yingpanguazai/ssd/ssd1/www/f.mffb.com.cn/vendor/topthink/think-orm/src/db/BaseQuery.php ( 45.13 KB )
  115. /yingpanguazai/ssd/ssd1/www/f.mffb.com.cn/vendor/topthink/think-orm/src/db/concern/TimeFieldQuery.php ( 7.43 KB )
  116. /yingpanguazai/ssd/ssd1/www/f.mffb.com.cn/vendor/topthink/think-orm/src/db/concern/AggregateQuery.php ( 3.26 KB )
  117. /yingpanguazai/ssd/ssd1/www/f.mffb.com.cn/vendor/topthink/think-orm/src/db/concern/ModelRelationQuery.php ( 20.07 KB )
  118. /yingpanguazai/ssd/ssd1/www/f.mffb.com.cn/vendor/topthink/think-orm/src/db/concern/ParamsBind.php ( 3.66 KB )
  119. /yingpanguazai/ssd/ssd1/www/f.mffb.com.cn/vendor/topthink/think-orm/src/db/concern/ResultOperation.php ( 7.01 KB )
  120. /yingpanguazai/ssd/ssd1/www/f.mffb.com.cn/vendor/topthink/think-orm/src/db/concern/WhereQuery.php ( 19.37 KB )
  121. /yingpanguazai/ssd/ssd1/www/f.mffb.com.cn/vendor/topthink/think-orm/src/db/concern/JoinAndViewQuery.php ( 7.11 KB )
  122. /yingpanguazai/ssd/ssd1/www/f.mffb.com.cn/vendor/topthink/think-orm/src/db/concern/TableFieldInfo.php ( 2.63 KB )
  123. /yingpanguazai/ssd/ssd1/www/f.mffb.com.cn/vendor/topthink/think-orm/src/db/concern/Transaction.php ( 2.77 KB )
  124. /yingpanguazai/ssd/ssd1/www/f.mffb.com.cn/vendor/topthink/framework/src/think/log/driver/File.php ( 5.96 KB )
  125. /yingpanguazai/ssd/ssd1/www/f.mffb.com.cn/vendor/topthink/framework/src/think/contract/LogHandlerInterface.php ( 0.86 KB )
  126. /yingpanguazai/ssd/ssd1/www/f.mffb.com.cn/vendor/topthink/framework/src/think/log/Channel.php ( 3.89 KB )
  127. /yingpanguazai/ssd/ssd1/www/f.mffb.com.cn/vendor/topthink/framework/src/think/event/LogRecord.php ( 1.02 KB )
  128. /yingpanguazai/ssd/ssd1/www/f.mffb.com.cn/vendor/topthink/think-helper/src/Collection.php ( 16.47 KB )
  129. /yingpanguazai/ssd/ssd1/www/f.mffb.com.cn/vendor/topthink/framework/src/think/facade/View.php ( 1.70 KB )
  130. /yingpanguazai/ssd/ssd1/www/f.mffb.com.cn/vendor/topthink/framework/src/think/View.php ( 4.39 KB )
  131. /yingpanguazai/ssd/ssd1/www/f.mffb.com.cn/vendor/topthink/framework/src/think/Response.php ( 8.81 KB )
  132. /yingpanguazai/ssd/ssd1/www/f.mffb.com.cn/vendor/topthink/framework/src/think/response/View.php ( 3.29 KB )
  133. /yingpanguazai/ssd/ssd1/www/f.mffb.com.cn/vendor/topthink/framework/src/think/Cookie.php ( 6.06 KB )
  134. /yingpanguazai/ssd/ssd1/www/f.mffb.com.cn/vendor/topthink/think-view/src/Think.php ( 8.38 KB )
  135. /yingpanguazai/ssd/ssd1/www/f.mffb.com.cn/vendor/topthink/framework/src/think/contract/TemplateHandlerInterface.php ( 1.60 KB )
  136. /yingpanguazai/ssd/ssd1/www/f.mffb.com.cn/vendor/topthink/think-template/src/Template.php ( 46.61 KB )
  137. /yingpanguazai/ssd/ssd1/www/f.mffb.com.cn/vendor/topthink/think-template/src/template/driver/File.php ( 2.41 KB )
  138. /yingpanguazai/ssd/ssd1/www/f.mffb.com.cn/vendor/topthink/think-template/src/template/contract/DriverInterface.php ( 0.86 KB )
  139. /yingpanguazai/ssd/ssd1/www/f.mffb.com.cn/runtime/temp/067d451b9a0c665040f3f1bdd3293d68.php ( 11.98 KB )
  140. /yingpanguazai/ssd/ssd1/www/f.mffb.com.cn/vendor/topthink/think-trace/src/Html.php ( 4.42 KB )
  1. CONNECT:[ UseTime:0.001257s ] mysql:host=127.0.0.1;port=3306;dbname=f_mffb;charset=utf8mb4
  2. SHOW FULL COLUMNS FROM `fenlei` [ RunTime:0.001778s ]
  3. SELECT * FROM `fenlei` WHERE `fid` = 0 [ RunTime:0.000739s ]
  4. SELECT * FROM `fenlei` WHERE `fid` = 63 [ RunTime:0.000679s ]
  5. SHOW FULL COLUMNS FROM `set` [ RunTime:0.001472s ]
  6. SELECT * FROM `set` [ RunTime:0.000616s ]
  7. SHOW FULL COLUMNS FROM `article` [ RunTime:0.001678s ]
  8. SELECT * FROM `article` WHERE `id` = 462782 LIMIT 1 [ RunTime:0.001132s ]
  9. UPDATE `article` SET `lasttime` = 1774814426 WHERE `id` = 462782 [ RunTime:0.002116s ]
  10. SELECT * FROM `fenlei` WHERE `id` = 67 LIMIT 1 [ RunTime:0.000700s ]
  11. SELECT * FROM `article` WHERE `id` < 462782 ORDER BY `id` DESC LIMIT 1 [ RunTime:0.001133s ]
  12. SELECT * FROM `article` WHERE `id` > 462782 ORDER BY `id` ASC LIMIT 1 [ RunTime:0.001323s ]
  13. SELECT * FROM `article` WHERE `id` < 462782 ORDER BY `id` DESC LIMIT 10 [ RunTime:0.001695s ]
  14. SELECT * FROM `article` WHERE `id` < 462782 ORDER BY `id` DESC LIMIT 10,10 [ RunTime:0.001962s ]
  15. SELECT * FROM `article` WHERE `id` < 462782 ORDER BY `id` DESC LIMIT 20,10 [ RunTime:0.001884s ]
0.169040s