当前位置:首页>Linux>Linux 文件存储的底层逻辑:Inode 与 Block 深度剖析

Linux 文件存储的底层逻辑:Inode 与 Block 深度剖析

  • 2026-03-08 15:36:35
Linux 文件存储的底层逻辑:Inode 与 Block 深度剖析
0.引言
当我们在终端中执行ls -l myfile.txt,看到文件的权限、大小、时间戳等信息时,是否曾好奇:Linux是如何记住这些信息的?为什么删除一个10GB的大文件几乎是瞬间完成的,但复制同样的文件却需要数分钟?

    这一切秘密都隐藏在文件系统的两个核心概念中:Inode(索引节点)和Block(数据块)。它们不仅是文件存储的技术基础,更是理解Linux性能优化、数据恢复和系统调优的关键。

    本文将深入这两个概念的底层逻辑,揭示Linux如何高效、可靠地管理数十亿个文件。

1.为什么需要 Inode 与 Block?

    在理解 Inode 和 Block 之前,我们先思考一个文件系统面临的问题:磁盘作为硬件存储介质,其物理结构是连续的扇区(每个扇区通常 512 字节),而文件的大小、属性(权限、所有者、修改时间等)各不相同,如何让系统高效地管理这些的文件呢?

    如果直接将文件内容按扇区依次存储,会面临两个致命问题:一是“碎片化”——小文件会浪费扇区剩余空间,而因为碎片化的问题,大文件很难连续的存放,很多大文件会被拆分成多个不连续的扇区,读取时需要频繁寻址,效率极低;二是“属性缺失”——系统无法快速获取文件的权限、修改时间等关键信息,只能逐个读取扇区内容判断,操作成本极高。

    为解决这些问题,Linux 引入了“索引+数据分离”(也可以说元数据与数据分离)的设计思路:用 Block 统一管理文件数据(解决碎片化问题),用 Inode 专门记录文件属性与 Block 位置(解决属性查询与寻址效率问题)。

2.核心解析:inode(VFS通用层,每个特定文件系统有自己实现)

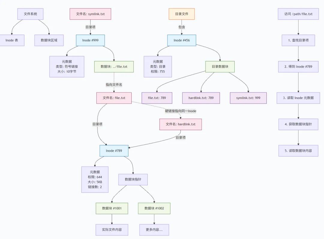
 Inode(Index Node,索引节点)是 Linux 系统中文件的唯一标识,它不存储文件内容,而是专门记录文件的核心属性和文件数据所在的 Block 地址。每个文件对应一个唯一的 Inode,系统通过 Inode 编号来识别文件,而非我们看到的文件名。

stat ./README  File: ./README  Size727             Blocks: 8          IO Block: 4096   regular fileDevice8,48    Inode: 67014       Links: 1Access: (0644/-rw-r--r--)  Uid: ( 1000/ zhangzs)   Gid: ( 1000/ zhangzs)Access2025-12-23 19:43:08.186537162 +0800Modify2025-12-17 21:51:26.523557371 +0800Change2025-12-17 21:51:26.523557371 +0800 Birth2025-12-17 21:51:26.523557371 +0800
/* * 1. 将频繁访问的字段(RCU路径查找、stat数据)放在结构体开头,利用CPU缓存局部性 * 2. 读写分离:读多写少的字段放前面,需要加锁的字段放后面 * 3. 随机化布局防止安全攻击(__randomize_layout) */struct inode {    /* ============ 第一部分:基础身份标识 ============ */    umode_t         i_mode;           /* 文件类型和权限(16位)                                       * 低12位:权限位 (rwxrwxrwx)                                       * 高4位:文件类型(普通文件、目录、符号链接等)                                       * 例如:0x81A4 = 普通文件,权限644                                       */    unsigned short  i_opflags;        /* 操作标志位(内部使用)                                       * IOP_FASTSYNC, IOP_NOFOLLOW等                                       * 影响inode操作的行为                                       */    kuid_t          i_uid;            /* 文件所有者用户ID(内核用户ID)                                       * 现代内核使用kuid_t而非uid_t,支持用户命名空间                                       */    kgid_t          i_gid;            /* 文件所属组ID(内核组ID)                                       * 同样支持命名空间                                       */    unsigned int    i_flags;          /* 文件系统级别的标志位                                       * 如:S_SYNC(同步写入)、S_IMMUTABLE(不可变)                                       * S_APPEND(仅追加)、S_NOATIME(不更新访问时间)                                       */    /* ============ 第二部分:访问控制与安全 ============ */#ifdef CONFIG_FS_POSIX_ACL    struct posix_acl *i_acl;          /* 访问控制列表(ACL)                                       * 细粒度权限控制,超越传统的9位权限                                       * 需要内核配置CONFIG_FS_POSIX_ACL                                       */    struct posix_acl *i_default_acl;  /* 默认ACL(用于目录)                                       * 目录下新建文件/目录时继承的ACL                                       */#endif    /* ============ 第三部分:操作函数表与基础关联 ============ */    const struct inode_operations *i_op;  /* inode操作函数表(虚函数表)                                           * 包含:lookup、create、link、unlink、mkdir等                                           * 这是VFS实现多态的关键                                           */    struct super_block *i_sb;         /* 指向所属超级块                                       * 超级块包含文件系统全局信息                                       * 通过i_sb可以找到挂载点、文件系统类型等                                       */    struct address_space *i_mapping;  /* 地址空间对象(页缓存管理)                                       * 指向i_data或独立地址空间                                       * 管理文件的页缓存、脏页回写等                                       */#ifdef CONFIG_SECURITY    void            *i_security;      /* 安全模块私有数据                                       * SELinux、AppArmor等安全模块可在此挂接数据                                       * 需要内核配置CONFIG_SECURITY                                       */#endif    /* ============ 第四部分:统计信息(stat数据) ============ */    /* 部分数据不从路径查找访问,主要供stat()使用 */    unsigned long   i_ino;            /* inode号码(在同一文件系统内唯一)                                       * 虽然定义为unsigned long,但实际大小依赖文件系统                                       * ext4支持32位或64位inode号                                       */    /*     * 重要设计:i_nlink的访问限制     * 文件系统不能直接修改i_nlink,必须使用以下函数:     * - set_nlink(inode, nlink)     设置链接数     * - inc_nlink(inode)            增加链接数     * - drop_nlink(inode)           减少链接数     * - clear_nlink(inode)          清除链接数     * - inode_inc_link_count(inode) 增加链接数并检查是否超过上限     * - inode_dec_link_count(inode) 减少链接数     */    union {        const unsigned int i_nlink;    /* 外部只读视图:硬链接计数                                        * 当链接数为0时,inode可能被删除                                        * ext4最大链接数:65000(16位限制)                                        */        unsigned int __i_nlink;        /* 内部可修改视图                                        * 通过上述函数修改,避免竞态条件                                        */    };    dev_t           i_rdev;           /* 设备文件的主/次设备号                                       * 仅对字符设备或块设备文件有意义                                       * 例如:0x0801 = 主设备号8,次设备号1                                       */    loff_t          i_size;           /* 文件大小(字节)                                       * loff_t是64位有符号整数                                       * 目录的i_size通常是块大小的整数倍                                       */    struct timespec64 i_atime;        /* 最后访问时间(64位纳秒精度)                                       * 解决2038年问题的timespec64                                       * 某些文件系统挂载时可禁用atime更新(noatime)                                       */    struct timespec64 i_mtime;        /* 最后修改时间(内容修改)                                       * 通常tar、cp等命令会更新此时间                                       */    struct timespec64 i_ctime;        /* 最后改变时间(inode元数据修改)                                       * chmod、chown等命令会更新此时间                                       */    spinlock_t      i_lock;           /* 保护以下字段的自旋锁:                                       * - i_blocks(块计数)                                       * - i_bytes(文件最后一个不完整块的字节数)                                       * - 有时也保护i_size(取决于文件系统)                                       * 快速锁,适用于短临界区                                       */    unsigned short  i_bytes;          /* 文件最后一个块的字节数(0~块大小-1)                                       * 例如:文件大小1005字节,块大小1024                                       * 则i_bytes = 1005 % 1024 = 1005                                       * (因为文件未占满一个块)                                       */    u8              i_blkbits;        /* 块大小位数(log2(块大小))                                       * 例如:块大小4096字节,则i_blkbits = 12                                       * 因为2^12 = 4096                                       */    u8              i_write_hint;     /* 写入提示(I/O调度优化)                                       * 来自fadvise()的提示:如WRITE_LIFE_*                                       * 帮助SSD等设备优化写入策略                                       */    blkcnt_t        i_blocks;         /* 文件占用的512字节扇区数                                       * 注意:不是文件系统块数,而是固定512字节单位                                       * 用于stat命令显示"Blocks:"                                       */#ifdef __NEED_I_SIZE_ORDERED    seqcount_t      i_size_seqcount;  /* 顺序锁,保护i_size的原子读写                                       * 用于需要原子更新i_size的场景                                       * 通常用于网络文件系统                                       */#endif    /* ============ 第五部分:状态与同步 ============ */    unsigned long   i_state;          /* inode状态标志位                                       * I_DIRTY_SYNC/I_DIRTY_DATASYNC(脏页需要同步)                                       * I_DIRTY_PAGES(页缓存脏)                                       * I_NEW(新分配未初始化的inode)                                       * I_FREEING(正在释放)                                       * I_WILL_FREE(即将释放)                                       * I_CLEAR(已被清除)                                       */    struct rw_semaphore i_rwsem;      /* 读写信号量,保护inode内容                                       * 用于文件截断、目录修改等操作                                       * 允许多个读或单个写                                       */    /* ============ 第六部分:脏页与回写管理 ============ */    unsigned long   dirtied_when;     /* 首次变脏的时间(jiffies)                                       * 用于writeback策略,优先回写旧的脏inode                                       */    unsigned long   dirtied_time_when; /* 类似dirtied_when,但以秒为单位                                        * 用于/proc/sys/vm/dirty_expire_centisecs                                        */    /* ============ 第七部分:哈希与链表管理 ============ */    struct hlist_node i_hash;         /* 哈希表节点,用于inode缓存查找                                       * 内核维护全局inode哈希表,加速inode查找                                       * 哈希键值:(super_block, inode_number)                                       */    struct list_head i_io_list;       /* 回写IO链表                                       * 链接到super_block->s_inodes或writeback列表                                       * 用于管理需要回写的inode                                       */#ifdef CONFIG_CGROUP_WRITEBACK    /* 控制组回写相关字段 */    struct bdi_writeback *i_wb;       /* 关联的回写控制结构                                       * 用于cgroup writeback,将回写IO按cgroup分组                                       */    int             i_wb_frn_winner;  /* 外来源inode检测(竞争解决) */    u16             i_wb_frn_avg_time;    u16             i_wb_frn_history;#endif    struct list_head i_lru;           /* LRU链表节点(最近最少使用)                                       * 用于内核inode缓存淘汰算法                                       * 当系统内存不足时,从LRU淘汰不活跃inode                                       */    struct list_head i_sb_list;       /* 超级块inode链表                                       * 链接到super_block->s_inodes                                       * 便于遍历文件系统所有inode                                       */    struct list_head i_wb_list;       /* 回写链表(旧接口,逐步淘汰) */    union {        struct hlist_head i_dentry;   /* dentry哈希表头                                       * 所有指向此inode的dentry都链接在此                                       * 用于inode引用计数和快速查找dentry                                       */        struct rcu_head   i_rcu;      /* RCU回调头,用于安全释放inode                                       * RCU(Read-Copy-Update)是一种无锁同步机制                                       */    };    /* ============ 第八部分:版本与引用计数 ============ */    atomic64_t      i_version;        /* 版本号(每次修改递增)                                       * 用于NFS等网络文件系统,检测文件变化                                       * 也用于某些应用的缓存有效性检查                                       */    atomic64_t      i_sequence;       /* 序列号(用于futex机制)                                       * 某些场景下替代i_version,避免ABA问题                                       */    atomic_t        i_count;          /* 引用计数(当前使用此inode的进程数)                                       * 通过iget()增加,iput()减少                                       * 当i_count为0时,inode可被回收                                       */    atomic_t        i_dio_count;      /* 直接IO引用计数                                       * 跟踪正在进行直接IO(绕过页缓存)的进程                                       */    atomic_t        i_writecount;     /* 写者引用计数                                       * 跟踪以写模式打开文件的进程数                                       * 用于实现O_APPEND等语义                                       */#if defined(CONFIG_IMA) || defined(CONFIG_FILE_LOCKING)    atomic_t        i_readcount;      /* 读者引用计数(只读打开)                                       * 用于IMA(完整性测量架构)或文件锁定                                       * 跟踪以只读模式打开文件的进程                                       */#endif    /* ============ 第九部分:文件操作与锁 ============ */    union {        const struct file_operations *i_fop;  /* 文件操作函数表(原i_op->default_file_ops)                                               * 包含:read、write、mmap、fsync等                                               * 文件打开时从i_op复制过来                                               */        void (*free_inode)(struct inode *);   /* inode释放回调函数                                               * 某些文件系统(如ramfs)使用                                               */    };    struct file_lock_context *i_flctx;  /* 文件锁定上下文                                         * 管理此inode上的POSIX锁、FLOCK锁等                                         */    /* ============ 第十部分:地址空间与设备映射 ============ */    struct address_space i_data;      /* 内联地址空间(如果i_mapping指向它)                                       * 管理此inode的页缓存、私有映射等                                       * 包含页树(radix tree)、写回标签等                                       */    struct list_head i_devices;       /* 设备链表(用于字符/块设备inode)                                       * 链接到cdev->list或block_device->bd_inodes                                       */    union {        struct pipe_inode_info *i_pipe;    /* 管道信息(如果是管道文件) */        struct block_device    *i_bdev;    /* 块设备指针(如果是块设备文件) */        struct cdev           *i_cdev;     /* 字符设备指针(如果是字符设备文件) */        char                  *i_link;     /* 符号链接目标路径(如果是软链接) */        unsigned               i_dir_seq;  /* 目录序列号(防止目录遍历竞争) */    };    /* ============ 第十一部分:杂项与扩展特性 ============ */    __u32           i_generation;     /* 世代号(用于NFS文件句柄)                                       * inode重用(删除后重新创建)时递增                                       * 防止旧的NFS文件句柄访问新文件                                       */#ifdef CONFIG_FSNOTIFY    __u32           i_fsnotify_mask;  /* 文件系统通知掩码                                       * 此inode关注的文件系统事件掩码                                       * 用于inotify、fanotify等机制                                       */    struct fsnotify_mark_connector __rcu *i_fsnotify_marks;  /* 通知标记链表 */#endif#ifdef CONFIG_FS_ENCRYPTION    struct fscrypt_info *i_crypt_info;  /* 文件加密信息                                         * 用于fscrypt(文件系统级加密)                                         * 包含加密密钥、策略等                                         */#endif#ifdef CONFIG_FS_VERITY    struct fsverity_info *i_verity_info;  /* 文件完整性验证信息                                           * 用于fs-verity(文件完整性保护)                                           * 包含Merkle树、哈希等                                           */#endif    void            *i_private;       /* 文件系统或设备私有指针                                       * 各文件系统可在此存储私有数据                                       * 例如:ext4_inode_info、btrfs_inode等                                       */} __randomize_layout;  /* 随机化布局:防止内核地址空间布局随机化被绕过 */

了解完inode结构,我们来说一个误区。很多人误以为“文件名是文件的标识”,但在 Linux 底层,文件名只是 Inode 的“别名”,两者通过“目录项”(dentry)建立关联。

    具体来说,目录本身也是一个文件,它的 Inode 会记录多个目录项,每个目录项包含“文件名”和对应的“Inode 编号”。当我们通过文件名访问文件时,系统会先查找目录的 Inode,通过目录项找到文件名对应的 Inode 编号,再通过 Inode 编号找到对应的 Inode,最后从 Inode 中获取文件数据的 Block 地址,从而读取文件内容。

    这也就解释了为什么 Linux 支持“硬链接”:硬链接本质上是为同一个 Inode 新增一个目录项(别名),所以多个硬链接对应的是同一个文件(同一个 Inode),修改其中一个,其他都会同步变化;而软链接(符号链接)则是一个独立的文件,它的 Inode 记录的是目标文件的路径,而非目标文件的 Inode 编号,所以软链接更像一个“快捷方式”。

3.核心解析:block

Block 是 Linux 系统中最小的数据存储单位,它的本质是磁盘上的一块连续扇区(比如 8 个扇区组成一个 Block)。系统在格式化磁盘时,会预先将磁盘划分为固定大小的 Block(常见大小为 4KB,也可设置为 1KB、2KB、8KB 等),后续存储文件时,文件内容会被拆分并写入一个个 Block 中。

1)Block 的核心特性

  • 大小固定:Block 大小由格式化时指定,一旦确定无法修改。例如,ext4 文件系统默认 Block 大小为 4KB,意味着每个 Block 最多只能存储 4KB 的数据。

  • 按块分配:无论文件大小是多少,系统都会以 Block 为单位为其分配存储空间。即使是一个 1KB 的小文件,也会占用一个完整的 Block,剩余的 3KB 空间会被浪费(这就是“内部碎片”)。

  • 可连续/离散分配:小文件可能占用 1 个连续的 Block,大文件则会占用多个 Block,这些 Block 可以是连续的,也可以是离散的(由 Inode 记录其顺序)。

2)Block 大小的选择影响

    Block 大小的设置并非随意,它直接影响磁盘利用率和文件读写效率,具体对比如下:

  • 小 Block(如 1KB):优点是减少内部碎片,适合存储大量小文件(如日志文件、配置文件),磁盘利用率高;缺点是大文件会被拆分成更多 Block,读取时需要频繁寻址,效率低。

  • 大 Block(如 8KB):优点是大文件占用的 Block 数量少,寻址次数少,读写效率高;缺点是内部碎片严重,适合存储少量大文件(如视频、压缩包),否则会浪费大量磁盘空间。

    这也是为什么不同场景下需要选择不同的 Block 大小——比如日志服务器适合小 Block,视频存储服务器适合大 Block。

# 2. 查看块位图信息debugfs: testb <block_number>  # 测试块是否被使用Block <block_number> marked in use# 3. 直接读取块内容debugfs: cat <block_device>:<block_number> | hexdump -C# 4. 查看extent树结构debugfs: extent <inode_number>Depth: 0   Depth: 0   Depth: 0   Depth: 0Extents:0: [0..1023] -> [65536..66559]  # 逻辑块0-1023映射到物理块65536-66559

    接下来我们来看一下block的结构,至于完整的请求访问流程我们后面文章会详细介绍:

/* * 块层和下层(即驱动程序和堆叠驱动程序)的I/O主单元 */struct bio {    /* --- 链表和请求队列管理 --- */    struct bio        *bi_next;        /* 请求队列链表指针。将多个bio链接成一个链表,形成请求队列 */    /* --- 目标设备信息 --- */    struct gendisk    *bi_disk;        /* 指向该I/O操作的目标通用磁盘结构(gendisk)的指针 */    /* --- 操作类型和请求标志 --- */    unsigned int      bi_opf;          /*                                          * 复合字段:低比特位存储请求标志(如同步、屏障等),                                         * 高比特位存储操作类型(REQ_OP_READ/REQ_OP_WRITE等)。                                         * 应使用访问器函数(如bio_op、req_op_flags)来操作此字段。                                         */    /* --- 状态和控制标志 --- */    unsigned short    bi_flags;        /*                                          * 状态标志(如BIO_SEG_VALID、BIO_CLONED等)                                         * 同时包含bvec内存池编号信息                                         */    unsigned short    bi_ioprio;       /* I/O优先级(基于cgroup或进程优先级) */    unsigned short    bi_write_hint;   /* 写入提示,用于SSD等设备的优化(如寿命管理) */    /* --- I/O操作结果状态 --- */    blk_status_t      bi_status;       /* I/O操作完成状态(BLK_STS_OK, BLK_STS_IOERR等) */    u8                bi_partno;       /* 目标分区号(在主磁盘内的分区索引) */    /* --- 剩余计数(用于切分的bio) --- */    atomic_t          __bi_remaining;  /*                                          * 原子计数器:当bio被分割时,记录剩余未完成的片段数。                                         * 当计数减到0时,触发完成回调。                                         */    /* --- 迭代器:跟踪当前处理位置 --- */    struct bvec_iter  bi_iter;         /*                                          * bvec迭代器:记录当前在bio_vec列表中的处理进度,                                         * 包括当前bvec索引、偏移量和剩余字节数。                                         */    /* --- 完成回调函数 --- */    bio_end_io_t      *bi_end_io;      /*                                          * I/O完成时的回调函数指针。                                         * 当bio的所有操作完成时被调用。                                         */    /* --- 私有数据指针 --- */    void              *bi_private;     /*                                          * 供所有者(提交者)使用的私有数据指针。                                         * 通常用于存储完成时需要传递的上下文信息。                                         */    /* --- 控制组(cgroup)相关 --- */#ifdef CONFIG_BLK_CGROUP    /*     * 表示该bio与cgroup子系统(css)和请求队列(request_queue)的关联。     * 如果bio直接发送到设备(绕过请求队列),则不会有blkg。     * 在bio释放时,该引用会被放下。     */    struct blkcg_gq   *bi_blkg;        /* 块控制组队列结构,用于I/O限流和统计 */    struct bio_issue  bi_issue;        /* 记录bio下发的时间、位置等信息,用于cgroup统计 */#ifdef CONFIG_BLK_CGROUP_IOCOST    u64               bi_iocost_cost;  /* I/O成本估算,用于基于成本的权重分配 */#endif#endif    /* --- 内联加密支持 --- */#ifdef CONFIG_BLK_INLINE_ENCRYPTION    struct bio_crypt_ctx *bi_crypt_context;  /* 加密上下文,用于硬件内联加密 */#endif    /* --- 完整性校验相关(可选) --- */    union {#if defined(CONFIG_BLK_DEV_INTEGRITY)        struct bio_integrity_payload *bi_integrity;  /* 数据完整性元数据(如DIF/DIX) */#endif    };    /* --- bio_vec列表管理 --- */    unsigned short    bi_vcnt;         /* bio_vec数量:当前bio包含的物理内存段数 */    /*     * 以下所有字段(从bi_max_vecs开始)在调用bio_reset()时会被保留     */    unsigned short    bi_max_vecs;     /* 最大容量:该bio结构能容纳的bio_vec最大数量 */    /* --- 引用计数 --- */    atomic_t          __bi_cnt;        /* 引用计数(pin count):跟踪该bio的活跃引用数 */    /* --- 物理内存段数组 --- */    struct bio_vec    *bi_io_vec;      /* bio_vec数组指针:指向物理内存段描述符数组 */    /* --- 内存池信息 --- */    struct bio_set    *bi_pool;        /* 该bio所属的内存池,用于分配和释放管理 */    /* --- 内联bio_vec(优化小I/O) --- */    /*     * 我们可以在bio末尾内联存储少量bio_vec,避免为少量内存段进行双重分配。     * 该成员必须保持在bio结构体的最末尾。     */    struct bio_vec    bi_inline_vecs[];  /* 内联的bio_vec数组,用于小规模I/O的优化 */};

4.总结

通过本文的解析,我们可以总结出 Linux 文件存储的核心逻辑:以 Inode 为索引,记录文件属性与 Block 位置;以 Block 为容器,存储文件实际内容;通过目录项关联文件名与 Inode,实现文件的快速访问与管理

    理解 Inode 与 Block 的本质,不仅能帮你避开“Inode 耗尽”“碎片化”等常见问题,更能让你从底层理解 Linux 文件系统的设计思想——“索引+数据分离”的架构,既保证了文件管理的高效性,又兼顾了灵活性。

最新文章

随机文章

基本 文件 流程 错误 SQL 调试
  1. 请求信息 : 2026-03-30 02:18:02 HTTP/2.0 GET : https://f.mffb.com.cn/a/465225.html
  2. 运行时间 : 0.104155s [ 吞吐率:9.60req/s ] 内存消耗:5,035.94kb 文件加载:140
  3. 缓存信息 : 0 reads,0 writes
  4. 会话信息 : SESSION_ID=79e320bcb7ebfd88dda239bc77c74ee1
  1. /yingpanguazai/ssd/ssd1/www/f.mffb.com.cn/public/index.php ( 0.79 KB )
  2. /yingpanguazai/ssd/ssd1/www/f.mffb.com.cn/vendor/autoload.php ( 0.17 KB )
  3. /yingpanguazai/ssd/ssd1/www/f.mffb.com.cn/vendor/composer/autoload_real.php ( 2.49 KB )
  4. /yingpanguazai/ssd/ssd1/www/f.mffb.com.cn/vendor/composer/platform_check.php ( 0.90 KB )
  5. /yingpanguazai/ssd/ssd1/www/f.mffb.com.cn/vendor/composer/ClassLoader.php ( 14.03 KB )
  6. /yingpanguazai/ssd/ssd1/www/f.mffb.com.cn/vendor/composer/autoload_static.php ( 4.90 KB )
  7. /yingpanguazai/ssd/ssd1/www/f.mffb.com.cn/vendor/topthink/think-helper/src/helper.php ( 8.34 KB )
  8. /yingpanguazai/ssd/ssd1/www/f.mffb.com.cn/vendor/topthink/think-validate/src/helper.php ( 2.19 KB )
  9. /yingpanguazai/ssd/ssd1/www/f.mffb.com.cn/vendor/topthink/think-orm/src/helper.php ( 1.47 KB )
  10. /yingpanguazai/ssd/ssd1/www/f.mffb.com.cn/vendor/topthink/think-orm/stubs/load_stubs.php ( 0.16 KB )
  11. /yingpanguazai/ssd/ssd1/www/f.mffb.com.cn/vendor/topthink/framework/src/think/Exception.php ( 1.69 KB )
  12. /yingpanguazai/ssd/ssd1/www/f.mffb.com.cn/vendor/topthink/think-container/src/Facade.php ( 2.71 KB )
  13. /yingpanguazai/ssd/ssd1/www/f.mffb.com.cn/vendor/symfony/deprecation-contracts/function.php ( 0.99 KB )
  14. /yingpanguazai/ssd/ssd1/www/f.mffb.com.cn/vendor/symfony/polyfill-mbstring/bootstrap.php ( 8.26 KB )
  15. /yingpanguazai/ssd/ssd1/www/f.mffb.com.cn/vendor/symfony/polyfill-mbstring/bootstrap80.php ( 9.78 KB )
  16. /yingpanguazai/ssd/ssd1/www/f.mffb.com.cn/vendor/symfony/var-dumper/Resources/functions/dump.php ( 1.49 KB )
  17. /yingpanguazai/ssd/ssd1/www/f.mffb.com.cn/vendor/topthink/think-dumper/src/helper.php ( 0.18 KB )
  18. /yingpanguazai/ssd/ssd1/www/f.mffb.com.cn/vendor/symfony/var-dumper/VarDumper.php ( 4.30 KB )
  19. /yingpanguazai/ssd/ssd1/www/f.mffb.com.cn/vendor/topthink/framework/src/think/App.php ( 15.30 KB )
  20. /yingpanguazai/ssd/ssd1/www/f.mffb.com.cn/vendor/topthink/think-container/src/Container.php ( 15.76 KB )
  21. /yingpanguazai/ssd/ssd1/www/f.mffb.com.cn/vendor/psr/container/src/ContainerInterface.php ( 1.02 KB )
  22. /yingpanguazai/ssd/ssd1/www/f.mffb.com.cn/app/provider.php ( 0.19 KB )
  23. /yingpanguazai/ssd/ssd1/www/f.mffb.com.cn/vendor/topthink/framework/src/think/Http.php ( 6.04 KB )
  24. /yingpanguazai/ssd/ssd1/www/f.mffb.com.cn/vendor/topthink/think-helper/src/helper/Str.php ( 7.29 KB )
  25. /yingpanguazai/ssd/ssd1/www/f.mffb.com.cn/vendor/topthink/framework/src/think/Env.php ( 4.68 KB )
  26. /yingpanguazai/ssd/ssd1/www/f.mffb.com.cn/app/common.php ( 0.03 KB )
  27. /yingpanguazai/ssd/ssd1/www/f.mffb.com.cn/vendor/topthink/framework/src/helper.php ( 18.78 KB )
  28. /yingpanguazai/ssd/ssd1/www/f.mffb.com.cn/vendor/topthink/framework/src/think/Config.php ( 5.54 KB )
  29. /yingpanguazai/ssd/ssd1/www/f.mffb.com.cn/config/app.php ( 0.95 KB )
  30. /yingpanguazai/ssd/ssd1/www/f.mffb.com.cn/config/cache.php ( 0.78 KB )
  31. /yingpanguazai/ssd/ssd1/www/f.mffb.com.cn/config/console.php ( 0.23 KB )
  32. /yingpanguazai/ssd/ssd1/www/f.mffb.com.cn/config/cookie.php ( 0.56 KB )
  33. /yingpanguazai/ssd/ssd1/www/f.mffb.com.cn/config/database.php ( 2.48 KB )
  34. /yingpanguazai/ssd/ssd1/www/f.mffb.com.cn/vendor/topthink/framework/src/think/facade/Env.php ( 1.67 KB )
  35. /yingpanguazai/ssd/ssd1/www/f.mffb.com.cn/config/filesystem.php ( 0.61 KB )
  36. /yingpanguazai/ssd/ssd1/www/f.mffb.com.cn/config/lang.php ( 0.91 KB )
  37. /yingpanguazai/ssd/ssd1/www/f.mffb.com.cn/config/log.php ( 1.35 KB )
  38. /yingpanguazai/ssd/ssd1/www/f.mffb.com.cn/config/middleware.php ( 0.19 KB )
  39. /yingpanguazai/ssd/ssd1/www/f.mffb.com.cn/config/route.php ( 1.89 KB )
  40. /yingpanguazai/ssd/ssd1/www/f.mffb.com.cn/config/session.php ( 0.57 KB )
  41. /yingpanguazai/ssd/ssd1/www/f.mffb.com.cn/config/trace.php ( 0.34 KB )
  42. /yingpanguazai/ssd/ssd1/www/f.mffb.com.cn/config/view.php ( 0.82 KB )
  43. /yingpanguazai/ssd/ssd1/www/f.mffb.com.cn/app/event.php ( 0.25 KB )
  44. /yingpanguazai/ssd/ssd1/www/f.mffb.com.cn/vendor/topthink/framework/src/think/Event.php ( 7.67 KB )
  45. /yingpanguazai/ssd/ssd1/www/f.mffb.com.cn/app/service.php ( 0.13 KB )
  46. /yingpanguazai/ssd/ssd1/www/f.mffb.com.cn/app/AppService.php ( 0.26 KB )
  47. /yingpanguazai/ssd/ssd1/www/f.mffb.com.cn/vendor/topthink/framework/src/think/Service.php ( 1.64 KB )
  48. /yingpanguazai/ssd/ssd1/www/f.mffb.com.cn/vendor/topthink/framework/src/think/Lang.php ( 7.35 KB )
  49. /yingpanguazai/ssd/ssd1/www/f.mffb.com.cn/vendor/topthink/framework/src/lang/zh-cn.php ( 13.70 KB )
  50. /yingpanguazai/ssd/ssd1/www/f.mffb.com.cn/vendor/topthink/framework/src/think/initializer/Error.php ( 3.31 KB )
  51. /yingpanguazai/ssd/ssd1/www/f.mffb.com.cn/vendor/topthink/framework/src/think/initializer/RegisterService.php ( 1.33 KB )
  52. /yingpanguazai/ssd/ssd1/www/f.mffb.com.cn/vendor/services.php ( 0.14 KB )
  53. /yingpanguazai/ssd/ssd1/www/f.mffb.com.cn/vendor/topthink/framework/src/think/service/PaginatorService.php ( 1.52 KB )
  54. /yingpanguazai/ssd/ssd1/www/f.mffb.com.cn/vendor/topthink/framework/src/think/service/ValidateService.php ( 0.99 KB )
  55. /yingpanguazai/ssd/ssd1/www/f.mffb.com.cn/vendor/topthink/framework/src/think/service/ModelService.php ( 2.04 KB )
  56. /yingpanguazai/ssd/ssd1/www/f.mffb.com.cn/vendor/topthink/think-trace/src/Service.php ( 0.77 KB )
  57. /yingpanguazai/ssd/ssd1/www/f.mffb.com.cn/vendor/topthink/framework/src/think/Middleware.php ( 6.72 KB )
  58. /yingpanguazai/ssd/ssd1/www/f.mffb.com.cn/vendor/topthink/framework/src/think/initializer/BootService.php ( 0.77 KB )
  59. /yingpanguazai/ssd/ssd1/www/f.mffb.com.cn/vendor/topthink/think-orm/src/Paginator.php ( 11.86 KB )
  60. /yingpanguazai/ssd/ssd1/www/f.mffb.com.cn/vendor/topthink/think-validate/src/Validate.php ( 63.20 KB )
  61. /yingpanguazai/ssd/ssd1/www/f.mffb.com.cn/vendor/topthink/think-orm/src/Model.php ( 23.55 KB )
  62. /yingpanguazai/ssd/ssd1/www/f.mffb.com.cn/vendor/topthink/think-orm/src/model/concern/Attribute.php ( 21.05 KB )
  63. /yingpanguazai/ssd/ssd1/www/f.mffb.com.cn/vendor/topthink/think-orm/src/model/concern/AutoWriteData.php ( 4.21 KB )
  64. /yingpanguazai/ssd/ssd1/www/f.mffb.com.cn/vendor/topthink/think-orm/src/model/concern/Conversion.php ( 6.44 KB )
  65. /yingpanguazai/ssd/ssd1/www/f.mffb.com.cn/vendor/topthink/think-orm/src/model/concern/DbConnect.php ( 5.16 KB )
  66. /yingpanguazai/ssd/ssd1/www/f.mffb.com.cn/vendor/topthink/think-orm/src/model/concern/ModelEvent.php ( 2.33 KB )
  67. /yingpanguazai/ssd/ssd1/www/f.mffb.com.cn/vendor/topthink/think-orm/src/model/concern/RelationShip.php ( 28.29 KB )
  68. /yingpanguazai/ssd/ssd1/www/f.mffb.com.cn/vendor/topthink/think-helper/src/contract/Arrayable.php ( 0.09 KB )
  69. /yingpanguazai/ssd/ssd1/www/f.mffb.com.cn/vendor/topthink/think-helper/src/contract/Jsonable.php ( 0.13 KB )
  70. /yingpanguazai/ssd/ssd1/www/f.mffb.com.cn/vendor/topthink/think-orm/src/model/contract/Modelable.php ( 0.09 KB )
  71. /yingpanguazai/ssd/ssd1/www/f.mffb.com.cn/vendor/topthink/framework/src/think/Db.php ( 2.88 KB )
  72. /yingpanguazai/ssd/ssd1/www/f.mffb.com.cn/vendor/topthink/think-orm/src/DbManager.php ( 8.52 KB )
  73. /yingpanguazai/ssd/ssd1/www/f.mffb.com.cn/vendor/topthink/framework/src/think/Log.php ( 6.28 KB )
  74. /yingpanguazai/ssd/ssd1/www/f.mffb.com.cn/vendor/topthink/framework/src/think/Manager.php ( 3.92 KB )
  75. /yingpanguazai/ssd/ssd1/www/f.mffb.com.cn/vendor/psr/log/src/LoggerTrait.php ( 2.69 KB )
  76. /yingpanguazai/ssd/ssd1/www/f.mffb.com.cn/vendor/psr/log/src/LoggerInterface.php ( 2.71 KB )
  77. /yingpanguazai/ssd/ssd1/www/f.mffb.com.cn/vendor/topthink/framework/src/think/Cache.php ( 4.92 KB )
  78. /yingpanguazai/ssd/ssd1/www/f.mffb.com.cn/vendor/psr/simple-cache/src/CacheInterface.php ( 4.71 KB )
  79. /yingpanguazai/ssd/ssd1/www/f.mffb.com.cn/vendor/topthink/think-helper/src/helper/Arr.php ( 16.63 KB )
  80. /yingpanguazai/ssd/ssd1/www/f.mffb.com.cn/vendor/topthink/framework/src/think/cache/driver/File.php ( 7.84 KB )
  81. /yingpanguazai/ssd/ssd1/www/f.mffb.com.cn/vendor/topthink/framework/src/think/cache/Driver.php ( 9.03 KB )
  82. /yingpanguazai/ssd/ssd1/www/f.mffb.com.cn/vendor/topthink/framework/src/think/contract/CacheHandlerInterface.php ( 1.99 KB )
  83. /yingpanguazai/ssd/ssd1/www/f.mffb.com.cn/app/Request.php ( 0.09 KB )
  84. /yingpanguazai/ssd/ssd1/www/f.mffb.com.cn/vendor/topthink/framework/src/think/Request.php ( 55.78 KB )
  85. /yingpanguazai/ssd/ssd1/www/f.mffb.com.cn/app/middleware.php ( 0.25 KB )
  86. /yingpanguazai/ssd/ssd1/www/f.mffb.com.cn/vendor/topthink/framework/src/think/Pipeline.php ( 2.61 KB )
  87. /yingpanguazai/ssd/ssd1/www/f.mffb.com.cn/vendor/topthink/think-trace/src/TraceDebug.php ( 3.40 KB )
  88. /yingpanguazai/ssd/ssd1/www/f.mffb.com.cn/vendor/topthink/framework/src/think/middleware/SessionInit.php ( 1.94 KB )
  89. /yingpanguazai/ssd/ssd1/www/f.mffb.com.cn/vendor/topthink/framework/src/think/Session.php ( 1.80 KB )
  90. /yingpanguazai/ssd/ssd1/www/f.mffb.com.cn/vendor/topthink/framework/src/think/session/driver/File.php ( 6.27 KB )
  91. /yingpanguazai/ssd/ssd1/www/f.mffb.com.cn/vendor/topthink/framework/src/think/contract/SessionHandlerInterface.php ( 0.87 KB )
  92. /yingpanguazai/ssd/ssd1/www/f.mffb.com.cn/vendor/topthink/framework/src/think/session/Store.php ( 7.12 KB )
  93. /yingpanguazai/ssd/ssd1/www/f.mffb.com.cn/vendor/topthink/framework/src/think/Route.php ( 23.73 KB )
  94. /yingpanguazai/ssd/ssd1/www/f.mffb.com.cn/vendor/topthink/framework/src/think/route/RuleName.php ( 5.75 KB )
  95. /yingpanguazai/ssd/ssd1/www/f.mffb.com.cn/vendor/topthink/framework/src/think/route/Domain.php ( 2.53 KB )
  96. /yingpanguazai/ssd/ssd1/www/f.mffb.com.cn/vendor/topthink/framework/src/think/route/RuleGroup.php ( 22.43 KB )
  97. /yingpanguazai/ssd/ssd1/www/f.mffb.com.cn/vendor/topthink/framework/src/think/route/Rule.php ( 26.95 KB )
  98. /yingpanguazai/ssd/ssd1/www/f.mffb.com.cn/vendor/topthink/framework/src/think/route/RuleItem.php ( 9.78 KB )
  99. /yingpanguazai/ssd/ssd1/www/f.mffb.com.cn/route/app.php ( 1.72 KB )
  100. /yingpanguazai/ssd/ssd1/www/f.mffb.com.cn/vendor/topthink/framework/src/think/facade/Route.php ( 4.70 KB )
  101. /yingpanguazai/ssd/ssd1/www/f.mffb.com.cn/vendor/topthink/framework/src/think/route/dispatch/Controller.php ( 4.74 KB )
  102. /yingpanguazai/ssd/ssd1/www/f.mffb.com.cn/vendor/topthink/framework/src/think/route/Dispatch.php ( 10.44 KB )
  103. /yingpanguazai/ssd/ssd1/www/f.mffb.com.cn/app/controller/Index.php ( 4.81 KB )
  104. /yingpanguazai/ssd/ssd1/www/f.mffb.com.cn/app/BaseController.php ( 2.05 KB )
  105. /yingpanguazai/ssd/ssd1/www/f.mffb.com.cn/vendor/topthink/think-orm/src/facade/Db.php ( 0.93 KB )
  106. /yingpanguazai/ssd/ssd1/www/f.mffb.com.cn/vendor/topthink/think-orm/src/db/connector/Mysql.php ( 5.44 KB )
  107. /yingpanguazai/ssd/ssd1/www/f.mffb.com.cn/vendor/topthink/think-orm/src/db/PDOConnection.php ( 52.47 KB )
  108. /yingpanguazai/ssd/ssd1/www/f.mffb.com.cn/vendor/topthink/think-orm/src/db/Connection.php ( 8.39 KB )
  109. /yingpanguazai/ssd/ssd1/www/f.mffb.com.cn/vendor/topthink/think-orm/src/db/ConnectionInterface.php ( 4.57 KB )
  110. /yingpanguazai/ssd/ssd1/www/f.mffb.com.cn/vendor/topthink/think-orm/src/db/builder/Mysql.php ( 16.58 KB )
  111. /yingpanguazai/ssd/ssd1/www/f.mffb.com.cn/vendor/topthink/think-orm/src/db/Builder.php ( 24.06 KB )
  112. /yingpanguazai/ssd/ssd1/www/f.mffb.com.cn/vendor/topthink/think-orm/src/db/BaseBuilder.php ( 27.50 KB )
  113. /yingpanguazai/ssd/ssd1/www/f.mffb.com.cn/vendor/topthink/think-orm/src/db/Query.php ( 15.71 KB )
  114. /yingpanguazai/ssd/ssd1/www/f.mffb.com.cn/vendor/topthink/think-orm/src/db/BaseQuery.php ( 45.13 KB )
  115. /yingpanguazai/ssd/ssd1/www/f.mffb.com.cn/vendor/topthink/think-orm/src/db/concern/TimeFieldQuery.php ( 7.43 KB )
  116. /yingpanguazai/ssd/ssd1/www/f.mffb.com.cn/vendor/topthink/think-orm/src/db/concern/AggregateQuery.php ( 3.26 KB )
  117. /yingpanguazai/ssd/ssd1/www/f.mffb.com.cn/vendor/topthink/think-orm/src/db/concern/ModelRelationQuery.php ( 20.07 KB )
  118. /yingpanguazai/ssd/ssd1/www/f.mffb.com.cn/vendor/topthink/think-orm/src/db/concern/ParamsBind.php ( 3.66 KB )
  119. /yingpanguazai/ssd/ssd1/www/f.mffb.com.cn/vendor/topthink/think-orm/src/db/concern/ResultOperation.php ( 7.01 KB )
  120. /yingpanguazai/ssd/ssd1/www/f.mffb.com.cn/vendor/topthink/think-orm/src/db/concern/WhereQuery.php ( 19.37 KB )
  121. /yingpanguazai/ssd/ssd1/www/f.mffb.com.cn/vendor/topthink/think-orm/src/db/concern/JoinAndViewQuery.php ( 7.11 KB )
  122. /yingpanguazai/ssd/ssd1/www/f.mffb.com.cn/vendor/topthink/think-orm/src/db/concern/TableFieldInfo.php ( 2.63 KB )
  123. /yingpanguazai/ssd/ssd1/www/f.mffb.com.cn/vendor/topthink/think-orm/src/db/concern/Transaction.php ( 2.77 KB )
  124. /yingpanguazai/ssd/ssd1/www/f.mffb.com.cn/vendor/topthink/framework/src/think/log/driver/File.php ( 5.96 KB )
  125. /yingpanguazai/ssd/ssd1/www/f.mffb.com.cn/vendor/topthink/framework/src/think/contract/LogHandlerInterface.php ( 0.86 KB )
  126. /yingpanguazai/ssd/ssd1/www/f.mffb.com.cn/vendor/topthink/framework/src/think/log/Channel.php ( 3.89 KB )
  127. /yingpanguazai/ssd/ssd1/www/f.mffb.com.cn/vendor/topthink/framework/src/think/event/LogRecord.php ( 1.02 KB )
  128. /yingpanguazai/ssd/ssd1/www/f.mffb.com.cn/vendor/topthink/think-helper/src/Collection.php ( 16.47 KB )
  129. /yingpanguazai/ssd/ssd1/www/f.mffb.com.cn/vendor/topthink/framework/src/think/facade/View.php ( 1.70 KB )
  130. /yingpanguazai/ssd/ssd1/www/f.mffb.com.cn/vendor/topthink/framework/src/think/View.php ( 4.39 KB )
  131. /yingpanguazai/ssd/ssd1/www/f.mffb.com.cn/vendor/topthink/framework/src/think/Response.php ( 8.81 KB )
  132. /yingpanguazai/ssd/ssd1/www/f.mffb.com.cn/vendor/topthink/framework/src/think/response/View.php ( 3.29 KB )
  133. /yingpanguazai/ssd/ssd1/www/f.mffb.com.cn/vendor/topthink/framework/src/think/Cookie.php ( 6.06 KB )
  134. /yingpanguazai/ssd/ssd1/www/f.mffb.com.cn/vendor/topthink/think-view/src/Think.php ( 8.38 KB )
  135. /yingpanguazai/ssd/ssd1/www/f.mffb.com.cn/vendor/topthink/framework/src/think/contract/TemplateHandlerInterface.php ( 1.60 KB )
  136. /yingpanguazai/ssd/ssd1/www/f.mffb.com.cn/vendor/topthink/think-template/src/Template.php ( 46.61 KB )
  137. /yingpanguazai/ssd/ssd1/www/f.mffb.com.cn/vendor/topthink/think-template/src/template/driver/File.php ( 2.41 KB )
  138. /yingpanguazai/ssd/ssd1/www/f.mffb.com.cn/vendor/topthink/think-template/src/template/contract/DriverInterface.php ( 0.86 KB )
  139. /yingpanguazai/ssd/ssd1/www/f.mffb.com.cn/runtime/temp/067d451b9a0c665040f3f1bdd3293d68.php ( 11.98 KB )
  140. /yingpanguazai/ssd/ssd1/www/f.mffb.com.cn/vendor/topthink/think-trace/src/Html.php ( 4.42 KB )
  1. CONNECT:[ UseTime:0.000642s ] mysql:host=127.0.0.1;port=3306;dbname=f_mffb;charset=utf8mb4
  2. SHOW FULL COLUMNS FROM `fenlei` [ RunTime:0.000904s ]
  3. SELECT * FROM `fenlei` WHERE `fid` = 0 [ RunTime:0.000356s ]
  4. SELECT * FROM `fenlei` WHERE `fid` = 63 [ RunTime:0.000318s ]
  5. SHOW FULL COLUMNS FROM `set` [ RunTime:0.000652s ]
  6. SELECT * FROM `set` [ RunTime:0.000256s ]
  7. SHOW FULL COLUMNS FROM `article` [ RunTime:0.000839s ]
  8. SELECT * FROM `article` WHERE `id` = 465225 LIMIT 1 [ RunTime:0.005098s ]
  9. UPDATE `article` SET `lasttime` = 1774808282 WHERE `id` = 465225 [ RunTime:0.001081s ]
  10. SELECT * FROM `fenlei` WHERE `id` = 67 LIMIT 1 [ RunTime:0.000261s ]
  11. SELECT * FROM `article` WHERE `id` < 465225 ORDER BY `id` DESC LIMIT 1 [ RunTime:0.000560s ]
  12. SELECT * FROM `article` WHERE `id` > 465225 ORDER BY `id` ASC LIMIT 1 [ RunTime:0.000519s ]
  13. SELECT * FROM `article` WHERE `id` < 465225 ORDER BY `id` DESC LIMIT 10 [ RunTime:0.001005s ]
  14. SELECT * FROM `article` WHERE `id` < 465225 ORDER BY `id` DESC LIMIT 10,10 [ RunTime:0.002858s ]
  15. SELECT * FROM `article` WHERE `id` < 465225 ORDER BY `id` DESC LIMIT 20,10 [ RunTime:0.001731s ]
0.105767s