【ATVB】力学应激-代谢重编程-INHBA/TGF-β 信号轴驱动肺动脉重塑,统一解释 Group 1 与 Group 2 肺高压发病机制

肺动脉高压(pulmonary hypertension,PH)是一类由多种病因引起的严重心肺血管疾病,其核心病理特征为进行性肺动脉重塑、肺血管阻力升高及最终右心衰竭。根据病因学分类,肺动脉高压(Group 1 PH)和左心疾病相关肺高压(Group 2 PH)在临床表现、治疗策略及预后方面存在显著差异,尤其是 Group 2 PH 目前尚缺乏有效的靶向治疗手段,预后明显劣于单纯左心衰竭患者。然而,越来越多的证据提示,不同类型 PH 在肺动脉结构重塑层面可能共享某些关键的分子病理机制。
近日,发表于国际血管生物学权威期刊《Arteriosclerosis, Thrombosis, and Vascular Biology》的最新研究,系统揭示了转化生长因子-β(transforming growth factor-β,TGF-β)信号通路及抑制素 βA 亚基(inhibin subunit beta A,INHBA)在 Group 1 与 Group 2 PH 肺动脉重塑中的共同致病作用,并首次从“力学应激-代谢重编程-酸性微环境”的角度,构建了左心压力负荷驱动肺血管病变的完整分子框架。
TGF-β 信号长期以来被认为是肺血管重塑和细胞异常增殖的核心通路之一,而 INHBA 作为 activin A 的组成亚基,在炎症、纤维化及肿瘤等疾病中发挥重要作用,但其在 Group 2 PH 中的功能此前并未得到系统阐明。本研究旨在回答一个关键问题:左心疾病所致的慢性血流动力学负荷,如何在分子层面转化为肺动脉结构性重塑?
为模拟左心压力负荷对肺循环的影响,研究团队首先在体外对肺动脉平滑肌细胞(pulmonary arterial smooth muscle cells,PASMCs)施加机械牵张刺激,以模拟长期升高的肺静脉压和跨壁应力状态。RNA 测序分析显示,在机械牵张条件下,PASMCs 中出现显著的转录重塑,其中 1585 个基因在肺动脉高压患者来源的 PASMCs 中特异性上调,并与 Group 1 PH 的转录特征高度重叠。
图 1. 拉伸诱导的 TGF-β(转化生长因子-β)信号激活,其中 INHBA(抑制素亚基 β A)是第 1 组和第 2 组肺动脉高压 (PH) 的中心调节因子。
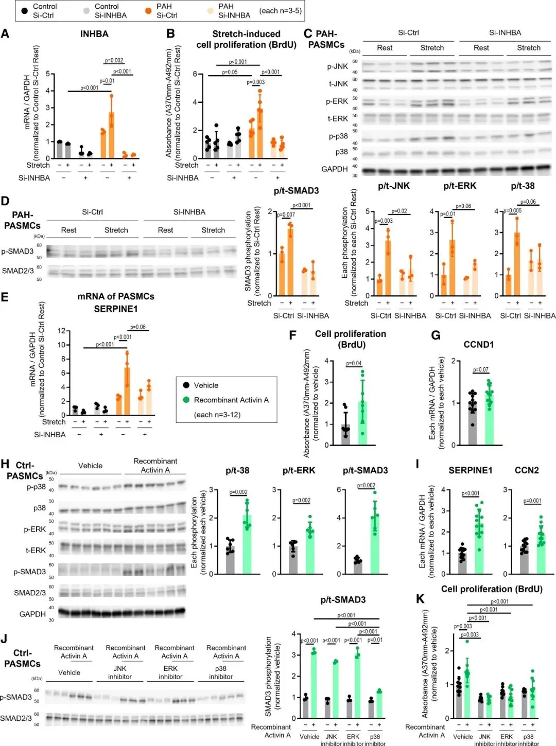
进一步整合 Group 2 PH 患者肺动脉组织及血浆样本的转录组数据,研究发现 TGF-β 信号通路显著增强,而这一信号增强的关键节点正是 INHBA。INHBA 通过形成同源二聚体 activin A,持续激活下游 TGF-β/SMAD 信号,从而促进平滑肌细胞增殖和血管壁增厚。这一发现提示,尽管 Group 1 和 Group 2 PH 的起始病因不同,但在肺动脉重塑阶段,两者可能收敛于相同的分子通路。
图 2. INHBA(抑制素亚基 β A)调节肺动脉高压 (PAH) 肺动脉平滑肌细胞 (PASMC) 中拉伸诱导的细胞增殖。
在代谢层面,研究进一步揭示了机械牵张诱导 PASMCs 发生显著的线粒体功能障碍。代谢组学分析显示,牵张刺激激活 c-MYC-PDK1(pyruvate dehydrogenase kinase 1)轴,抑制丙酮酸脱氢酶(PDH)活性,迫使细胞代谢由氧化磷酸化向糖酵解偏移,导致乳酸生成增加和细胞内酸化。这种酸性微环境被证明是 INHBA 表达上调的重要诱因,从而在代谢异常与信号通路激活之间建立了直接联系。
图 3. 代谢功能障碍加剧肺动脉高压 (PAH) 肺动脉平滑肌细胞 (PASMC) 的乳酸性酸中毒。
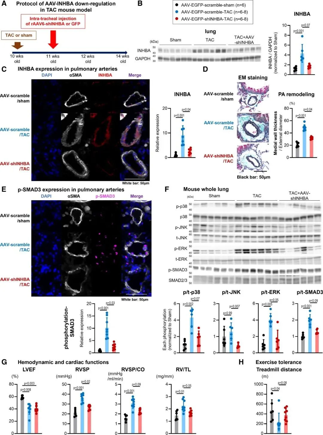
在体内实验中,研究团队采用横向主动脉缩窄(transverse aortic constriction,TAC)小鼠模型及自发性高血压大鼠模型,成功再现了 Group 2 PH 的关键病理特征。这些动物模型表现出肺动脉内 INHBA 显著升高、PDH 表达下降以及肺血管局部酸性改变,并伴随明显的肺动脉中膜增厚和右心功能受损。
尤为重要的是,通过腺相关病毒(AAV)经气管递送,靶向沉默 INHBA 或 PDK1 表达,能够显著减轻肺动脉重塑,降低肺动脉压力,并改善右心功能。这一干预不仅验证了 INHBA-TGF-β 信号轴在 Group 2 PH 中的致病作用,也为未来开发局部靶向治疗策略提供了重要实验依据。
图 4. 通过腺相关病毒 (AAV) 转导抑制 INHBA(抑制素亚基 β A)可减弱横向主动脉缩窄 (TAC) 小鼠的肺动脉重塑和细胞增殖信号。
在讨论部分,作者指出,该研究首次将慢性力学应激、代谢重编程和 TGF-β 信号异常整合为一个统一的致病模型,解释了左心衰竭如何通过肺动脉平滑肌细胞的代谢和信号改变,驱动肺血管结构性重塑。这一机制的提出,有助于打破长期以来 Group 2 PH 被视为“被动性肺高压”的传统认知。
从临床意义上看,研究明确了 INHBA 及其上游代谢调控通路在 Group 2 PH 中的关键作用,提示该分子轴不仅是疾病进展的重要驱动因素,也可能成为未来治疗的潜在靶点。鉴于目前针对 Group 2 PH 尚无获批的特异性药物,靶向 INHBA 或代谢异常的治疗策略,或将为这一人群带来新的干预可能。
总体而言,这项研究通过多组学整合和多模型验证,系统揭示了 INHBA 介导的 TGF-β 信号在 Group 1 与 Group 2 PH 中的共性病理基础,为理解不同类型肺高压在肺血管重塑阶段的“趋同机制”提供了重要理论支撑,也为未来精准治疗策略的开发奠定了坚实基础。
参考文献:Yamada Y, Satoh T, Yaoita N, Yamada K, Chiba N, Komaru K, Nochioka K, Yamamoto S, Sato H, Kikuchi N, Nakata T, Sunamura S, Inoue T, Hayashi H, Suzuki H, Tatebe S, Takahama H, Oishi H, Miyata S, Okada Y, Yasuda S. Pathogenesis of Pulmonary Artery Remodeling: TGF-Beta Signaling and Inhibin Subunit Beta A in Group 1 and 2 Pulmonary Hypertension. Arterioscler Thromb Vasc Biol. 2026 Jan 22. Epub ahead of print. PMID: 41568456.
本公众号致力于传播肺动脉高压及右心衰竭等相关心血管及呼吸领域的最新研究进展、专业知识和临床动态,为医务工作者、研究人员、健康关注者及患者提供优质内容和交流平台。我们支持学术交流及患者沟通,欢迎投稿、分享与转载!投稿或转载请联系:电话:13671017901;Email:liushaofei_med@163.com;如果您喜欢我们的文章,别忘了“点赞”和“在看”,让更多人了解肺血管学科!