基于多Agent协同的代码智能开发系统:架构设计与全流程实现解析
前言
在大模型技术深度赋能软件开发的当下,单一Agent已难以适配复杂代码构建、迭代分析与长效管理的全流程需求。本文基于一套完整的多Agent代码智能系统设计方案,从内置Agent体系、自动化触发规则、分层记忆管理、标准化工具生态四大核心维度,结合结构化图表与流程图,全面拆解系统的设计逻辑、运行机制与落地细节,为AI辅助开发系统的研发与架构设计提供可复用的参考范式。
1 系统核心:7大内置Agent分工体系
1.1 Agent基础分类与总览
本系统内置7个功能明确的Agent,按照角色模式分为主Agent(primary)与子Agent(subagent),按照用户可见性分为前台可见业务Agent与后台隐藏支撑Agent,形成“业务执行+系统保障”的双层角色架构,各Agent基础属性如下表所示。
| | | |
| | | 核心执行Agent,负责代码的构建、修改与落地,为系统核心操作入口 |
| | | 规划分析Agent,只读模式,仅开展需求拆解、方案分析与执行计划生成 |
| | | 通用协同Agent,处理跨步骤、跨工具的复杂多步骤任务 |
| | | 代码探索Agent,实现代码库的快速检索、扫描与结构分析 |
| | | 会话压缩Agent,后台运行,负责Token优化,解决模型上下文上限问题 |
| | | 标题生成Agent,后台运行,为整个会话生成精准主题标题 |
| | | 会话摘要Agent,后台运行,统计代码变更、生成步骤与全局会话摘要 |
1.2 Agent角色架构流程图

1.3 各Agent详细功能解读
1.3.1 前台可见业务Agent
该类Agent直接响应用户需求,参与代码开发核心流程,是系统与用户、代码库的直接交互节点。
- • build Agent:作为核心主执行角色,承接所有代码编写、修改、构建的落地指令,是系统完成实际代码操作的核心载体,所有可执行的代码相关操作均由其主导完成。
- • plan Agent:只读规划类主Agent,不执行任何代码修改操作,仅对用户需求进行拆解、可行性分析,输出结构化开发计划与执行步骤,为build Agent的执行提供方向指引,避免无规划的代码操作。
- • general Agent:通用型子Agent,负责处理无法通过单一工具、单一步骤完成的复杂任务,承接主Agent的调度,实现多工具、多步骤的任务串联与协同执行。
- • explore Agent:代码探索类子Agent,专注于代码库的信息检索与结构分析,支持文件定位、代码片段搜索、目录结构梳理,为其他Agent提供代码信息支撑,提升整体任务执行效率。
1.3.2 后台隐藏支撑Agent
该类Agent对用户不可见,专注于系统运维、资源优化与信息整理,保障系统稳定高效运行。
- • compaction Agent:会话压缩主Agent,核心解决大模型上下文Token超限问题,通过压缩冗余历史信息,释放模型资源,避免因Token溢出导致任务中断。
- • title Agent:会话标题主Agent,后台自动运行,为整个开发对话生成简洁且精准的标题,方便用户对不同任务会话进行分类、回溯与管理。
- • summary Agent:会话摘要主Agent,负责统计全会话周期内的代码变更数据,生成单步骤与全局会话摘要,留存关键开发信息,实现任务过程的可追溯。
2 关键规则:隐藏Agent自动化触发机制
2.1 隐藏Agent触发规则总表
三大后台隐藏Agent均在每个任务Step完成后触发判断,遵循固定的触发时机、条件与执行目标,具体规则如下表所示。
| | | |
| | | 压缩旧消息与冗余工具输出,节省Token资源,保障任务持续执行 |
| | | 统计全局代码变更、生成单步消息摘要,同步触发title Agent |
| | | |
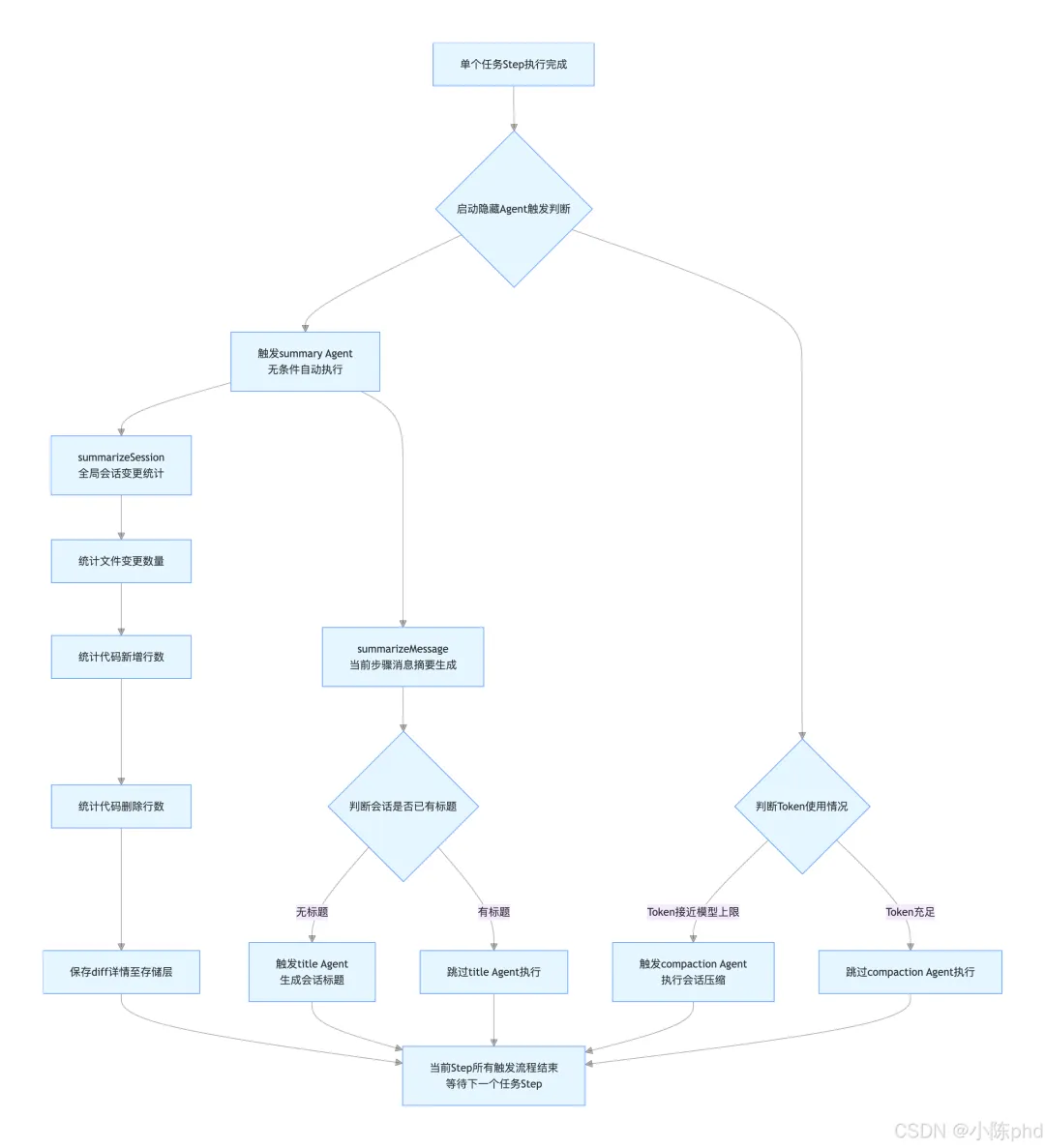
2.2 隐藏Agent触发总流程图

2.3 核心触发动作详解
2.3.1 summary Agent核心执行逻辑
summary Agent为必触发的基础支撑Agent,每个Step结束后自动执行两大核心操作,是系统信息留存的关键。
- • summarizeSession:对全会话的代码变更进行全局统计,涵盖文件变更数量、代码新增行数、代码删除行数,同时将所有代码diff的详细信息持久化保存至系统存储层,形成完整的开发变更日志。
- • summarizeMessage:针对当前执行的Step,生成专属步骤摘要,同时检测会话标题状态,若未生成标题,则立即调度title Agent完成标题创建。
2.3.2 compaction Agent条件触发逻辑
compaction Agent为系统资源调节阀,采用条件触发模式,仅在资源紧张时启动。
每个Step结束后,系统实时计算当前会话Token使用量,当Token使用量接近模型上下文上限时,立即启动压缩逻辑,优先压缩旧工具输出、冗余对话等非核心信息,保留近期关键任务内容;若Token资源充足,则不执行任何操作,避免不必要的信息损耗。
2.3.3 title Agent联动触发逻辑
title Agent无独立触发入口,完全由summary Agent联动调度。仅当summary Agent完成单步摘要生成后,检测到会话无标题时才会触发,标题生成后,后续所有Step均不再重复执行,保证会话标题的唯一性与稳定性。
3 记忆管理:分层设计的智能记忆体系
3.1 记忆管理核心规则
针对大模型记忆容量有限、历史信息易丢失、任务回溯困难的痛点,系统制定7条核心记忆管理规则,覆盖记忆全生命周期。
- 1. Token使用量超限时,自动压缩旧工具输出信息,优先保留核心任务内容。
- 2. 固定保留最近40K Tokens的关键信息,平衡记忆容量与模型运行负载。
- 3. 每个任务Step均记录文件状态变更,实现代码修改的全流程可追溯。
- 4. 基于权限划分,仅加载用户允许的工具相关记忆,保障信息安全与资源高效利用。
- 5. 支持从历史任意节点进行任务分支,可回溯至任意Step重新执行任务。
- 6. 未被引用的记忆快照,7天后自动删除,避免存储资源浪费。
- 7. 采用三层记忆分层架构,区分短期、长期、临时记忆,实现精细化管理。
3.2 记忆分层架构图

3.3 记忆管理核心能力解读
3.3.1 动态压缩与容量管控
系统实时监控Token使用状态,达到阈值时自动压缩应用层冗余信息,严格保留最近40K Tokens关键内容,既避免模型上下文溢出,又不影响当前任务执行。同时遵循权限最小化原则,仅加载用户授权工具的相关记忆,减少无效信息占用,提升系统运行效率。
3.3.2 全流程追溯与分支能力
每个任务Step均精准记录文件的新增、修改、删除状态,结合存储层的diff详情,实现开发过程100%可追溯。系统支持从历史任意记忆节点创建任务分支,用户可回溯至指定Step重新调整方案、执行任务,解决传统AI开发中历史不可修改、失误难以挽回的问题。
3.3.3 自动化生命周期管理
针对快照层临时记忆,设置7天自动清理规则,未被任何任务引用的快照到期自动删除,释放存储资源。三层记忆各司其职,应用层保障实时任务执行,存储层留存核心成果,快照层支持灵活分支,形成完整的记忆管理闭环。
4 工具管理:标准化全品类工具集
4.1 工具分类与核心清单
Agent的所有操作均依托标准化工具实现,系统整合8大类、20余项细分工具,覆盖文件操作、代码搜索、命令执行等全场景,每个工具具备唯一ID、明确功能与标准化调用参数,具体清单如下表所示。
| | | |
| | | |
| | | |
| | | |
| | | |
| | | |
| | | |
| | | |
| | | |
| | 语义代码搜索(仅opencode provider) | |
| | | |
| | | |
| | | |
| | | |
| | | |
| | | |
| | | |
| | | |
| | | |
| | | |
| | | |
| | | |
| | | |
4.2 工具调用协作流程图

4.3 核心工具场景解读
4.3.1 文件操作工具
作为系统最基础、使用频率最高的工具集,覆盖代码文件“读、写、改、批处理”全流程,支持单文件编辑、多文件批量修改、补丁应用等操作,是build Agent、explore Agent完成代码核心任务的基础支撑。
4.3.2 搜索工具
分为规则化搜索与语义化搜索两类,glob、grep工具支持精准的路径匹配与正则搜索,codesearch工具实现基于语义的代码检索,满足不同场景下的代码定位需求,为explore Agent提供高效的信息检索能力。
4.3.3 Agent协同工具
task与skill工具实现主Agent与子Agent的调度协同,例如build Agent可通过task工具调用general Agent处理复杂子任务,打破单一Agent能力边界,实现多角色专业化分工协作。
4.3.4 模式切换工具
plan_enter与plan_exit工具实现规划模式与执行模式的无缝切换,进入Plan模式后系统为只读状态,仅可开展需求分析与计划生成,避免误操作修改代码;退出后恢复可写状态,保障开发过程的规范性与安全性。
5 系统整体运行逻辑总结
5.1 核心运行流程
- 1. 用户发起代码开发相关需求,由前台可见的build、plan、general、explore Agent承接,通过调用标准化工具完成核心业务处理。
- 2. 每个任务Step执行完毕后,自动触发summary Agent进行代码变更统计与摘要生成,同时联动title Agent生成会话标题。
- 3. 系统实时监控Token资源使用情况,当资源接近模型上限时,触发compaction Agent执行会话压缩,保障模型稳定运行。
- 4. 所有任务过程与关键成果,通过三层记忆体系进行精细化存储、调度与管理,实现信息的长效留存、全流程追溯与灵活分支复用。
- 5. 所有操作均依托标准化工具执行,工具调用失败时,由invalid系统工具进行兜底处理,保障任务流程的稳定性与连续性。
5.2 系统核心价值
本多Agent协同代码智能系统,通过专业化的角色分工、自动化的后台触发机制、精细化的分层记忆管理、标准化的工具调用体系,有效解决了单一Agent系统在复杂开发场景下的能力不足、Token超限、信息丢失、协同混乱等问题,为大模型在软件开发领域的落地提供了成熟的架构方案与实现思路。
6 结语
本文所解析的基于多Agent协同的代码智能开发系统,是大模型辅助开发领域的典型架构设计,其角色划分、触发规则、记忆管理与工具生态的设计思路,具备较强的通用性与可扩展性。对于AI系统研发人员,可基于该架构,针对数据分析、智能客服、内容创作等不同场景,调整Agent分工、工具集与记忆策略,实现快速定制化落地;对于普通开发者,也可借此深入理解AI辅助开发的底层运行逻辑,更高效地借助智能工具提升开发效率。
未来,随着大模型多智能体技术的持续演进,系统将朝着更高自主性、更强协同性、更优资源利用率的方向发展,而本次解析的基础架构设计,仍将为相关领域的研发与创新提供长期的参考价值。