R-loop结构虽然早在1976年就被发现了,但是对它的研究是近两年才逐年多起来的,相对来说还是属于新的热点方向的,相关的文章也并不是很多,所以研究潜力很大。大仲前面也为大家分享过几篇这个方向的文章,以基础研究为主,今天带大家看一篇当下最流行的干湿集合思路~
这篇文章发表在1区Top期刊npj Precision Oncology(IF=8)上,通过整合多组学与实验验证,研究了R-loop相关基因(ACACA)在透明细胞肾细胞癌(ccRCC)代谢重编程、肿瘤微环境(TME)重塑中的功能和机制。
既然是一篇单基因研究,首先要看一下如何确定这个基因?最省时省力的方法就是生信分析!作者先通过bulk转录组数据结合机器学习算法确定了ACACA这个关键基因,随后通过单细胞+空转数据,从细胞定位-空间分布层面明确了该基因的功能场景。
确定了基因后,作者开展体内外实验验证该基因的作用机制。为什么会定位到代谢重编程呢?一方面是ccRCC这个疾病本身多聚焦脂质合成相关的机制通路,另一方面,ACACA这个基因就是一种代谢酶,所以联系代谢重编程顺理成章,也合情合理。
最终,这篇文章靠公开数据结合生信分析确定好基因,再结合体内外实验验证机制,研究周期大大缩短,性价比高的不是一点半点。这个思路的复现价值很高,蓝海热点方向(R-loop)结合经典国自然热点,还有单细胞和空转这两大高端生信技术的加入,审稿人和审稿专家怎能不爱?对R-loop感兴趣的朋友们,现在发文量少,正是上车的最好时机,选题还没定下来或者不懂生信分析的朋友随时可以滴滴大仲,无论是针对基础研究思路设计,还是单纯想发篇生信文章,好本子团队都是你的最佳合作伙伴~

题目:ACACA调节R-loop稳态,增强ccRCC的脂质代谢和微环境相互作用
R-loop是与基因组调控和不稳定性的相关动态核酸结构,但其在透明细胞肾细胞癌(ccRCC)的肿瘤微环境(TME)中的作用尚不明确。这项研究旨在研究①ccRCC中R-loop活性与疾病分期、预后的关联;②R-loop相关基因中是否存在调控ccRCC代谢重编程与TME的关键因子;③该关键因子是如何链接R-loop稳态、代谢重编程与肿瘤进展的?
设计思路
生信分析:
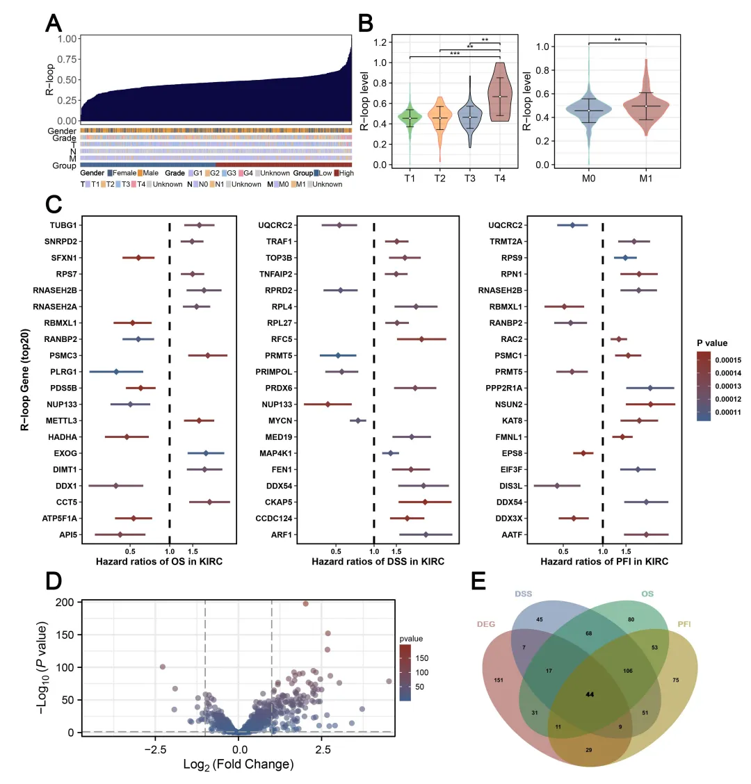
1、从R-loopBase数据库获取1185个R-loop相关基因,并利用ssGSEA量化TCGA-KIRC队列中ccRCC样本的R-loop活性,验证其与疾病分期和患者预后的关联。
2、差异表达分析后通过单变量Cox 回归,筛选出预后相关的R-loop基因,并通过多种线性机器学习算法构建预后模型,通过ROC曲线筛选最优模型,并通过分析模型系数确定核心基因。
3、通过分析单细胞数据(GSE159115)明确核心基因在ccRCC中的细胞分布,通过分析空转数据(GSE179572、GSE175540)验证关键基因在肿瘤区域的特异性富集。
体内实验外验证:
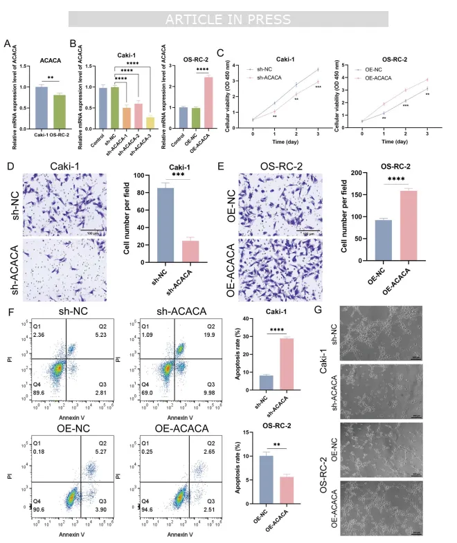
4、采用shRNA沉默和质粒过表达调控关键基因的表达,通过CCK-8、Transwell、流式细胞术等进行体外功能验证。
5、机制方面聚焦DNA损伤和脂代谢(因为研究发现R-loop不仅会导致基因组不稳定,还与癌症中的代谢重编程表型相关):
1)通过免疫荧光(IF)检测R-loop 标志物和DNA 损伤标志物研究R-loop与DNA损伤之间的关联。
2)通过BODIPY染色、脂肪酸/甘油三酯定量检测、JC-1 assay、ROS 检测、MitoTracker 染色等研究关键基因对脂质代谢和线粒体功能的影响。
6、构建(关键基因敲除)裸鼠皮下移植瘤模型,通过 IVIS 成像、HE 染色、IHC(Ki67)、IF(S9.6/γH2AX)验证对肿瘤生长,肿瘤组织中R-loop积累和 DNA 损伤,以及体内脂质代谢与线粒体功能的影响。
主要结果
增强的Rloop 活性是ccRCC的一个典型特征,与肿瘤的侵袭性临床表现有关,并筛选了44个具有预后价值的候选生物标志物。

线性机器学习模型显示Elastic_net_0.1是用于基于R-loop的风险建模的最有效的线性机器学习框架,并强调 ACACA 是一种关键的与 R 循环相关的基因,能够驱动ccRCC的风险分层。

将 ACACA 的表达与来自 CancerSEA 数据库的 14 种功能状态相关联,ACACA 显示出与细胞周期活动和代谢过程的相关性。

单细胞转录组学显示,在恶性细胞中 ACACA 的表达相对较高,这些细胞作为与脂质代谢相关信号传导的通信枢纽发挥作用。空间转录组学也证实了 ACACA 在恶性区域的优先富集。

体外实验表明,ACACA 能促进细胞增殖和迁移,并抑制细胞凋亡,同时减少 R-loop的积累和DNA损伤,增强脂肪酸代谢,并改善线粒体功能。

体内实验表明ACACA 能够促进肿瘤的生长,其机制在于减轻体内 R-loop的堆积以及 DNA 损伤的情况,此外,ACACA 增强了脂肪酸代谢,并在体内改善了线粒体功能。

大仲点评
这篇文章通过干湿结合最终揭示了“ACACA→维持R-loop稳态→减少DNA损伤→增强脂肪酸代谢+改善线粒体功能→促进ccRCC增殖、迁移并抑制凋亡”的调控链,全程生信占比70%左右,这个操作既能节省时间又能节约成本,想省事的朋友直接换个癌种就能复现一篇!如果对这个思路不感兴趣,大仲也可以根据你的课题方向设计更适合你的思路,生信分析部分也能一并帮你完成,感兴趣的朋友随时联系大仲吧~