
宝子们,爱分享临床医药干货的生信路又来啦!
机器学习的加入已成趋势,但是为什么别人用简单的随机森林方法就能发20分的文章呢?整个源码的脚本含量仅有3个Python文件!快和生信路一起看看到底里面有什么玄学!
不仅有完整的方法,还要有新思路!今天分享的文章中,作者选取了多种疾病的宏基因组数据,并且使用随机森林分类器设计了独特的跨多疾病预测的模型,加入交叉验证和超参数优化保证模型的鲁棒性和完整性。关键文章后续还将这些数据分析结合了蛋白质相互作用网络数据,又增加了一种新的数据源进行分析,整条分析链结合的非常完整。(文章的数据和代码也公开了,非常适合小白复现哦,快来找生信路一起试试吧~)
1.本研究通过整合多个自身免疫疾病(如SLE和IBD)患者的宏基因组数据,揭示了不同疾病之间的共同微生物特征,展示了疾病之间的微生物关联性;
2.本文首次系统性分析了自身免疫疾病中的宿主-微生物PPI,发现了与免疫调节相关的关键蛋白相互作用,为研究病理机制提供了新视角;
3.研究利用机器学习模型,不仅基于分类学特征,还基于微生物功能基因组,显著提高了疾病状态的预测准确性,展示了功能基因在疾病分类中的价值;
4.本研究发现了特定的微生物功能路径,如纤维降解和短链脂肪酸生产,这些功能与免疫调节和肠道健康密切相关,提出了基于微生物组的治疗干预新思路。想要发表高分SCI的小伙伴们也可以借鉴一下本文的研究思路哦~ (ps:文章用的代码非常简单,小伙伴不是研究这个疾病的也无妨,换换疾病也能复现!遇到方法解读或代码困难也不用怕,生信路可有十年生信经验,操刀过近千个分析项目!生信路的实操经验能助您完美复现!)。

定制生信分析
生信服务器

l题目:狼疮和炎症性肠病有一组不同于其他自身免疫性疾病的共同微生物组特征
l杂志:Ann Rheum Dis.
l影响因子:IF=20.3
l发表时间:2024年9月
公众号后台回复“888"领取文献,文献编号241008
研究背景
近年来,越来越多的证据表明肠道微生物组与多种自身免疫性疾病密切相关。研究人员试图识别与这些疾病相关的微生物特征,从而揭示潜在的致病机制并寻找治疗靶点。肠道微生物组在疾病活动期和缓解期的动态变化提示其可能作为疾病状态的生物标志物,促使进一步的纵向研究来深入理解其在健康与疾病中的作用。
数据来源
本研究的数据来源于耶鲁大学医学院收集的78份粪便样本,包括14名系统性红斑狼疮(SLE)患者的32份样本和22名健康对照的46份样本。此外,还整合了来自其他研究的多发性硬化症(MS)患者和健康对照的宏基因组数据。样本经过标准化处理并用于后续的基因组测序和生物信息学分析。
研究思路
本研究通过收集系统性红斑狼疮(SLE)患者及健康对照组的粪便样本,进行宏基因组测序。数据分析包括差异微生物特征鉴定、疾病状态预测以及人类与微生物蛋白质互作网络的构建,结合随机森林分类器和生物信息学工具,揭示微生物在自身免疫疾病中的功能作用,并通过实验验证特定蛋白质互作的影响。
主要结果
1.疾病相关的分类学特征
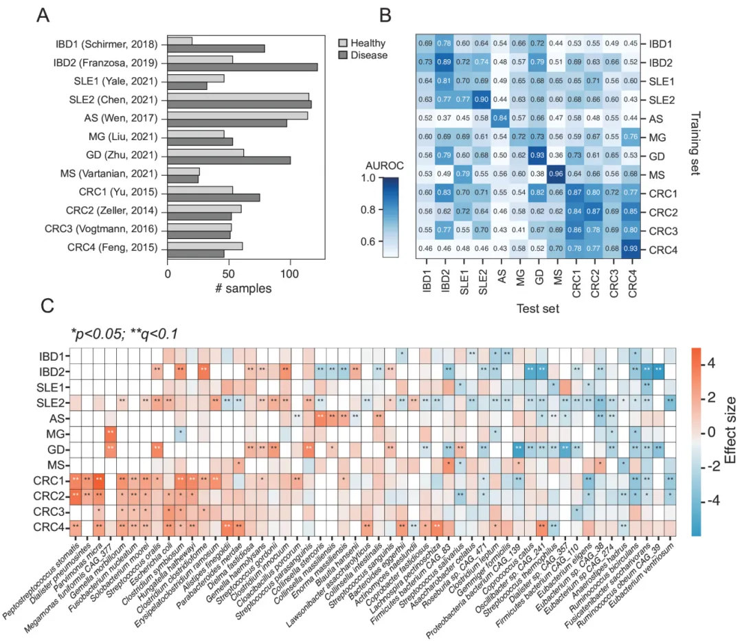
本研究通过分析多个自身免疫疾病的宏基因组数据,发现溃疡性肠炎(IBD)和系统性红斑狼疮(SLE)患者的肠道微生物组成存在显著相似性。机器学习模型进一步支持这些微生物特征可用于疾病预测(图1)。

图1 宏基因组数据中的分类学关联
2. 微生物功能可预测自身免疫性疾病
本研究发现,代谢功能、纤维降解酶和短链脂肪酸(SCFA)相关酶在系统性红斑狼疮(SLE)和溃疡性肠炎(IBD)患者与健康人之间存在显著差异(图2)。

图2 预测性能
3.宿主微生物群PPIs捕获疾病途径
本研究通过分析自身免疫疾病(如SLE和IBD)患者的肠道微生物与人类蛋白质的相互作用,发现了一些与疾病相关的蛋白质-蛋白质互作(PPI)(图3)。


图3 预测蛋白质相互作用
文章小结
本研究揭示了肠道微生物在不同自身免疫疾病中的共同特征与功能变化,强调其作为潜在治疗靶点的作用。通过识别特定微生物特征、功能路径及人类-微生物蛋白互作(PPI),该研究为开发基于微生物组的干预方法,如饮食调整、益生菌和宿主-微生物互作调控,提供了基础。如果您正在为科研项目感到困扰,不确定如何有效运用机器学习进行数据分析,不妨随时联系生信路!无论是复现复杂算法,还是处理大数据集,机器学习是当前最热门的趋势。这就到了生信路擅长的领域啦~生信路擅长使用机器学习技术来解决临床生物医药问题,包括基因组学、转录组学、蛋白质组学等数据的分析和解读!生信路将为您提供全方位的技术支持!让我们一起迈向顶刊,确保每个方法都发挥出最佳效果!

生信路有话说

生信路还提供思路设计、定制生信分析、文献思路复现;有需要的小伙伴欢迎直接咨询生信路,竭诚为您的科研助力!

定制生信分析
思路评估
生信服务器
往期推荐
1.三个Python代码=20分文章?!康奈尔大学团队新发表:随机森林+多源数据,这顶破天的性价比,十分钟看完代码冲Top!
参考资料:
[1] Zhou H, Balint D, Shi Q, Vartanian T, Kriegel MA, Brito I. Lupus and inflammatory bowel disease share a common set of microbiome features distinct from other autoimmune disorders. Ann Rheum Dis. 2024 Sep 18:ard-2024-225829. doi: 10.1136/ard-2024-225829. Epub ahead of print. PMID: 39299726.