当前位置:首页>python>Python schedule模块详细介绍

Python schedule模块详细介绍

  • 2026-02-26 18:16:10
Python schedule模块详细介绍

1. 创始时间与作者

  • 创始时间schedule 首次发布于 2013年(首个版本 v1.0.0 于 2014年发布),是一个轻量级的 Python 任务调度库。

  • 核心开发者

    • Dan Bader:德国软件工程师,Python 培训师和作者,schedule 的主要创始人和维护者。

    • 开源社区贡献:超过 100 位贡献者参与优化和扩展。

  • 项目定位:简单易用的进程内任务调度器,用于定期执行 Python 函数,提供人性化的 API 语法。

2. 官方资源

  • GitHub 地址https://github.com/dbader/schedule

  • 官方文档https://schedule.readthedocs.io/

  • PyPI 地址https://pypi.org/project/schedule/

3. 核心功能

4. 应用场景

1. 定时数据备份
import scheduleimport timeimport shutildef backup_database():"""模拟数据库备份任务"""shutil.copy2('data.db''backups/data_backup.db')print("数据库备份完成")# 每天凌晨2点执行备份schedule.every().day.at("02:00").do(backup_database)while True:schedule.run_pending()time.sleep(1)
2. 定期爬取网站内容
import scheduleimport requestsimport timedef fetch_stock_prices():"""模拟获取股票价格"""# response = requests.get('https://api.example.com/stocks')print("股票价格已更新")# 每10分钟执行一次schedule.every(10).minutes.do(fetch_stock_prices)while True:schedule.run_pending()time.sleep(1)
3. 定时发送报告邮件
import scheduleimport smtplibfrom email.mime.text import MIMETextdef send_weekly_report():"""发送每周报告"""msg = MIMEText("这是本周的汇总报告...")msg['Subject'] = '周报'msg['From'] = 'sender@example.com'msg['To'] = 'receiver@example.com'# 发送邮件代码print("周报邮件已发送")# 每周一上午9:30发送schedule.every().monday.at("09:30").do(send_weekly_report)while True:schedule.run_pending()time.sleep(60)  # 每分钟检查一次
4. 系统监控与告警
import scheduleimport psutilimport timedef check_cpu_usage():"""检查CPU使用率,超过阈值则告警"""usage = psutil.cpu_percent(interval=1)if usage 80:print(f"警告:CPU使用率过高 {usage}%")def check_memory():"""检查内存使用"""memory = psutil.virtual_memory()if memory.percent 85:print("警告:内存不足")# 每30秒检查一次schedule.every(30).seconds.do(check_cpu_usage)schedule.every(1).minute.do(check_memory)while True:schedule.run_pending()time.sleep(1)

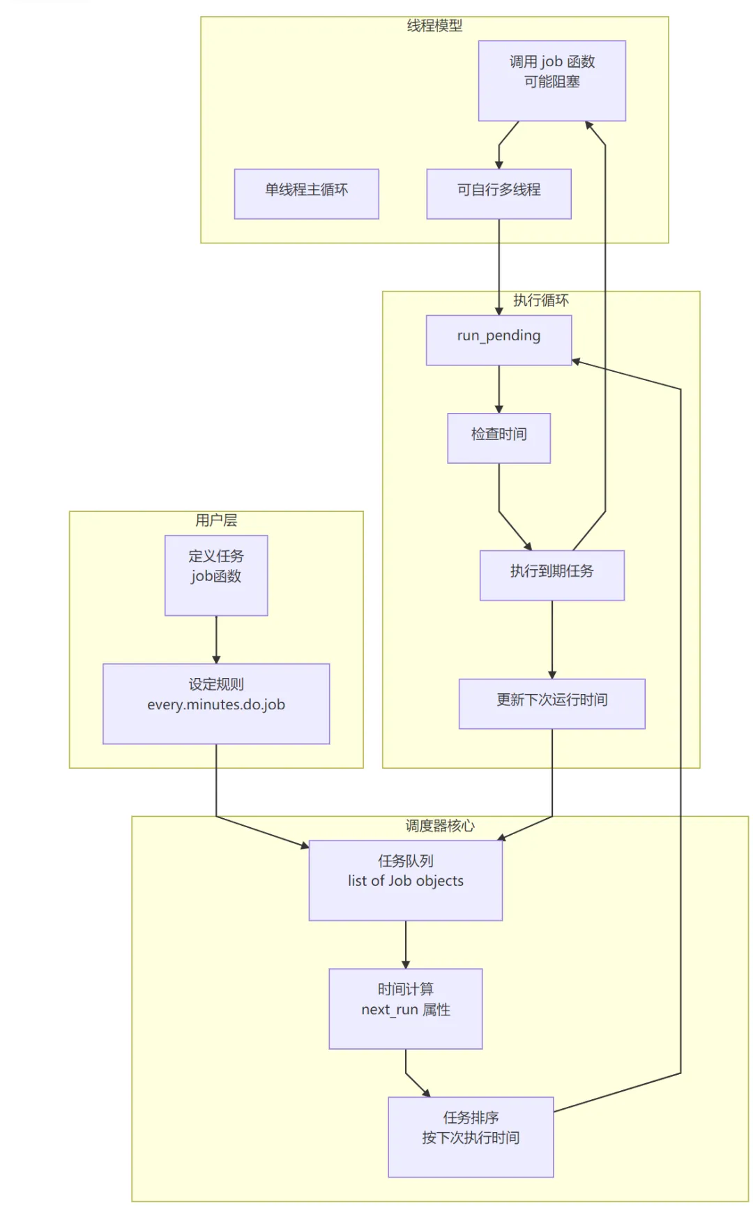
5. 底层逻辑与技术原理

核心架构
关键技术
  1. 基于时间的循环检查

    • 核心是一个无限循环(通常在主线程中),不断调用 run_pending() 检查是否有任务到期。

    • 使用 time.sleep() 控制检查频率,避免 CPU 空转。

  2. Job 对象模型

    • 每个任务被封装为一个 Job 对象,包含要执行的函数、参数、调度间隔、下次运行时间等。

    • 支持链式调用:schedule.every(10).minutes.do(job)

  3. 时间计算

    • 使用 datetime 模块计算下次执行时间。

    • 支持多种时间单位:秒、分钟、小时、天、周,以及具体时间点(at("HH:MM"))。

  4. 简单队列管理

    • 所有 Job 对象存储在一个列表中,每次调用 run_pending() 时遍历列表,判断时间并执行到期任务。

    • 执行后自动更新 next_run 并重新排序。

  5. 单线程执行

    • 默认所有任务在同一个线程中顺序执行,若一个任务耗时过长,会阻塞后续任务的准时执行。

    • 可通过自行创建线程或使用 threading 模块实现并发。


6. 安装与配置

基础安装
pip install schedule
环境要求
组件最低要求推荐配置
Python3.6+3.8+
操作系统所有平台(Windows/Linux/macOS)-
依赖库-
验证安装
import scheduledef job():print("I'm working...")schedule.every(2).seconds.do(job)print("等待2秒...")schedule.run_all()  # 立即运行所有任务print("安装成功!")

7. 高级功能使用

1. 带参数的任务
import scheduledef greet(name):print(f"Hello, {name}!")# 传递参数schedule.every(5).seconds.do(greetname="Alice")while True:schedule.run_pending()time.sleep(1)
2. 使用装饰器 @repeat
from schedule import repeateveryrun_pendingimport time@repeat(every(10).minutes)def job():print("I am a scheduled job")while True:run_pending()time.sleep(1)
3. 取消任务
import scheduledef job():print("我会运行三次")# 取消自身return schedule.CancelJob# 返回 CancelJob 会取消任务(只运行一次)schedule.every(5).seconds.do(job)# 或者通过标签取消def job2():print("每3秒运行,5秒后取消")schedule.every(3).seconds.do(job2).tag('fast-task')# 5秒后取消标签为 'fast-task' 的所有任务schedule.clear('fast-task')
4. 获取待执行任务
import scheduledef job():print("任务")schedule.every(5).seconds.do(job)schedule.every(10).minutes.do(job)# 查看所有任务all_jobs = schedule.get_jobs()print(f"当前有 {len(all_jobs)} 个任务")# 查看下次执行时间for job in all_jobs:print(f"下次运行: {job.next_run}")
5. 并行执行(多线程)
import scheduleimport threadingimport timedef run_continuously(interval=1):"""在后台线程中持续运行调度器"""cease_continuous_run = threading.Event()class ScheduleThread(threading.Thread):@classmethoddef run(cls):while not cease_continuous_run.is_set():schedule.run_pending()time.sleep(interval)continuous_thread = ScheduleThread()continuous_thread.start()return cease_continuous_run# 启动后台线程stop_run_continuously = run_continuously()def job1():print("任务1开始")time.sleep(5)  # 模拟耗时操作print("任务1结束")def job2():print("任务2")schedule.every(2).seconds.do(job1)schedule.every(2).seconds.do(job2)# 主线程可以做其他事time.sleep(10)stop_run_continuously.set()  # 停止后台线程

8. 与同类工具对比

特性scheduleAPSchedulerCelerycron (系统级)
类型轻量级进程内调度功能丰富的调度库分布式任务队列系统定时任务
安装复杂度极低高(需消息中间件)无需安装
持久化❌ 无✅ 支持✅ 支持依赖系统
分布式
并发执行需自行实现✅ 内置独立进程
时间精度秒级毫秒级秒级分钟级
适用场景简单周期性任务复杂调度需求大规模分布式任务系统级定时脚本

9. 企业级应用案例

  1. 运维自动化

    • 定期清理临时文件、备份数据库、轮转日志。

    • 监控系统指标并在达到阈值时发送告警。

  2. 数据管道

    • 每 10 分钟从 API 拉取数据并存入数据库。

    • 每天凌晨汇总前一天的数据生成报表。

  3. 测试环境

    • 定时执行自动化测试并发送报告。

    • 模拟周期性负载测试。

  4. 物联网设备

    • 在边缘设备上定期采集传感器数据并上报。


总结

schedule 是 Python 中最友好的轻量级任务调度库,核心价值在于:

  1. 极简 API:人性化的链式语法,几行代码即可实现定时任务。

  2. 零依赖:纯 Python 实现,无需外部服务或配置文件。

  3. 灵活易用:支持多种时间单位和精确时间点,可传递参数。

  4. 适合嵌入:可轻松集成到任何 Python 应用程序中。

技术亮点

  • 使用 datetime 进行精确时间计算。

  • Job 对象模型支持丰富的调度规则。

  • 可通过标签分组管理任务。

适用场景

  • 小型项目:需要定期执行简单任务。

  • 脚本自动化:替代系统 crontab,便于跨平台。

  • 应用内调度:在应用程序内部执行周期性操作。

  • 教学与原型开发:快速验证定时任务逻辑。

何时可能不适用

  • 需要 毫秒级精度 或 分布式调度

  • 任务需要 持久化 和 故障恢复

  • 需要 复杂的调度规则(如每月的最后一个周五)。

安装使用

pip install schedule

学习资源

  • 官方文档https://schedule.readthedocs.io/

  • GitHub 仓库https://github.com/dbader/schedule

截至 2024 年,schedule 在 GitHub 收获 12k+ Star,月下载量超 数百万次,是 Python 生态中轻量级任务调度的首选工具。项目遵循 MIT 开源协议,可免费用于商业和非商业项目。

最新文章

随机文章

基本 文件 流程 错误 SQL 调试
  1. 请求信息 : 2026-02-28 08:59:29 HTTP/2.0 GET : https://f.mffb.com.cn/a/476322.html
  2. 运行时间 : 0.119341s [ 吞吐率:8.38req/s ] 内存消耗:4,456.25kb 文件加载:140
  3. 缓存信息 : 0 reads,0 writes
  4. 会话信息 : SESSION_ID=8051d7e24731a59f7c3295cbe32ee77a
  1. /yingpanguazai/ssd/ssd1/www/f.mffb.com.cn/public/index.php ( 0.79 KB )
  2. /yingpanguazai/ssd/ssd1/www/f.mffb.com.cn/vendor/autoload.php ( 0.17 KB )
  3. /yingpanguazai/ssd/ssd1/www/f.mffb.com.cn/vendor/composer/autoload_real.php ( 2.49 KB )
  4. /yingpanguazai/ssd/ssd1/www/f.mffb.com.cn/vendor/composer/platform_check.php ( 0.90 KB )
  5. /yingpanguazai/ssd/ssd1/www/f.mffb.com.cn/vendor/composer/ClassLoader.php ( 14.03 KB )
  6. /yingpanguazai/ssd/ssd1/www/f.mffb.com.cn/vendor/composer/autoload_static.php ( 4.90 KB )
  7. /yingpanguazai/ssd/ssd1/www/f.mffb.com.cn/vendor/topthink/think-helper/src/helper.php ( 8.34 KB )
  8. /yingpanguazai/ssd/ssd1/www/f.mffb.com.cn/vendor/topthink/think-validate/src/helper.php ( 2.19 KB )
  9. /yingpanguazai/ssd/ssd1/www/f.mffb.com.cn/vendor/topthink/think-orm/src/helper.php ( 1.47 KB )
  10. /yingpanguazai/ssd/ssd1/www/f.mffb.com.cn/vendor/topthink/think-orm/stubs/load_stubs.php ( 0.16 KB )
  11. /yingpanguazai/ssd/ssd1/www/f.mffb.com.cn/vendor/topthink/framework/src/think/Exception.php ( 1.69 KB )
  12. /yingpanguazai/ssd/ssd1/www/f.mffb.com.cn/vendor/topthink/think-container/src/Facade.php ( 2.71 KB )
  13. /yingpanguazai/ssd/ssd1/www/f.mffb.com.cn/vendor/symfony/deprecation-contracts/function.php ( 0.99 KB )
  14. /yingpanguazai/ssd/ssd1/www/f.mffb.com.cn/vendor/symfony/polyfill-mbstring/bootstrap.php ( 8.26 KB )
  15. /yingpanguazai/ssd/ssd1/www/f.mffb.com.cn/vendor/symfony/polyfill-mbstring/bootstrap80.php ( 9.78 KB )
  16. /yingpanguazai/ssd/ssd1/www/f.mffb.com.cn/vendor/symfony/var-dumper/Resources/functions/dump.php ( 1.49 KB )
  17. /yingpanguazai/ssd/ssd1/www/f.mffb.com.cn/vendor/topthink/think-dumper/src/helper.php ( 0.18 KB )
  18. /yingpanguazai/ssd/ssd1/www/f.mffb.com.cn/vendor/symfony/var-dumper/VarDumper.php ( 4.30 KB )
  19. /yingpanguazai/ssd/ssd1/www/f.mffb.com.cn/vendor/topthink/framework/src/think/App.php ( 15.30 KB )
  20. /yingpanguazai/ssd/ssd1/www/f.mffb.com.cn/vendor/topthink/think-container/src/Container.php ( 15.76 KB )
  21. /yingpanguazai/ssd/ssd1/www/f.mffb.com.cn/vendor/psr/container/src/ContainerInterface.php ( 1.02 KB )
  22. /yingpanguazai/ssd/ssd1/www/f.mffb.com.cn/app/provider.php ( 0.19 KB )
  23. /yingpanguazai/ssd/ssd1/www/f.mffb.com.cn/vendor/topthink/framework/src/think/Http.php ( 6.04 KB )
  24. /yingpanguazai/ssd/ssd1/www/f.mffb.com.cn/vendor/topthink/think-helper/src/helper/Str.php ( 7.29 KB )
  25. /yingpanguazai/ssd/ssd1/www/f.mffb.com.cn/vendor/topthink/framework/src/think/Env.php ( 4.68 KB )
  26. /yingpanguazai/ssd/ssd1/www/f.mffb.com.cn/app/common.php ( 0.03 KB )
  27. /yingpanguazai/ssd/ssd1/www/f.mffb.com.cn/vendor/topthink/framework/src/helper.php ( 18.78 KB )
  28. /yingpanguazai/ssd/ssd1/www/f.mffb.com.cn/vendor/topthink/framework/src/think/Config.php ( 5.54 KB )
  29. /yingpanguazai/ssd/ssd1/www/f.mffb.com.cn/config/app.php ( 0.95 KB )
  30. /yingpanguazai/ssd/ssd1/www/f.mffb.com.cn/config/cache.php ( 0.78 KB )
  31. /yingpanguazai/ssd/ssd1/www/f.mffb.com.cn/config/console.php ( 0.23 KB )
  32. /yingpanguazai/ssd/ssd1/www/f.mffb.com.cn/config/cookie.php ( 0.56 KB )
  33. /yingpanguazai/ssd/ssd1/www/f.mffb.com.cn/config/database.php ( 2.48 KB )
  34. /yingpanguazai/ssd/ssd1/www/f.mffb.com.cn/vendor/topthink/framework/src/think/facade/Env.php ( 1.67 KB )
  35. /yingpanguazai/ssd/ssd1/www/f.mffb.com.cn/config/filesystem.php ( 0.61 KB )
  36. /yingpanguazai/ssd/ssd1/www/f.mffb.com.cn/config/lang.php ( 0.91 KB )
  37. /yingpanguazai/ssd/ssd1/www/f.mffb.com.cn/config/log.php ( 1.35 KB )
  38. /yingpanguazai/ssd/ssd1/www/f.mffb.com.cn/config/middleware.php ( 0.19 KB )
  39. /yingpanguazai/ssd/ssd1/www/f.mffb.com.cn/config/route.php ( 1.89 KB )
  40. /yingpanguazai/ssd/ssd1/www/f.mffb.com.cn/config/session.php ( 0.57 KB )
  41. /yingpanguazai/ssd/ssd1/www/f.mffb.com.cn/config/trace.php ( 0.34 KB )
  42. /yingpanguazai/ssd/ssd1/www/f.mffb.com.cn/config/view.php ( 0.82 KB )
  43. /yingpanguazai/ssd/ssd1/www/f.mffb.com.cn/app/event.php ( 0.25 KB )
  44. /yingpanguazai/ssd/ssd1/www/f.mffb.com.cn/vendor/topthink/framework/src/think/Event.php ( 7.67 KB )
  45. /yingpanguazai/ssd/ssd1/www/f.mffb.com.cn/app/service.php ( 0.13 KB )
  46. /yingpanguazai/ssd/ssd1/www/f.mffb.com.cn/app/AppService.php ( 0.26 KB )
  47. /yingpanguazai/ssd/ssd1/www/f.mffb.com.cn/vendor/topthink/framework/src/think/Service.php ( 1.64 KB )
  48. /yingpanguazai/ssd/ssd1/www/f.mffb.com.cn/vendor/topthink/framework/src/think/Lang.php ( 7.35 KB )
  49. /yingpanguazai/ssd/ssd1/www/f.mffb.com.cn/vendor/topthink/framework/src/lang/zh-cn.php ( 13.70 KB )
  50. /yingpanguazai/ssd/ssd1/www/f.mffb.com.cn/vendor/topthink/framework/src/think/initializer/Error.php ( 3.31 KB )
  51. /yingpanguazai/ssd/ssd1/www/f.mffb.com.cn/vendor/topthink/framework/src/think/initializer/RegisterService.php ( 1.33 KB )
  52. /yingpanguazai/ssd/ssd1/www/f.mffb.com.cn/vendor/services.php ( 0.14 KB )
  53. /yingpanguazai/ssd/ssd1/www/f.mffb.com.cn/vendor/topthink/framework/src/think/service/PaginatorService.php ( 1.52 KB )
  54. /yingpanguazai/ssd/ssd1/www/f.mffb.com.cn/vendor/topthink/framework/src/think/service/ValidateService.php ( 0.99 KB )
  55. /yingpanguazai/ssd/ssd1/www/f.mffb.com.cn/vendor/topthink/framework/src/think/service/ModelService.php ( 2.04 KB )
  56. /yingpanguazai/ssd/ssd1/www/f.mffb.com.cn/vendor/topthink/think-trace/src/Service.php ( 0.77 KB )
  57. /yingpanguazai/ssd/ssd1/www/f.mffb.com.cn/vendor/topthink/framework/src/think/Middleware.php ( 6.72 KB )
  58. /yingpanguazai/ssd/ssd1/www/f.mffb.com.cn/vendor/topthink/framework/src/think/initializer/BootService.php ( 0.77 KB )
  59. /yingpanguazai/ssd/ssd1/www/f.mffb.com.cn/vendor/topthink/think-orm/src/Paginator.php ( 11.86 KB )
  60. /yingpanguazai/ssd/ssd1/www/f.mffb.com.cn/vendor/topthink/think-validate/src/Validate.php ( 63.20 KB )
  61. /yingpanguazai/ssd/ssd1/www/f.mffb.com.cn/vendor/topthink/think-orm/src/Model.php ( 23.55 KB )
  62. /yingpanguazai/ssd/ssd1/www/f.mffb.com.cn/vendor/topthink/think-orm/src/model/concern/Attribute.php ( 21.05 KB )
  63. /yingpanguazai/ssd/ssd1/www/f.mffb.com.cn/vendor/topthink/think-orm/src/model/concern/AutoWriteData.php ( 4.21 KB )
  64. /yingpanguazai/ssd/ssd1/www/f.mffb.com.cn/vendor/topthink/think-orm/src/model/concern/Conversion.php ( 6.44 KB )
  65. /yingpanguazai/ssd/ssd1/www/f.mffb.com.cn/vendor/topthink/think-orm/src/model/concern/DbConnect.php ( 5.16 KB )
  66. /yingpanguazai/ssd/ssd1/www/f.mffb.com.cn/vendor/topthink/think-orm/src/model/concern/ModelEvent.php ( 2.33 KB )
  67. /yingpanguazai/ssd/ssd1/www/f.mffb.com.cn/vendor/topthink/think-orm/src/model/concern/RelationShip.php ( 28.29 KB )
  68. /yingpanguazai/ssd/ssd1/www/f.mffb.com.cn/vendor/topthink/think-helper/src/contract/Arrayable.php ( 0.09 KB )
  69. /yingpanguazai/ssd/ssd1/www/f.mffb.com.cn/vendor/topthink/think-helper/src/contract/Jsonable.php ( 0.13 KB )
  70. /yingpanguazai/ssd/ssd1/www/f.mffb.com.cn/vendor/topthink/think-orm/src/model/contract/Modelable.php ( 0.09 KB )
  71. /yingpanguazai/ssd/ssd1/www/f.mffb.com.cn/vendor/topthink/framework/src/think/Db.php ( 2.88 KB )
  72. /yingpanguazai/ssd/ssd1/www/f.mffb.com.cn/vendor/topthink/think-orm/src/DbManager.php ( 8.52 KB )
  73. /yingpanguazai/ssd/ssd1/www/f.mffb.com.cn/vendor/topthink/framework/src/think/Log.php ( 6.28 KB )
  74. /yingpanguazai/ssd/ssd1/www/f.mffb.com.cn/vendor/topthink/framework/src/think/Manager.php ( 3.92 KB )
  75. /yingpanguazai/ssd/ssd1/www/f.mffb.com.cn/vendor/psr/log/src/LoggerTrait.php ( 2.69 KB )
  76. /yingpanguazai/ssd/ssd1/www/f.mffb.com.cn/vendor/psr/log/src/LoggerInterface.php ( 2.71 KB )
  77. /yingpanguazai/ssd/ssd1/www/f.mffb.com.cn/vendor/topthink/framework/src/think/Cache.php ( 4.92 KB )
  78. /yingpanguazai/ssd/ssd1/www/f.mffb.com.cn/vendor/psr/simple-cache/src/CacheInterface.php ( 4.71 KB )
  79. /yingpanguazai/ssd/ssd1/www/f.mffb.com.cn/vendor/topthink/think-helper/src/helper/Arr.php ( 16.63 KB )
  80. /yingpanguazai/ssd/ssd1/www/f.mffb.com.cn/vendor/topthink/framework/src/think/cache/driver/File.php ( 7.84 KB )
  81. /yingpanguazai/ssd/ssd1/www/f.mffb.com.cn/vendor/topthink/framework/src/think/cache/Driver.php ( 9.03 KB )
  82. /yingpanguazai/ssd/ssd1/www/f.mffb.com.cn/vendor/topthink/framework/src/think/contract/CacheHandlerInterface.php ( 1.99 KB )
  83. /yingpanguazai/ssd/ssd1/www/f.mffb.com.cn/app/Request.php ( 0.09 KB )
  84. /yingpanguazai/ssd/ssd1/www/f.mffb.com.cn/vendor/topthink/framework/src/think/Request.php ( 55.78 KB )
  85. /yingpanguazai/ssd/ssd1/www/f.mffb.com.cn/app/middleware.php ( 0.25 KB )
  86. /yingpanguazai/ssd/ssd1/www/f.mffb.com.cn/vendor/topthink/framework/src/think/Pipeline.php ( 2.61 KB )
  87. /yingpanguazai/ssd/ssd1/www/f.mffb.com.cn/vendor/topthink/think-trace/src/TraceDebug.php ( 3.40 KB )
  88. /yingpanguazai/ssd/ssd1/www/f.mffb.com.cn/vendor/topthink/framework/src/think/middleware/SessionInit.php ( 1.94 KB )
  89. /yingpanguazai/ssd/ssd1/www/f.mffb.com.cn/vendor/topthink/framework/src/think/Session.php ( 1.80 KB )
  90. /yingpanguazai/ssd/ssd1/www/f.mffb.com.cn/vendor/topthink/framework/src/think/session/driver/File.php ( 6.27 KB )
  91. /yingpanguazai/ssd/ssd1/www/f.mffb.com.cn/vendor/topthink/framework/src/think/contract/SessionHandlerInterface.php ( 0.87 KB )
  92. /yingpanguazai/ssd/ssd1/www/f.mffb.com.cn/vendor/topthink/framework/src/think/session/Store.php ( 7.12 KB )
  93. /yingpanguazai/ssd/ssd1/www/f.mffb.com.cn/vendor/topthink/framework/src/think/Route.php ( 23.73 KB )
  94. /yingpanguazai/ssd/ssd1/www/f.mffb.com.cn/vendor/topthink/framework/src/think/route/RuleName.php ( 5.75 KB )
  95. /yingpanguazai/ssd/ssd1/www/f.mffb.com.cn/vendor/topthink/framework/src/think/route/Domain.php ( 2.53 KB )
  96. /yingpanguazai/ssd/ssd1/www/f.mffb.com.cn/vendor/topthink/framework/src/think/route/RuleGroup.php ( 22.43 KB )
  97. /yingpanguazai/ssd/ssd1/www/f.mffb.com.cn/vendor/topthink/framework/src/think/route/Rule.php ( 26.95 KB )
  98. /yingpanguazai/ssd/ssd1/www/f.mffb.com.cn/vendor/topthink/framework/src/think/route/RuleItem.php ( 9.78 KB )
  99. /yingpanguazai/ssd/ssd1/www/f.mffb.com.cn/route/app.php ( 1.72 KB )
  100. /yingpanguazai/ssd/ssd1/www/f.mffb.com.cn/vendor/topthink/framework/src/think/facade/Route.php ( 4.70 KB )
  101. /yingpanguazai/ssd/ssd1/www/f.mffb.com.cn/vendor/topthink/framework/src/think/route/dispatch/Controller.php ( 4.74 KB )
  102. /yingpanguazai/ssd/ssd1/www/f.mffb.com.cn/vendor/topthink/framework/src/think/route/Dispatch.php ( 10.44 KB )
  103. /yingpanguazai/ssd/ssd1/www/f.mffb.com.cn/app/controller/Index.php ( 4.81 KB )
  104. /yingpanguazai/ssd/ssd1/www/f.mffb.com.cn/app/BaseController.php ( 2.05 KB )
  105. /yingpanguazai/ssd/ssd1/www/f.mffb.com.cn/vendor/topthink/think-orm/src/facade/Db.php ( 0.93 KB )
  106. /yingpanguazai/ssd/ssd1/www/f.mffb.com.cn/vendor/topthink/think-orm/src/db/connector/Mysql.php ( 5.44 KB )
  107. /yingpanguazai/ssd/ssd1/www/f.mffb.com.cn/vendor/topthink/think-orm/src/db/PDOConnection.php ( 52.47 KB )
  108. /yingpanguazai/ssd/ssd1/www/f.mffb.com.cn/vendor/topthink/think-orm/src/db/Connection.php ( 8.39 KB )
  109. /yingpanguazai/ssd/ssd1/www/f.mffb.com.cn/vendor/topthink/think-orm/src/db/ConnectionInterface.php ( 4.57 KB )
  110. /yingpanguazai/ssd/ssd1/www/f.mffb.com.cn/vendor/topthink/think-orm/src/db/builder/Mysql.php ( 16.58 KB )
  111. /yingpanguazai/ssd/ssd1/www/f.mffb.com.cn/vendor/topthink/think-orm/src/db/Builder.php ( 24.06 KB )
  112. /yingpanguazai/ssd/ssd1/www/f.mffb.com.cn/vendor/topthink/think-orm/src/db/BaseBuilder.php ( 27.50 KB )
  113. /yingpanguazai/ssd/ssd1/www/f.mffb.com.cn/vendor/topthink/think-orm/src/db/Query.php ( 15.71 KB )
  114. /yingpanguazai/ssd/ssd1/www/f.mffb.com.cn/vendor/topthink/think-orm/src/db/BaseQuery.php ( 45.13 KB )
  115. /yingpanguazai/ssd/ssd1/www/f.mffb.com.cn/vendor/topthink/think-orm/src/db/concern/TimeFieldQuery.php ( 7.43 KB )
  116. /yingpanguazai/ssd/ssd1/www/f.mffb.com.cn/vendor/topthink/think-orm/src/db/concern/AggregateQuery.php ( 3.26 KB )
  117. /yingpanguazai/ssd/ssd1/www/f.mffb.com.cn/vendor/topthink/think-orm/src/db/concern/ModelRelationQuery.php ( 20.07 KB )
  118. /yingpanguazai/ssd/ssd1/www/f.mffb.com.cn/vendor/topthink/think-orm/src/db/concern/ParamsBind.php ( 3.66 KB )
  119. /yingpanguazai/ssd/ssd1/www/f.mffb.com.cn/vendor/topthink/think-orm/src/db/concern/ResultOperation.php ( 7.01 KB )
  120. /yingpanguazai/ssd/ssd1/www/f.mffb.com.cn/vendor/topthink/think-orm/src/db/concern/WhereQuery.php ( 19.37 KB )
  121. /yingpanguazai/ssd/ssd1/www/f.mffb.com.cn/vendor/topthink/think-orm/src/db/concern/JoinAndViewQuery.php ( 7.11 KB )
  122. /yingpanguazai/ssd/ssd1/www/f.mffb.com.cn/vendor/topthink/think-orm/src/db/concern/TableFieldInfo.php ( 2.63 KB )
  123. /yingpanguazai/ssd/ssd1/www/f.mffb.com.cn/vendor/topthink/think-orm/src/db/concern/Transaction.php ( 2.77 KB )
  124. /yingpanguazai/ssd/ssd1/www/f.mffb.com.cn/vendor/topthink/framework/src/think/log/driver/File.php ( 5.96 KB )
  125. /yingpanguazai/ssd/ssd1/www/f.mffb.com.cn/vendor/topthink/framework/src/think/contract/LogHandlerInterface.php ( 0.86 KB )
  126. /yingpanguazai/ssd/ssd1/www/f.mffb.com.cn/vendor/topthink/framework/src/think/log/Channel.php ( 3.89 KB )
  127. /yingpanguazai/ssd/ssd1/www/f.mffb.com.cn/vendor/topthink/framework/src/think/event/LogRecord.php ( 1.02 KB )
  128. /yingpanguazai/ssd/ssd1/www/f.mffb.com.cn/vendor/topthink/think-helper/src/Collection.php ( 16.47 KB )
  129. /yingpanguazai/ssd/ssd1/www/f.mffb.com.cn/vendor/topthink/framework/src/think/facade/View.php ( 1.70 KB )
  130. /yingpanguazai/ssd/ssd1/www/f.mffb.com.cn/vendor/topthink/framework/src/think/View.php ( 4.39 KB )
  131. /yingpanguazai/ssd/ssd1/www/f.mffb.com.cn/vendor/topthink/framework/src/think/Response.php ( 8.81 KB )
  132. /yingpanguazai/ssd/ssd1/www/f.mffb.com.cn/vendor/topthink/framework/src/think/response/View.php ( 3.29 KB )
  133. /yingpanguazai/ssd/ssd1/www/f.mffb.com.cn/vendor/topthink/framework/src/think/Cookie.php ( 6.06 KB )
  134. /yingpanguazai/ssd/ssd1/www/f.mffb.com.cn/vendor/topthink/think-view/src/Think.php ( 8.38 KB )
  135. /yingpanguazai/ssd/ssd1/www/f.mffb.com.cn/vendor/topthink/framework/src/think/contract/TemplateHandlerInterface.php ( 1.60 KB )
  136. /yingpanguazai/ssd/ssd1/www/f.mffb.com.cn/vendor/topthink/think-template/src/Template.php ( 46.61 KB )
  137. /yingpanguazai/ssd/ssd1/www/f.mffb.com.cn/vendor/topthink/think-template/src/template/driver/File.php ( 2.41 KB )
  138. /yingpanguazai/ssd/ssd1/www/f.mffb.com.cn/vendor/topthink/think-template/src/template/contract/DriverInterface.php ( 0.86 KB )
  139. /yingpanguazai/ssd/ssd1/www/f.mffb.com.cn/runtime/temp/067d451b9a0c665040f3f1bdd3293d68.php ( 11.98 KB )
  140. /yingpanguazai/ssd/ssd1/www/f.mffb.com.cn/vendor/topthink/think-trace/src/Html.php ( 4.42 KB )
  1. CONNECT:[ UseTime:0.000472s ] mysql:host=127.0.0.1;port=3306;dbname=f_mffb;charset=utf8mb4
  2. SHOW FULL COLUMNS FROM `fenlei` [ RunTime:0.000685s ]
  3. SELECT * FROM `fenlei` WHERE `fid` = 0 [ RunTime:0.000250s ]
  4. SELECT * FROM `fenlei` WHERE `fid` = 63 [ RunTime:0.000284s ]
  5. SHOW FULL COLUMNS FROM `set` [ RunTime:0.000460s ]
  6. SELECT * FROM `set` [ RunTime:0.000185s ]
  7. SHOW FULL COLUMNS FROM `article` [ RunTime:0.000490s ]
  8. SELECT * FROM `article` WHERE `id` = 476322 LIMIT 1 [ RunTime:0.000449s ]
  9. UPDATE `article` SET `lasttime` = 1772240369 WHERE `id` = 476322 [ RunTime:0.013797s ]
  10. SELECT * FROM `fenlei` WHERE `id` = 66 LIMIT 1 [ RunTime:0.000309s ]
  11. SELECT * FROM `article` WHERE `id` < 476322 ORDER BY `id` DESC LIMIT 1 [ RunTime:0.000442s ]
  12. SELECT * FROM `article` WHERE `id` > 476322 ORDER BY `id` ASC LIMIT 1 [ RunTime:0.000492s ]
  13. SELECT * FROM `article` WHERE `id` < 476322 ORDER BY `id` DESC LIMIT 10 [ RunTime:0.006141s ]
  14. SELECT * FROM `article` WHERE `id` < 476322 ORDER BY `id` DESC LIMIT 10,10 [ RunTime:0.000973s ]
  15. SELECT * FROM `article` WHERE `id` < 476322 ORDER BY `id` DESC LIMIT 20,10 [ RunTime:0.000821s ]
0.120893s