当前位置:首页>Linux>Linux 内核中有哪些比较牛的设计?看懂VFS、调度、内存、RCU、eBPF与容器技术

Linux 内核中有哪些比较牛的设计?看懂VFS、调度、内存、RCU、eBPF与容器技术

  • 2026-03-08 20:10:27
Linux 内核中有哪些比较牛的设计?看懂VFS、调度、内存、RCU、eBPF与容器技术
点击蓝字
关注博主

一、VFS 和“一切皆文件”

习惯 Windows 的都知道,文件是文件,注册表是注册表,网络连接是网络连接,硬件设备是硬件设备。

但 Linux 内核用一层抽象,直接抹平这些资源的差异。一切皆文件!

本质是:统一的接口。

不管底层的资源是什么,Linux 都向用户空间提供标准的系统调用:

  • open():打开资源。
  • read():读取数据。
  • write():写入数据。
  • close():关闭资源。
  • ioctl():控制设备特有参数。

Linux 为实现一切皆文件 ,引入 **VFS (Virtual File System)**。VFS 是一个内核软件层,介于用户程序和具体文件系统之间。

系统分层架构:

VFS 比较像面向对象编程的多态

  • VFS 定义通用的接口(基类)。
  • Ext4、NTFS、FAT32 必须实现这些接口(子类)。
  • 应用程序只调用 VFS 的接口,不关心底层是谁。

Linux 内核用 C 语言的结构体 (struct) 模拟面向对象的类。

(1)超级块:struct super_block

  • 代表一个已挂载的文件系统。把一个 U 盘挂载到 /mnt,内核就会创建一个超级块对象。
  • 包含信息: 文件系统的类型(是 FAT 还是 Ext4?)、块大小、总大小、根目录在哪里。
  • 方法:alloc_inode (创建一个新 inode), write_inode (把 inode 写回磁盘)。

(2)索引节点:struct inode

  • 代表文件本身(物理上的文件)。
  • 包含信息: 文件的元数据。包括权限、所有者、文件大小、时间戳、数据块在磁盘的位置
  • Inode 不包含文件名! 只是一串数字。
  • 方法:inode_operations。比如 create (创建), mkdir (建目录), lookup (查找)。

(3)目录项:struct dentry

  • 代表路径。连接 文件名 和 Inode。
  • 包含信息: 文件名、指向对应 Inode 的指针、指向父目录的指针。
  • 目的: 加速查找。Linux 维护一个 Dentry Cache (dcache) 。dentry 对象就存在内存,快速把路径字符串映射到 inode。

(4)文件对象:struct file

  • 代表进程打开的一个文件
  • 包含信息:当前读写位置 (f_pos), 这是最重要的!两个进程打开同一个文件,会有两个 file 对象,各自维护自己的读写进度。还有指向 dentry 的指针、打开模式 (只读/读写)。
  • 方法:file_operations。包含 readwritefsyncmmap

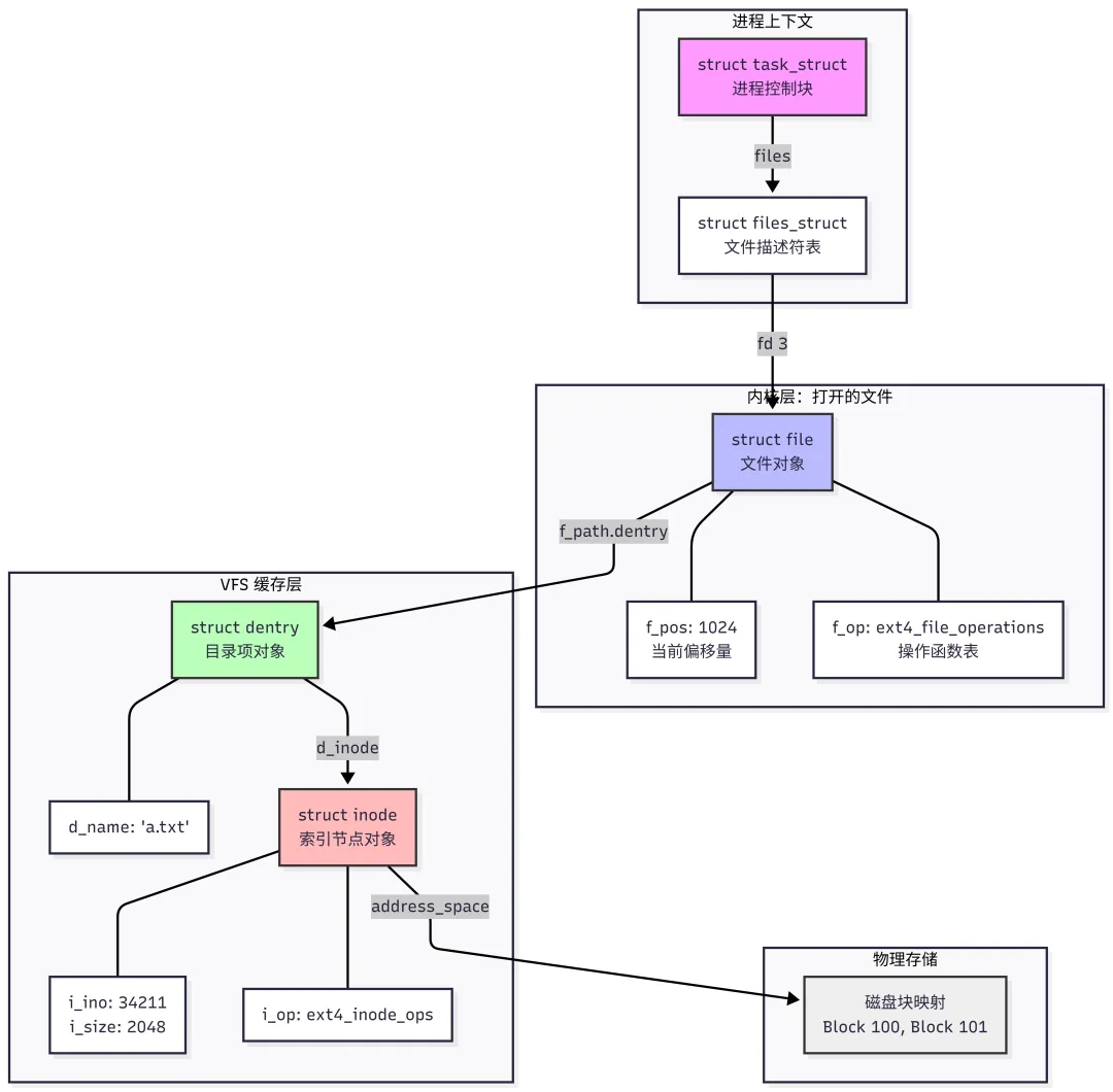
对象之间的关系:

   进程 (Process)
       |
   文件描述符表 (fd table)
   [0: stdin ]
   [1: stdout]
   [2: stderr]
   [3: fd]  ---->  struct file (文件对象)
                   |-- f_pos: 1024 (当前读到哪了)
                   |-- f_op: ext4_file_operations (操作函数表)
                   |-- f_path.dentry ------------------------+
                                                             |
                                                             v
                                                      struct dentry (目录项)
                                                      |-- d_name: "a.txt"
                                                      |-- d_inode -----------+
                                                                             |
                                                                             v
                                                                      struct inode (索引节点)
                                                                      |-- i_ino: 34211 (ID)
                                                                      |-- i_size: 2048
                                                                      |-- i_op: ext4_inode_ops
                                                                      |-- 磁盘块映射: [Block 100, Block 101]

用图表示:

read(fd, buf, 100) ,内核发生了什么?

  1. CPU 触发软中断(就是系统调用),从用户态进入内核。
  2. 内核根据传入的 fd,在当前进程的“文件描述符表”找到对应的 struct file 对象。
  3. VFS 检查文件是不是以“读”模式打开。然后,VFS 调用 struct file的 f_op->read 函数指针。如果是 Ext4,调用 ext4_file_read_iter;如果是 Socket,调用 sock_read_iter
  4. 如果是Ext4,驱动通过 struct file 找到 dentry,再找到 inode。 通过 inode 的映射表,计算出文件偏移量对应的物理磁盘块号
  5. 内核先看这些数据是不是已经在内存(Cache)里了?命中, 直接从内存拷贝到用户提供的 buf非常快,不碰磁盘。未命中, 发起 BIO (Block I/O) 请求。
  6. BIO 请求会放入电梯调度队列(排序、合并),最终由磁盘驱动程序控制磁头读取数据,通过 DMA 传送到内存。

二、内存管理

先知道两个概念:

  1. 外部碎片: 内存还有剩余,但都是零散的小块,不能满足大块内存申请。
  2. 内部碎片: 只想要 50 Bytes,非要分给 4KB(一页),浪费 4046 Bytes。

Linux 的伙伴系统解决外部碎片,SLAB/SLUB 解决内部碎片。

伙伴系统直接管理物理内存页(4KB)。任务是分配连续的页框。

伙伴系统不按字节管理,而是按“阶”来管理。维护 11 个链表(Order 0 ~ Order 10)。

  • Order 0 链表挂的都是大小为  页 (4KB) 的空闲块。
  • Order 1 链表挂的都是大小为  页 (8KB) 的空闲块。
  • ...
  • Order 10 链表挂的都是大小为  页 (4MB) 的空闲块。

要申请 3 页 内存。

  1. 系统会向上取整到 2 的幂,即申请 4 页(Order 2)。
  2. 系统检查 Order 2 链表,如果有空闲块,直接给。
  3. 如果没有, 会去 Order 3 (8页) 链表找。
  4. 如果 Order 3 有块,把这 8 页一刀两断,切成两个 4 页。一个 4 页给出去用。另一个 4 页(也就是“伙伴”)挂回到 Order 2 的链表。

用完释放那 4 页:

  1. 内核会计算这块内存的“伙伴”地址。
  2. 检查“伙伴”是不是也是空闲的?
  3. 如果是,合并成一个 8 页的大块,放入 Order 3 链表。
  4. 这个过程会递归向上,直到无法合并。

伙伴系统的最小单位是 4KB(一页)。内核有非常多的微小对象,比如 task_structinode,只有几百字节。

如果直接用伙伴系统,每存一个对象就浪费大半页内存。

SLAB/SLUB 就是专门针对小对象的 对象池 技术。

SLAB 分配器有三个层级:

  1. Cache (高速缓存): 每种特定类型的对象都有一个 Cache。比如有一个专门存放 task_struct 的 Cache,还有一个专门存放 inode 的 Cache。
  2. Slab (内存块): Cache 里面包含多个 Slab。一个 Slab 由连续的几个物理页组成(从伙伴系统申请来的)。
  3. Object (对象): Slab 被切分成无数个固定大小的小块,这就是 Object。

每个 Cache 维护三个链表,对应 Slab 的三种状态:

  • Slabs Full: 完全满了,没有空位。
  • Slabs Partial: 住了部分对象,还有空位。(优先从这里分配!)
  • Slabs Empty: 完全空闲。(如果内存紧张,这些会被退还给伙伴系统)。

SLAB 结构:

SLAB、SLUB、SLOB 这三个名字,是这段逻辑的不同实现版本:

  • SLAB: 最早的经典设计。设计复杂,元数据(管理数据)放在 Slab 内部,内存开销稍大,对 CPU 缓存队列管理较复杂。
  • SLUB (Unqueued SLAB):现在的绝大多数 Linux 发行版都在默认用。是对SLAB的简化,去掉了复杂的队列,把元数据直接塞进 struct page 结构体里(复用页描述符的字段),很大的节省内存,对多核 CPU 更友好。
  • SLOB: 简化最多的版本,专门为嵌入式系统(内存极小)设计。

三、完全公平调度器(CFS)

Linux 2.4 时代的调度器是 O(n) ,随着进程增多,调度器要遍历所有进程来找到谁运行,效率很低。

Ingo Molnar 设计的 O(1) 调度器解决了这个问题。不管系统有多少个进程,都能在恒定的时间找到下一个该运行的进程。

O(1) 调度器为每个 CPU 维护一个运行队列,队列里有两个数据结构:

  • Active 数组: 存放还有时间片剩余、等待运行的进程。
  • Expired 数组: 存放时间片用完、等待下一轮调度的进程。

每个数组本质上是 140 个链表(对应 0-139 优先级)。

  • 0-99:实时进程。
  • 100-139:普通进程。

还有一个 Bitmap,每一位对应一个优先级链表。如果某个优先级的链表里有进程,对应的位就置 1。

调度流程:

  1. 找进程: 调度器不用遍历链表。用 CPU 的硬件指令直接扫描 Bitmap,直接就能找到第一个非空的优先级链表。
  2. 执行: 取出链表头的进程运行。
  3. 时间片耗尽: 一个进程把时间片用光后,内核会重新计算它的优先级,然后把它扔到 Expired 数组 。
  4. 数组交换:Active 数组 的进程全部执行完(变空),调度器只要交换 Active 和 Expired 的指针。刚才过期的进程又变成活跃进程。

O(1) 调度器在服务器(吞吐量优先)非常好,但到桌面(交互优先)就很差。

为保证看视频不卡顿(交互进程),调度器要“猜”哪些进程是交互式的,动态提高优先级。

但是,编译器的某些行为也很像交互进程。这样一来,代码就非常复杂,很难维护,经常猜错。

Ingo Molnar(没错,还是他,自己革了自己的命)在 2.6.23 引入 CFS。

理想的多任务处理器:可以无限细分的 CPU。N 个进程,每个进程应该在任何时刻都是获得 1/N 的 CPU 处理能力。

当然,现实的 CPU 一次只能运行一个进程。所以 CFS 就模拟这种“完美公平”。

CFS 引入一个全新的概念:vruntime

定义: 进程已经在 CPU 上运行的“虚拟”时间。

公式:vruntime += 实际运行时间 * (NICE_0_WEIGHT / 进程权重)

  • 普通进程: 权重为 1,vruntime = 实际运行时间。
  • 高优先级进程: 权重很大。运行 100ms,vruntime 只增加 50ms。(时间过得慢,在红黑树中向右移动得慢,能获得更多 CPU)。
  • 低优先级进程: 权重很小。运行 100ms,vruntime 增加 200ms。(时间过得快,把 CPU 让给别人)。

调度准则只有一条:谁的 vruntime 最小,就让谁运行。

CFS 不再用数组,而是用一棵按 vruntime 排序的时间序红黑树来组织所有等待运行的进程。

  • 树的左侧:vruntime 小的进程(饥饿的、缺 CPU 的)。
  • 树的右侧:vruntime 大的进程(刚刚跑过的、不缺 CPU 的)。

调度流程:

  1. 调度器只会选择红黑树最左边 的节点运行。因为 vruntime 最小。
  2. 进程运行期间,时钟中断会不断增加它的 vruntime
  3. 随着 vruntime 变大,在树中的位置逻辑上会慢慢向右移动。一旦发现树里有比当前进程 vruntime 更小的节点,当前进程就会被抢占。
  4. 被抢占的进程重新插入红黑树,根据新的 vruntime 找到正确的位置。

CFS 红黑树:

特性
O(1) 调度器
CFS (完全公平调度器)
核心结构
两个优先级数组 (Active/Expired)
红黑树 (Red-Black Tree)
复杂度O(1)
 (常数级,非常快)
O(log N)
 (对数级,稍微慢一点点,但可忽略)
调度依据
优先级 + 时间片
虚拟运行时间 (vruntime)
交互性处理靠猜
 (启发式算法,奖励交互进程)
交互进程常睡眠,vruntime 极小,唤醒后自动抢占最左侧
公平性
粗粒度的公平
纳秒级的精确公平
代码逻辑
复杂
基于数学模型

四、RCU锁机制

RCU (Read-Copy-Update) 主要是解决 读写锁 在多核 CPU 下的性能瓶颈。

读写锁的逻辑: 可以多个读者同时进入,但写者必须独占。

虽然读者之间不阻塞,但它们必须去修改同一个锁的计数器 。

  • 在多核 CPU 上,就会出现缓存行颠簸
  • Core 0 修改了锁,Core 1 的缓存就失效了,必须重新从内存拉取。
  • 结果就是:没有写者,光是一堆读者在那儿抢锁,性能也会随着 CPU 核心数增加而断崖式下跌

RCU 让读者完全没有任何同步开销。不拿锁,没有原子操作,甚至没有内存屏障。

RCU 的全称概括三个步骤:

  1. Read (读): 读者直接读,不做任何加锁动作。
  2. Copy (拷贝): 写者要修改数据时,不直接改原数据,而是拷贝一份副本,在副本上修改。
  3. Update (更新): 写者用一个原子指针操作,把全局指针指向新的副本。

看起来很简单,但最大的难题是:旧的数据什么时候能删?

因为可能还有读者正在读旧数据!如果写者把指针一换,马上就把旧内存 free 掉,正在读旧数据的读者就会崩溃。

RCU 加入了 延迟释放 和 宽限期。

读者代码非常的简单:

rcu_read_lock(); // 1. 标记进入读临界区

p = rcu_dereference(global_ptr); // 2. 获取指针
if (p != NULL) {
    do_something(p->data); // 3. 读数据
}

rcu_read_unlock(); // 4. 标记退出读临界区

rcu_read_lock 的约束是:在临界区内,不能发生上下文切换(不能睡眠)。

写者的技术实现逻辑:

// 1. 分配新内存
new_p = kmalloc(...);

// 2. Copy:拷贝旧数据到新内存
memcpy(new_p, old_p, ...);

// 3. Modify:修改新内存里的数据
new_p->field = new_value;

// 4. Update:原子替换指针,让新读者看到新数据
rcu_assign_pointer(global_ptr, new_p);

写者不能马上 kfree(old_p),必须等待。

// 5. 等待宽限期
synchronize_rcu(); 

// 6. 没人读 old_p 了,安全释放
kfree(old_p);

宽限期是指:从 指针被替换 那一刻开始,到 所有在替换前就已经开始的读操作 全部结束为止的时间段。

RCU 的读者在 rcu_read_lock() 和 unlock() 之间,一定会发生进程切换。

所以,内核只要检测到所有 CPU 都发生了一次上下文切换,或者都经历了一次 Idle 状态,就可以断定:所有 CPU 上原来的读临界区肯定都结束了。

RCU 时序:

synchronize_rcu() 是阻塞的,写者要傻等。那可不行。

Linux 有异步接口 call_rcu(),让写者不等待。把 释放旧内存 封装成一个回调函数,挂到一个链表上,然后直接返回。

内核检测到宽限期结束后,由专门的软中断或者内核线程批量执行这些回调函数,释放内存!

五、eBPF

eBPF (Extended Berkeley Packet Filter) 是 Linux 内核过去十年最有革命性的技术,没有之一。

eBPF 之前,想修改内核的行为,只有两条路:

  1. 修改内核源码并重新编译。
  2. 编写内核模块: 风险非常大。

eBPF 在不修改内核源码、不重启机器、安全的前提下,让用户在内核运行自定义的代码。

eBPF 本质是一个运行在 Linux 内核的寄存器虚拟机

一个 eBPF 程序从写出来到运行,要经历:

  1. 编写: 用 C 语言编写代码。
  2. 编译: 用 LLVM/Clang 把 C 代码编译成 eBPF 字节码
  3. 加载: 通过 bpf() 系统调用,把字节码传给内核。
  4. 内核的 Verifier 会对字节码进行全面检查:有没有死循环?有没有非法内存访问?有没有未初始化的变量?
  5. JIT 编译 (Just-In-Time): 内核的 JIT 编译器会把字节码实时翻译成本地机器码
  6. 挂载: 把程序挂载到指定的钩子 (Hook) 上。

架构:

eBPF 程序运行在内核里,用户程序运行在用户态,怎么通信?

用 Maps。Maps 是内核通用的键值对存储结构。

eBPF 程序不能随意调用内核函数(那样不安全)。内核有白名单函数,叫 Helper Functions

  • bpf_ktime_get_ns(): 获取当前时间。
  • bpf_trace_printk(): 打印调试信息。
  • bpf_map_lookup_elem(): 查找 Map。

六、namespace 和 cgroups

Namespace 的本质是欺骗。通过修改进程的视觉,让进程以为自己独占整个操作系统。

如果所有进程共享全局资源:

  • 都能看到所有的进程 (PID)。
  • 共享同一个网络栈 (IP, Port)。
  • 共享同一个文件系统挂载点。

会容易出现冲突,Namespace 就是解决这个问题。

Linux 内核六个核心 Namespace:

Namespace 类型
隔离资源
效果描述
PID
进程编号
容器里的进程以为自己是 PID 1 (上帝进程),但在宿主机看到的不是。
NET
网络协议栈
容器拥有独立的网卡 (eth0)、IP 地址、路由表、iptables 规则。
MNT
文件挂载点
容器看到的文件系统目录结构是独立的。
UTS
主机名
容器可以有自己的 Hostname,不影响宿主机。
IPC
进程间通信
容器内的进程不能通过共享内存或信号量跟宿主机进程通信。
USER
用户权限
容器里的 root 用户 (UID 0),在宿主机上可能只是一个普通用户 (UID 1000)。

PID Namespace 是最神奇的一个。

  • 宿主机视角: 一个普通的进程树。
  • 容器视角: 一个全新的世界。

内核为进程维护多层 PID 映射关系。进入容器后,getpid() 系统调用返回的是映射后的虚拟 PID。

只有有隔离还不够。如果一个容器里的进程吃光宿主机的内存或 CPU,整个系统都会崩溃。Cgroups 就是防止这种情况。

Cgroups 是 Linux 内核提供的一种机制,可以把一组进程组织成层级结构,并对这个层级树上的节点应用资源限制。

文件系统的形式暴露给用户,挂载在 /sys/fs/cgroup

子系统:

  • cpu: 限制 CPU 使用率。cpu.cfs_quota_us设定周期内能运行多少微秒。
  • memory: 限制内存使用量。memory.limit_in_bytes设定最大内存。如果容器超出这个限制,内核会杀掉容器里的进程。
  • blkio: 限制磁盘 I/O。限制读写速度 (IOPS 或 BPS),防止某个容器把硬盘写废,导致其他容器卡顿。
  • pids: 限制进程数量。防止Fork Bomb(进程无限自我复制,耗尽系统 PID 资源)。

Cgroups 的结构是一个树状目录。

把 Namespace 和 Cgroups 结合在一起。

所谓的“容器”,在 Linux 内核眼里,根本就不存在!

内核没有一个叫 struct container 的数据结构。

Docker 容器 只是一个普通的进程。只是这个进程被 Namespace 隔离,看不到其他进程,看不到真实网络。又被 Cgroups 限制住,只能用指定的 CPU 和内存。再配合 OverlayFS(分层文件系统)换一个独立的根目录。

这就是为什么 Linux 容器比虚拟机(VM)轻量得多的原因:没有虚拟硬件,没有运行独立的 OS 内核,只是宿主机上的一个被隔离、被限制的进程而已。

七、统一设备模型 和 sysfs

Linux 设备模型是把硬件管理抽象成三个实体:**Bus (总线)Device (设备)Driver (驱动)**。

总线是 CPU 和设备之间通信的通道。内核的总线也是一个容器。维护两个链表:

  • 设备链表: 挂载在这条总线上的所有硬件设备。
  • 驱动链表: 所有注册到这条总线上的驱动程序。

有一个新设备插入,或者有一个新驱动加载,总线就会遍历链表,调用 match() 函数,看是否匹配。

设备代表物理上的硬件。

驱动代表软件逻辑。

为实现这套模型,内核引入一个基类:Kobject。可以理解为面向对象语言的 Object 类。

  • 引用计数: 只有没人用它时,才释放内存。
  • 层次结构:parent 指针指向父对象,构成树状结构。
  • Sysfs 映射: 每个 Kobject 都在 sysfs 对应一个目录。

sysfs 是一个基于内存的虚拟文件系统,挂载在 /sys 目录下。

sysfs 不存文件,是内核数据结构的可视化窗口

sysfs 目录下的文件,其实是内核变量的接口。

  • 读文件: 触发内核的 show() 函数,把内核变量转成字符串。
  • 写文件: 触发内核的 store() 函数,把字符串转成参数,修改内核行为。
教程

推荐 6 个适合练手的 C++ 开源项目,让你不再纸上谈兵!

C++

STL 算法:掌握这些,你的代码效率提升 10 倍!

构建

使用Google Test进行 C++ 单元测试

应用

彻底搞懂异步和多线程:概念、原理与应用场景对比

Lion 莱恩呀
欢迎关注我的公众号
   学习技术或投稿

最新文章

随机文章

基本 文件 流程 错误 SQL 调试
  1. 请求信息 : 2026-03-27 20:22:34 HTTP/2.0 GET : https://f.mffb.com.cn/a/478418.html
  2. 运行时间 : 0.088050s [ 吞吐率:11.36req/s ] 内存消耗:5,234.75kb 文件加载:140
  3. 缓存信息 : 0 reads,0 writes
  4. 会话信息 : SESSION_ID=967e3bd4f2303cb3970c878e55477fe4
  1. /yingpanguazai/ssd/ssd1/www/f.mffb.com.cn/public/index.php ( 0.79 KB )
  2. /yingpanguazai/ssd/ssd1/www/f.mffb.com.cn/vendor/autoload.php ( 0.17 KB )
  3. /yingpanguazai/ssd/ssd1/www/f.mffb.com.cn/vendor/composer/autoload_real.php ( 2.49 KB )
  4. /yingpanguazai/ssd/ssd1/www/f.mffb.com.cn/vendor/composer/platform_check.php ( 0.90 KB )
  5. /yingpanguazai/ssd/ssd1/www/f.mffb.com.cn/vendor/composer/ClassLoader.php ( 14.03 KB )
  6. /yingpanguazai/ssd/ssd1/www/f.mffb.com.cn/vendor/composer/autoload_static.php ( 4.90 KB )
  7. /yingpanguazai/ssd/ssd1/www/f.mffb.com.cn/vendor/topthink/think-helper/src/helper.php ( 8.34 KB )
  8. /yingpanguazai/ssd/ssd1/www/f.mffb.com.cn/vendor/topthink/think-validate/src/helper.php ( 2.19 KB )
  9. /yingpanguazai/ssd/ssd1/www/f.mffb.com.cn/vendor/topthink/think-orm/src/helper.php ( 1.47 KB )
  10. /yingpanguazai/ssd/ssd1/www/f.mffb.com.cn/vendor/topthink/think-orm/stubs/load_stubs.php ( 0.16 KB )
  11. /yingpanguazai/ssd/ssd1/www/f.mffb.com.cn/vendor/topthink/framework/src/think/Exception.php ( 1.69 KB )
  12. /yingpanguazai/ssd/ssd1/www/f.mffb.com.cn/vendor/topthink/think-container/src/Facade.php ( 2.71 KB )
  13. /yingpanguazai/ssd/ssd1/www/f.mffb.com.cn/vendor/symfony/deprecation-contracts/function.php ( 0.99 KB )
  14. /yingpanguazai/ssd/ssd1/www/f.mffb.com.cn/vendor/symfony/polyfill-mbstring/bootstrap.php ( 8.26 KB )
  15. /yingpanguazai/ssd/ssd1/www/f.mffb.com.cn/vendor/symfony/polyfill-mbstring/bootstrap80.php ( 9.78 KB )
  16. /yingpanguazai/ssd/ssd1/www/f.mffb.com.cn/vendor/symfony/var-dumper/Resources/functions/dump.php ( 1.49 KB )
  17. /yingpanguazai/ssd/ssd1/www/f.mffb.com.cn/vendor/topthink/think-dumper/src/helper.php ( 0.18 KB )
  18. /yingpanguazai/ssd/ssd1/www/f.mffb.com.cn/vendor/symfony/var-dumper/VarDumper.php ( 4.30 KB )
  19. /yingpanguazai/ssd/ssd1/www/f.mffb.com.cn/vendor/topthink/framework/src/think/App.php ( 15.30 KB )
  20. /yingpanguazai/ssd/ssd1/www/f.mffb.com.cn/vendor/topthink/think-container/src/Container.php ( 15.76 KB )
  21. /yingpanguazai/ssd/ssd1/www/f.mffb.com.cn/vendor/psr/container/src/ContainerInterface.php ( 1.02 KB )
  22. /yingpanguazai/ssd/ssd1/www/f.mffb.com.cn/app/provider.php ( 0.19 KB )
  23. /yingpanguazai/ssd/ssd1/www/f.mffb.com.cn/vendor/topthink/framework/src/think/Http.php ( 6.04 KB )
  24. /yingpanguazai/ssd/ssd1/www/f.mffb.com.cn/vendor/topthink/think-helper/src/helper/Str.php ( 7.29 KB )
  25. /yingpanguazai/ssd/ssd1/www/f.mffb.com.cn/vendor/topthink/framework/src/think/Env.php ( 4.68 KB )
  26. /yingpanguazai/ssd/ssd1/www/f.mffb.com.cn/app/common.php ( 0.03 KB )
  27. /yingpanguazai/ssd/ssd1/www/f.mffb.com.cn/vendor/topthink/framework/src/helper.php ( 18.78 KB )
  28. /yingpanguazai/ssd/ssd1/www/f.mffb.com.cn/vendor/topthink/framework/src/think/Config.php ( 5.54 KB )
  29. /yingpanguazai/ssd/ssd1/www/f.mffb.com.cn/config/app.php ( 0.95 KB )
  30. /yingpanguazai/ssd/ssd1/www/f.mffb.com.cn/config/cache.php ( 0.78 KB )
  31. /yingpanguazai/ssd/ssd1/www/f.mffb.com.cn/config/console.php ( 0.23 KB )
  32. /yingpanguazai/ssd/ssd1/www/f.mffb.com.cn/config/cookie.php ( 0.56 KB )
  33. /yingpanguazai/ssd/ssd1/www/f.mffb.com.cn/config/database.php ( 2.48 KB )
  34. /yingpanguazai/ssd/ssd1/www/f.mffb.com.cn/vendor/topthink/framework/src/think/facade/Env.php ( 1.67 KB )
  35. /yingpanguazai/ssd/ssd1/www/f.mffb.com.cn/config/filesystem.php ( 0.61 KB )
  36. /yingpanguazai/ssd/ssd1/www/f.mffb.com.cn/config/lang.php ( 0.91 KB )
  37. /yingpanguazai/ssd/ssd1/www/f.mffb.com.cn/config/log.php ( 1.35 KB )
  38. /yingpanguazai/ssd/ssd1/www/f.mffb.com.cn/config/middleware.php ( 0.19 KB )
  39. /yingpanguazai/ssd/ssd1/www/f.mffb.com.cn/config/route.php ( 1.89 KB )
  40. /yingpanguazai/ssd/ssd1/www/f.mffb.com.cn/config/session.php ( 0.57 KB )
  41. /yingpanguazai/ssd/ssd1/www/f.mffb.com.cn/config/trace.php ( 0.34 KB )
  42. /yingpanguazai/ssd/ssd1/www/f.mffb.com.cn/config/view.php ( 0.82 KB )
  43. /yingpanguazai/ssd/ssd1/www/f.mffb.com.cn/app/event.php ( 0.25 KB )
  44. /yingpanguazai/ssd/ssd1/www/f.mffb.com.cn/vendor/topthink/framework/src/think/Event.php ( 7.67 KB )
  45. /yingpanguazai/ssd/ssd1/www/f.mffb.com.cn/app/service.php ( 0.13 KB )
  46. /yingpanguazai/ssd/ssd1/www/f.mffb.com.cn/app/AppService.php ( 0.26 KB )
  47. /yingpanguazai/ssd/ssd1/www/f.mffb.com.cn/vendor/topthink/framework/src/think/Service.php ( 1.64 KB )
  48. /yingpanguazai/ssd/ssd1/www/f.mffb.com.cn/vendor/topthink/framework/src/think/Lang.php ( 7.35 KB )
  49. /yingpanguazai/ssd/ssd1/www/f.mffb.com.cn/vendor/topthink/framework/src/lang/zh-cn.php ( 13.70 KB )
  50. /yingpanguazai/ssd/ssd1/www/f.mffb.com.cn/vendor/topthink/framework/src/think/initializer/Error.php ( 3.31 KB )
  51. /yingpanguazai/ssd/ssd1/www/f.mffb.com.cn/vendor/topthink/framework/src/think/initializer/RegisterService.php ( 1.33 KB )
  52. /yingpanguazai/ssd/ssd1/www/f.mffb.com.cn/vendor/services.php ( 0.14 KB )
  53. /yingpanguazai/ssd/ssd1/www/f.mffb.com.cn/vendor/topthink/framework/src/think/service/PaginatorService.php ( 1.52 KB )
  54. /yingpanguazai/ssd/ssd1/www/f.mffb.com.cn/vendor/topthink/framework/src/think/service/ValidateService.php ( 0.99 KB )
  55. /yingpanguazai/ssd/ssd1/www/f.mffb.com.cn/vendor/topthink/framework/src/think/service/ModelService.php ( 2.04 KB )
  56. /yingpanguazai/ssd/ssd1/www/f.mffb.com.cn/vendor/topthink/think-trace/src/Service.php ( 0.77 KB )
  57. /yingpanguazai/ssd/ssd1/www/f.mffb.com.cn/vendor/topthink/framework/src/think/Middleware.php ( 6.72 KB )
  58. /yingpanguazai/ssd/ssd1/www/f.mffb.com.cn/vendor/topthink/framework/src/think/initializer/BootService.php ( 0.77 KB )
  59. /yingpanguazai/ssd/ssd1/www/f.mffb.com.cn/vendor/topthink/think-orm/src/Paginator.php ( 11.86 KB )
  60. /yingpanguazai/ssd/ssd1/www/f.mffb.com.cn/vendor/topthink/think-validate/src/Validate.php ( 63.20 KB )
  61. /yingpanguazai/ssd/ssd1/www/f.mffb.com.cn/vendor/topthink/think-orm/src/Model.php ( 23.55 KB )
  62. /yingpanguazai/ssd/ssd1/www/f.mffb.com.cn/vendor/topthink/think-orm/src/model/concern/Attribute.php ( 21.05 KB )
  63. /yingpanguazai/ssd/ssd1/www/f.mffb.com.cn/vendor/topthink/think-orm/src/model/concern/AutoWriteData.php ( 4.21 KB )
  64. /yingpanguazai/ssd/ssd1/www/f.mffb.com.cn/vendor/topthink/think-orm/src/model/concern/Conversion.php ( 6.44 KB )
  65. /yingpanguazai/ssd/ssd1/www/f.mffb.com.cn/vendor/topthink/think-orm/src/model/concern/DbConnect.php ( 5.16 KB )
  66. /yingpanguazai/ssd/ssd1/www/f.mffb.com.cn/vendor/topthink/think-orm/src/model/concern/ModelEvent.php ( 2.33 KB )
  67. /yingpanguazai/ssd/ssd1/www/f.mffb.com.cn/vendor/topthink/think-orm/src/model/concern/RelationShip.php ( 28.29 KB )
  68. /yingpanguazai/ssd/ssd1/www/f.mffb.com.cn/vendor/topthink/think-helper/src/contract/Arrayable.php ( 0.09 KB )
  69. /yingpanguazai/ssd/ssd1/www/f.mffb.com.cn/vendor/topthink/think-helper/src/contract/Jsonable.php ( 0.13 KB )
  70. /yingpanguazai/ssd/ssd1/www/f.mffb.com.cn/vendor/topthink/think-orm/src/model/contract/Modelable.php ( 0.09 KB )
  71. /yingpanguazai/ssd/ssd1/www/f.mffb.com.cn/vendor/topthink/framework/src/think/Db.php ( 2.88 KB )
  72. /yingpanguazai/ssd/ssd1/www/f.mffb.com.cn/vendor/topthink/think-orm/src/DbManager.php ( 8.52 KB )
  73. /yingpanguazai/ssd/ssd1/www/f.mffb.com.cn/vendor/topthink/framework/src/think/Log.php ( 6.28 KB )
  74. /yingpanguazai/ssd/ssd1/www/f.mffb.com.cn/vendor/topthink/framework/src/think/Manager.php ( 3.92 KB )
  75. /yingpanguazai/ssd/ssd1/www/f.mffb.com.cn/vendor/psr/log/src/LoggerTrait.php ( 2.69 KB )
  76. /yingpanguazai/ssd/ssd1/www/f.mffb.com.cn/vendor/psr/log/src/LoggerInterface.php ( 2.71 KB )
  77. /yingpanguazai/ssd/ssd1/www/f.mffb.com.cn/vendor/topthink/framework/src/think/Cache.php ( 4.92 KB )
  78. /yingpanguazai/ssd/ssd1/www/f.mffb.com.cn/vendor/psr/simple-cache/src/CacheInterface.php ( 4.71 KB )
  79. /yingpanguazai/ssd/ssd1/www/f.mffb.com.cn/vendor/topthink/think-helper/src/helper/Arr.php ( 16.63 KB )
  80. /yingpanguazai/ssd/ssd1/www/f.mffb.com.cn/vendor/topthink/framework/src/think/cache/driver/File.php ( 7.84 KB )
  81. /yingpanguazai/ssd/ssd1/www/f.mffb.com.cn/vendor/topthink/framework/src/think/cache/Driver.php ( 9.03 KB )
  82. /yingpanguazai/ssd/ssd1/www/f.mffb.com.cn/vendor/topthink/framework/src/think/contract/CacheHandlerInterface.php ( 1.99 KB )
  83. /yingpanguazai/ssd/ssd1/www/f.mffb.com.cn/app/Request.php ( 0.09 KB )
  84. /yingpanguazai/ssd/ssd1/www/f.mffb.com.cn/vendor/topthink/framework/src/think/Request.php ( 55.78 KB )
  85. /yingpanguazai/ssd/ssd1/www/f.mffb.com.cn/app/middleware.php ( 0.25 KB )
  86. /yingpanguazai/ssd/ssd1/www/f.mffb.com.cn/vendor/topthink/framework/src/think/Pipeline.php ( 2.61 KB )
  87. /yingpanguazai/ssd/ssd1/www/f.mffb.com.cn/vendor/topthink/think-trace/src/TraceDebug.php ( 3.40 KB )
  88. /yingpanguazai/ssd/ssd1/www/f.mffb.com.cn/vendor/topthink/framework/src/think/middleware/SessionInit.php ( 1.94 KB )
  89. /yingpanguazai/ssd/ssd1/www/f.mffb.com.cn/vendor/topthink/framework/src/think/Session.php ( 1.80 KB )
  90. /yingpanguazai/ssd/ssd1/www/f.mffb.com.cn/vendor/topthink/framework/src/think/session/driver/File.php ( 6.27 KB )
  91. /yingpanguazai/ssd/ssd1/www/f.mffb.com.cn/vendor/topthink/framework/src/think/contract/SessionHandlerInterface.php ( 0.87 KB )
  92. /yingpanguazai/ssd/ssd1/www/f.mffb.com.cn/vendor/topthink/framework/src/think/session/Store.php ( 7.12 KB )
  93. /yingpanguazai/ssd/ssd1/www/f.mffb.com.cn/vendor/topthink/framework/src/think/Route.php ( 23.73 KB )
  94. /yingpanguazai/ssd/ssd1/www/f.mffb.com.cn/vendor/topthink/framework/src/think/route/RuleName.php ( 5.75 KB )
  95. /yingpanguazai/ssd/ssd1/www/f.mffb.com.cn/vendor/topthink/framework/src/think/route/Domain.php ( 2.53 KB )
  96. /yingpanguazai/ssd/ssd1/www/f.mffb.com.cn/vendor/topthink/framework/src/think/route/RuleGroup.php ( 22.43 KB )
  97. /yingpanguazai/ssd/ssd1/www/f.mffb.com.cn/vendor/topthink/framework/src/think/route/Rule.php ( 26.95 KB )
  98. /yingpanguazai/ssd/ssd1/www/f.mffb.com.cn/vendor/topthink/framework/src/think/route/RuleItem.php ( 9.78 KB )
  99. /yingpanguazai/ssd/ssd1/www/f.mffb.com.cn/route/app.php ( 1.72 KB )
  100. /yingpanguazai/ssd/ssd1/www/f.mffb.com.cn/vendor/topthink/framework/src/think/facade/Route.php ( 4.70 KB )
  101. /yingpanguazai/ssd/ssd1/www/f.mffb.com.cn/vendor/topthink/framework/src/think/route/dispatch/Controller.php ( 4.74 KB )
  102. /yingpanguazai/ssd/ssd1/www/f.mffb.com.cn/vendor/topthink/framework/src/think/route/Dispatch.php ( 10.44 KB )
  103. /yingpanguazai/ssd/ssd1/www/f.mffb.com.cn/app/controller/Index.php ( 4.81 KB )
  104. /yingpanguazai/ssd/ssd1/www/f.mffb.com.cn/app/BaseController.php ( 2.05 KB )
  105. /yingpanguazai/ssd/ssd1/www/f.mffb.com.cn/vendor/topthink/think-orm/src/facade/Db.php ( 0.93 KB )
  106. /yingpanguazai/ssd/ssd1/www/f.mffb.com.cn/vendor/topthink/think-orm/src/db/connector/Mysql.php ( 5.44 KB )
  107. /yingpanguazai/ssd/ssd1/www/f.mffb.com.cn/vendor/topthink/think-orm/src/db/PDOConnection.php ( 52.47 KB )
  108. /yingpanguazai/ssd/ssd1/www/f.mffb.com.cn/vendor/topthink/think-orm/src/db/Connection.php ( 8.39 KB )
  109. /yingpanguazai/ssd/ssd1/www/f.mffb.com.cn/vendor/topthink/think-orm/src/db/ConnectionInterface.php ( 4.57 KB )
  110. /yingpanguazai/ssd/ssd1/www/f.mffb.com.cn/vendor/topthink/think-orm/src/db/builder/Mysql.php ( 16.58 KB )
  111. /yingpanguazai/ssd/ssd1/www/f.mffb.com.cn/vendor/topthink/think-orm/src/db/Builder.php ( 24.06 KB )
  112. /yingpanguazai/ssd/ssd1/www/f.mffb.com.cn/vendor/topthink/think-orm/src/db/BaseBuilder.php ( 27.50 KB )
  113. /yingpanguazai/ssd/ssd1/www/f.mffb.com.cn/vendor/topthink/think-orm/src/db/Query.php ( 15.71 KB )
  114. /yingpanguazai/ssd/ssd1/www/f.mffb.com.cn/vendor/topthink/think-orm/src/db/BaseQuery.php ( 45.13 KB )
  115. /yingpanguazai/ssd/ssd1/www/f.mffb.com.cn/vendor/topthink/think-orm/src/db/concern/TimeFieldQuery.php ( 7.43 KB )
  116. /yingpanguazai/ssd/ssd1/www/f.mffb.com.cn/vendor/topthink/think-orm/src/db/concern/AggregateQuery.php ( 3.26 KB )
  117. /yingpanguazai/ssd/ssd1/www/f.mffb.com.cn/vendor/topthink/think-orm/src/db/concern/ModelRelationQuery.php ( 20.07 KB )
  118. /yingpanguazai/ssd/ssd1/www/f.mffb.com.cn/vendor/topthink/think-orm/src/db/concern/ParamsBind.php ( 3.66 KB )
  119. /yingpanguazai/ssd/ssd1/www/f.mffb.com.cn/vendor/topthink/think-orm/src/db/concern/ResultOperation.php ( 7.01 KB )
  120. /yingpanguazai/ssd/ssd1/www/f.mffb.com.cn/vendor/topthink/think-orm/src/db/concern/WhereQuery.php ( 19.37 KB )
  121. /yingpanguazai/ssd/ssd1/www/f.mffb.com.cn/vendor/topthink/think-orm/src/db/concern/JoinAndViewQuery.php ( 7.11 KB )
  122. /yingpanguazai/ssd/ssd1/www/f.mffb.com.cn/vendor/topthink/think-orm/src/db/concern/TableFieldInfo.php ( 2.63 KB )
  123. /yingpanguazai/ssd/ssd1/www/f.mffb.com.cn/vendor/topthink/think-orm/src/db/concern/Transaction.php ( 2.77 KB )
  124. /yingpanguazai/ssd/ssd1/www/f.mffb.com.cn/vendor/topthink/framework/src/think/log/driver/File.php ( 5.96 KB )
  125. /yingpanguazai/ssd/ssd1/www/f.mffb.com.cn/vendor/topthink/framework/src/think/contract/LogHandlerInterface.php ( 0.86 KB )
  126. /yingpanguazai/ssd/ssd1/www/f.mffb.com.cn/vendor/topthink/framework/src/think/log/Channel.php ( 3.89 KB )
  127. /yingpanguazai/ssd/ssd1/www/f.mffb.com.cn/vendor/topthink/framework/src/think/event/LogRecord.php ( 1.02 KB )
  128. /yingpanguazai/ssd/ssd1/www/f.mffb.com.cn/vendor/topthink/think-helper/src/Collection.php ( 16.47 KB )
  129. /yingpanguazai/ssd/ssd1/www/f.mffb.com.cn/vendor/topthink/framework/src/think/facade/View.php ( 1.70 KB )
  130. /yingpanguazai/ssd/ssd1/www/f.mffb.com.cn/vendor/topthink/framework/src/think/View.php ( 4.39 KB )
  131. /yingpanguazai/ssd/ssd1/www/f.mffb.com.cn/vendor/topthink/framework/src/think/Response.php ( 8.81 KB )
  132. /yingpanguazai/ssd/ssd1/www/f.mffb.com.cn/vendor/topthink/framework/src/think/response/View.php ( 3.29 KB )
  133. /yingpanguazai/ssd/ssd1/www/f.mffb.com.cn/vendor/topthink/framework/src/think/Cookie.php ( 6.06 KB )
  134. /yingpanguazai/ssd/ssd1/www/f.mffb.com.cn/vendor/topthink/think-view/src/Think.php ( 8.38 KB )
  135. /yingpanguazai/ssd/ssd1/www/f.mffb.com.cn/vendor/topthink/framework/src/think/contract/TemplateHandlerInterface.php ( 1.60 KB )
  136. /yingpanguazai/ssd/ssd1/www/f.mffb.com.cn/vendor/topthink/think-template/src/Template.php ( 46.61 KB )
  137. /yingpanguazai/ssd/ssd1/www/f.mffb.com.cn/vendor/topthink/think-template/src/template/driver/File.php ( 2.41 KB )
  138. /yingpanguazai/ssd/ssd1/www/f.mffb.com.cn/vendor/topthink/think-template/src/template/contract/DriverInterface.php ( 0.86 KB )
  139. /yingpanguazai/ssd/ssd1/www/f.mffb.com.cn/runtime/temp/067d451b9a0c665040f3f1bdd3293d68.php ( 11.98 KB )
  140. /yingpanguazai/ssd/ssd1/www/f.mffb.com.cn/vendor/topthink/think-trace/src/Html.php ( 4.42 KB )
  1. CONNECT:[ UseTime:0.000572s ] mysql:host=127.0.0.1;port=3306;dbname=f_mffb;charset=utf8mb4
  2. SHOW FULL COLUMNS FROM `fenlei` [ RunTime:0.000649s ]
  3. SELECT * FROM `fenlei` WHERE `fid` = 0 [ RunTime:0.000301s ]
  4. SELECT * FROM `fenlei` WHERE `fid` = 63 [ RunTime:0.000251s ]
  5. SHOW FULL COLUMNS FROM `set` [ RunTime:0.000472s ]
  6. SELECT * FROM `set` [ RunTime:0.000192s ]
  7. SHOW FULL COLUMNS FROM `article` [ RunTime:0.000514s ]
  8. SELECT * FROM `article` WHERE `id` = 478418 LIMIT 1 [ RunTime:0.000478s ]
  9. UPDATE `article` SET `lasttime` = 1774614154 WHERE `id` = 478418 [ RunTime:0.003824s ]
  10. SELECT * FROM `fenlei` WHERE `id` = 67 LIMIT 1 [ RunTime:0.000238s ]
  11. SELECT * FROM `article` WHERE `id` < 478418 ORDER BY `id` DESC LIMIT 1 [ RunTime:0.000431s ]
  12. SELECT * FROM `article` WHERE `id` > 478418 ORDER BY `id` ASC LIMIT 1 [ RunTime:0.000397s ]
  13. SELECT * FROM `article` WHERE `id` < 478418 ORDER BY `id` DESC LIMIT 10 [ RunTime:0.000992s ]
  14. SELECT * FROM `article` WHERE `id` < 478418 ORDER BY `id` DESC LIMIT 10,10 [ RunTime:0.002755s ]
  15. SELECT * FROM `article` WHERE `id` < 478418 ORDER BY `id` DESC LIMIT 20,10 [ RunTime:0.009764s ]
0.089621s