当前位置:首页>Linux>Linux arm64架构下CPU、内核与I/O的底层交互解析

Linux arm64架构下CPU、内核与I/O的底层交互解析

  • 2026-03-12 01:54:22
Linux arm64架构下CPU、内核与I/O的底层交互解析

在嵌入式与服务器领域,arm64架构凭借低功耗、高性能的优势,已成为Linux系统的主流承载架构之一。Linux 6.6内核作为近期稳定版内核,对arm64架构的内存管理、I/O交互进行了诸多优化,让CPU、内核与I/O设备的协同更高效、更稳定。本文将结合底层原理与Linux 6.6 arm64的实际实现,拆解三者之间的核心交互逻辑,帮大家理清从CPU指令执行到内核调度、再到I/O设备响应的完整链路。

在此之前,我们先明确一个核心前提:与X86架构不同,arm64架构(包括多数ARM系列处理器)不存在独立的I/O空间,仅保留统一的内存空间——这是理解arm64下CPU、内核与I/O交互的关键,也是与X86架构最核心的差异点之一(X86有独立I/O空间,需通过in、out指令访问,而ARM、PowerPC等嵌入式微控制器仅用内存空间)。

一、基础认知:arm64架构下的内存空间与I/O访问

内存空间是所有处理器的必需组件,程序、变量、数据均存储其中,可通过地址、指针直接访问;而I/O空间是X86的可选组件,arm64架构则直接将I/O设备的寄存器映射到内存空间中,这种方式称为“内存映射I/O(MMIO)”。

在Linux 6.6 arm64系统中,CPU访问I/O设备的过程,本质上就是访问一段被映射的内存地址——内核会将I/O设备的寄存器地址分配到系统的物理内存地址空间中(对应arm64架构48位物理寻址空间的特定区域,如PCI I/O区域),CPU通过普通的内存访问指令(而非X86的in、out指令),就能实现对I/O设备的读写操作。

举个通俗的例子:假设我们有一个arm64处理器(如Cortex-A53),连接了一个UART串口设备。Linux 6.6内核会将该UART设备的控制寄存器、数据寄存器,映射到物理地址0x10000000-0x100000FF的区间。此时CPU要向串口发送数据,只需通过C语言指针操作这段内存即可,代码逻辑如下:

// 假设UART数据寄存器地址被映射到0x10000000unsignedchar *uart_data = (unsignedchar *)0x10000000;*uart_data = 0x55// 向串口发送数据0x55,本质是访问映射后的内存地址

这种设计的优势的是简化了CPU的硬件设计,无需专门的I/O指令,同时让内核的I/O管理更统一——内核只需像管理普通内存一样管理I/O映射地址,就能实现对所有I/O设备的调度。而Linux 6.6内核对arm64的优化之一,就是优化了I/O映射的地址分配策略,减少了地址冲突,提升了I/O访问的稳定性。

补充一点:X86架构即便有I/O空间,也可将外设挂接在内存空间中,这与arm64的MMIO方式一致,可见“内存映射I/O”是更通用、更简洁的I/O访问方式,也是arm64架构的核心设计思路之一。

二、核心枢纽:Linux 6.6 arm64的MMU与内核内存管理

CPU与内存、I/O的交互,离不开内存管理单元(MMU)的支撑——MMU的核心功能是虚拟地址与物理地址的映射、内存访问权限保护、Cache缓存控制,而Linux 6.6内核针对arm64架构的MMU,做了进一步的优化,让内存访问更高效、更安全。

1. arm64 MMU的核心特性(结合Linux 6.6特性)

arm64架构的MMU支持4级页表(对应Linux内核的PGD、PUD、PMD、PTE),与Linux 6.6内核的页表管理机制完美适配——Linux从2.6.11开始引入4级页表以适配64位CPU,而arm64架构的MMU原生支持这种多级页表结构,无需内核额外适配。

此外,Linux 6.6内核针对arm64的MMU做了两个关键优化:

  • TLB(转换旁路缓存)优化:TLB是MMU的核心部件,用于缓存虚拟地址与物理地址的转换关系。Linux 6.6优化了TLB的刷新策略,减少了进程切换时TLB的刷新开销,尤其适合多进程并发的场景,提升了CPU的内存访问效率。

  • 巨页(HugeTLB)支持增强:Linux内核会通过pmd_thp_or_huge()判断巨页情况,而Linux 6.6在arm64架构中完善了巨页的动态分配机制,支持2MB、1GB等多种巨页大小,减少了页表遍历(TTW)的次数,降低了内存访问延迟,尤其适合高性能计算、大数据等场景。

2. 内核的页表管理与地址映射(Linux 6.6 arm64实操解析)

Linux四级页表的查询过程,这段代码在Linux 6.6 arm64架构中依然适用,只是针对arm64的地址布局做了细微调整——arm64架构的虚拟地址空间分为两部分:用户空间(0x0000_0000_0000_0000到0x0000_ffff_ffff_ffff,共256TB)和内核空间(0xffff_0000_0000_0000到0xffff_ffff_ffff_ffff,共256TB),没有高端内存的概念,这让内核的地址映射更简洁。

  1. 通过pgd_offset()获取一级页表(PGD)入口:pgd_offset接收当前进程的内存描述符(current->mm)和虚拟地址(addr),定位到该虚拟地址对应的PGD表项——这一步是地址映射的起点,arm64架构中PGD对应页表的L0级转换表。

  2. 通过pud_offset()获取二级页表(PUD)入口:基于PGD表项,进一步定位到PUD表项(对应arm64的L1级转换表),判断PUD表项是否有效,无效则返回错误。

  3. 通过pmd_offset()获取三级页表(PMD)入口:基于PUD表项定位到PMD表项(对应arm64的L2级转换表),同时判断是否为巨页(通过pmd_thp_or_huge())——如果是巨页,无需继续查询PTE,直接通过PMD表项访问物理内存,减少访存次数。

  4. 通过pte_offset_map_lock()获取四级页表(PTE)入口:如果不是巨页,基于PMD表项定位到PTE表项(对应arm64的L3级转换表),锁定页表并判断PTE表项的有效性(是否存在、是否可写等),最终获取到虚拟地址对应的物理地址。

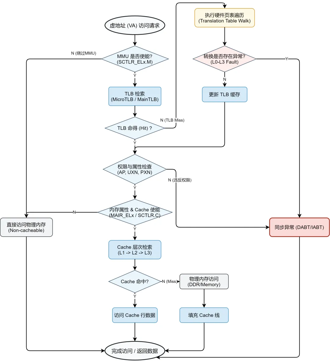
这个流程的核心意义在于:Linux 6.6内核通过四级页表,实现了虚拟地址到物理地址的精准映射,而MMU则负责硬件层面的地址转换和权限校验——CPU访问内存或I/O映射地址时,先通过MMU查询TLB,TLB未命中则查询四级页表获取物理地址,同时校验访问权限,确保内存安全。

值得注意的是,部分嵌入式处理器(如S3C44B0X)没有MMU,而Linux 6.6内核依然支持这类无MMU的arm64处理器,通过融合mClinux的特性,实现了对无MMU系统的兼容,扩大了arm64架构的应用场景(如低端嵌入式设备)。

三、协同工作:CPU、内核与I/O的完整交互链路(Linux 6.6 arm64场景)

结合前面的内容,我们以“CPU读取I/O设备数据”为例,拆解Linux 6.6 arm64架构下,CPU、内核与I/O的完整交互过程,让大家更直观地理解三者的协同逻辑:

  1. I/O设备准备数据:假设一个GPIO设备采集到了外部传感器的数据,将数据写入自身的“数据寄存器”中——该寄存器已被Linux 6.6内核映射到特定的物理内存地址(如0x10001000)。

  2. CPU发起访问请求:用户程序通过系统调用(如read()),请求读取该GPIO设备的数据,CPU接收到指令后,生成对应的虚拟地址(用户空间虚拟地址)。

  3. 内核进行地址转换与权限校验:Linux 6.6内核接收CPU的请求,通过前面提到的四级页表查询流程,将用户空间虚拟地址转换为物理地址(即0x10001000,I/O寄存器映射地址),同时通过MMU校验CPU的访问权限(确保CPU有权限访问该物理地址)。

  4. MMU完成地址转换与缓存控制:MMU查询TLB,若存在该虚拟地址与物理地址的映射关系,直接返回物理地址;若不存在,执行查询四级页表,获取映射关系并缓存到TLB,同时根据TLB条目中的C位(高速缓存位)和B位(缓冲位),决定是否启用Cache缓存,提升访问效率。

  5. CPU访问I/O设备并返回数据:CPU通过MMU获取到物理地址后,发送内存访问指令,读取该地址(I/O寄存器)中的数据,再通过内核将数据传递给用户程序,完成一次I/O交互。

整个过程中,CPU负责发起指令和执行操作,内核负责地址映射、权限管理和调度,MMU负责硬件层面的地址转换和缓存控制,I/O设备则通过内存映射地址与CPU、内核交互——Linux 6.6内核的优化,本质上就是简化这个链路的每一个环节,减少延迟、提升稳定性。

四、Linux 6.6 arm64的关键优化与实操注意事项

1. 核心优化点总结

  • I/O映射优化:优化了arm64架构下I/O设备的地址分配,避免地址冲突,同时提升了MMIO访问的吞吐量,适合高并发I/O场景。

  • MMU与页表优化:完善TLB刷新策略和巨页支持,减少页表遍历开销,提升内存访问效率;适配arm64的48位寻址空间,简化地址映射逻辑。

  • 无MMU系统兼容:强化对无MMU arm64处理器的支持,扩大嵌入式应用场景,让Linux 6.6内核能适配更多低端嵌入式设备。

2. 实操注意事项

  • 地址映射注意:arm64架构下,I/O设备的映射地址属于物理内存地址,用户程序无法直接访问,必须通过内核提供的接口(如mmap()系统调用),将物理地址映射到用户空间虚拟地址后,才能进行访问。

  • 页表配置注意:在Linux 6.6 arm64系统中,若需启用巨页,需在启动参数中配置(如hugepages=1024),同时确保硬件支持对应的巨页大小,否则会降级为普通页。

  • 权限控制注意:MMU的访问权限校验严格,若CPU试图访问无权限的内存地址(如内核空间地址),MMU会向CPU发送存储器异常,内核会根据异常类型处理(如杀死进程),因此在驱动开发中,需注意地址访问权限的配置。

五、总结

Linux 6.6 arm64架构下,CPU、内核与I/O的交互,核心是“统一内存空间”和“MMU地址映射”——与X86架构的I/O空间+内存空间双空间设计不同,arm64通过MMIO方式将I/O设备融入内存空间,简化了硬件设计和内核管理;而Linux 6.6内核的优化,进一步提升了三者协同的效率和稳定性,让arm64架构在嵌入式、服务器等领域的竞争力更强。

最新文章

随机文章

基本 文件 流程 错误 SQL 调试
  1. 请求信息 : 2026-03-27 16:38:56 HTTP/2.0 GET : https://f.mffb.com.cn/a/479406.html
  2. 运行时间 : 0.211920s [ 吞吐率:4.72req/s ] 内存消耗:5,116.91kb 文件加载:140
  3. 缓存信息 : 0 reads,0 writes
  4. 会话信息 : SESSION_ID=a5ca0e68ead32b3c3261252b196ae1ab
  1. /yingpanguazai/ssd/ssd1/www/f.mffb.com.cn/public/index.php ( 0.79 KB )
  2. /yingpanguazai/ssd/ssd1/www/f.mffb.com.cn/vendor/autoload.php ( 0.17 KB )
  3. /yingpanguazai/ssd/ssd1/www/f.mffb.com.cn/vendor/composer/autoload_real.php ( 2.49 KB )
  4. /yingpanguazai/ssd/ssd1/www/f.mffb.com.cn/vendor/composer/platform_check.php ( 0.90 KB )
  5. /yingpanguazai/ssd/ssd1/www/f.mffb.com.cn/vendor/composer/ClassLoader.php ( 14.03 KB )
  6. /yingpanguazai/ssd/ssd1/www/f.mffb.com.cn/vendor/composer/autoload_static.php ( 4.90 KB )
  7. /yingpanguazai/ssd/ssd1/www/f.mffb.com.cn/vendor/topthink/think-helper/src/helper.php ( 8.34 KB )
  8. /yingpanguazai/ssd/ssd1/www/f.mffb.com.cn/vendor/topthink/think-validate/src/helper.php ( 2.19 KB )
  9. /yingpanguazai/ssd/ssd1/www/f.mffb.com.cn/vendor/topthink/think-orm/src/helper.php ( 1.47 KB )
  10. /yingpanguazai/ssd/ssd1/www/f.mffb.com.cn/vendor/topthink/think-orm/stubs/load_stubs.php ( 0.16 KB )
  11. /yingpanguazai/ssd/ssd1/www/f.mffb.com.cn/vendor/topthink/framework/src/think/Exception.php ( 1.69 KB )
  12. /yingpanguazai/ssd/ssd1/www/f.mffb.com.cn/vendor/topthink/think-container/src/Facade.php ( 2.71 KB )
  13. /yingpanguazai/ssd/ssd1/www/f.mffb.com.cn/vendor/symfony/deprecation-contracts/function.php ( 0.99 KB )
  14. /yingpanguazai/ssd/ssd1/www/f.mffb.com.cn/vendor/symfony/polyfill-mbstring/bootstrap.php ( 8.26 KB )
  15. /yingpanguazai/ssd/ssd1/www/f.mffb.com.cn/vendor/symfony/polyfill-mbstring/bootstrap80.php ( 9.78 KB )
  16. /yingpanguazai/ssd/ssd1/www/f.mffb.com.cn/vendor/symfony/var-dumper/Resources/functions/dump.php ( 1.49 KB )
  17. /yingpanguazai/ssd/ssd1/www/f.mffb.com.cn/vendor/topthink/think-dumper/src/helper.php ( 0.18 KB )
  18. /yingpanguazai/ssd/ssd1/www/f.mffb.com.cn/vendor/symfony/var-dumper/VarDumper.php ( 4.30 KB )
  19. /yingpanguazai/ssd/ssd1/www/f.mffb.com.cn/vendor/topthink/framework/src/think/App.php ( 15.30 KB )
  20. /yingpanguazai/ssd/ssd1/www/f.mffb.com.cn/vendor/topthink/think-container/src/Container.php ( 15.76 KB )
  21. /yingpanguazai/ssd/ssd1/www/f.mffb.com.cn/vendor/psr/container/src/ContainerInterface.php ( 1.02 KB )
  22. /yingpanguazai/ssd/ssd1/www/f.mffb.com.cn/app/provider.php ( 0.19 KB )
  23. /yingpanguazai/ssd/ssd1/www/f.mffb.com.cn/vendor/topthink/framework/src/think/Http.php ( 6.04 KB )
  24. /yingpanguazai/ssd/ssd1/www/f.mffb.com.cn/vendor/topthink/think-helper/src/helper/Str.php ( 7.29 KB )
  25. /yingpanguazai/ssd/ssd1/www/f.mffb.com.cn/vendor/topthink/framework/src/think/Env.php ( 4.68 KB )
  26. /yingpanguazai/ssd/ssd1/www/f.mffb.com.cn/app/common.php ( 0.03 KB )
  27. /yingpanguazai/ssd/ssd1/www/f.mffb.com.cn/vendor/topthink/framework/src/helper.php ( 18.78 KB )
  28. /yingpanguazai/ssd/ssd1/www/f.mffb.com.cn/vendor/topthink/framework/src/think/Config.php ( 5.54 KB )
  29. /yingpanguazai/ssd/ssd1/www/f.mffb.com.cn/config/app.php ( 0.95 KB )
  30. /yingpanguazai/ssd/ssd1/www/f.mffb.com.cn/config/cache.php ( 0.78 KB )
  31. /yingpanguazai/ssd/ssd1/www/f.mffb.com.cn/config/console.php ( 0.23 KB )
  32. /yingpanguazai/ssd/ssd1/www/f.mffb.com.cn/config/cookie.php ( 0.56 KB )
  33. /yingpanguazai/ssd/ssd1/www/f.mffb.com.cn/config/database.php ( 2.48 KB )
  34. /yingpanguazai/ssd/ssd1/www/f.mffb.com.cn/vendor/topthink/framework/src/think/facade/Env.php ( 1.67 KB )
  35. /yingpanguazai/ssd/ssd1/www/f.mffb.com.cn/config/filesystem.php ( 0.61 KB )
  36. /yingpanguazai/ssd/ssd1/www/f.mffb.com.cn/config/lang.php ( 0.91 KB )
  37. /yingpanguazai/ssd/ssd1/www/f.mffb.com.cn/config/log.php ( 1.35 KB )
  38. /yingpanguazai/ssd/ssd1/www/f.mffb.com.cn/config/middleware.php ( 0.19 KB )
  39. /yingpanguazai/ssd/ssd1/www/f.mffb.com.cn/config/route.php ( 1.89 KB )
  40. /yingpanguazai/ssd/ssd1/www/f.mffb.com.cn/config/session.php ( 0.57 KB )
  41. /yingpanguazai/ssd/ssd1/www/f.mffb.com.cn/config/trace.php ( 0.34 KB )
  42. /yingpanguazai/ssd/ssd1/www/f.mffb.com.cn/config/view.php ( 0.82 KB )
  43. /yingpanguazai/ssd/ssd1/www/f.mffb.com.cn/app/event.php ( 0.25 KB )
  44. /yingpanguazai/ssd/ssd1/www/f.mffb.com.cn/vendor/topthink/framework/src/think/Event.php ( 7.67 KB )
  45. /yingpanguazai/ssd/ssd1/www/f.mffb.com.cn/app/service.php ( 0.13 KB )
  46. /yingpanguazai/ssd/ssd1/www/f.mffb.com.cn/app/AppService.php ( 0.26 KB )
  47. /yingpanguazai/ssd/ssd1/www/f.mffb.com.cn/vendor/topthink/framework/src/think/Service.php ( 1.64 KB )
  48. /yingpanguazai/ssd/ssd1/www/f.mffb.com.cn/vendor/topthink/framework/src/think/Lang.php ( 7.35 KB )
  49. /yingpanguazai/ssd/ssd1/www/f.mffb.com.cn/vendor/topthink/framework/src/lang/zh-cn.php ( 13.70 KB )
  50. /yingpanguazai/ssd/ssd1/www/f.mffb.com.cn/vendor/topthink/framework/src/think/initializer/Error.php ( 3.31 KB )
  51. /yingpanguazai/ssd/ssd1/www/f.mffb.com.cn/vendor/topthink/framework/src/think/initializer/RegisterService.php ( 1.33 KB )
  52. /yingpanguazai/ssd/ssd1/www/f.mffb.com.cn/vendor/services.php ( 0.14 KB )
  53. /yingpanguazai/ssd/ssd1/www/f.mffb.com.cn/vendor/topthink/framework/src/think/service/PaginatorService.php ( 1.52 KB )
  54. /yingpanguazai/ssd/ssd1/www/f.mffb.com.cn/vendor/topthink/framework/src/think/service/ValidateService.php ( 0.99 KB )
  55. /yingpanguazai/ssd/ssd1/www/f.mffb.com.cn/vendor/topthink/framework/src/think/service/ModelService.php ( 2.04 KB )
  56. /yingpanguazai/ssd/ssd1/www/f.mffb.com.cn/vendor/topthink/think-trace/src/Service.php ( 0.77 KB )
  57. /yingpanguazai/ssd/ssd1/www/f.mffb.com.cn/vendor/topthink/framework/src/think/Middleware.php ( 6.72 KB )
  58. /yingpanguazai/ssd/ssd1/www/f.mffb.com.cn/vendor/topthink/framework/src/think/initializer/BootService.php ( 0.77 KB )
  59. /yingpanguazai/ssd/ssd1/www/f.mffb.com.cn/vendor/topthink/think-orm/src/Paginator.php ( 11.86 KB )
  60. /yingpanguazai/ssd/ssd1/www/f.mffb.com.cn/vendor/topthink/think-validate/src/Validate.php ( 63.20 KB )
  61. /yingpanguazai/ssd/ssd1/www/f.mffb.com.cn/vendor/topthink/think-orm/src/Model.php ( 23.55 KB )
  62. /yingpanguazai/ssd/ssd1/www/f.mffb.com.cn/vendor/topthink/think-orm/src/model/concern/Attribute.php ( 21.05 KB )
  63. /yingpanguazai/ssd/ssd1/www/f.mffb.com.cn/vendor/topthink/think-orm/src/model/concern/AutoWriteData.php ( 4.21 KB )
  64. /yingpanguazai/ssd/ssd1/www/f.mffb.com.cn/vendor/topthink/think-orm/src/model/concern/Conversion.php ( 6.44 KB )
  65. /yingpanguazai/ssd/ssd1/www/f.mffb.com.cn/vendor/topthink/think-orm/src/model/concern/DbConnect.php ( 5.16 KB )
  66. /yingpanguazai/ssd/ssd1/www/f.mffb.com.cn/vendor/topthink/think-orm/src/model/concern/ModelEvent.php ( 2.33 KB )
  67. /yingpanguazai/ssd/ssd1/www/f.mffb.com.cn/vendor/topthink/think-orm/src/model/concern/RelationShip.php ( 28.29 KB )
  68. /yingpanguazai/ssd/ssd1/www/f.mffb.com.cn/vendor/topthink/think-helper/src/contract/Arrayable.php ( 0.09 KB )
  69. /yingpanguazai/ssd/ssd1/www/f.mffb.com.cn/vendor/topthink/think-helper/src/contract/Jsonable.php ( 0.13 KB )
  70. /yingpanguazai/ssd/ssd1/www/f.mffb.com.cn/vendor/topthink/think-orm/src/model/contract/Modelable.php ( 0.09 KB )
  71. /yingpanguazai/ssd/ssd1/www/f.mffb.com.cn/vendor/topthink/framework/src/think/Db.php ( 2.88 KB )
  72. /yingpanguazai/ssd/ssd1/www/f.mffb.com.cn/vendor/topthink/think-orm/src/DbManager.php ( 8.52 KB )
  73. /yingpanguazai/ssd/ssd1/www/f.mffb.com.cn/vendor/topthink/framework/src/think/Log.php ( 6.28 KB )
  74. /yingpanguazai/ssd/ssd1/www/f.mffb.com.cn/vendor/topthink/framework/src/think/Manager.php ( 3.92 KB )
  75. /yingpanguazai/ssd/ssd1/www/f.mffb.com.cn/vendor/psr/log/src/LoggerTrait.php ( 2.69 KB )
  76. /yingpanguazai/ssd/ssd1/www/f.mffb.com.cn/vendor/psr/log/src/LoggerInterface.php ( 2.71 KB )
  77. /yingpanguazai/ssd/ssd1/www/f.mffb.com.cn/vendor/topthink/framework/src/think/Cache.php ( 4.92 KB )
  78. /yingpanguazai/ssd/ssd1/www/f.mffb.com.cn/vendor/psr/simple-cache/src/CacheInterface.php ( 4.71 KB )
  79. /yingpanguazai/ssd/ssd1/www/f.mffb.com.cn/vendor/topthink/think-helper/src/helper/Arr.php ( 16.63 KB )
  80. /yingpanguazai/ssd/ssd1/www/f.mffb.com.cn/vendor/topthink/framework/src/think/cache/driver/File.php ( 7.84 KB )
  81. /yingpanguazai/ssd/ssd1/www/f.mffb.com.cn/vendor/topthink/framework/src/think/cache/Driver.php ( 9.03 KB )
  82. /yingpanguazai/ssd/ssd1/www/f.mffb.com.cn/vendor/topthink/framework/src/think/contract/CacheHandlerInterface.php ( 1.99 KB )
  83. /yingpanguazai/ssd/ssd1/www/f.mffb.com.cn/app/Request.php ( 0.09 KB )
  84. /yingpanguazai/ssd/ssd1/www/f.mffb.com.cn/vendor/topthink/framework/src/think/Request.php ( 55.78 KB )
  85. /yingpanguazai/ssd/ssd1/www/f.mffb.com.cn/app/middleware.php ( 0.25 KB )
  86. /yingpanguazai/ssd/ssd1/www/f.mffb.com.cn/vendor/topthink/framework/src/think/Pipeline.php ( 2.61 KB )
  87. /yingpanguazai/ssd/ssd1/www/f.mffb.com.cn/vendor/topthink/think-trace/src/TraceDebug.php ( 3.40 KB )
  88. /yingpanguazai/ssd/ssd1/www/f.mffb.com.cn/vendor/topthink/framework/src/think/middleware/SessionInit.php ( 1.94 KB )
  89. /yingpanguazai/ssd/ssd1/www/f.mffb.com.cn/vendor/topthink/framework/src/think/Session.php ( 1.80 KB )
  90. /yingpanguazai/ssd/ssd1/www/f.mffb.com.cn/vendor/topthink/framework/src/think/session/driver/File.php ( 6.27 KB )
  91. /yingpanguazai/ssd/ssd1/www/f.mffb.com.cn/vendor/topthink/framework/src/think/contract/SessionHandlerInterface.php ( 0.87 KB )
  92. /yingpanguazai/ssd/ssd1/www/f.mffb.com.cn/vendor/topthink/framework/src/think/session/Store.php ( 7.12 KB )
  93. /yingpanguazai/ssd/ssd1/www/f.mffb.com.cn/vendor/topthink/framework/src/think/Route.php ( 23.73 KB )
  94. /yingpanguazai/ssd/ssd1/www/f.mffb.com.cn/vendor/topthink/framework/src/think/route/RuleName.php ( 5.75 KB )
  95. /yingpanguazai/ssd/ssd1/www/f.mffb.com.cn/vendor/topthink/framework/src/think/route/Domain.php ( 2.53 KB )
  96. /yingpanguazai/ssd/ssd1/www/f.mffb.com.cn/vendor/topthink/framework/src/think/route/RuleGroup.php ( 22.43 KB )
  97. /yingpanguazai/ssd/ssd1/www/f.mffb.com.cn/vendor/topthink/framework/src/think/route/Rule.php ( 26.95 KB )
  98. /yingpanguazai/ssd/ssd1/www/f.mffb.com.cn/vendor/topthink/framework/src/think/route/RuleItem.php ( 9.78 KB )
  99. /yingpanguazai/ssd/ssd1/www/f.mffb.com.cn/route/app.php ( 1.72 KB )
  100. /yingpanguazai/ssd/ssd1/www/f.mffb.com.cn/vendor/topthink/framework/src/think/facade/Route.php ( 4.70 KB )
  101. /yingpanguazai/ssd/ssd1/www/f.mffb.com.cn/vendor/topthink/framework/src/think/route/dispatch/Controller.php ( 4.74 KB )
  102. /yingpanguazai/ssd/ssd1/www/f.mffb.com.cn/vendor/topthink/framework/src/think/route/Dispatch.php ( 10.44 KB )
  103. /yingpanguazai/ssd/ssd1/www/f.mffb.com.cn/app/controller/Index.php ( 4.81 KB )
  104. /yingpanguazai/ssd/ssd1/www/f.mffb.com.cn/app/BaseController.php ( 2.05 KB )
  105. /yingpanguazai/ssd/ssd1/www/f.mffb.com.cn/vendor/topthink/think-orm/src/facade/Db.php ( 0.93 KB )
  106. /yingpanguazai/ssd/ssd1/www/f.mffb.com.cn/vendor/topthink/think-orm/src/db/connector/Mysql.php ( 5.44 KB )
  107. /yingpanguazai/ssd/ssd1/www/f.mffb.com.cn/vendor/topthink/think-orm/src/db/PDOConnection.php ( 52.47 KB )
  108. /yingpanguazai/ssd/ssd1/www/f.mffb.com.cn/vendor/topthink/think-orm/src/db/Connection.php ( 8.39 KB )
  109. /yingpanguazai/ssd/ssd1/www/f.mffb.com.cn/vendor/topthink/think-orm/src/db/ConnectionInterface.php ( 4.57 KB )
  110. /yingpanguazai/ssd/ssd1/www/f.mffb.com.cn/vendor/topthink/think-orm/src/db/builder/Mysql.php ( 16.58 KB )
  111. /yingpanguazai/ssd/ssd1/www/f.mffb.com.cn/vendor/topthink/think-orm/src/db/Builder.php ( 24.06 KB )
  112. /yingpanguazai/ssd/ssd1/www/f.mffb.com.cn/vendor/topthink/think-orm/src/db/BaseBuilder.php ( 27.50 KB )
  113. /yingpanguazai/ssd/ssd1/www/f.mffb.com.cn/vendor/topthink/think-orm/src/db/Query.php ( 15.71 KB )
  114. /yingpanguazai/ssd/ssd1/www/f.mffb.com.cn/vendor/topthink/think-orm/src/db/BaseQuery.php ( 45.13 KB )
  115. /yingpanguazai/ssd/ssd1/www/f.mffb.com.cn/vendor/topthink/think-orm/src/db/concern/TimeFieldQuery.php ( 7.43 KB )
  116. /yingpanguazai/ssd/ssd1/www/f.mffb.com.cn/vendor/topthink/think-orm/src/db/concern/AggregateQuery.php ( 3.26 KB )
  117. /yingpanguazai/ssd/ssd1/www/f.mffb.com.cn/vendor/topthink/think-orm/src/db/concern/ModelRelationQuery.php ( 20.07 KB )
  118. /yingpanguazai/ssd/ssd1/www/f.mffb.com.cn/vendor/topthink/think-orm/src/db/concern/ParamsBind.php ( 3.66 KB )
  119. /yingpanguazai/ssd/ssd1/www/f.mffb.com.cn/vendor/topthink/think-orm/src/db/concern/ResultOperation.php ( 7.01 KB )
  120. /yingpanguazai/ssd/ssd1/www/f.mffb.com.cn/vendor/topthink/think-orm/src/db/concern/WhereQuery.php ( 19.37 KB )
  121. /yingpanguazai/ssd/ssd1/www/f.mffb.com.cn/vendor/topthink/think-orm/src/db/concern/JoinAndViewQuery.php ( 7.11 KB )
  122. /yingpanguazai/ssd/ssd1/www/f.mffb.com.cn/vendor/topthink/think-orm/src/db/concern/TableFieldInfo.php ( 2.63 KB )
  123. /yingpanguazai/ssd/ssd1/www/f.mffb.com.cn/vendor/topthink/think-orm/src/db/concern/Transaction.php ( 2.77 KB )
  124. /yingpanguazai/ssd/ssd1/www/f.mffb.com.cn/vendor/topthink/framework/src/think/log/driver/File.php ( 5.96 KB )
  125. /yingpanguazai/ssd/ssd1/www/f.mffb.com.cn/vendor/topthink/framework/src/think/contract/LogHandlerInterface.php ( 0.86 KB )
  126. /yingpanguazai/ssd/ssd1/www/f.mffb.com.cn/vendor/topthink/framework/src/think/log/Channel.php ( 3.89 KB )
  127. /yingpanguazai/ssd/ssd1/www/f.mffb.com.cn/vendor/topthink/framework/src/think/event/LogRecord.php ( 1.02 KB )
  128. /yingpanguazai/ssd/ssd1/www/f.mffb.com.cn/vendor/topthink/think-helper/src/Collection.php ( 16.47 KB )
  129. /yingpanguazai/ssd/ssd1/www/f.mffb.com.cn/vendor/topthink/framework/src/think/facade/View.php ( 1.70 KB )
  130. /yingpanguazai/ssd/ssd1/www/f.mffb.com.cn/vendor/topthink/framework/src/think/View.php ( 4.39 KB )
  131. /yingpanguazai/ssd/ssd1/www/f.mffb.com.cn/vendor/topthink/framework/src/think/Response.php ( 8.81 KB )
  132. /yingpanguazai/ssd/ssd1/www/f.mffb.com.cn/vendor/topthink/framework/src/think/response/View.php ( 3.29 KB )
  133. /yingpanguazai/ssd/ssd1/www/f.mffb.com.cn/vendor/topthink/framework/src/think/Cookie.php ( 6.06 KB )
  134. /yingpanguazai/ssd/ssd1/www/f.mffb.com.cn/vendor/topthink/think-view/src/Think.php ( 8.38 KB )
  135. /yingpanguazai/ssd/ssd1/www/f.mffb.com.cn/vendor/topthink/framework/src/think/contract/TemplateHandlerInterface.php ( 1.60 KB )
  136. /yingpanguazai/ssd/ssd1/www/f.mffb.com.cn/vendor/topthink/think-template/src/Template.php ( 46.61 KB )
  137. /yingpanguazai/ssd/ssd1/www/f.mffb.com.cn/vendor/topthink/think-template/src/template/driver/File.php ( 2.41 KB )
  138. /yingpanguazai/ssd/ssd1/www/f.mffb.com.cn/vendor/topthink/think-template/src/template/contract/DriverInterface.php ( 0.86 KB )
  139. /yingpanguazai/ssd/ssd1/www/f.mffb.com.cn/runtime/temp/067d451b9a0c665040f3f1bdd3293d68.php ( 11.98 KB )
  140. /yingpanguazai/ssd/ssd1/www/f.mffb.com.cn/vendor/topthink/think-trace/src/Html.php ( 4.42 KB )
  1. CONNECT:[ UseTime:0.000938s ] mysql:host=127.0.0.1;port=3306;dbname=f_mffb;charset=utf8mb4
  2. SHOW FULL COLUMNS FROM `fenlei` [ RunTime:0.001437s ]
  3. SELECT * FROM `fenlei` WHERE `fid` = 0 [ RunTime:0.000753s ]
  4. SELECT * FROM `fenlei` WHERE `fid` = 63 [ RunTime:0.000758s ]
  5. SHOW FULL COLUMNS FROM `set` [ RunTime:0.001405s ]
  6. SELECT * FROM `set` [ RunTime:0.006260s ]
  7. SHOW FULL COLUMNS FROM `article` [ RunTime:0.001582s ]
  8. SELECT * FROM `article` WHERE `id` = 479406 LIMIT 1 [ RunTime:0.001172s ]
  9. UPDATE `article` SET `lasttime` = 1774600736 WHERE `id` = 479406 [ RunTime:0.008349s ]
  10. SELECT * FROM `fenlei` WHERE `id` = 67 LIMIT 1 [ RunTime:0.000278s ]
  11. SELECT * FROM `article` WHERE `id` < 479406 ORDER BY `id` DESC LIMIT 1 [ RunTime:0.006701s ]
  12. SELECT * FROM `article` WHERE `id` > 479406 ORDER BY `id` ASC LIMIT 1 [ RunTime:0.005760s ]
  13. SELECT * FROM `article` WHERE `id` < 479406 ORDER BY `id` DESC LIMIT 10 [ RunTime:0.004199s ]
  14. SELECT * FROM `article` WHERE `id` < 479406 ORDER BY `id` DESC LIMIT 10,10 [ RunTime:0.015709s ]
  15. SELECT * FROM `article` WHERE `id` < 479406 ORDER BY `id` DESC LIMIT 20,10 [ RunTime:0.008748s ]
0.215861s