本课程为GIS思维在ArcGIS入门实战课程之后推出的进阶版实战课程。课程介绍ArcGIS的模型构建器的应用,分为模型构建器的初识、进阶、高级应用三个部分。总共13章42个节,总长12个小时。课程系统介绍了ArcGIS模型构建器的应用,让你的数据处理分析实现智能化、批量化、流程化。
当批量的重复性工作、流程复杂的重复性工作,怎么分析逻辑,怎么解放双手?
ArcGIS模型构建器,搞定这些,不用编程,全交互式的操作,让你的效率超乎你的想像。
基于DEM提取河网的快速模型集成,后续任何区域的DEM提取,要做的就是改个DEM输入。
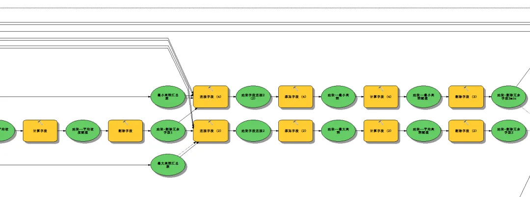
提取宗地最高楼层数
将模型制作成系统的工具一样随手使用
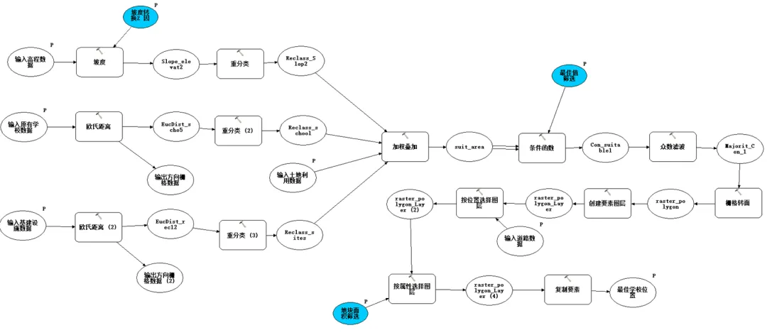
(为新学校选址模型)
模型构建器的批量处理
介绍列表变量的应用(批量数据),%i%的替换。 设置值进行循环缓冲,%n%的替换
|
|
|
|
|
|
|
|
|
|
|
|
仅模型构建器工具应用
综合案例

购课后找小编领取福利哦
2、欢迎报名全系列课程,集合全套ArcGIS+直播回放精彩剪辑!


期待你的转发与点赞支持,把我们的号打上星标吧!我们将在第一时间为大家推送优质内容,我们也会不定期送出精美书籍!
点个👍呗点击阅读原文直达课程学习