项目介绍
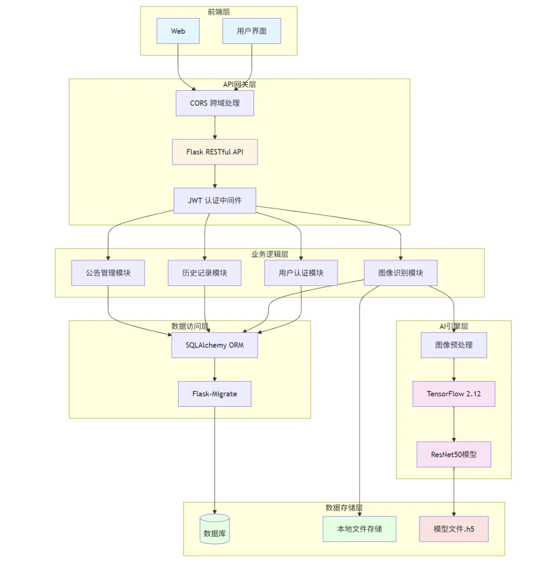
动物识别系统,是一个基于深度学习技术的智能图像识别Web应用,旨在为用户提供便捷、准确的动物种类识别服务。系统采用前后端分离架构,后端基于Python Flask框架构建,集成TensorFlow深度学习框架和预训练的ResNet50卷积神经网络模型,能够实现对猫、狗、鸡、马四种常见动物的高精度识别。
系统核心功能包括用户注册登录、图片上传识别、识别历史记录查询以及系统公告管理等模块。用户通过简单的图片上传操作,即可获得动物种类识别结果及置信度信息,所有识别记录均会被妥善保存,方便用户随时查阅历史数据。系统采用JWT(JSON Web Token)进行用户身份认证,确保数据访问的安全性;管理员账户还具备发布和管理系统公告的权限,便于系统维护和用户通知。


选题背景与意义
随着人工智能技术的快速发展,计算机视觉已成为当今科技领域最具活力的研究方向之一。图像识别作为计算机视觉的核心应用,在生物多样性研究、野生动物保护、智慧农业、宠物医疗等众多领域展现出广阔的应用前景。传统的动物识别方法主要依赖人工观察和专家鉴定,这种方式不仅耗时费力,而且受限于专业知识门槛,难以满足大规模应用需求。因此,开发基于深度学习的自动化动物识别系统具有重要的现实意义。
从学术研究角度来看,本项目以经典的ResNet50深度卷积神经网络为基础,探索了迁移学习在动物图像分类任务中的应用。通过将预训练模型与特定数据集相结合,不仅能够有效降低模型训练成本,还能在有限样本条件下实现较高的识别准确率。这种研究方法对于解决深度学习中数据标注成本高、训练周期长等问题具有积极的参考价值。
从实际应用角度来看,本系统的实现为普通用户提供了一个便捷的动物识别工具。对于宠物爱好者,系统可以帮助他们快速了解动物的品种信息;对于农业生产者,系统可以辅助进行家禽家畜的智能管理;对于教育工作者和科普工作者,系统可以作为生物多样性教育的辅助工具。此外,系统采用的模块化架构设计和RESTful API规范,为后续功能的扩展和系统集成提供了良好的基础,具有较强的实用价值和推广前景。
演示视频
关键技术栈:Flask、TensorFlow
本系统采用Flask作为后端Web框架,这是Python生态系统中一款轻量级且功能强大的微框架。Flask具有简洁灵活、易于上手的特点,开发者可以根据项目需求自由选择各种扩展组件。在本项目中,我们使用了Flask-SQLAlchemy进行ORM数据库操作,Flask-Migrate管理数据库版本迁移,Flask-JWT-Extended实现用户身份认证,Flask-CORS处理跨域请求。这种模块化的设计使得系统架构清晰,各组件职责明确,便于维护和扩展。Flask的Blueprint机制还允许我们将用户管理、图像识别、公告管理等功能拆分为独立的模块,实现了代码的高内聚低耦合。
TensorFlow是Google开源的第二代深度学习框架,也是当前业界应用最为广泛的AI计算平台之一。本系统使用TensorFlow 2.x版本构建图像识别核心功能,该版本引入了动态图机制(Eager Execution),使得模型开发和调试过程更加直观便捷。系统集成了预训练的ResNet50模型,这是一种采用残差连接的深度卷积神经网络,通过引入Shortcut Connections有效解决了深层网络中的梯度消失问题,实现了在ImageNet数据集上的优异表现。在动物识别任务中,我们利用迁移学习技术,将ResNet50在百万级图像上学习到的通用特征表示迁移到本项目的四分类任务中,显著提升了模型性能和训练效率。
技术架构图
图片系统功能模块图
图片代码获取
由于项目研发投入,故本项目付费提供(完整代码、包远程安装调试运行),如需要或类似项目定制等均可扫下方二维码联系。