当前位置:首页>java>Java程序设计教与学(大纲+思政教案+课件+视频+题库+AI助教+上机,耿祥义)

Java程序设计教与学(大纲+思政教案+课件+视频+题库+AI助教+上机,耿祥义)

  • 2026-03-29 10:15:49
Java程序设计教与学(大纲+思政教案+课件+视频+题库+AI助教+上机,耿祥义)

1

课程的性质和教学目的

课程性质:

Java不依赖平台的特点使得它受到广泛的关注,已成为网络时代最重要的编程语言之一。目前,Java语言不仅是一门正在被广泛使用的编程语言,而且已成为软件开发人员应当掌握的一门基础语言,因为很多新的技术领域都涉及到了Java。国内外许多大学已将Java语言列入了本科教学计划,掌握Java已经成为共识。《Java面向对象程序设计》是软件工程、计算机科学与技术等相关专业的一门重要的程序设计语言类的必修课程。

教学目的:通过本课程的学习,要求学生达到下列目标。

1. 掌握面向对象的3个特性:封装性、继承性和多态性。

2. 理解面向对象的程序设计思想和基本原则,掌握面向对象的程序设计方法。

3. 掌握Java中常用工具类,以及相关专项技术,比如,集合框架,Java Swing,输入、输出流,多线程,数据库操作等。

4. 具有通过编写Java程序解决较综合实际问题的基本能力。

2

课程教学内容

1.Java语言基础知识:Java程序的开发环境;Java程序的基本结构;Java语言的基本数据类型、表达式、语句、数组。Java编程规范。

2.类与对象:类的定义,对象的创建和使用,对象的封装性,对象的组合、对象变量和方法的访问权限。

3.继承、多态与接口:子类的定义,继承的含义,方法的重写和接口及接口回调。理解继承性、与多态性,面向抽象的设计思想。

4.内部类,匿名类,Lambda表达式,异常类

5.常用实用类:String类,正则表达式,StringTokenizer,Scanner,Pattern类 ,日期相关的类,Math类和Random类。

6.面向对象的基本原则和常用的设计模式。

7.Java Swing编程:Java事件处理模型,常用组件的使用。

8.Java 输入/出流类。

9.泛型与集合框架: 泛型,链表,散列映射,集合等。

10.JDBC与MySQL数据库:使用JDBC连接数据库的过程,进行查询、更新、插入数据的方法。

11.Java多线程机制:理解线程。线程同步,处理多线程同步

12.Java网络基础:URL类 ,InetAdress类,套接字,UDP数据报,Java远程调用。

3

课程环节

教学环节包括:课堂讲授、上机实践、习题课、课外作业。通过本课程各个教学环节可以培养学生的自学能力、动手能力、分析解决问题的能力。

1.课堂讲授

(1)教学方法上尽量采用启发式、讨论式教学,在课堂上多提问题,安排一些自学内容,鼓励学生自学、看教材提供的微课,培养学生的自学能力。结合实际问题,更新教学内容,改进教学方法,通过上机实践,培养学生的动手能力和创新能力。

(2)利用多功能教室,结合黑板讲解,演示较大程序的结构及其运行效果,以提高课堂信息量,增加教学的直观性。

2.习题课

习题课:根据教学需要,要适当安排习题课、课外习题。

3.考核

采取期末考试和平时考核相结合的方式。期末考试采取纸质笔试开卷方式,卷面成绩为100分。

平时考核:课后作业与考勤(10分)+上机实践(10分)。

课程学习成绩:卷面成绩*80%+平时成绩(20分)。

4

实验环节

本课程建议课内上机20学时。主要目的是针对教材相应的知识点进行基本的编程训练。其中上机内容安排的时间和内容见后面的学时分配建议。10次上机,教师可更具实际情况在配套的《Java2实用教程实验指导》(第6版)实验指导中选取上机实践的具体内容。通过上机实践环节可以加深学生对理论知识的理解和掌握,同时提高学生分析问题、解决问题的能力,培养学生实践能力与创新能力。

根据学生在上机过程中的表现、操作技能、程序代码等情况综合评定上机实践成绩,按总成绩的10%计入课程成绩总分中。

5

建议学时

6

课程教材

扫码优惠购书

内容简介:

Java语言是一门优秀的语言,具有面向对象、与平台无关、安全、稳定和多线程等优良特性,特别适合于网络应用程序的设计,已经成为网络时代最重要的语言之一。

全书共分15章,分别介绍了Java的基本数据类型,运算符、表达式和语句,类与对象,子类与继承,接口与实现,内部类与异常类,常用实用类,组件及事件处理,输入和输出流,JDBC与MySQL数据库,Java多线程机制,Java网络编程,图形、图像与音频,泛型与集合框架等内容。

本书注重可读性和实用性,使用的JDK版本是JDK 14,配备了大量的例题和习题。这些例题和习题都经过精心地考虑,既能帮助读者理解知识,又具有启发性。本书通俗易懂,便于自学,对于较难理解的问题,都是从简单到复杂,逐步深入地引入例子,以便于读者掌握Java面向对象编程思想。

本书提供教学大纲、教学课件、电子教案、程序源码、题库、习题解答等配套资源,本书还提供52小时的微课视频。

配套习题和上机指导书

7

目录

向上滑动阅览

1Java入门

1.1Java的地位

1.1.1网络地位

1.1.2语言地位

1.1.3需求地位

1.2Java的特点

1.2.1简单

1.2.2面向对象

1.2.3与平台无关

1.2.4多线程

1.2.5动态

1.3安装JDK

1.3.1平台简介

1.3.2安装Java SE平台

1.3.3系统环境的设置

1.4Java程序的开发步骤

1.5简单的Java应用程序

1.5.1源文件的编写与保存

1.5.2编译

1.5.3运行

1.6Java反编译

1.7编程风格

1.7.1Allmans风格

1.7.2Kernighan风格

1.7.3注释

1.8Java之父——James Gosling

1.9小结

1.10课外读物

习题1

2章基本数据类型与数组

2.1标识符与关键字

2.1.1标识符

2.1.2Unicode字符集

2.1.3关键字

2.2基本数据类型

2.2.1逻辑类型

2.2.2整数类型

2.2.3字符类型

2.2.4浮点类型

2.3类型转换运算

2.4输入与输出数据

2.4.1输入基本型数据

2.4.2输出基本型数据

2.5数组

2.5.1声明数组

2.5.2为数组分配元素

2.5.3数组元素的使用

2.5.4length的使用

2.5.5数组的初始化

2.5.6数组的引用

2.6应用举例

2.7小结

2.8课外读物

习题2

3章运算符、表达式和语句

3.1运算符与表达式

3.1.1算术运算符与算术表达式

3.1.2自增、自减运算符

3.1.3算术混合运算的精度

3.1.4关系运算符与关系表达式

3.1.5逻辑运算符与逻辑表达式

3.1.6赋值运算符与赋值表达式

3.1.7位运算符

3.1.8instanceof运算符

3.1.9运算符综述

3.2语句概述

3.3if条件分支语句

3.3.1if语句

3.3.2ifelse语句

3.3.3ifelse ifelse语句

3.4switch开关语句

3.5循环语句

3.5.1for循环语句

3.5.2while循环语句

3.5.3dowhile循环语句

3.6breakcontinue语句

3.7for语句与数组

3.8应用举例

3.9小结

3.10课外读物

习题3

4章类与对象

4.1编程语言的几个发展阶段

4.1.1面向机器语言

4.1.2面向过程语言

4.1.3面向对象语言

4.2

4.2.1类的声明

4.2.2类体

4.2.3成员变量

4.2.4方法

4.2.5需要注意的问题

4.2.6类的UML

4.3构造方法与对象的创建

4.3.1构造方法

4.3.2创建对象

4.3.3使用对象

4.3.4对象的引用和实体

4.4类与程序的基本结构

4.5参数的传值

4.5.1传值机制

4.5.2基本数据类型参数的传值

4.5.3引用类型参数的传值

4.5.4可变参数

4.6对象的组合

4.6.1组合与复用

4.6.2类的关联关系和依赖关系的UML

4.7实例成员与类成员

4.7.1实例变量和类变量的声明

4.7.2实例变量和类变量的区别

4.7.3实例方法和类方法的定义

4.7.4实例方法和类方法的区别

4.8方法重载

4.8.1方法重载的语法规则

4.8.2避免重载出现歧义

4.9this关键字

4.9.1在构造方法中使用this

4.9.2在实例方法中使用this

4.10

4.10.1包语句

4.10.2有包名的类的存储目录

4.10.3运行有包名的主类

4.11import语句

4.11.1引入类库中的类

4.11.2引入自定义包中的类

4.12访问权限

4.12.1何谓访问权限

4.12.2私有变量和私有方法

4.12.3公有变量和公有方法

4.12.4友好变量和友好方法

4.12.5受保护的成员变量和方法

4.12.6public类与友好类

4.13基本类型的类封装

4.14var局部变量

4.15对象数组

4.16jar文件

4.16.1文档性质的jar文件

4.16.2可运行的jar文件

4.17文档生成器

4.18应用举例

4.18.1有理数的类封装

4.18.2搭建流水线

4.19小结

4.20课外读物

习题4

5章子类与继承

5.1子类与父类

5.1.1子类

5.1.2类的树形结构

5.2子类的继承性

5.2.1子类和父类在同一包中的继承性

5.2.2子类和父类不在同一包中的继承性

5.2.3继承关系的UML

5.2.4protected的进一步说明

5.3子类与对象

5.3.1子类对象的特点

5.3.2关于instanceof运算符

5.4成员变量的隐藏和方法重写

5.4.1成员变量的隐藏

5.4.2方法重写

5.5super关键字

5.5.1super操作被隐藏的成员变量和方法

5.5.2使用super调用父类的构造方法

5.6final关键字

5.6.1final

5.6.2final方法

5.6.3常量

5.7对象的上转型对象

5.8继承与多态

5.9abstract类和abstract方法

5.10面向抽象编程

5.11开闭原则

5.12应用举例

5.13小结

5.14课外读物

习题5

6章接口与实现

6.1接口

6.2实现接口

6.3接口的UML

6.4接口回调

6.5函数接口与Lambda表达式

6.6理解接口

6.7接口与多态

6.8接口参数

6.9abstract类与接口的比较

6.10面向接口编程

6.11应用举例

6.12小结

6.13课外读物

习题6

7章内部类与异常类

7.1内部类

7.2匿名类

7.2.1和子类有关的匿名类

7.2.2和接口有关的匿名类

7.2.3Lambda表达式代替匿名类

7.3异常类

7.3.1trycatch语句

7.3.2自定义异常类

7.4断言

7.5应用举例

7.6小结

7.7课外读物

习题7

8章常用实用类

8.1String

8.1.1构造String对象

8.1.2String对象的并置

8.1.3String类的常用方法

8.1.4String对象与基本数据的相互转换

8.1.5对象的String对象表示

8.1.6String对象与字符数组、字节数组

8.2正则表达式

8.2.1正则表达式与元字符

8.2.2常用的正则表达式

8.2.3字符序列的替换

8.2.4字符序列的分解

8.3StringTokenizer

8.4Scanner

8.5Pattern类与Matcher

8.6StringBuffer

8.6.1StringBuffer类的对象

8.6.2StringBuffer类的常用方法

8.7日期与时间

8.7.1日期与时间类

8.7.2日期、时间差和日历类

8.7.3日期格式化

8.8Math类、BigInteger类和Random

8.8.1Math

8.8.2BigInteger

8.8.3Random

8.8.4数字格式化

8.9Class类与反射

8.9.1Java反射

8.9.2使用Class实例化一个对象

8.10Arrays类、System类和Console

8.10.1Arrays

8.10.2System

8.10.3Console

8.11应用举例

8.12小结

8.13课外读物

习题8

9章组件及事件处理

9.1Java Swing概述

9.2窗口

9.2.1JFrame常用方法

9.2.2菜单条、菜单、菜单项

9.3常用组件与布局

9.3.1常用组件

9.3.2常用容器

9.3.3常用布局

9.4处理事件

9.4.1事件处理模式

9.4.2ActionEvent事件

9.4.3ItemEvent事件

9.4.4DocumentEvent事件

9.4.5MouseEvent事件

9.4.6FocusEvent事件

9.4.7KeyEvent事件

9.4.8WindowEvent事件

9.4.9匿名类实例、窗口或Lambda表达式做监视器

9.4.10事件总结

9.5使用MVC结构

9.6对话框

9.6.1消息对话框

9.6.2输入对话框

9.6.3确认对话框

9.6.4颜色对话框

9.6.5双色球对话框

9.7树组件与表格组件

9.7.1树组件

9.7.2表格组件

9.8把按钮绑定到键盘

9.9应用举例

9.10小结

9.11课外读物

习题9

10章输入和输出流

10.1File

10.1.1文件的属性

10.1.2目录

10.1.3文件的创建与删除

10.1.4运行可执行文件

10.2文件字节输入流

10.3文件字节输出流

10.4文件字符输入和输出流

10.5缓冲流

10.6随机流

10.7数组流

10.8数据流

10.9对象流

10.10序列化与对象的克隆

10.11使用Scanner解析文件

10.12读写图像文件

10.13文件对话框

10.14带进度条的输入流

10.15文件锁

10.16应用举例

10.17小结

10.18课外读物

习题10

11JDBCMySQL数据库

11.1MySQL数据库管理系统

11.2启动MySQL数据库服务器

11.3MySQL客户端管理工具

11.4JDBC

11.5连接数据库

11.6查询操作

11.6.1顺序查询

11.6.2控制游标

11.6.3条件与排序查询

11.7更新、添加与删除操作

11.8使用预处理语句

11.8.1预处理语句的优点

11.8.2使用通配符

11.9通用查询

11.10事务

11.10.1事务及处理

11.10.2JDBC事务处理的步骤

11.11连接SQL Server数据库

11.12连接Derby数据库

11.13连接Access数据库

11.14应用举例

11.14.1设计思路

11.14.2具体设计

11.14.3用户程序

11.15小结

11.16课外读物

习题11

12Java多线程机制

12.1进程与线程

12.1.1操作系统与进程

12.1.2进程与线程概述

12.2Java中的线程

12.2.1Java的多线程机制

12.2.2主线程

12.2.3线程的状态与生命周期

12.2.4线程调度与优先级

12.3Thread类与线程的创建

12.3.1使用Thread的子类

12.3.2使用Thread

12.3.3目标对象与线程的关系

12.3.4关于run()方法启动的次数

12.4线程的常用方法

12.5线程同步

12.6协调同步的线程

12.7线程联合

12.8GUI线程

12.9计时器线程

12.10守护线程

12.11应用举例

12.12小结

12.13课外读物

习题12

13Java网络编程

13.1URL

13.1.1URL的构造方法

13.1.2读取URL中的资源

13.2InetAddress

13.2.1地址的表示

13.2.2获取地址

13.3套接字

13.3.1套接字概述

13.3.2客户端套接字

13.3.3ServerSocket对象与服务器端套接字

13.3.4使用多线程技术

13.4UDP数据报

13.4.1发送数据包

13.4.2接收数据包

13.5广播数据报

13.6Java远程调用

13.6.1远程对象

13.6.2RMI的设计细节

13.7应用举例

13.8小结

13.9课外读物

习题13

14章图形、图像与音频

14.1绘制基本图形

14.2变换图形

14.3图形的布尔运算

14.4绘制钟表

14.5绘制图像

14.6播放音频

14.7应用举例

14.8小结

14.9课外读物

习题14

15章泛型与集合框架

15.1泛型

15.1.1泛型类的声明

15.1.2使用泛型类声明对象

15.1.3实现泛型接口

15.2链表

15.2.1LinkedListE泛型类

15.2.2常用方法

15.2.3遍历链表

15.2.4排序与查找

15.2.5洗牌与旋转

15.3堆栈

15.4散列映射

15.4.1HashMapKV泛型类

15.4.2常用方法

15.4.3遍历散列映射

15.4.4基于散列映射的查询

15.5树集

15.5.1TreeSetE泛型类

15.5.2结点的大小关系

15.5.3TreeSet类的常用方法

15.6树映射

15.7集合

15.7.1HashSetE泛型类

15.7.2常用方法

15.7.3集合的交、并、差

15.8Java Stream基础

15.8.1Stream数据通道

15.8.2Stream数据通道的数据源

15.9应用举例

15.10小结

15.11课外读物

习题15

8

本课程与其它课程的联系与分工

本课程的先修课程为C语言。本课程特别需要C语言中的一些基础知识,例如,基本的控制语句,循环语句,数组等。以本课程为基础并且密切相关的后继课程有:Web设计相关的“Java Server Page(JSP)”、”Spring框架”,算法相关的“数据结构与算法-java版”,手机程序设计相关的“Android”和“Java Micro Edition(Java ME)”,网络中间件设计相关的“Java Enterprise Edition(Java EE)”。

9

视频样例

已关注
关注
重播 分享

10

题库及期末试卷(www.qingline.net)

11

课件样例

12

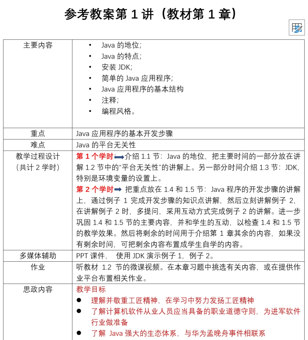
教案样例

13

AI助教:你的随身教师

AI助教属于增值服务,为回馈正版读者,购买正版新书的读者用户在扫描书后二维码激活教材后(或登录网址:https://www.qingline.net/),可获赠免费使用次数。

AI问书AI助教是运用AI为教材进行赋能的创新尝试, 读者可以向AI助教提出问题并迅速获得解答,AI助教优先会基于教材内容给出准确、有效的回复,当读者的问题超出教材范围时,助教也会尝试应用专业的课程知识为读者提供解答。

耿祥义视频说课:

在公众号书圈后台回复【9787302691327】,下载本书配套的教学资源

单击页面下方【阅读原文】,订阅【教学大纲】栏目

最新文章

随机文章

基本 文件 流程 错误 SQL 调试
  1. 请求信息 : 2026-03-29 11:57:53 HTTP/2.0 GET : https://f.mffb.com.cn/a/466688.html
  2. 运行时间 : 0.080119s [ 吞吐率:12.48req/s ] 内存消耗:4,636.38kb 文件加载:140
  3. 缓存信息 : 0 reads,0 writes
  4. 会话信息 : SESSION_ID=184cff428450614a23aa3d65b80a55e2
  1. /yingpanguazai/ssd/ssd1/www/f.mffb.com.cn/public/index.php ( 0.79 KB )
  2. /yingpanguazai/ssd/ssd1/www/f.mffb.com.cn/vendor/autoload.php ( 0.17 KB )
  3. /yingpanguazai/ssd/ssd1/www/f.mffb.com.cn/vendor/composer/autoload_real.php ( 2.49 KB )
  4. /yingpanguazai/ssd/ssd1/www/f.mffb.com.cn/vendor/composer/platform_check.php ( 0.90 KB )
  5. /yingpanguazai/ssd/ssd1/www/f.mffb.com.cn/vendor/composer/ClassLoader.php ( 14.03 KB )
  6. /yingpanguazai/ssd/ssd1/www/f.mffb.com.cn/vendor/composer/autoload_static.php ( 4.90 KB )
  7. /yingpanguazai/ssd/ssd1/www/f.mffb.com.cn/vendor/topthink/think-helper/src/helper.php ( 8.34 KB )
  8. /yingpanguazai/ssd/ssd1/www/f.mffb.com.cn/vendor/topthink/think-validate/src/helper.php ( 2.19 KB )
  9. /yingpanguazai/ssd/ssd1/www/f.mffb.com.cn/vendor/topthink/think-orm/src/helper.php ( 1.47 KB )
  10. /yingpanguazai/ssd/ssd1/www/f.mffb.com.cn/vendor/topthink/think-orm/stubs/load_stubs.php ( 0.16 KB )
  11. /yingpanguazai/ssd/ssd1/www/f.mffb.com.cn/vendor/topthink/framework/src/think/Exception.php ( 1.69 KB )
  12. /yingpanguazai/ssd/ssd1/www/f.mffb.com.cn/vendor/topthink/think-container/src/Facade.php ( 2.71 KB )
  13. /yingpanguazai/ssd/ssd1/www/f.mffb.com.cn/vendor/symfony/deprecation-contracts/function.php ( 0.99 KB )
  14. /yingpanguazai/ssd/ssd1/www/f.mffb.com.cn/vendor/symfony/polyfill-mbstring/bootstrap.php ( 8.26 KB )
  15. /yingpanguazai/ssd/ssd1/www/f.mffb.com.cn/vendor/symfony/polyfill-mbstring/bootstrap80.php ( 9.78 KB )
  16. /yingpanguazai/ssd/ssd1/www/f.mffb.com.cn/vendor/symfony/var-dumper/Resources/functions/dump.php ( 1.49 KB )
  17. /yingpanguazai/ssd/ssd1/www/f.mffb.com.cn/vendor/topthink/think-dumper/src/helper.php ( 0.18 KB )
  18. /yingpanguazai/ssd/ssd1/www/f.mffb.com.cn/vendor/symfony/var-dumper/VarDumper.php ( 4.30 KB )
  19. /yingpanguazai/ssd/ssd1/www/f.mffb.com.cn/vendor/topthink/framework/src/think/App.php ( 15.30 KB )
  20. /yingpanguazai/ssd/ssd1/www/f.mffb.com.cn/vendor/topthink/think-container/src/Container.php ( 15.76 KB )
  21. /yingpanguazai/ssd/ssd1/www/f.mffb.com.cn/vendor/psr/container/src/ContainerInterface.php ( 1.02 KB )
  22. /yingpanguazai/ssd/ssd1/www/f.mffb.com.cn/app/provider.php ( 0.19 KB )
  23. /yingpanguazai/ssd/ssd1/www/f.mffb.com.cn/vendor/topthink/framework/src/think/Http.php ( 6.04 KB )
  24. /yingpanguazai/ssd/ssd1/www/f.mffb.com.cn/vendor/topthink/think-helper/src/helper/Str.php ( 7.29 KB )
  25. /yingpanguazai/ssd/ssd1/www/f.mffb.com.cn/vendor/topthink/framework/src/think/Env.php ( 4.68 KB )
  26. /yingpanguazai/ssd/ssd1/www/f.mffb.com.cn/app/common.php ( 0.03 KB )
  27. /yingpanguazai/ssd/ssd1/www/f.mffb.com.cn/vendor/topthink/framework/src/helper.php ( 18.78 KB )
  28. /yingpanguazai/ssd/ssd1/www/f.mffb.com.cn/vendor/topthink/framework/src/think/Config.php ( 5.54 KB )
  29. /yingpanguazai/ssd/ssd1/www/f.mffb.com.cn/config/app.php ( 0.95 KB )
  30. /yingpanguazai/ssd/ssd1/www/f.mffb.com.cn/config/cache.php ( 0.78 KB )
  31. /yingpanguazai/ssd/ssd1/www/f.mffb.com.cn/config/console.php ( 0.23 KB )
  32. /yingpanguazai/ssd/ssd1/www/f.mffb.com.cn/config/cookie.php ( 0.56 KB )
  33. /yingpanguazai/ssd/ssd1/www/f.mffb.com.cn/config/database.php ( 2.48 KB )
  34. /yingpanguazai/ssd/ssd1/www/f.mffb.com.cn/vendor/topthink/framework/src/think/facade/Env.php ( 1.67 KB )
  35. /yingpanguazai/ssd/ssd1/www/f.mffb.com.cn/config/filesystem.php ( 0.61 KB )
  36. /yingpanguazai/ssd/ssd1/www/f.mffb.com.cn/config/lang.php ( 0.91 KB )
  37. /yingpanguazai/ssd/ssd1/www/f.mffb.com.cn/config/log.php ( 1.35 KB )
  38. /yingpanguazai/ssd/ssd1/www/f.mffb.com.cn/config/middleware.php ( 0.19 KB )
  39. /yingpanguazai/ssd/ssd1/www/f.mffb.com.cn/config/route.php ( 1.89 KB )
  40. /yingpanguazai/ssd/ssd1/www/f.mffb.com.cn/config/session.php ( 0.57 KB )
  41. /yingpanguazai/ssd/ssd1/www/f.mffb.com.cn/config/trace.php ( 0.34 KB )
  42. /yingpanguazai/ssd/ssd1/www/f.mffb.com.cn/config/view.php ( 0.82 KB )
  43. /yingpanguazai/ssd/ssd1/www/f.mffb.com.cn/app/event.php ( 0.25 KB )
  44. /yingpanguazai/ssd/ssd1/www/f.mffb.com.cn/vendor/topthink/framework/src/think/Event.php ( 7.67 KB )
  45. /yingpanguazai/ssd/ssd1/www/f.mffb.com.cn/app/service.php ( 0.13 KB )
  46. /yingpanguazai/ssd/ssd1/www/f.mffb.com.cn/app/AppService.php ( 0.26 KB )
  47. /yingpanguazai/ssd/ssd1/www/f.mffb.com.cn/vendor/topthink/framework/src/think/Service.php ( 1.64 KB )
  48. /yingpanguazai/ssd/ssd1/www/f.mffb.com.cn/vendor/topthink/framework/src/think/Lang.php ( 7.35 KB )
  49. /yingpanguazai/ssd/ssd1/www/f.mffb.com.cn/vendor/topthink/framework/src/lang/zh-cn.php ( 13.70 KB )
  50. /yingpanguazai/ssd/ssd1/www/f.mffb.com.cn/vendor/topthink/framework/src/think/initializer/Error.php ( 3.31 KB )
  51. /yingpanguazai/ssd/ssd1/www/f.mffb.com.cn/vendor/topthink/framework/src/think/initializer/RegisterService.php ( 1.33 KB )
  52. /yingpanguazai/ssd/ssd1/www/f.mffb.com.cn/vendor/services.php ( 0.14 KB )
  53. /yingpanguazai/ssd/ssd1/www/f.mffb.com.cn/vendor/topthink/framework/src/think/service/PaginatorService.php ( 1.52 KB )
  54. /yingpanguazai/ssd/ssd1/www/f.mffb.com.cn/vendor/topthink/framework/src/think/service/ValidateService.php ( 0.99 KB )
  55. /yingpanguazai/ssd/ssd1/www/f.mffb.com.cn/vendor/topthink/framework/src/think/service/ModelService.php ( 2.04 KB )
  56. /yingpanguazai/ssd/ssd1/www/f.mffb.com.cn/vendor/topthink/think-trace/src/Service.php ( 0.77 KB )
  57. /yingpanguazai/ssd/ssd1/www/f.mffb.com.cn/vendor/topthink/framework/src/think/Middleware.php ( 6.72 KB )
  58. /yingpanguazai/ssd/ssd1/www/f.mffb.com.cn/vendor/topthink/framework/src/think/initializer/BootService.php ( 0.77 KB )
  59. /yingpanguazai/ssd/ssd1/www/f.mffb.com.cn/vendor/topthink/think-orm/src/Paginator.php ( 11.86 KB )
  60. /yingpanguazai/ssd/ssd1/www/f.mffb.com.cn/vendor/topthink/think-validate/src/Validate.php ( 63.20 KB )
  61. /yingpanguazai/ssd/ssd1/www/f.mffb.com.cn/vendor/topthink/think-orm/src/Model.php ( 23.55 KB )
  62. /yingpanguazai/ssd/ssd1/www/f.mffb.com.cn/vendor/topthink/think-orm/src/model/concern/Attribute.php ( 21.05 KB )
  63. /yingpanguazai/ssd/ssd1/www/f.mffb.com.cn/vendor/topthink/think-orm/src/model/concern/AutoWriteData.php ( 4.21 KB )
  64. /yingpanguazai/ssd/ssd1/www/f.mffb.com.cn/vendor/topthink/think-orm/src/model/concern/Conversion.php ( 6.44 KB )
  65. /yingpanguazai/ssd/ssd1/www/f.mffb.com.cn/vendor/topthink/think-orm/src/model/concern/DbConnect.php ( 5.16 KB )
  66. /yingpanguazai/ssd/ssd1/www/f.mffb.com.cn/vendor/topthink/think-orm/src/model/concern/ModelEvent.php ( 2.33 KB )
  67. /yingpanguazai/ssd/ssd1/www/f.mffb.com.cn/vendor/topthink/think-orm/src/model/concern/RelationShip.php ( 28.29 KB )
  68. /yingpanguazai/ssd/ssd1/www/f.mffb.com.cn/vendor/topthink/think-helper/src/contract/Arrayable.php ( 0.09 KB )
  69. /yingpanguazai/ssd/ssd1/www/f.mffb.com.cn/vendor/topthink/think-helper/src/contract/Jsonable.php ( 0.13 KB )
  70. /yingpanguazai/ssd/ssd1/www/f.mffb.com.cn/vendor/topthink/think-orm/src/model/contract/Modelable.php ( 0.09 KB )
  71. /yingpanguazai/ssd/ssd1/www/f.mffb.com.cn/vendor/topthink/framework/src/think/Db.php ( 2.88 KB )
  72. /yingpanguazai/ssd/ssd1/www/f.mffb.com.cn/vendor/topthink/think-orm/src/DbManager.php ( 8.52 KB )
  73. /yingpanguazai/ssd/ssd1/www/f.mffb.com.cn/vendor/topthink/framework/src/think/Log.php ( 6.28 KB )
  74. /yingpanguazai/ssd/ssd1/www/f.mffb.com.cn/vendor/topthink/framework/src/think/Manager.php ( 3.92 KB )
  75. /yingpanguazai/ssd/ssd1/www/f.mffb.com.cn/vendor/psr/log/src/LoggerTrait.php ( 2.69 KB )
  76. /yingpanguazai/ssd/ssd1/www/f.mffb.com.cn/vendor/psr/log/src/LoggerInterface.php ( 2.71 KB )
  77. /yingpanguazai/ssd/ssd1/www/f.mffb.com.cn/vendor/topthink/framework/src/think/Cache.php ( 4.92 KB )
  78. /yingpanguazai/ssd/ssd1/www/f.mffb.com.cn/vendor/psr/simple-cache/src/CacheInterface.php ( 4.71 KB )
  79. /yingpanguazai/ssd/ssd1/www/f.mffb.com.cn/vendor/topthink/think-helper/src/helper/Arr.php ( 16.63 KB )
  80. /yingpanguazai/ssd/ssd1/www/f.mffb.com.cn/vendor/topthink/framework/src/think/cache/driver/File.php ( 7.84 KB )
  81. /yingpanguazai/ssd/ssd1/www/f.mffb.com.cn/vendor/topthink/framework/src/think/cache/Driver.php ( 9.03 KB )
  82. /yingpanguazai/ssd/ssd1/www/f.mffb.com.cn/vendor/topthink/framework/src/think/contract/CacheHandlerInterface.php ( 1.99 KB )
  83. /yingpanguazai/ssd/ssd1/www/f.mffb.com.cn/app/Request.php ( 0.09 KB )
  84. /yingpanguazai/ssd/ssd1/www/f.mffb.com.cn/vendor/topthink/framework/src/think/Request.php ( 55.78 KB )
  85. /yingpanguazai/ssd/ssd1/www/f.mffb.com.cn/app/middleware.php ( 0.25 KB )
  86. /yingpanguazai/ssd/ssd1/www/f.mffb.com.cn/vendor/topthink/framework/src/think/Pipeline.php ( 2.61 KB )
  87. /yingpanguazai/ssd/ssd1/www/f.mffb.com.cn/vendor/topthink/think-trace/src/TraceDebug.php ( 3.40 KB )
  88. /yingpanguazai/ssd/ssd1/www/f.mffb.com.cn/vendor/topthink/framework/src/think/middleware/SessionInit.php ( 1.94 KB )
  89. /yingpanguazai/ssd/ssd1/www/f.mffb.com.cn/vendor/topthink/framework/src/think/Session.php ( 1.80 KB )
  90. /yingpanguazai/ssd/ssd1/www/f.mffb.com.cn/vendor/topthink/framework/src/think/session/driver/File.php ( 6.27 KB )
  91. /yingpanguazai/ssd/ssd1/www/f.mffb.com.cn/vendor/topthink/framework/src/think/contract/SessionHandlerInterface.php ( 0.87 KB )
  92. /yingpanguazai/ssd/ssd1/www/f.mffb.com.cn/vendor/topthink/framework/src/think/session/Store.php ( 7.12 KB )
  93. /yingpanguazai/ssd/ssd1/www/f.mffb.com.cn/vendor/topthink/framework/src/think/Route.php ( 23.73 KB )
  94. /yingpanguazai/ssd/ssd1/www/f.mffb.com.cn/vendor/topthink/framework/src/think/route/RuleName.php ( 5.75 KB )
  95. /yingpanguazai/ssd/ssd1/www/f.mffb.com.cn/vendor/topthink/framework/src/think/route/Domain.php ( 2.53 KB )
  96. /yingpanguazai/ssd/ssd1/www/f.mffb.com.cn/vendor/topthink/framework/src/think/route/RuleGroup.php ( 22.43 KB )
  97. /yingpanguazai/ssd/ssd1/www/f.mffb.com.cn/vendor/topthink/framework/src/think/route/Rule.php ( 26.95 KB )
  98. /yingpanguazai/ssd/ssd1/www/f.mffb.com.cn/vendor/topthink/framework/src/think/route/RuleItem.php ( 9.78 KB )
  99. /yingpanguazai/ssd/ssd1/www/f.mffb.com.cn/route/app.php ( 1.72 KB )
  100. /yingpanguazai/ssd/ssd1/www/f.mffb.com.cn/vendor/topthink/framework/src/think/facade/Route.php ( 4.70 KB )
  101. /yingpanguazai/ssd/ssd1/www/f.mffb.com.cn/vendor/topthink/framework/src/think/route/dispatch/Controller.php ( 4.74 KB )
  102. /yingpanguazai/ssd/ssd1/www/f.mffb.com.cn/vendor/topthink/framework/src/think/route/Dispatch.php ( 10.44 KB )
  103. /yingpanguazai/ssd/ssd1/www/f.mffb.com.cn/app/controller/Index.php ( 4.81 KB )
  104. /yingpanguazai/ssd/ssd1/www/f.mffb.com.cn/app/BaseController.php ( 2.05 KB )
  105. /yingpanguazai/ssd/ssd1/www/f.mffb.com.cn/vendor/topthink/think-orm/src/facade/Db.php ( 0.93 KB )
  106. /yingpanguazai/ssd/ssd1/www/f.mffb.com.cn/vendor/topthink/think-orm/src/db/connector/Mysql.php ( 5.44 KB )
  107. /yingpanguazai/ssd/ssd1/www/f.mffb.com.cn/vendor/topthink/think-orm/src/db/PDOConnection.php ( 52.47 KB )
  108. /yingpanguazai/ssd/ssd1/www/f.mffb.com.cn/vendor/topthink/think-orm/src/db/Connection.php ( 8.39 KB )
  109. /yingpanguazai/ssd/ssd1/www/f.mffb.com.cn/vendor/topthink/think-orm/src/db/ConnectionInterface.php ( 4.57 KB )
  110. /yingpanguazai/ssd/ssd1/www/f.mffb.com.cn/vendor/topthink/think-orm/src/db/builder/Mysql.php ( 16.58 KB )
  111. /yingpanguazai/ssd/ssd1/www/f.mffb.com.cn/vendor/topthink/think-orm/src/db/Builder.php ( 24.06 KB )
  112. /yingpanguazai/ssd/ssd1/www/f.mffb.com.cn/vendor/topthink/think-orm/src/db/BaseBuilder.php ( 27.50 KB )
  113. /yingpanguazai/ssd/ssd1/www/f.mffb.com.cn/vendor/topthink/think-orm/src/db/Query.php ( 15.71 KB )
  114. /yingpanguazai/ssd/ssd1/www/f.mffb.com.cn/vendor/topthink/think-orm/src/db/BaseQuery.php ( 45.13 KB )
  115. /yingpanguazai/ssd/ssd1/www/f.mffb.com.cn/vendor/topthink/think-orm/src/db/concern/TimeFieldQuery.php ( 7.43 KB )
  116. /yingpanguazai/ssd/ssd1/www/f.mffb.com.cn/vendor/topthink/think-orm/src/db/concern/AggregateQuery.php ( 3.26 KB )
  117. /yingpanguazai/ssd/ssd1/www/f.mffb.com.cn/vendor/topthink/think-orm/src/db/concern/ModelRelationQuery.php ( 20.07 KB )
  118. /yingpanguazai/ssd/ssd1/www/f.mffb.com.cn/vendor/topthink/think-orm/src/db/concern/ParamsBind.php ( 3.66 KB )
  119. /yingpanguazai/ssd/ssd1/www/f.mffb.com.cn/vendor/topthink/think-orm/src/db/concern/ResultOperation.php ( 7.01 KB )
  120. /yingpanguazai/ssd/ssd1/www/f.mffb.com.cn/vendor/topthink/think-orm/src/db/concern/WhereQuery.php ( 19.37 KB )
  121. /yingpanguazai/ssd/ssd1/www/f.mffb.com.cn/vendor/topthink/think-orm/src/db/concern/JoinAndViewQuery.php ( 7.11 KB )
  122. /yingpanguazai/ssd/ssd1/www/f.mffb.com.cn/vendor/topthink/think-orm/src/db/concern/TableFieldInfo.php ( 2.63 KB )
  123. /yingpanguazai/ssd/ssd1/www/f.mffb.com.cn/vendor/topthink/think-orm/src/db/concern/Transaction.php ( 2.77 KB )
  124. /yingpanguazai/ssd/ssd1/www/f.mffb.com.cn/vendor/topthink/framework/src/think/log/driver/File.php ( 5.96 KB )
  125. /yingpanguazai/ssd/ssd1/www/f.mffb.com.cn/vendor/topthink/framework/src/think/contract/LogHandlerInterface.php ( 0.86 KB )
  126. /yingpanguazai/ssd/ssd1/www/f.mffb.com.cn/vendor/topthink/framework/src/think/log/Channel.php ( 3.89 KB )
  127. /yingpanguazai/ssd/ssd1/www/f.mffb.com.cn/vendor/topthink/framework/src/think/event/LogRecord.php ( 1.02 KB )
  128. /yingpanguazai/ssd/ssd1/www/f.mffb.com.cn/vendor/topthink/think-helper/src/Collection.php ( 16.47 KB )
  129. /yingpanguazai/ssd/ssd1/www/f.mffb.com.cn/vendor/topthink/framework/src/think/facade/View.php ( 1.70 KB )
  130. /yingpanguazai/ssd/ssd1/www/f.mffb.com.cn/vendor/topthink/framework/src/think/View.php ( 4.39 KB )
  131. /yingpanguazai/ssd/ssd1/www/f.mffb.com.cn/vendor/topthink/framework/src/think/Response.php ( 8.81 KB )
  132. /yingpanguazai/ssd/ssd1/www/f.mffb.com.cn/vendor/topthink/framework/src/think/response/View.php ( 3.29 KB )
  133. /yingpanguazai/ssd/ssd1/www/f.mffb.com.cn/vendor/topthink/framework/src/think/Cookie.php ( 6.06 KB )
  134. /yingpanguazai/ssd/ssd1/www/f.mffb.com.cn/vendor/topthink/think-view/src/Think.php ( 8.38 KB )
  135. /yingpanguazai/ssd/ssd1/www/f.mffb.com.cn/vendor/topthink/framework/src/think/contract/TemplateHandlerInterface.php ( 1.60 KB )
  136. /yingpanguazai/ssd/ssd1/www/f.mffb.com.cn/vendor/topthink/think-template/src/Template.php ( 46.61 KB )
  137. /yingpanguazai/ssd/ssd1/www/f.mffb.com.cn/vendor/topthink/think-template/src/template/driver/File.php ( 2.41 KB )
  138. /yingpanguazai/ssd/ssd1/www/f.mffb.com.cn/vendor/topthink/think-template/src/template/contract/DriverInterface.php ( 0.86 KB )
  139. /yingpanguazai/ssd/ssd1/www/f.mffb.com.cn/runtime/temp/067d451b9a0c665040f3f1bdd3293d68.php ( 11.98 KB )
  140. /yingpanguazai/ssd/ssd1/www/f.mffb.com.cn/vendor/topthink/think-trace/src/Html.php ( 4.42 KB )
  1. CONNECT:[ UseTime:0.000349s ] mysql:host=127.0.0.1;port=3306;dbname=f_mffb;charset=utf8mb4
  2. SHOW FULL COLUMNS FROM `fenlei` [ RunTime:0.000514s ]
  3. SELECT * FROM `fenlei` WHERE `fid` = 0 [ RunTime:0.000281s ]
  4. SELECT * FROM `fenlei` WHERE `fid` = 63 [ RunTime:0.000273s ]
  5. SHOW FULL COLUMNS FROM `set` [ RunTime:0.000482s ]
  6. SELECT * FROM `set` [ RunTime:0.000191s ]
  7. SHOW FULL COLUMNS FROM `article` [ RunTime:0.000544s ]
  8. SELECT * FROM `article` WHERE `id` = 466688 LIMIT 1 [ RunTime:0.001048s ]
  9. UPDATE `article` SET `lasttime` = 1774756673 WHERE `id` = 466688 [ RunTime:0.001861s ]
  10. SELECT * FROM `fenlei` WHERE `id` = 65 LIMIT 1 [ RunTime:0.000255s ]
  11. SELECT * FROM `article` WHERE `id` < 466688 ORDER BY `id` DESC LIMIT 1 [ RunTime:0.000514s ]
  12. SELECT * FROM `article` WHERE `id` > 466688 ORDER BY `id` ASC LIMIT 1 [ RunTime:0.000443s ]
  13. SELECT * FROM `article` WHERE `id` < 466688 ORDER BY `id` DESC LIMIT 10 [ RunTime:0.004101s ]
  14. SELECT * FROM `article` WHERE `id` < 466688 ORDER BY `id` DESC LIMIT 10,10 [ RunTime:0.001559s ]
  15. SELECT * FROM `article` WHERE `id` < 466688 ORDER BY `id` DESC LIMIT 20,10 [ RunTime:0.002552s ]
0.081981s