系统教学
已录制视频,购买后即可观看学习
全套课件+视频教程+案例数据代码+随行导师群
前言
生物信息广泛涵盖基因组学、蛋白组学、系统生物学、表观遗传、非编码等前沿领域以及药物设 计、基因工程等应用领域。与传统的理论和实验学科不同,生物信息是一门数据科学,这就需要从业 者具备一定数据收集、管理、处理和分析的能力。在海量的组学数据面前,使用别人开发的软件及图 形界面操作往往不能解决工作中的问题,而简单的编程就可能解决问题,因而编程即成为一个生物信 息工作者的必备技能。本课程就是为生物信息初学者设计的编程研修班。选择 Python 作为生物信息的入门编程语言,是因为 Python 语言提供了从入门到高手的良好的学习曲线。Python 语言是至今为止最接近自然语言的编程语言,学过其它一些编程语言的学员甚至不 需要太多的训练就能读写其代码;模块化和面向对象的支持使得学员能不费力地从一个只能写几行代 码的操作员变成一个管理千行代码的程序员,同时书写良好可读性代码的编程习惯也会令其受益终 生;丰富的标准库和第三方包使得 Python 语言成为当前最好的“胶水语言”,把多方资源整合到一 起来解决工作中的问题。
本次培训采用“理论讲解+案例实战+动手实操+讨论互动”相结合的方式,抽丝剥茧、深入浅出分析深度学习在应用时需要掌握的经验及编程技巧。此外,本次培训还将通过实际案例的形式,介绍如何提炼创新点,以及如何发表高水平论文等相关经验。希望通过本次课程能进一步提高科研工作者对于人工智能及其Python实现方法有更高的认识及实践应用。
培训方式
视频教程+助学群辅助+导师面对面实践工作交流(报名后加入助学群、查阅会议流程)
导师随行
1.建立导师助学交流群,长期进行答疑及经验分享,辅助学习及应用;
2.课程结束后不定期召开线上答疑交流,辅助学习巩固工作实践问题处理交流;
教学特色
1、原理深入浅出的讲解,强调原理的重要性;
2、技巧方法讲解,提供课程配套的完整教材数据及提供长期回放;
3、与项目案例相结合,更好的对接实际工作应用;
4、跟学上机操作、独立完成案例操作练习、全程问题跟踪解析;
5、课程结束专属助学群辅助巩固学习及实际工作应用交流,不定期召开线上答疑;
证书及学时
参加会议的学员可以获得《Python生物信息组学分析》专业技术证书,内含学时证明,网上可查。此证书可作为学时证明、个人学习和知识更新、单位在职人员专业技能素质培养及单位人才聘用重要参考依据。
查询网址:www.aishangyanxiu.com
发票开具
发票类别:培训费、会议费、资料费、技术咨询费等,配有盖章文件等,用于参会人员报销使用
培训费用
非会员费用:1880元 Ai尚研修会员费用:参见会员政策文件领取折扣
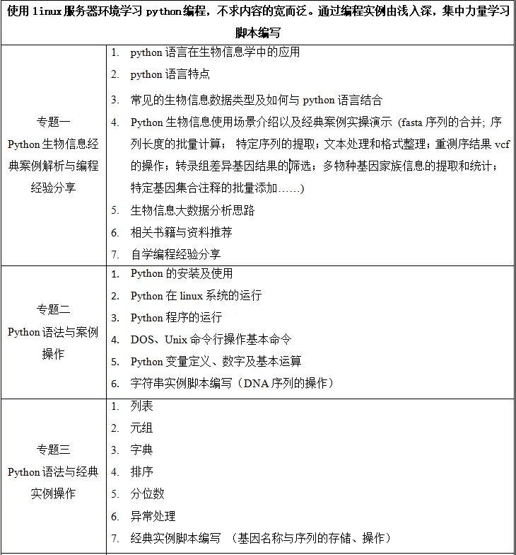
课程详情


注:请提前自备电脑及安装所需软件。
报名方式

▶十佳精品课程:2025年国自然基金项目撰写技巧与ChatGPT融合应用培训班
▶ 全网最受欢迎的课程:无人机生态环境监测、图像处理与GIS数据分析综合实践技术应用课程







云导师【点亮科研简学践行、您的随行导师平台】
会员专享
如何成为会员:
1.凡参加Ai尚研修收费课程即为会员;2.充值5000元即可成为会员(费用直接使用、享8折优惠)。
会员特权:
1.参加直播、视频课程费用累积进行折扣,享8折-7.5折 (会员8折,尊享会员7.5折);2.参与课程组织与报名,推荐者可获得课程5%推荐现金;3.免费享受Ai尚研修会议平台中“会员免费”视频教程;4.长期免费参与针对各领域简学实用公开课(无门槛);5.免费参与开设的导师面对面线上答疑交流;6.Ai尚研修资源站分享中数据免费下载。
【报名方式】宋鹏:15383025520(微信)

声明: 本号旨在传播、传递、交流,对相关文章内容观点保持中立态度。涉及内容如有侵权或其他问题,请与本号联系,第一时间做出撤回。