术后粘连是指手术后在体腔(如腹膜腔、胸膜腔或心包腔)内器官或组织表面之间形成的病理性纤维连接。术后粘连是一种常见且具有挑战性的并发症,发生于绝大多数外科手术后,通常累及80%-90%的重大手术,并显著增加发病率,包括慢性疼痛、肠梗阻、不孕及其他并发症,目前缺乏有效的预防措施。手术创伤引发的先天免疫反应对正常组织修复是否进展为病理性粘连具有关键影响,凸显早期炎症反应应答作为关键干预靶点的重要性。

基于此,浙江大学周泉、刘祥瑞等通过一步亚砜偶联策略,成功将天然透明质酸(HA)转化为一种强效的先天性炎症调节剂。

示意图SOHA通过将病理组织修复程序重编程为生理性愈合,从而预防术后粘连

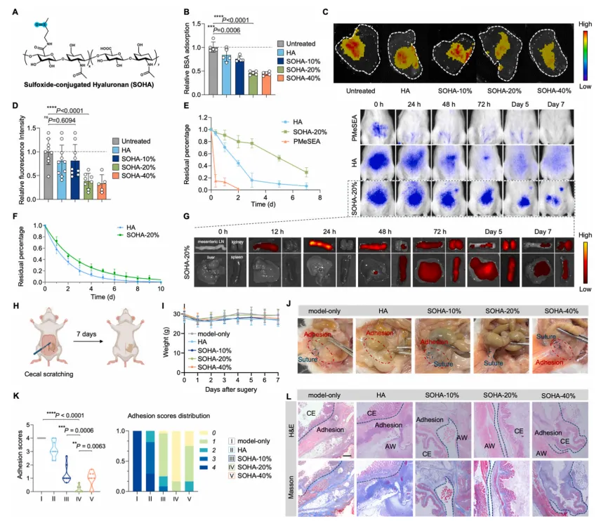
图1 SOHA 设计、表征与筛选

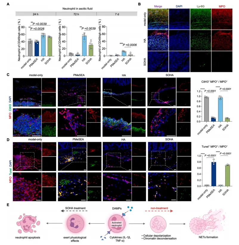
图2 SOHA诱导中性粒细胞凋亡而非炎症性中性粒细胞胞外诱捕网形成
本文要点:
(1)亚砜结合型透明质酸(SOHA)在多种临床相关动物模型中显示出近乎完全的粘连形成抑制效果,包括继发性损伤、长期腹腔粘连以及心包-胸膜粘连模型。
(2)机制研究表明,与传统物理屏障主要抑制活化成纤维细胞晚期粘附不同,SOHA通过重编程早期先天性炎症反应,在术后粘连形成初期即予以干预;显著改变浸润性中性粒细胞的命运,使其从NETosis(中性粒细胞胞外诱捕网形成)转向有序凋亡。
(3)SOHA抑制受损组织中大型腹膜巨噬细胞(LPMs)的早期聚集,维持巨噬细胞活性,并通过增强其对凋亡中性粒细胞的吞噬清除,促进巨噬细胞向M2样修复表型极化,从而促进其在炎症消退阶段的及时参与。
这种对先天免疫的双重调控机制可有效阻断术后炎症级联反应及后续纤维化进展,从而将病理组织修复转变为生理性愈合。总之,SOHA代表一种管理炎症的新范式,以支持正常伤口愈合并防止粘连形成。
参考资料:
https://doi.org/10.1016/j.biomaterials.2025.123972
来源:EngineeringForLife
声明:仅代表作者个人观点,用于研究用途,作者水平有限,如有不科学之处,请在下方留言指正!
