
当人工智能拥有了“大脑”,集成电路构建了“神经”,电力驱动了“心脏”,通信网络构成了“躯干”,数据成为了“经验”,网络安全提供了“免疫”——将这些数字世界的智慧凝聚,创造出能在物理世界自主感知、决策与行动的“生命体”,这便是 机器人工程 的终极使命。
作为 人工智能、机械、电子、控制、传感 五大技术的集大成者,机器人不仅是《中国制造2025》的核心载体,更是衡量一个国家科技创新和高端制造水平的“试金石”。
从手术台前的精准操作,到深空探索的极限作业,再到千家万户的贴心服务,机器人正从“工具”演变为“伙伴”。本期,为您解析这个站在多学科交叉顶峰、直接驱动实体世界变革的硬核工科。
机器人工程是一门典型的 多学科深度交叉 专业,其核心在于研究 智能机器人的设计、制造、控制、感知与系统集成。其演进方向清晰地指向:
智能化:从预先编程的重复运动,转向具备 环境感知、自主决策、学习进化 能力的智能体。
灵巧化与协作化:从在笼子里工作的重型机械臂,发展到能与人 安全、自然交互 的协作机器人。
泛在化:从工厂车间走向 医疗、家庭、商业、野外、太空 等全场景,形态千变万化。
因此,选择机器人工程,是选择成为未来 智能体 的“创造者”,站在“硬科技”创新的最前沿,将多学科知识熔于一炉,亲手打造改变世界的实体智能。
机器人工程知识体系庞大,本科阶段通常会在高年级形成方向侧重,主要发展路径如下图所示
路径解析:
路径一(感知与智能决策):这是机器人的“大脑”和“眼睛”,专注于让机器人理解世界并自主思考。需要极强的 数学、算法和编程能力,是当前人工智能与机器人结合最紧密、创新最活跃的领域。
路径二(控制与驱动):这是机器人的“小脑”和“肌肉”,专注于将智能决策转化为精准、稳定、柔顺的物理运动。需要深厚的 自动控制理论、电气和嵌入式功底,技术壁垒高,是机器人性能的保障。
路径三(结构与系统集成):这是机器人的“骨骼”与“躯体”,专注于将各个子系统集成为可靠、高效、创新的整体。需要扎实的 机械设计、力学和系统工程思维,是将蓝图变为现实产品的关键。
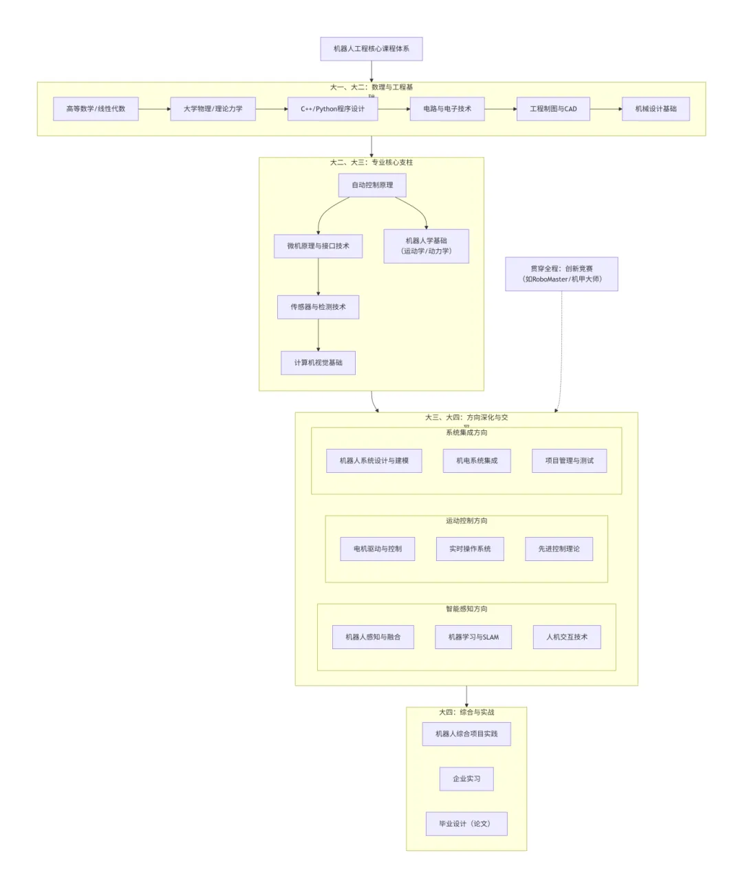
机器人工程专业课程体系紧密围绕“机、电、控、算、感”五大支柱展开。

课程体系解读:
本专业课程遵循 “基础-核心-方向-实战” 的递进逻辑。前两年奠定坚实的 数学、物理、编程、机械、电子 五大基础。进入大二下至大三,开始学习 自动控制、机器人学、传感技术 等真正区别于传统机械或自动化专业的核心课程,它们构成了机器人的“灵魂”。高年级则根据兴趣分流,在 智能感知、运动控制、系统集成 三大方向深化。贯穿全程的综合项目与高水平竞赛(如RoboMaster),是将理论知识转化为工程能力的关键熔炉。
机器人产业正从传统的 工业制造 向 百行千业 渗透,形成多层次、广覆盖的产业地图。

文字解析:
工业机器人板块:目前产值最大、最成熟的领域。聚焦于汽车、电子等行业的精密装配、焊接、搬运。核心在于 可靠性、精度与速度,岗位集中在机器人本体制造商(如ABB、发那科)和大型系统集成商。
服务与特种机器人板块:这是 未来增长最快 的黄金赛道。医疗机器人技术壁垒极高;商用机器人正在快速规模落地;特种机器人直面国家重大需求。此领域更强调 场景理解、智能交互和特殊环境适应性。
系统集成与解决方案板块:这是连接机器人技术与终端用户的桥梁。需要深度理解某个行业(如光伏、锂电)的工艺,将机器人单元集成为可用的生产线。需求 量大面广,是工程应用人才的主要去向。
前沿研究与核心研发板块:聚焦于下一代机器人技术,如仿生机器人、集群机器人、脑机接口等。集中在顶尖高校、国家级实验室及行业龙头企业的研发中心,是 深造(读研/博) 后的主要发展方向。
选校与方向策略
“工科强校”与特色院校:哈尔滨工业大学、上海交通大学、北京理工大学、浙江大学等在机器人领域积淀深厚。东南大学、东北大学在运动控制方向有传统优势。
关注实验平台与竞赛成绩:优先选择拥有 国家级机器人实验教学中心、RoboMaster等顶级竞赛强队 的院校,实践资源决定能力上限。
地域产业结合:长三角、珠三角是机器人产业集聚区,实习和就业机会丰富。
能力建设时间轴
核心任务:根据竞赛或项目经验,明确方向,选修高阶课程。
关键行动:争取到 机器人本体厂、集成商或研发机构 实习。准备研究生考试(常见专业课:自动控制原理、机械设计基础)。
核心任务:学好 自动控制原理、机器人学、单片机 三大核心课。
关键行动:全身心投入RoboMaster等高水平机器人竞赛,这是将多门课程知识融会贯通、培养工程管理和团队协作能力的绝佳战场。
核心任务:攻克数学和物理,精通C++/Python,掌握基本机械设计与电路知识。
关键行动:积极参加 数学建模、编程竞赛,申请进入学校机器人社团或实验室。
大一、大二:筑牢数理与编程之基
大二、大三:掌握核心支柱,投身竞赛
大三、大四:聚焦方向,连接产业
适合的学生通常具备以下特质:
极强的多学科兴趣与整合能力:对机械、电路、编程、人工智能都有浓厚兴趣,不偏科,享受将复杂系统“拼起来并让它动起来”的成就感。
卓越的动手实践与解决问题能力:不只是理论家,更是实干家,乐于在实验室、车间里调试、改进,能忍受反复的失败并快速迭代。
丰富的想象力和系统思维:能构想出机器人在具体场景中的应用,并思考如何从机械结构、电路设计到软件算法进行系统性实现。
强烈的团队协作精神:机器人项目极少能单人完成,需要与不同专业背景的伙伴高效沟通、紧密合作。
区分“机器人工程”与“自动化”、“机械工程”:自动化更侧重 过程控制(如化工厂流水线);机械工程更侧重 静态结构与制造工艺;机器人工程则强调 “智能体”的自主性与交互性,是二者的升级与交叉。
“竞赛经历”是含金量最高的名片:在专业竞赛中的深度参与和优异成绩,在考研复试和求职中具有 压倒性优势,远胜于课程分数。
“软硬兼施”是必备素养:必须同时具备扎实的硬件动手能力和优秀的软件编程能力,偏废任何一方都会严重限制发展高度。
做好持续深造的心理准备:机器人高端研发岗位对学历要求较高,本科毕业多从事应用、集成与调试,有计划的读研/读博能显著提升职业天花板。
讨论: 您认为,未来5-10年,机器人技术将在哪个生活场景中带来最深刻的改变?
A. 家庭服务(陪伴、清洁、护理)
B. 智慧医疗(手术、康复、远程诊疗)
C. 智慧物流(仓储、配送、最后一公里)
D. 特种应用(灾难救援、深海勘探)
欢迎在评论区分享您的看法,您的观点对我们很重要。
当智能机器人成为工厂的“新工人”,如何规划、管理和优化整个制造系统,实现效率的极致飞跃?下一期,我们将走进 “智能制造工程” 的世界,解析这个驱动“中国制造”走向“中国智造”的系统级专业。
如果这份路径图对您有帮助,请点赞或分享给需要的朋友。您对数据科学的哪个细分方向最感兴趣?欢迎在评论区留言!
孩子正在上高中,尤其是2026届高考的家长
对大学专业,志愿填报认知尚浅,希望系统学习的父母
愿意花时间,和孩子一起做“不后悔的决定”
欢迎扫码进相应年级群学习更多升学规划、志愿填报相关干货知识 👇

📍地址:珠海市香洲区创享家722室📞电话:186 6614 5726📢 让我们陪你一起:把复杂的选择,变成清楚的规划。