
有这样一本Python入门神作:
畅销全球、原版销量超50万册,中文版累计销量近30万册,更被翻译成日语、韩语、意大利语、德语等多语种版本;
豆瓣8.8分,美亚4.7分,长期稳居各大平台编程入门类图书榜单前列;
《Python编程:从入门到实践》作者埃里克·马瑟斯(Eric Matthes)作序推荐,被知乎、CSDN等平台的技术大牛一致列为Python3自学入门经典书目,更是职场非技术人士学习自动化办公、零基础学习者开启编程之路的热门选择;
同名在线课程覆盖全球超100万学生,影响力贯穿线上、线下学习场景。
它就是由Python软件基金会会士、Python社区知名大佬阿尔・斯韦加特(Al Sweigart)编写,被誉为“Python编程三剑客”之一的经典教材《Python 编程快速上手:让烦琐工作自动化》。
时隔10年,这本神作终于迎来第3版中文版的问世!
2015年,随着数字化办公普及,职场人对 “自动化处理烦琐任务” 的需求日益迫切,Python作为简洁易上手的编程语言逐渐成为首选,但适配这一需求的优质入门书却长期处于空白状态。
正是看到这一市场缺口,本书作者阿尔·斯维加特以 “让普通人用Python摆脱重复劳作” 为核心理念,推出了《Python编程快速上手:让烦琐工作自动化》第1版。
这本书自问世起就突破了传统编程教材的局限,不纠结复杂理论,而是着眼于实际案例,收录了大量能直接修改、拿来就用的代码案例,既满足新手快速解决问题的即时需求,又能通过真实项目帮助读者深化编程理解。
这种从需求出发、以实用为导向的著述理念,让它迅速成为Python学习者的必备资料,也为后续的长期爆火奠定了基础。
随着技术迭代与用户需求升级,这本书也始终紧跟行业步伐,通过版本更新保持鲜活生命力——从第1版的理念奠基,到第2版进一步优化教学逻辑、跟上Python3的步伐、巩固 “零基础友好” 的核心优势。
第2版中文版上市不久便售出超25万册,关键就在于它精准解决了新手的顾虑:作者凭借多年与新手交流积累的经验,用清晰简单的方式拆解Python知识,打破了 “学编程需要掌握大量数学知识” 的误解,同时消除了 “大龄学习者学不会编程” 的担忧,让编程学习真正没有门槛。
如今,在AI工具逐渐渗透编程领域的新背景下,《Python编程快速上手:让烦琐工作自动化》第3版应势而生,带来了更贴合当下需求的全面升级。
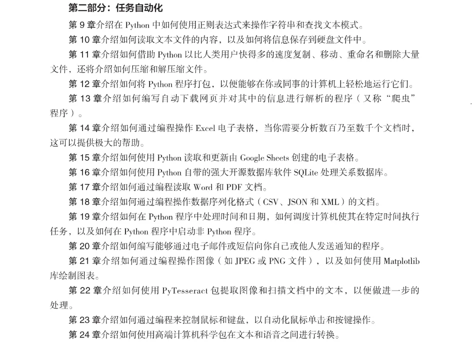
在内容上,第3版新增16个编程项目,让理论落地更高效,不仅全面介绍SQLite数据库操作、多系统Python脚本编译、命令行程序开发,还紧跟技术热点补充了AI相关实用技能——
用ChatGPT等大语言模型学编程的技巧与避坑指南、用OpenAI Whisper库实现音视频转文字,同时拓展了文本转语音(pyttsx3/gTTS)、图像文字提取(PyTesseract)、网页控制(Playwright+Selenium)、图表制作(matplotlib)等实用功能,甚至覆盖了 YouTube 视频下载(yt-dlp)、手机推送通知(ntfy.sh)、正则表达式简化(Humre 模块)等细分场景需求。
在工具适配性上,书中所有第三方模块(含OpenPyXL)均更新至最新版本,还提供安装命令“pip install automateboringstuff3”,确保读者能一键获取与代码示例兼容的工具包,避免因版本问题踩坑。
对零基础友好、覆盖全场景、工具易适配,难怪这本书会被翻译成多种语言,爆火长达10年之久!
能写出《Python编程快速上手:让烦琐工作自动化》这样长期畅销的入门教材,作者本身的实力和理念至关重要。要让零基础读者轻松学会Python、用编程解决实际问题,作者不仅要懂技术、懂教学,还要真正懂新手的痛点,而阿尔·斯维加特恰好就是这样一位 “全能型” 作者。
先看他的行业硬实力。作为Python软件基金会会士,他本身就是Python社区的权威人物,这一身份让他的教程自带“靠谱”背书;同时他还是资深软件开发师,一手打造了PyAutoGUI、pyperclip等热门开源模块,这些工具在GitHub上收获上万个星标,被无数开发者实际使用,足以证明他的技术功底。
再看他在编程教学领域的影响力。除了《Python编程快速上手》,他还撰写了《Python游戏编程快速上手》《Python密码学编程》《Python和Pygame游戏开发指南》等多部适合初学者的编程书,覆盖不同学习场景。
在线上,他的Udemy课程吸引超115万人学习,个人YouTube频道粉丝超10万——不管是文字还是视频,都能精准抓住新手的学习节奏。更难得的是,为了让教程更贴合需求,他会主动接触形形色色的新手、收集反馈,不断优化教学方法,最终形成了一套“清晰、简单、实用”的教学模式。这也是《Python编程快速上手》能火的关键。
有趣的是,因为产出了太多优质内容,曾有人误以为阿尔·斯维加特是AI(一定程度上也是名字导致的)。对此,他只好在个人网站上无奈澄清:“关于阿尔(AI)是人工智能的说法纯属夸大其词。” 而这份接地气的态度其实也藏着他的教学初心,他不是高高在上的技术大牛,而是真心想推广Python、帮助更多人通过编程受益的引路人。
从写文章、做教程,到在PyCon大会担任国际演讲嘉宾,他始终在用自己的热爱降低编程学习的门槛。也正是这份 “懂技术、懂教学、懂新手” 的特质,让他写出的书能长期受读者认可,成为Python入门领域的经典。
▲阿尔·斯维加特为了万圣节制作的一套递归分形阿尔服装
这本书在读者群体,尤其是希望用Python解决实际办公问题的初学者中,拥有相当不错的口碑。
实用性强,直击办公痛点!
许多读者反馈,书中自动化部分的内容非常实用,涵盖了大量办公场景中的高频需求,例如利用正则表达式批量处理文本、自动化操作Excel和Word文档等。对于非计算机背景但需要从事技术工作的"社畜"来说,这些内容能直接提升工作效率。
“书中包含如何用 Python 编写程序处理 Excel 表格、爬取网站数据、解析 PDF 与 Word 文档、发送邮件等提升效率的自动化任务,对上班族、科研人员和行政人员来说,都是极具价值的资源。”
——Mashable(全球知名科技媒体)
“你需要《Python编程快速上手:让烦琐工作自动化》吗?答案是肯定的。如果你想通过自动化提升工作流程,这本书会是绝佳的起点,强烈推荐。”
——《Network World》(网络领域权威媒体)
“全书语言通俗易懂,讲解循序渐进……《Python编程快速上手:让烦琐工作自动化》是让计算机帮你处理烦琐事务的完美指南。”
——《Games Fiends》(游戏与科技媒体)
“对于有烦琐任务且不想花费数小时手动处理的人来说,《Python编程快速上手:让烦琐工作自动化》再合适不过了。”
——GeekMom(科技亲子生活平台)
适合入门,基础结构清晰!
作为一本入门读物,很多读者认为它的基础部分结构清晰易懂,内容也比一些同类型的入门书籍更加全面。
“无论你喜欢通过读书学习、通过视频学习,还是两者结合,《Python编程快速上手:让烦琐工作自动化》都能让你快速掌握Python并投入实用。”
—— 塞尔达・耶古拉普(Serdar Yegulalp),《Info World》(信息技术权威媒体)
“我认为很多教学资源的难度跳跃太快,而《Python编程快速上手:让烦琐工作自动化》是我用过的最棒的学习资料之一——整本书的难度始终保持在恰到好处的水平!”
—— 奥斯卡・巴鲁法(Oscar Baruffa),@OscarBaruffa
“编程最棒的时刻,就是看到机器完成有用任务时的成就感。《Python编程快速上手:让烦琐工作自动化》将所有编程过程都转化为这样一个个小小的成就感,让枯燥的事情变得有趣。”
—— 希拉里・梅森(Hilary Mason),Fast Forward Labs创始人、Accel 风投常驻数据科学家
实用的工具手册!
部分读者将其视为一本可以随时翻阅的 "自动化查询手册" 或 "工具书" ,当遇到相关需求时可以按图索骥。
“我在自己的Mac上下载了Python,然后照着书中的示例代码逐行抄写,慢慢摸索这门语言最基础的内容。现在我已经读了好几章,有些知识点开始逐渐掌握了。我很享受那种先把程序搞崩、再慢慢修复的过程,也重新感受到了把一系列指令变成有用又有趣的东西的乐趣,就像小时候那样。”
——威尔·惠顿(Wil Wheaton),演员、作家、极客圈大咖
评价这么高,那本书应该怎么读呢?
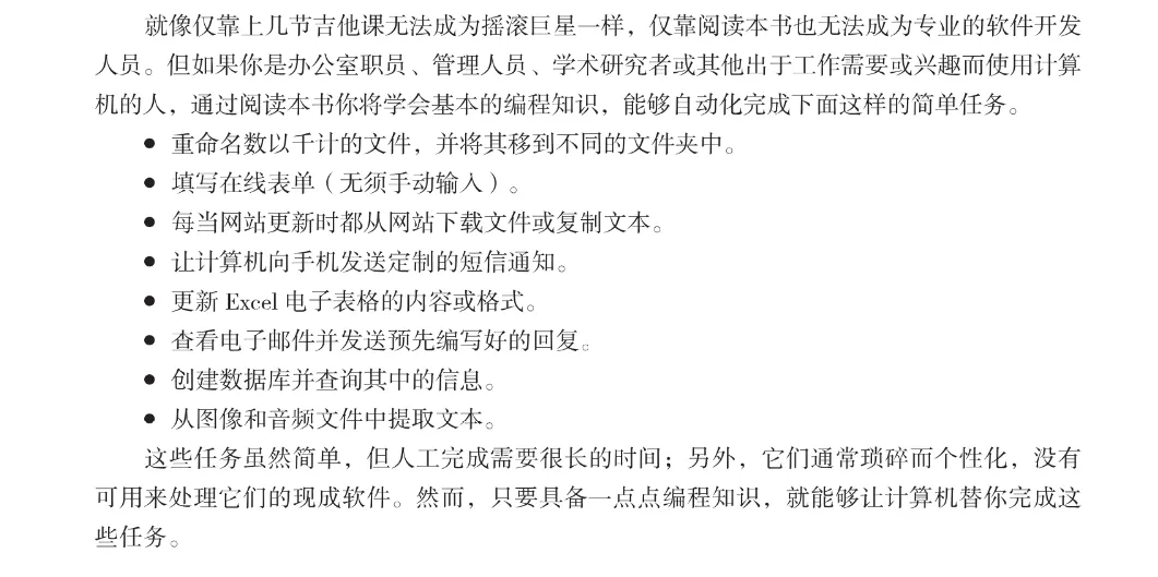
零基础入门者按 “前8章打基础,后16章练实战” 的顺序逐章学,跟着案例一步步动手,慢慢积累编程感觉。
有明确需求的非专业人士(比如想自动化处理文件、数据),可先快速过前8章的核心知识点,然后直接聚焦后半部分(9-24章)对应场景的章节,重点学习思路和代码复用,解决当下问题。
书中还结合大语言模型补充了实用技巧,不管是入门读者想借助AI辅助学习,还是有经验者想优化自动化方案,都能从中找到新方法!