当前位置:首页>python>【一起学Python】第17天:推导式

【一起学Python】第17天:推导式

  • 2026-02-24 22:21:35
【一起学Python】第17天:推导式
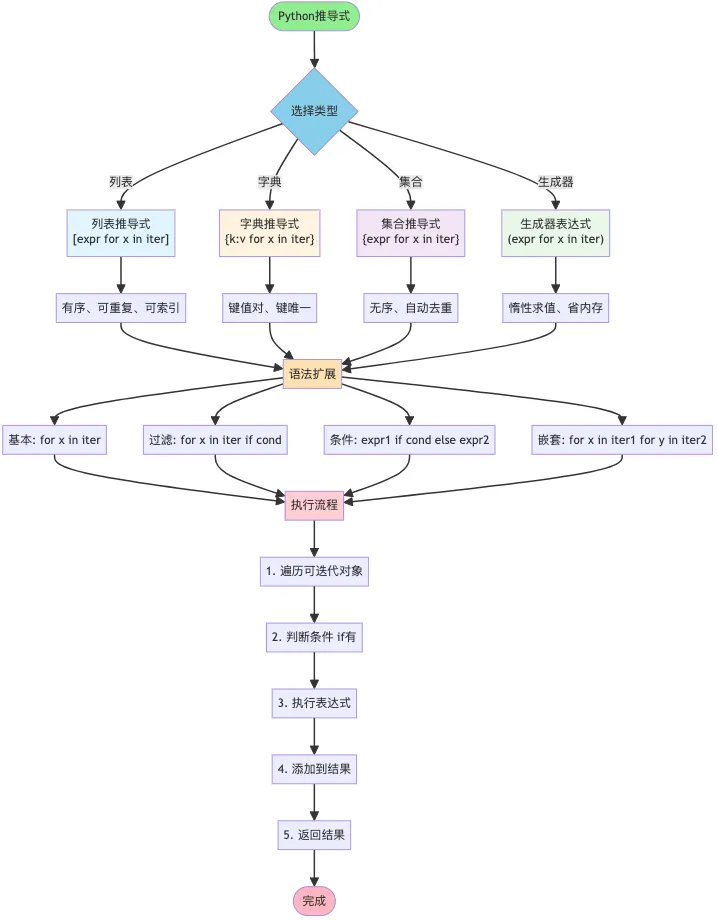
推导式(Comprehensions)是 Python 中一种简洁、高效的创建序列的方式。它可以用一行代码替代多行循环,使代码更加 Pythonic。

推导式的优势:

  • 代码简洁,可读性强
  • 执行效率高
  • 减少代码行数
  • 更符合 Python 风格
Python 支持的推导式类型:
  • 列表推导式 [expression for item in iterable]
  • 字典推导式 {key: value for item in iterable}
  • 集合推导式 {expression for item in iterable}
  • 生成器表达式 (expression for item in iterable)

📌 四种推导式对比

1️⃣ 列表推导式

# 基本语法[表达式 for 变量 in 可迭代对象 if 条件]# 示例squares = [x**2 for x in range(10)]  # 平方数evens = [x for x in range(20) if x % 2 == 0]  # 偶数result = ["偶" if x % 2 == 0 else "奇" for x in range(5)]  # if-else

2️⃣ 字典推导式

# 基本语法{键表达式: 值表达式 for 变量 in 可迭代对象 if 条件}# 示例squares = {x: x**2 for x in range(5)}  # {0:0, 1:1, 2:4, 3:9, 4:16}swapped = {v: k for k, v in {'a':1, 'b':2}.items()}  # 交换键值filtered = {k: v for k, v in scores.items() if v >= 90}  # 过滤

4️⃣ 生成器表达式

# 基本语法(表达式 for 变量 in 可迭代对象 if 条件)# 示例gen = (x**2 for x in range(1000000))  # 不占内存total = sum(x**2 for x in range(100))  # 直接使用

5️⃣ 嵌套推导式

# 二维列表matrix = [[i*j for j in range(3)] for i in range(3)]# [[0,0,0], [0,1,2], [0,2,4]]# 展开嵌套列表nested = [[1,2], [3,4], [5]]flat = [x for sublist in nested for x in sublist]  # [1,2,3,4,5]# 笛卡尔积pairs = [(x,y) for x in [1,2,3] for y in ['a','b']]# [(1,'a'), (1,'b'), (2,'a'), (2,'b'), (3,'a'), (3,'b')]

6️⃣ 实战案例

# 案例1:数据清洗data = ["  Alice  ""BOB""""  charlie  "]clean = [name.strip().title() for name in data if name and name.strip()]# ['Alice', 'Bob', 'Charlie']# 案例2:成绩统计students = [    {'name''Alice''score'85},    {'name''Bob''score'92}]high = [s['name'] for s in students if s['score'] >= 90]  # ['Bob']# 案例3:矩阵转置matrix = [[1,2,3], [4,5,6]]transposed = [[row[i] for row in matrix] for i in range(3)]# [[1,4], [2,5], [3,6]]# 案例4:文本分析text = "Python is great Python is easy"words = text.lower().split()freq = {w: words.count(w) for w in set(words)}# {'python': 2, 'is': 2, 'great': 1, 'easy': 1}

实战案例

案例 1:数据清洗

# 原始数据data = [    "  Alice  "    "BOB"    "  charlie  "    ""    "DAVID  "    None,     "eve"]# 清洗数据:去空格、统一大小写、过滤空值cleaned = [    name.strip().title()     for name in data     if name and name.strip()]print(cleaned)  # ['Alice''Bob''Charlie''David''Eve']

案例 2:成绩统计

# 学生成绩数据students = [    {'name''Alice''math'85'english'90},    {'name''Bob''math'92'english'88},    {'name''Charlie''math'78'english'85},    {'name''David''math'95'english'92}]# 计算总分total_scores = {    student['name']: student['math'] + student['english'    for student in students}print(total_scores)# {'Alice'175'Bob'180'Charlie'163'David'187}# 找出优秀学生(总分>=180excellent = [    student['name'    for student in students     if student['math'] + student['english'] >= 180]print(excellent)  # ['Bob''David']# 计算平均分averages = {    student['name']: (student['math'] + student['english']) / 2     for student in students}print(averages)# {'Alice'87.5'Bob'90.0'Charlie'81.5'David'93.5}

案例 3:文本分析

# 文本数据text = """Python is a high-level programming language.Python is easy to learn and powerful.Many developers love Python."""# 提取所有单词words = [    word.lower().strip('.,!?'    for line in text.split('\n'    for word in line.split()     if word]print(words[:10])# 统计单词频率from collections import Counterword_freq = {    word: words.count(word)     for word in set(words)}print(sorted(word_freq.items(), key=lambda x: x[1], reverse=True)[:5])# 找出长单词(长度>5)long_words = {word for word in words if len(word) > 5}print(long_words)

案例 4:矩阵运算

# 矩阵加法matrix_a = [[123], [456], [789]]matrix_b = [[987], [654], [321]]result = [    [matrix_a[i][j] + matrix_b[i][j] for j in range(len(matrix_a[0]))]    for i in range(len(matrix_a))]print(result)# [[10, 10, 10], [10, 10, 10], [10, 10, 10]]# 矩阵数乘scalar = 2result = [[num * scalar for num in row] for row in matrix_a]print(result)# [[2, 4, 6], [8, 10, 12], [14, 16, 18]]# 对角线元素diagonal = [matrix_a[i][i] for i in range(len(matrix_a))]print(diagonal)  # [1, 5, 9]

案例 5:数据转换

# CSV 数据解析csv_data = """name,age,cityAlice,25,BeijingBob,30,ShanghaiCharlie,28,Guangzhou"""lines = csv_data.strip().split('\n')headers = lines[0].split(',')# 转换为字典列表data = [    {headers[i]: value for i, value in enumerate(line.split(','))}    for line in lines[1:]]print(data)# [{'name''Alice''age''25''city''Beijing'},#  {'name''Bob''age''30''city''Shanghai'},#  {'name''Charlie''age''28''city''Guangzhou'}]# 按城市分组cities = {item['city'for item in data}grouped = {    city: [item['name'for item in data if item['city'] == city]    for city in cities}print(grouped)# {'Beijing': ['Alice'], 'Shanghai': ['Bob'], 'Guangzhou': ['Charlie']}

案例 6:质数筛选

# 埃拉托斯特尼筛法def sieve_of_eratosthenes(n):    # 创建布尔列表    is_prime = [True] * (n + 1)    is_prime[0] = is_prime[1] = False    for i in range(2int(n**0.5) + 1):        if is_prime[i]:            # 标记倍数为非质数            for j in range(i*i, n + 1, i):                is_prime[j] = False    # 提取质数    primes = [num for num, prime in enumerate(is_prime) if prime]    return primesprint(sieve_of_eratosthenes(50))# [2, 3, 5, 7, 11, 13, 17, 19, 23, 29, 31, 37, 41, 43, 47]# 简化版本primes = [    n for n in range(2100    if all(n % i != 0 for i in range(2int(n**0.5) + 1))]print(primes[:10])

案例 7:文件路径处理

# 文件列表files = [    "/home/user/document.txt",    "/home/user/image.png",    "/home/user/script.py",    "/home/user/data.csv",    "/home/user/photo.jpg"]# 提取文件名filenames = [path.split('/')[-1for path in files]print(filenames)# 按扩展名分类extensions = {file.split('.')[-1for file in filenames}categorized = {    ext: [file for file in filenames if file.endswith(f'.{ext}')]    for ext in extensions}print(categorized)# {'txt': ['document.txt'], 'png': ['image.png'], #  'py': ['script.py'], 'csv': ['data.csv'], 'jpg': ['photo.jpg']}# 过滤图片文件image_extensions = {'png''jpg''jpeg''gif'}images = [    file for file in filenames     if file.split('.')[-1] in image_extensions]print(images)  # ['image.png''photo.jpg']

✅ 推荐做法

# 1. 简洁清晰squares = [x**2 for x in range(10)]# 2. 合理使用过滤even_squares = [x**2 for x in range(10) if x % 2 == 0]# 3. 生成器处理大数据large_data = (x**2 for x in range(1000000))

❌ 不推荐做法

# 1. 过度嵌套(可读性差)result = [[[x+y+z for z in range(3)] for y in range(3)] for x in range(3)]# 2. 复杂逻辑(应该用函数)result = [x if x > 0 else -x if x < -10 else 0 for x in numbers]# 3. 副作用操作(应该用循环)[print(x) for x in numbers]  # 不要这样做!

最新文章

随机文章

基本 文件 流程 错误 SQL 调试
  1. 请求信息 : 2026-03-01 01:09:51 HTTP/2.0 GET : https://f.mffb.com.cn/a/475347.html
  2. 运行时间 : 0.073370s [ 吞吐率:13.63req/s ] 内存消耗:4,788.52kb 文件加载:140
  3. 缓存信息 : 0 reads,0 writes
  4. 会话信息 : SESSION_ID=f69f501646e9fd7bcfb2162e766ca9bb
  1. /yingpanguazai/ssd/ssd1/www/f.mffb.com.cn/public/index.php ( 0.79 KB )
  2. /yingpanguazai/ssd/ssd1/www/f.mffb.com.cn/vendor/autoload.php ( 0.17 KB )
  3. /yingpanguazai/ssd/ssd1/www/f.mffb.com.cn/vendor/composer/autoload_real.php ( 2.49 KB )
  4. /yingpanguazai/ssd/ssd1/www/f.mffb.com.cn/vendor/composer/platform_check.php ( 0.90 KB )
  5. /yingpanguazai/ssd/ssd1/www/f.mffb.com.cn/vendor/composer/ClassLoader.php ( 14.03 KB )
  6. /yingpanguazai/ssd/ssd1/www/f.mffb.com.cn/vendor/composer/autoload_static.php ( 4.90 KB )
  7. /yingpanguazai/ssd/ssd1/www/f.mffb.com.cn/vendor/topthink/think-helper/src/helper.php ( 8.34 KB )
  8. /yingpanguazai/ssd/ssd1/www/f.mffb.com.cn/vendor/topthink/think-validate/src/helper.php ( 2.19 KB )
  9. /yingpanguazai/ssd/ssd1/www/f.mffb.com.cn/vendor/topthink/think-orm/src/helper.php ( 1.47 KB )
  10. /yingpanguazai/ssd/ssd1/www/f.mffb.com.cn/vendor/topthink/think-orm/stubs/load_stubs.php ( 0.16 KB )
  11. /yingpanguazai/ssd/ssd1/www/f.mffb.com.cn/vendor/topthink/framework/src/think/Exception.php ( 1.69 KB )
  12. /yingpanguazai/ssd/ssd1/www/f.mffb.com.cn/vendor/topthink/think-container/src/Facade.php ( 2.71 KB )
  13. /yingpanguazai/ssd/ssd1/www/f.mffb.com.cn/vendor/symfony/deprecation-contracts/function.php ( 0.99 KB )
  14. /yingpanguazai/ssd/ssd1/www/f.mffb.com.cn/vendor/symfony/polyfill-mbstring/bootstrap.php ( 8.26 KB )
  15. /yingpanguazai/ssd/ssd1/www/f.mffb.com.cn/vendor/symfony/polyfill-mbstring/bootstrap80.php ( 9.78 KB )
  16. /yingpanguazai/ssd/ssd1/www/f.mffb.com.cn/vendor/symfony/var-dumper/Resources/functions/dump.php ( 1.49 KB )
  17. /yingpanguazai/ssd/ssd1/www/f.mffb.com.cn/vendor/topthink/think-dumper/src/helper.php ( 0.18 KB )
  18. /yingpanguazai/ssd/ssd1/www/f.mffb.com.cn/vendor/symfony/var-dumper/VarDumper.php ( 4.30 KB )
  19. /yingpanguazai/ssd/ssd1/www/f.mffb.com.cn/vendor/topthink/framework/src/think/App.php ( 15.30 KB )
  20. /yingpanguazai/ssd/ssd1/www/f.mffb.com.cn/vendor/topthink/think-container/src/Container.php ( 15.76 KB )
  21. /yingpanguazai/ssd/ssd1/www/f.mffb.com.cn/vendor/psr/container/src/ContainerInterface.php ( 1.02 KB )
  22. /yingpanguazai/ssd/ssd1/www/f.mffb.com.cn/app/provider.php ( 0.19 KB )
  23. /yingpanguazai/ssd/ssd1/www/f.mffb.com.cn/vendor/topthink/framework/src/think/Http.php ( 6.04 KB )
  24. /yingpanguazai/ssd/ssd1/www/f.mffb.com.cn/vendor/topthink/think-helper/src/helper/Str.php ( 7.29 KB )
  25. /yingpanguazai/ssd/ssd1/www/f.mffb.com.cn/vendor/topthink/framework/src/think/Env.php ( 4.68 KB )
  26. /yingpanguazai/ssd/ssd1/www/f.mffb.com.cn/app/common.php ( 0.03 KB )
  27. /yingpanguazai/ssd/ssd1/www/f.mffb.com.cn/vendor/topthink/framework/src/helper.php ( 18.78 KB )
  28. /yingpanguazai/ssd/ssd1/www/f.mffb.com.cn/vendor/topthink/framework/src/think/Config.php ( 5.54 KB )
  29. /yingpanguazai/ssd/ssd1/www/f.mffb.com.cn/config/app.php ( 0.95 KB )
  30. /yingpanguazai/ssd/ssd1/www/f.mffb.com.cn/config/cache.php ( 0.78 KB )
  31. /yingpanguazai/ssd/ssd1/www/f.mffb.com.cn/config/console.php ( 0.23 KB )
  32. /yingpanguazai/ssd/ssd1/www/f.mffb.com.cn/config/cookie.php ( 0.56 KB )
  33. /yingpanguazai/ssd/ssd1/www/f.mffb.com.cn/config/database.php ( 2.48 KB )
  34. /yingpanguazai/ssd/ssd1/www/f.mffb.com.cn/vendor/topthink/framework/src/think/facade/Env.php ( 1.67 KB )
  35. /yingpanguazai/ssd/ssd1/www/f.mffb.com.cn/config/filesystem.php ( 0.61 KB )
  36. /yingpanguazai/ssd/ssd1/www/f.mffb.com.cn/config/lang.php ( 0.91 KB )
  37. /yingpanguazai/ssd/ssd1/www/f.mffb.com.cn/config/log.php ( 1.35 KB )
  38. /yingpanguazai/ssd/ssd1/www/f.mffb.com.cn/config/middleware.php ( 0.19 KB )
  39. /yingpanguazai/ssd/ssd1/www/f.mffb.com.cn/config/route.php ( 1.89 KB )
  40. /yingpanguazai/ssd/ssd1/www/f.mffb.com.cn/config/session.php ( 0.57 KB )
  41. /yingpanguazai/ssd/ssd1/www/f.mffb.com.cn/config/trace.php ( 0.34 KB )
  42. /yingpanguazai/ssd/ssd1/www/f.mffb.com.cn/config/view.php ( 0.82 KB )
  43. /yingpanguazai/ssd/ssd1/www/f.mffb.com.cn/app/event.php ( 0.25 KB )
  44. /yingpanguazai/ssd/ssd1/www/f.mffb.com.cn/vendor/topthink/framework/src/think/Event.php ( 7.67 KB )
  45. /yingpanguazai/ssd/ssd1/www/f.mffb.com.cn/app/service.php ( 0.13 KB )
  46. /yingpanguazai/ssd/ssd1/www/f.mffb.com.cn/app/AppService.php ( 0.26 KB )
  47. /yingpanguazai/ssd/ssd1/www/f.mffb.com.cn/vendor/topthink/framework/src/think/Service.php ( 1.64 KB )
  48. /yingpanguazai/ssd/ssd1/www/f.mffb.com.cn/vendor/topthink/framework/src/think/Lang.php ( 7.35 KB )
  49. /yingpanguazai/ssd/ssd1/www/f.mffb.com.cn/vendor/topthink/framework/src/lang/zh-cn.php ( 13.70 KB )
  50. /yingpanguazai/ssd/ssd1/www/f.mffb.com.cn/vendor/topthink/framework/src/think/initializer/Error.php ( 3.31 KB )
  51. /yingpanguazai/ssd/ssd1/www/f.mffb.com.cn/vendor/topthink/framework/src/think/initializer/RegisterService.php ( 1.33 KB )
  52. /yingpanguazai/ssd/ssd1/www/f.mffb.com.cn/vendor/services.php ( 0.14 KB )
  53. /yingpanguazai/ssd/ssd1/www/f.mffb.com.cn/vendor/topthink/framework/src/think/service/PaginatorService.php ( 1.52 KB )
  54. /yingpanguazai/ssd/ssd1/www/f.mffb.com.cn/vendor/topthink/framework/src/think/service/ValidateService.php ( 0.99 KB )
  55. /yingpanguazai/ssd/ssd1/www/f.mffb.com.cn/vendor/topthink/framework/src/think/service/ModelService.php ( 2.04 KB )
  56. /yingpanguazai/ssd/ssd1/www/f.mffb.com.cn/vendor/topthink/think-trace/src/Service.php ( 0.77 KB )
  57. /yingpanguazai/ssd/ssd1/www/f.mffb.com.cn/vendor/topthink/framework/src/think/Middleware.php ( 6.72 KB )
  58. /yingpanguazai/ssd/ssd1/www/f.mffb.com.cn/vendor/topthink/framework/src/think/initializer/BootService.php ( 0.77 KB )
  59. /yingpanguazai/ssd/ssd1/www/f.mffb.com.cn/vendor/topthink/think-orm/src/Paginator.php ( 11.86 KB )
  60. /yingpanguazai/ssd/ssd1/www/f.mffb.com.cn/vendor/topthink/think-validate/src/Validate.php ( 63.20 KB )
  61. /yingpanguazai/ssd/ssd1/www/f.mffb.com.cn/vendor/topthink/think-orm/src/Model.php ( 23.55 KB )
  62. /yingpanguazai/ssd/ssd1/www/f.mffb.com.cn/vendor/topthink/think-orm/src/model/concern/Attribute.php ( 21.05 KB )
  63. /yingpanguazai/ssd/ssd1/www/f.mffb.com.cn/vendor/topthink/think-orm/src/model/concern/AutoWriteData.php ( 4.21 KB )
  64. /yingpanguazai/ssd/ssd1/www/f.mffb.com.cn/vendor/topthink/think-orm/src/model/concern/Conversion.php ( 6.44 KB )
  65. /yingpanguazai/ssd/ssd1/www/f.mffb.com.cn/vendor/topthink/think-orm/src/model/concern/DbConnect.php ( 5.16 KB )
  66. /yingpanguazai/ssd/ssd1/www/f.mffb.com.cn/vendor/topthink/think-orm/src/model/concern/ModelEvent.php ( 2.33 KB )
  67. /yingpanguazai/ssd/ssd1/www/f.mffb.com.cn/vendor/topthink/think-orm/src/model/concern/RelationShip.php ( 28.29 KB )
  68. /yingpanguazai/ssd/ssd1/www/f.mffb.com.cn/vendor/topthink/think-helper/src/contract/Arrayable.php ( 0.09 KB )
  69. /yingpanguazai/ssd/ssd1/www/f.mffb.com.cn/vendor/topthink/think-helper/src/contract/Jsonable.php ( 0.13 KB )
  70. /yingpanguazai/ssd/ssd1/www/f.mffb.com.cn/vendor/topthink/think-orm/src/model/contract/Modelable.php ( 0.09 KB )
  71. /yingpanguazai/ssd/ssd1/www/f.mffb.com.cn/vendor/topthink/framework/src/think/Db.php ( 2.88 KB )
  72. /yingpanguazai/ssd/ssd1/www/f.mffb.com.cn/vendor/topthink/think-orm/src/DbManager.php ( 8.52 KB )
  73. /yingpanguazai/ssd/ssd1/www/f.mffb.com.cn/vendor/topthink/framework/src/think/Log.php ( 6.28 KB )
  74. /yingpanguazai/ssd/ssd1/www/f.mffb.com.cn/vendor/topthink/framework/src/think/Manager.php ( 3.92 KB )
  75. /yingpanguazai/ssd/ssd1/www/f.mffb.com.cn/vendor/psr/log/src/LoggerTrait.php ( 2.69 KB )
  76. /yingpanguazai/ssd/ssd1/www/f.mffb.com.cn/vendor/psr/log/src/LoggerInterface.php ( 2.71 KB )
  77. /yingpanguazai/ssd/ssd1/www/f.mffb.com.cn/vendor/topthink/framework/src/think/Cache.php ( 4.92 KB )
  78. /yingpanguazai/ssd/ssd1/www/f.mffb.com.cn/vendor/psr/simple-cache/src/CacheInterface.php ( 4.71 KB )
  79. /yingpanguazai/ssd/ssd1/www/f.mffb.com.cn/vendor/topthink/think-helper/src/helper/Arr.php ( 16.63 KB )
  80. /yingpanguazai/ssd/ssd1/www/f.mffb.com.cn/vendor/topthink/framework/src/think/cache/driver/File.php ( 7.84 KB )
  81. /yingpanguazai/ssd/ssd1/www/f.mffb.com.cn/vendor/topthink/framework/src/think/cache/Driver.php ( 9.03 KB )
  82. /yingpanguazai/ssd/ssd1/www/f.mffb.com.cn/vendor/topthink/framework/src/think/contract/CacheHandlerInterface.php ( 1.99 KB )
  83. /yingpanguazai/ssd/ssd1/www/f.mffb.com.cn/app/Request.php ( 0.09 KB )
  84. /yingpanguazai/ssd/ssd1/www/f.mffb.com.cn/vendor/topthink/framework/src/think/Request.php ( 55.78 KB )
  85. /yingpanguazai/ssd/ssd1/www/f.mffb.com.cn/app/middleware.php ( 0.25 KB )
  86. /yingpanguazai/ssd/ssd1/www/f.mffb.com.cn/vendor/topthink/framework/src/think/Pipeline.php ( 2.61 KB )
  87. /yingpanguazai/ssd/ssd1/www/f.mffb.com.cn/vendor/topthink/think-trace/src/TraceDebug.php ( 3.40 KB )
  88. /yingpanguazai/ssd/ssd1/www/f.mffb.com.cn/vendor/topthink/framework/src/think/middleware/SessionInit.php ( 1.94 KB )
  89. /yingpanguazai/ssd/ssd1/www/f.mffb.com.cn/vendor/topthink/framework/src/think/Session.php ( 1.80 KB )
  90. /yingpanguazai/ssd/ssd1/www/f.mffb.com.cn/vendor/topthink/framework/src/think/session/driver/File.php ( 6.27 KB )
  91. /yingpanguazai/ssd/ssd1/www/f.mffb.com.cn/vendor/topthink/framework/src/think/contract/SessionHandlerInterface.php ( 0.87 KB )
  92. /yingpanguazai/ssd/ssd1/www/f.mffb.com.cn/vendor/topthink/framework/src/think/session/Store.php ( 7.12 KB )
  93. /yingpanguazai/ssd/ssd1/www/f.mffb.com.cn/vendor/topthink/framework/src/think/Route.php ( 23.73 KB )
  94. /yingpanguazai/ssd/ssd1/www/f.mffb.com.cn/vendor/topthink/framework/src/think/route/RuleName.php ( 5.75 KB )
  95. /yingpanguazai/ssd/ssd1/www/f.mffb.com.cn/vendor/topthink/framework/src/think/route/Domain.php ( 2.53 KB )
  96. /yingpanguazai/ssd/ssd1/www/f.mffb.com.cn/vendor/topthink/framework/src/think/route/RuleGroup.php ( 22.43 KB )
  97. /yingpanguazai/ssd/ssd1/www/f.mffb.com.cn/vendor/topthink/framework/src/think/route/Rule.php ( 26.95 KB )
  98. /yingpanguazai/ssd/ssd1/www/f.mffb.com.cn/vendor/topthink/framework/src/think/route/RuleItem.php ( 9.78 KB )
  99. /yingpanguazai/ssd/ssd1/www/f.mffb.com.cn/route/app.php ( 1.72 KB )
  100. /yingpanguazai/ssd/ssd1/www/f.mffb.com.cn/vendor/topthink/framework/src/think/facade/Route.php ( 4.70 KB )
  101. /yingpanguazai/ssd/ssd1/www/f.mffb.com.cn/vendor/topthink/framework/src/think/route/dispatch/Controller.php ( 4.74 KB )
  102. /yingpanguazai/ssd/ssd1/www/f.mffb.com.cn/vendor/topthink/framework/src/think/route/Dispatch.php ( 10.44 KB )
  103. /yingpanguazai/ssd/ssd1/www/f.mffb.com.cn/app/controller/Index.php ( 4.81 KB )
  104. /yingpanguazai/ssd/ssd1/www/f.mffb.com.cn/app/BaseController.php ( 2.05 KB )
  105. /yingpanguazai/ssd/ssd1/www/f.mffb.com.cn/vendor/topthink/think-orm/src/facade/Db.php ( 0.93 KB )
  106. /yingpanguazai/ssd/ssd1/www/f.mffb.com.cn/vendor/topthink/think-orm/src/db/connector/Mysql.php ( 5.44 KB )
  107. /yingpanguazai/ssd/ssd1/www/f.mffb.com.cn/vendor/topthink/think-orm/src/db/PDOConnection.php ( 52.47 KB )
  108. /yingpanguazai/ssd/ssd1/www/f.mffb.com.cn/vendor/topthink/think-orm/src/db/Connection.php ( 8.39 KB )
  109. /yingpanguazai/ssd/ssd1/www/f.mffb.com.cn/vendor/topthink/think-orm/src/db/ConnectionInterface.php ( 4.57 KB )
  110. /yingpanguazai/ssd/ssd1/www/f.mffb.com.cn/vendor/topthink/think-orm/src/db/builder/Mysql.php ( 16.58 KB )
  111. /yingpanguazai/ssd/ssd1/www/f.mffb.com.cn/vendor/topthink/think-orm/src/db/Builder.php ( 24.06 KB )
  112. /yingpanguazai/ssd/ssd1/www/f.mffb.com.cn/vendor/topthink/think-orm/src/db/BaseBuilder.php ( 27.50 KB )
  113. /yingpanguazai/ssd/ssd1/www/f.mffb.com.cn/vendor/topthink/think-orm/src/db/Query.php ( 15.71 KB )
  114. /yingpanguazai/ssd/ssd1/www/f.mffb.com.cn/vendor/topthink/think-orm/src/db/BaseQuery.php ( 45.13 KB )
  115. /yingpanguazai/ssd/ssd1/www/f.mffb.com.cn/vendor/topthink/think-orm/src/db/concern/TimeFieldQuery.php ( 7.43 KB )
  116. /yingpanguazai/ssd/ssd1/www/f.mffb.com.cn/vendor/topthink/think-orm/src/db/concern/AggregateQuery.php ( 3.26 KB )
  117. /yingpanguazai/ssd/ssd1/www/f.mffb.com.cn/vendor/topthink/think-orm/src/db/concern/ModelRelationQuery.php ( 20.07 KB )
  118. /yingpanguazai/ssd/ssd1/www/f.mffb.com.cn/vendor/topthink/think-orm/src/db/concern/ParamsBind.php ( 3.66 KB )
  119. /yingpanguazai/ssd/ssd1/www/f.mffb.com.cn/vendor/topthink/think-orm/src/db/concern/ResultOperation.php ( 7.01 KB )
  120. /yingpanguazai/ssd/ssd1/www/f.mffb.com.cn/vendor/topthink/think-orm/src/db/concern/WhereQuery.php ( 19.37 KB )
  121. /yingpanguazai/ssd/ssd1/www/f.mffb.com.cn/vendor/topthink/think-orm/src/db/concern/JoinAndViewQuery.php ( 7.11 KB )
  122. /yingpanguazai/ssd/ssd1/www/f.mffb.com.cn/vendor/topthink/think-orm/src/db/concern/TableFieldInfo.php ( 2.63 KB )
  123. /yingpanguazai/ssd/ssd1/www/f.mffb.com.cn/vendor/topthink/think-orm/src/db/concern/Transaction.php ( 2.77 KB )
  124. /yingpanguazai/ssd/ssd1/www/f.mffb.com.cn/vendor/topthink/framework/src/think/log/driver/File.php ( 5.96 KB )
  125. /yingpanguazai/ssd/ssd1/www/f.mffb.com.cn/vendor/topthink/framework/src/think/contract/LogHandlerInterface.php ( 0.86 KB )
  126. /yingpanguazai/ssd/ssd1/www/f.mffb.com.cn/vendor/topthink/framework/src/think/log/Channel.php ( 3.89 KB )
  127. /yingpanguazai/ssd/ssd1/www/f.mffb.com.cn/vendor/topthink/framework/src/think/event/LogRecord.php ( 1.02 KB )
  128. /yingpanguazai/ssd/ssd1/www/f.mffb.com.cn/vendor/topthink/think-helper/src/Collection.php ( 16.47 KB )
  129. /yingpanguazai/ssd/ssd1/www/f.mffb.com.cn/vendor/topthink/framework/src/think/facade/View.php ( 1.70 KB )
  130. /yingpanguazai/ssd/ssd1/www/f.mffb.com.cn/vendor/topthink/framework/src/think/View.php ( 4.39 KB )
  131. /yingpanguazai/ssd/ssd1/www/f.mffb.com.cn/vendor/topthink/framework/src/think/Response.php ( 8.81 KB )
  132. /yingpanguazai/ssd/ssd1/www/f.mffb.com.cn/vendor/topthink/framework/src/think/response/View.php ( 3.29 KB )
  133. /yingpanguazai/ssd/ssd1/www/f.mffb.com.cn/vendor/topthink/framework/src/think/Cookie.php ( 6.06 KB )
  134. /yingpanguazai/ssd/ssd1/www/f.mffb.com.cn/vendor/topthink/think-view/src/Think.php ( 8.38 KB )
  135. /yingpanguazai/ssd/ssd1/www/f.mffb.com.cn/vendor/topthink/framework/src/think/contract/TemplateHandlerInterface.php ( 1.60 KB )
  136. /yingpanguazai/ssd/ssd1/www/f.mffb.com.cn/vendor/topthink/think-template/src/Template.php ( 46.61 KB )
  137. /yingpanguazai/ssd/ssd1/www/f.mffb.com.cn/vendor/topthink/think-template/src/template/driver/File.php ( 2.41 KB )
  138. /yingpanguazai/ssd/ssd1/www/f.mffb.com.cn/vendor/topthink/think-template/src/template/contract/DriverInterface.php ( 0.86 KB )
  139. /yingpanguazai/ssd/ssd1/www/f.mffb.com.cn/runtime/temp/067d451b9a0c665040f3f1bdd3293d68.php ( 11.98 KB )
  140. /yingpanguazai/ssd/ssd1/www/f.mffb.com.cn/vendor/topthink/think-trace/src/Html.php ( 4.42 KB )
  1. CONNECT:[ UseTime:0.000458s ] mysql:host=127.0.0.1;port=3306;dbname=f_mffb;charset=utf8mb4
  2. SHOW FULL COLUMNS FROM `fenlei` [ RunTime:0.000626s ]
  3. SELECT * FROM `fenlei` WHERE `fid` = 0 [ RunTime:0.000260s ]
  4. SELECT * FROM `fenlei` WHERE `fid` = 63 [ RunTime:0.000284s ]
  5. SHOW FULL COLUMNS FROM `set` [ RunTime:0.000471s ]
  6. SELECT * FROM `set` [ RunTime:0.000207s ]
  7. SHOW FULL COLUMNS FROM `article` [ RunTime:0.000502s ]
  8. SELECT * FROM `article` WHERE `id` = 475347 LIMIT 1 [ RunTime:0.000616s ]
  9. UPDATE `article` SET `lasttime` = 1772298592 WHERE `id` = 475347 [ RunTime:0.000876s ]
  10. SELECT * FROM `fenlei` WHERE `id` = 66 LIMIT 1 [ RunTime:0.000229s ]
  11. SELECT * FROM `article` WHERE `id` < 475347 ORDER BY `id` DESC LIMIT 1 [ RunTime:0.000418s ]
  12. SELECT * FROM `article` WHERE `id` > 475347 ORDER BY `id` ASC LIMIT 1 [ RunTime:0.000378s ]
  13. SELECT * FROM `article` WHERE `id` < 475347 ORDER BY `id` DESC LIMIT 10 [ RunTime:0.000982s ]
  14. SELECT * FROM `article` WHERE `id` < 475347 ORDER BY `id` DESC LIMIT 10,10 [ RunTime:0.000952s ]
  15. SELECT * FROM `article` WHERE `id` < 475347 ORDER BY `id` DESC LIMIT 20,10 [ RunTime:0.001439s ]
0.074898s