当前位置:首页>java>Natrue│iVAC疫苗肿瘤内重编程癌细胞,癌症治疗的新技术

Natrue│iVAC疫苗肿瘤内重编程癌细胞,癌症治疗的新技术

  • 2026-03-18 06:46:43
Natrue│iVAC疫苗肿瘤内重编程癌细胞,癌症治疗的新技术

2026年1月7日,深圳湾实验室/北京大学陈鹏/张衡团队联合席建忠课题组在Nature上发表题为Intratumoural vaccination via checkpoint degradation-coupled antigen presentation的研究论文。

该团队在前期系统发展膜蛋白靶向降解(meTPD)技术体系的基础上,着眼于将蛋白降解途径与抗原呈递通路在癌细胞内紧密耦合,在解除免疫“刹车”的同时,将肿瘤细胞从“被攻击目标”转变为“免疫启动者”,实现了真正意义上的“原位疫苗接种”。这种以肿瘤为出发点的“降解型疫苗”为克服癌症的免疫耐受提供了新的解决策略。

南模生物为该研究提供了hPD-L1(NM-HU-00062)人源化小鼠。

肿瘤利用各种机制来降低免疫原性和逃避免疫监视,包括抑制性检查点蛋白的过表达、新抗原编辑和抗原呈递损伤。恢复抗肿瘤免疫从根本上取决于通过增强肿瘤抗原呈递来补充和激活肿瘤反应性T细胞。免疫检查点阻断疗法已经改变了癌症治疗;然而,由于肿瘤特异性细胞毒性T淋巴细胞(CTL)的缺陷或功能障碍,应答率仍然有限。尽管过继性T细胞转移和癌症疫苗已被设计成增加CTL存在并支持抗肿瘤应答,但疫苗诱导的CTL经常屈服于肿瘤微环境(TME)内的免疫抑制条件,需要与其他疗法联合使用。一种能够在生成期和效应期同时补充并重新激活瘤内T细胞的整合性疫苗接种策略,仍然是非常必要但具有挑战性的。

受细胞重编程的启发,研究者认为将细胞内蛋白质降解机制与外源抗原加工和呈递相结合,可以赋予肿瘤细胞APC样功能,并可以之作为瘤内T细胞补充的疫苗接种靶点。为了实现这一策略,他们建立了一种利用肿瘤内疫苗嵌合体(iVAC)进行免疫原性重编程的方法,以强制肿瘤细胞进行抗原呈递。这将利用免疫检查点蛋白降解来同时减轻免疫抑制,并通过重塑的TME增强肿瘤抗原性,最终实现肿瘤特异性T细胞激活和持久的治疗效果。

图1 瘤内疫苗嵌合体iVAC同时实现“免疫检查点降解”和“高质量抗原递送”

1

iVAC的设计和确认:

为了克服用转录因子进行细胞命运重编程的时间密集性,研究者们基于优化的GlueBody 2(共价纳米抗体),通过共价结合并降解PD-L1,同时将外源抗原肽导入肿瘤细胞,通过连接子与细胞穿膜肽(CPP)及抗原肽(如OVA)相连,使其获得APC样功能,从而在肿瘤微环境(TME)中原位激活旁观者T细胞,以恢复肿瘤免疫原性并增强肿瘤治疗。在基于hPD-L1人源化小鼠构建的肿瘤模型中注射荧光标记的iVAC后,其在肿瘤部位有显著且持久的滞留,而在其他器官分布很少,显示出良好的肿瘤靶向性和安全性。

图2 iVAC的设计和开发,通过检查点降解偶联抗原呈递恢复免疫原性

2

iVAC促进肿瘤交叉呈递:

研究者们接下来研究了iVAC介导的抗原在细胞表面作为pMHC-I复合物呈递的机制。通过质谱分析,直接鉴定出iVAC处理的MC38细胞表面MHC-I分子上呈递了高丰度的OVApep,证明iVAC促进肿瘤细胞抗原快速摄取和呈递的潜力。进一步的实验表明,培养基中的OVApep在所有条件下都形成pMHC-I复合物,且呈递随时间持续积累。为了描述APC样交叉呈递如何在肿瘤细胞中起作用,研究者们利用药理学抑制和亚细胞抗原追踪来监测,结果表明,该过程依赖于溶酶体-内质网-高尔基体通路及穿孔素2介导的溶酶体逃逸,属于主动的细胞内加工。此外,iVAC可以上调肿瘤细胞的MHC-I表达及抗原加工相关基因的表达、激活干扰素和STING信号通路、显著增强肿瘤细胞的免疫原性,使其获得类似抗原呈递细胞的功能特性。

图3 iVAC直接刺激肿瘤细胞中的抗原摄取、加工和呈递

3

APC样肿瘤细胞具有免疫原性:

为确定iVAC重编程的APC样肿瘤细胞是否表现出改善的免疫原性以激活T细胞,研究者们将肿瘤细胞与iVAC共孵育,再与用OVA肽预激活并保持在记忆状态的OT-I CD8⁺ T细胞共培养。12小时后,重编程的APC样肿瘤细胞显示出PD-L1水平降低和MHC-I表达增加,表明其免疫原性增强。而与OT-I记忆T细胞共培养48小时,其增殖、CD25/CD69/CD44、GZMB/穿孔素及IFN-γ/TNF分泌均达BMDC水平,杀伤效率远超游离肽。这些结果凸显了检查点降解嵌合体递送外源抗原的潜力、以及将肿瘤细胞转化为能够重定向OVA特异性T细胞以杀伤肿瘤细胞的APC样实体的潜力。

图4 iVAC重编程肿瘤细胞显示免疫原性

4

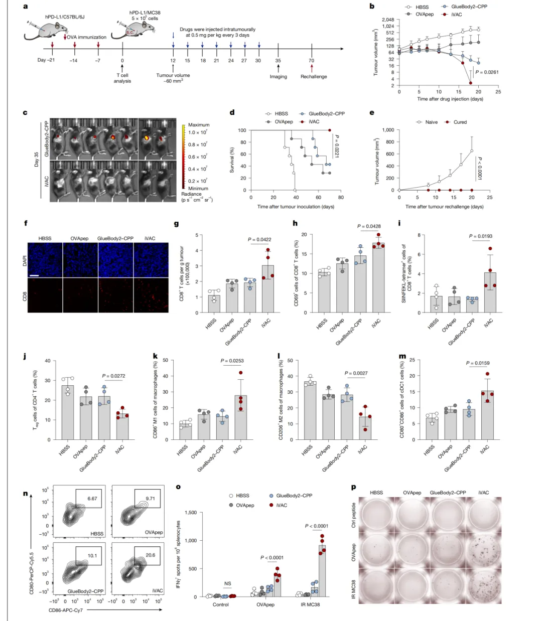
iVAC可诱发持久的抗肿瘤应答:

接下来研究者们评估了iVAC的体内功效。为了产生用于原位APC样重编程的OVA特异性驻留T细胞,在接种hPD-L1/MC38肿瘤之前,用OVA肽对PD-L1人源化C57BL/6J小鼠进行预免疫。与单独使用OVA肽相比,瘤内注射iVAC显著抑制了肿瘤生长,并且iVAC治疗治愈了该组所有小鼠的肿瘤,在治疗后很长时间内都未检测到肿瘤。无瘤小鼠能够抵抗hPD-L1/MC38肿瘤的再次攻击,这表明iVAC诱导了持久的、肿瘤特异性的免疫。研究者们还发现:iVAC治疗减少了免疫抑制性CD4⁺调节性T细胞,同时可以显著增加促炎的M1巨噬细胞,并减少了抗炎的M2巨噬细胞,促进了抗肿瘤免疫;在脾脏中,iVAC治疗不仅放大了对OVA肽的预存反应,还诱导了对MC38肿瘤抗原的免疫反应。这些发现表明,iVAC重编程APC样肿瘤细胞以增强抗原呈递,重新激活驻留T细胞,重塑TME并建立持久的、肿瘤特异性的免疫。

图5 APC样肿瘤细胞重塑TME并诱导体内持久的肿瘤特异性反应。

5

iVAC重编程人类癌细胞:

为验证策略通用性,研究人员检测了iVAC能否重编程人乳腺癌MDA-MB-231细胞并激活对应人T细胞。由于CMV的高流行率和大量的CMV特异性肿瘤驻留记忆T细胞,他们让iVAC负载了免疫优势CMV pp65肽抗原,构建了iVAC-CMV。免疫肽组学显示,iVAC-CMV处理的MDA细胞表面HLA复合物高效呈递外源NLV肽,亲和力增强,并获得了APC样特征;同时内源TP53BP、PGAP6等抗原也得到了显著的呈递。此外,体外细胞毒性实验进一步表明,与单独PD-L1降解相比,iVAC诱导的检查点降解耦合抗原呈递导致了更强的肿瘤杀伤。最后,在人源化小鼠模型中,与对照组和PD-L1降解剂组相比,用iVAC处理的共接种的MDA细胞和PBMCs显著减缓了肿瘤生长。这些结果突显了iVAC在赋予肿瘤细胞APC样特性的同时克服免疫检查点抑制的治疗前景。

图6 iVAC增强CMV特异性T细胞在人源化小鼠模型中的抗肿瘤活性。

6

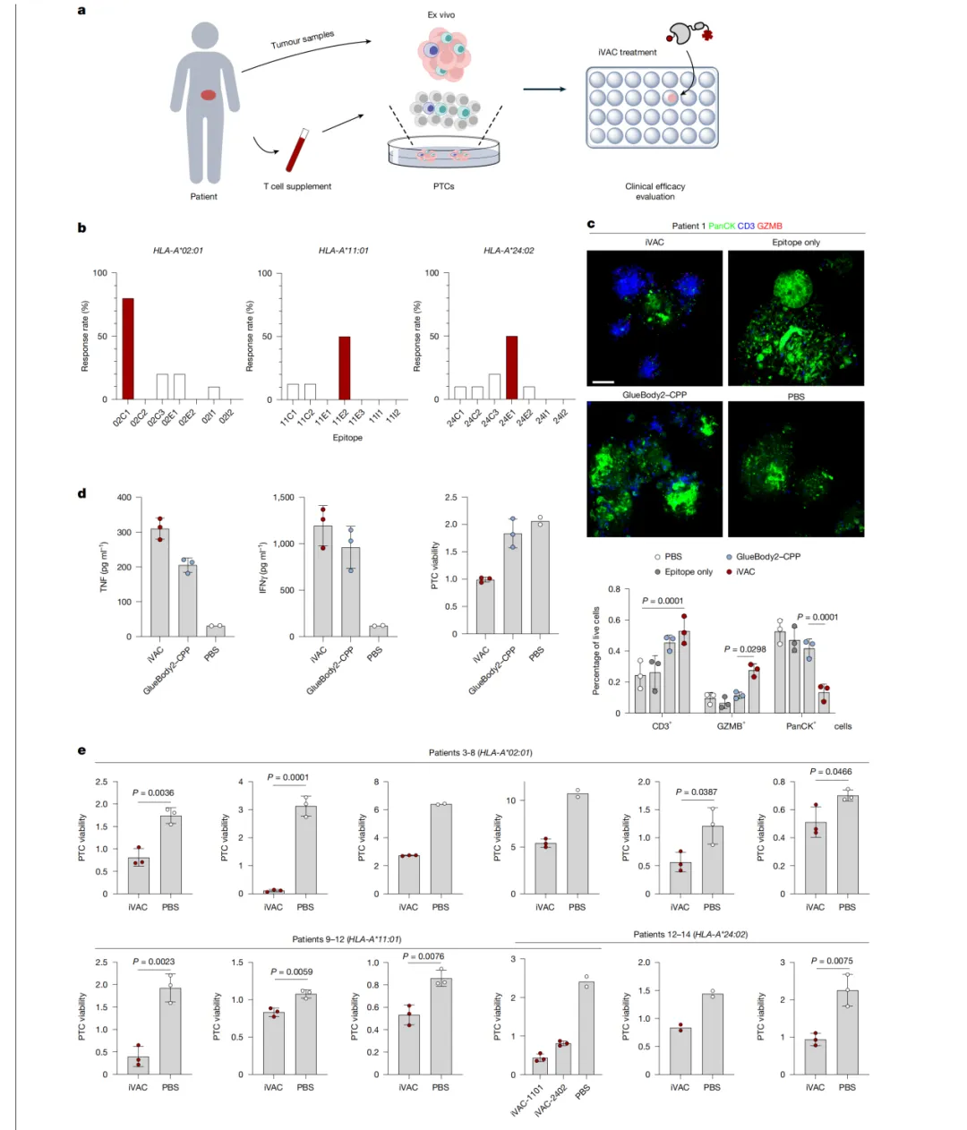
在患者源性肿瘤模型中的疗效:

为了在临床相关环境中评估iVAC,研究者们使用了一个新近建立的患者来源肿瘤样细胞簇系统,可较为准确地指引原发肿瘤的关键基因组、再现和药物反应特征。研究者们关注了中国人群中最常见的三种HLA等位基因,我们从CMV、EBV和流感病毒中选择了21个表位肽,每种HLA等位基因特异性选择了7个肽,旨在通过量化每个肽刺激后IFNγ的分泌来验证28名表达这些等位基因的肿瘤患者中病毒特异性T细胞的反应比例。他们用28例患者PTC模型测试HLA配对iVAC,总反应率为61%;HLA-A*02:01组达69%。iVAC可显著扩增瘤内CMV-CTL、提升IFN-γ/TNF,降低上皮密度。最后,研究者们进一步检查了肿瘤细胞PD-L1表达水平与iVAC疗效之间的相关性,结果表明PD-L1表达升高与治疗反应增强相关。这些结果证实,iVAC能有效重定向病毒抗原反应性T细胞以消除肿瘤细胞,在临床相关环境中显示出强大的抗肿瘤活性和治疗潜力。

图7 iVAC触发病毒特异性T细胞重定向,在患者源性肿瘤模式中具有有效的人类肿瘤抑制作用

总的来说,以往的研究表明,细胞重编程策略为癌症治疗带来了希望,研究者们可以通过转录重编程降低其致瘤性。然而这些方法的转化效率通常较低,限制了其临床应用。最近的研究通过操纵转录因子将肿瘤细胞重编程为巨噬细胞或树突状细胞,增强了抗原呈递和CD8⁺ T细胞激活。但病毒载体而存在一定的安全风险,并且表观遗传重编程的过程缓慢且不同步。作为替代,此研究基于靶向膜蛋白降解的化学重编程方法,在蛋白质和免疫肽组水平上快速增强了肿瘤免疫原性。通过直接在肿瘤床内启动癌细胞的APC样重塑,iVAC可能为在不同患者群体中原位激活抗肿瘤免疫提供一个通用平台。

参考文献:

[1]Han Y, Ma Y, Pei M, Yin S, Wang J, Guo L, Fang Y, Guo W, Deng C, Zhao S, Lu X, Xi JJ, Zhang H, Chen PR. Intratumoural vaccination via checkpoint degradation-coupled antigen presentation. Nature. 2026 Jan 7. doi: 10.1038/s41586-025-09903-1. Epub ahead of print. PMID: 41501465.

关于我们

上海南方模式生物科技股份有限公司(Shanghai Model Organisms Center, Inc.,简称"南模生物"),成立于2000年9月,是一家上交所科创板上市高科技生物公司(股票代码:688265),始终以编辑基因、解码生命为己任,专注于模式生物领域,打造了以基因修饰动物模型研发为核心,涵盖多物种模型构建、饲养繁育、表型分析、药物临床前评价等多个技术平台,致力于为全球高校、科研院所、制药企业等客户提供全方位、一体化的基因修饰动物模型产品解决方案。

欢迎通过以下方式联系我们:

💬 微信公众号「南模生物SMOC」在线咨询

📞 拨打400-728-0660

📧 发送邮件至marketing@modelorg.com

🔗 点击文末「阅读原文」

最新文章

随机文章

基本 文件 流程 错误 SQL 调试
  1. 请求信息 : 2026-03-29 21:09:45 HTTP/2.0 GET : https://f.mffb.com.cn/a/466800.html
  2. 运行时间 : 0.202355s [ 吞吐率:4.94req/s ] 内存消耗:4,708.27kb 文件加载:140
  3. 缓存信息 : 0 reads,0 writes
  4. 会话信息 : SESSION_ID=92b86e629ccc8102c69926ff90c9342f
  1. /yingpanguazai/ssd/ssd1/www/f.mffb.com.cn/public/index.php ( 0.79 KB )
  2. /yingpanguazai/ssd/ssd1/www/f.mffb.com.cn/vendor/autoload.php ( 0.17 KB )
  3. /yingpanguazai/ssd/ssd1/www/f.mffb.com.cn/vendor/composer/autoload_real.php ( 2.49 KB )
  4. /yingpanguazai/ssd/ssd1/www/f.mffb.com.cn/vendor/composer/platform_check.php ( 0.90 KB )
  5. /yingpanguazai/ssd/ssd1/www/f.mffb.com.cn/vendor/composer/ClassLoader.php ( 14.03 KB )
  6. /yingpanguazai/ssd/ssd1/www/f.mffb.com.cn/vendor/composer/autoload_static.php ( 4.90 KB )
  7. /yingpanguazai/ssd/ssd1/www/f.mffb.com.cn/vendor/topthink/think-helper/src/helper.php ( 8.34 KB )
  8. /yingpanguazai/ssd/ssd1/www/f.mffb.com.cn/vendor/topthink/think-validate/src/helper.php ( 2.19 KB )
  9. /yingpanguazai/ssd/ssd1/www/f.mffb.com.cn/vendor/topthink/think-orm/src/helper.php ( 1.47 KB )
  10. /yingpanguazai/ssd/ssd1/www/f.mffb.com.cn/vendor/topthink/think-orm/stubs/load_stubs.php ( 0.16 KB )
  11. /yingpanguazai/ssd/ssd1/www/f.mffb.com.cn/vendor/topthink/framework/src/think/Exception.php ( 1.69 KB )
  12. /yingpanguazai/ssd/ssd1/www/f.mffb.com.cn/vendor/topthink/think-container/src/Facade.php ( 2.71 KB )
  13. /yingpanguazai/ssd/ssd1/www/f.mffb.com.cn/vendor/symfony/deprecation-contracts/function.php ( 0.99 KB )
  14. /yingpanguazai/ssd/ssd1/www/f.mffb.com.cn/vendor/symfony/polyfill-mbstring/bootstrap.php ( 8.26 KB )
  15. /yingpanguazai/ssd/ssd1/www/f.mffb.com.cn/vendor/symfony/polyfill-mbstring/bootstrap80.php ( 9.78 KB )
  16. /yingpanguazai/ssd/ssd1/www/f.mffb.com.cn/vendor/symfony/var-dumper/Resources/functions/dump.php ( 1.49 KB )
  17. /yingpanguazai/ssd/ssd1/www/f.mffb.com.cn/vendor/topthink/think-dumper/src/helper.php ( 0.18 KB )
  18. /yingpanguazai/ssd/ssd1/www/f.mffb.com.cn/vendor/symfony/var-dumper/VarDumper.php ( 4.30 KB )
  19. /yingpanguazai/ssd/ssd1/www/f.mffb.com.cn/vendor/topthink/framework/src/think/App.php ( 15.30 KB )
  20. /yingpanguazai/ssd/ssd1/www/f.mffb.com.cn/vendor/topthink/think-container/src/Container.php ( 15.76 KB )
  21. /yingpanguazai/ssd/ssd1/www/f.mffb.com.cn/vendor/psr/container/src/ContainerInterface.php ( 1.02 KB )
  22. /yingpanguazai/ssd/ssd1/www/f.mffb.com.cn/app/provider.php ( 0.19 KB )
  23. /yingpanguazai/ssd/ssd1/www/f.mffb.com.cn/vendor/topthink/framework/src/think/Http.php ( 6.04 KB )
  24. /yingpanguazai/ssd/ssd1/www/f.mffb.com.cn/vendor/topthink/think-helper/src/helper/Str.php ( 7.29 KB )
  25. /yingpanguazai/ssd/ssd1/www/f.mffb.com.cn/vendor/topthink/framework/src/think/Env.php ( 4.68 KB )
  26. /yingpanguazai/ssd/ssd1/www/f.mffb.com.cn/app/common.php ( 0.03 KB )
  27. /yingpanguazai/ssd/ssd1/www/f.mffb.com.cn/vendor/topthink/framework/src/helper.php ( 18.78 KB )
  28. /yingpanguazai/ssd/ssd1/www/f.mffb.com.cn/vendor/topthink/framework/src/think/Config.php ( 5.54 KB )
  29. /yingpanguazai/ssd/ssd1/www/f.mffb.com.cn/config/app.php ( 0.95 KB )
  30. /yingpanguazai/ssd/ssd1/www/f.mffb.com.cn/config/cache.php ( 0.78 KB )
  31. /yingpanguazai/ssd/ssd1/www/f.mffb.com.cn/config/console.php ( 0.23 KB )
  32. /yingpanguazai/ssd/ssd1/www/f.mffb.com.cn/config/cookie.php ( 0.56 KB )
  33. /yingpanguazai/ssd/ssd1/www/f.mffb.com.cn/config/database.php ( 2.48 KB )
  34. /yingpanguazai/ssd/ssd1/www/f.mffb.com.cn/vendor/topthink/framework/src/think/facade/Env.php ( 1.67 KB )
  35. /yingpanguazai/ssd/ssd1/www/f.mffb.com.cn/config/filesystem.php ( 0.61 KB )
  36. /yingpanguazai/ssd/ssd1/www/f.mffb.com.cn/config/lang.php ( 0.91 KB )
  37. /yingpanguazai/ssd/ssd1/www/f.mffb.com.cn/config/log.php ( 1.35 KB )
  38. /yingpanguazai/ssd/ssd1/www/f.mffb.com.cn/config/middleware.php ( 0.19 KB )
  39. /yingpanguazai/ssd/ssd1/www/f.mffb.com.cn/config/route.php ( 1.89 KB )
  40. /yingpanguazai/ssd/ssd1/www/f.mffb.com.cn/config/session.php ( 0.57 KB )
  41. /yingpanguazai/ssd/ssd1/www/f.mffb.com.cn/config/trace.php ( 0.34 KB )
  42. /yingpanguazai/ssd/ssd1/www/f.mffb.com.cn/config/view.php ( 0.82 KB )
  43. /yingpanguazai/ssd/ssd1/www/f.mffb.com.cn/app/event.php ( 0.25 KB )
  44. /yingpanguazai/ssd/ssd1/www/f.mffb.com.cn/vendor/topthink/framework/src/think/Event.php ( 7.67 KB )
  45. /yingpanguazai/ssd/ssd1/www/f.mffb.com.cn/app/service.php ( 0.13 KB )
  46. /yingpanguazai/ssd/ssd1/www/f.mffb.com.cn/app/AppService.php ( 0.26 KB )
  47. /yingpanguazai/ssd/ssd1/www/f.mffb.com.cn/vendor/topthink/framework/src/think/Service.php ( 1.64 KB )
  48. /yingpanguazai/ssd/ssd1/www/f.mffb.com.cn/vendor/topthink/framework/src/think/Lang.php ( 7.35 KB )
  49. /yingpanguazai/ssd/ssd1/www/f.mffb.com.cn/vendor/topthink/framework/src/lang/zh-cn.php ( 13.70 KB )
  50. /yingpanguazai/ssd/ssd1/www/f.mffb.com.cn/vendor/topthink/framework/src/think/initializer/Error.php ( 3.31 KB )
  51. /yingpanguazai/ssd/ssd1/www/f.mffb.com.cn/vendor/topthink/framework/src/think/initializer/RegisterService.php ( 1.33 KB )
  52. /yingpanguazai/ssd/ssd1/www/f.mffb.com.cn/vendor/services.php ( 0.14 KB )
  53. /yingpanguazai/ssd/ssd1/www/f.mffb.com.cn/vendor/topthink/framework/src/think/service/PaginatorService.php ( 1.52 KB )
  54. /yingpanguazai/ssd/ssd1/www/f.mffb.com.cn/vendor/topthink/framework/src/think/service/ValidateService.php ( 0.99 KB )
  55. /yingpanguazai/ssd/ssd1/www/f.mffb.com.cn/vendor/topthink/framework/src/think/service/ModelService.php ( 2.04 KB )
  56. /yingpanguazai/ssd/ssd1/www/f.mffb.com.cn/vendor/topthink/think-trace/src/Service.php ( 0.77 KB )
  57. /yingpanguazai/ssd/ssd1/www/f.mffb.com.cn/vendor/topthink/framework/src/think/Middleware.php ( 6.72 KB )
  58. /yingpanguazai/ssd/ssd1/www/f.mffb.com.cn/vendor/topthink/framework/src/think/initializer/BootService.php ( 0.77 KB )
  59. /yingpanguazai/ssd/ssd1/www/f.mffb.com.cn/vendor/topthink/think-orm/src/Paginator.php ( 11.86 KB )
  60. /yingpanguazai/ssd/ssd1/www/f.mffb.com.cn/vendor/topthink/think-validate/src/Validate.php ( 63.20 KB )
  61. /yingpanguazai/ssd/ssd1/www/f.mffb.com.cn/vendor/topthink/think-orm/src/Model.php ( 23.55 KB )
  62. /yingpanguazai/ssd/ssd1/www/f.mffb.com.cn/vendor/topthink/think-orm/src/model/concern/Attribute.php ( 21.05 KB )
  63. /yingpanguazai/ssd/ssd1/www/f.mffb.com.cn/vendor/topthink/think-orm/src/model/concern/AutoWriteData.php ( 4.21 KB )
  64. /yingpanguazai/ssd/ssd1/www/f.mffb.com.cn/vendor/topthink/think-orm/src/model/concern/Conversion.php ( 6.44 KB )
  65. /yingpanguazai/ssd/ssd1/www/f.mffb.com.cn/vendor/topthink/think-orm/src/model/concern/DbConnect.php ( 5.16 KB )
  66. /yingpanguazai/ssd/ssd1/www/f.mffb.com.cn/vendor/topthink/think-orm/src/model/concern/ModelEvent.php ( 2.33 KB )
  67. /yingpanguazai/ssd/ssd1/www/f.mffb.com.cn/vendor/topthink/think-orm/src/model/concern/RelationShip.php ( 28.29 KB )
  68. /yingpanguazai/ssd/ssd1/www/f.mffb.com.cn/vendor/topthink/think-helper/src/contract/Arrayable.php ( 0.09 KB )
  69. /yingpanguazai/ssd/ssd1/www/f.mffb.com.cn/vendor/topthink/think-helper/src/contract/Jsonable.php ( 0.13 KB )
  70. /yingpanguazai/ssd/ssd1/www/f.mffb.com.cn/vendor/topthink/think-orm/src/model/contract/Modelable.php ( 0.09 KB )
  71. /yingpanguazai/ssd/ssd1/www/f.mffb.com.cn/vendor/topthink/framework/src/think/Db.php ( 2.88 KB )
  72. /yingpanguazai/ssd/ssd1/www/f.mffb.com.cn/vendor/topthink/think-orm/src/DbManager.php ( 8.52 KB )
  73. /yingpanguazai/ssd/ssd1/www/f.mffb.com.cn/vendor/topthink/framework/src/think/Log.php ( 6.28 KB )
  74. /yingpanguazai/ssd/ssd1/www/f.mffb.com.cn/vendor/topthink/framework/src/think/Manager.php ( 3.92 KB )
  75. /yingpanguazai/ssd/ssd1/www/f.mffb.com.cn/vendor/psr/log/src/LoggerTrait.php ( 2.69 KB )
  76. /yingpanguazai/ssd/ssd1/www/f.mffb.com.cn/vendor/psr/log/src/LoggerInterface.php ( 2.71 KB )
  77. /yingpanguazai/ssd/ssd1/www/f.mffb.com.cn/vendor/topthink/framework/src/think/Cache.php ( 4.92 KB )
  78. /yingpanguazai/ssd/ssd1/www/f.mffb.com.cn/vendor/psr/simple-cache/src/CacheInterface.php ( 4.71 KB )
  79. /yingpanguazai/ssd/ssd1/www/f.mffb.com.cn/vendor/topthink/think-helper/src/helper/Arr.php ( 16.63 KB )
  80. /yingpanguazai/ssd/ssd1/www/f.mffb.com.cn/vendor/topthink/framework/src/think/cache/driver/File.php ( 7.84 KB )
  81. /yingpanguazai/ssd/ssd1/www/f.mffb.com.cn/vendor/topthink/framework/src/think/cache/Driver.php ( 9.03 KB )
  82. /yingpanguazai/ssd/ssd1/www/f.mffb.com.cn/vendor/topthink/framework/src/think/contract/CacheHandlerInterface.php ( 1.99 KB )
  83. /yingpanguazai/ssd/ssd1/www/f.mffb.com.cn/app/Request.php ( 0.09 KB )
  84. /yingpanguazai/ssd/ssd1/www/f.mffb.com.cn/vendor/topthink/framework/src/think/Request.php ( 55.78 KB )
  85. /yingpanguazai/ssd/ssd1/www/f.mffb.com.cn/app/middleware.php ( 0.25 KB )
  86. /yingpanguazai/ssd/ssd1/www/f.mffb.com.cn/vendor/topthink/framework/src/think/Pipeline.php ( 2.61 KB )
  87. /yingpanguazai/ssd/ssd1/www/f.mffb.com.cn/vendor/topthink/think-trace/src/TraceDebug.php ( 3.40 KB )
  88. /yingpanguazai/ssd/ssd1/www/f.mffb.com.cn/vendor/topthink/framework/src/think/middleware/SessionInit.php ( 1.94 KB )
  89. /yingpanguazai/ssd/ssd1/www/f.mffb.com.cn/vendor/topthink/framework/src/think/Session.php ( 1.80 KB )
  90. /yingpanguazai/ssd/ssd1/www/f.mffb.com.cn/vendor/topthink/framework/src/think/session/driver/File.php ( 6.27 KB )
  91. /yingpanguazai/ssd/ssd1/www/f.mffb.com.cn/vendor/topthink/framework/src/think/contract/SessionHandlerInterface.php ( 0.87 KB )
  92. /yingpanguazai/ssd/ssd1/www/f.mffb.com.cn/vendor/topthink/framework/src/think/session/Store.php ( 7.12 KB )
  93. /yingpanguazai/ssd/ssd1/www/f.mffb.com.cn/vendor/topthink/framework/src/think/Route.php ( 23.73 KB )
  94. /yingpanguazai/ssd/ssd1/www/f.mffb.com.cn/vendor/topthink/framework/src/think/route/RuleName.php ( 5.75 KB )
  95. /yingpanguazai/ssd/ssd1/www/f.mffb.com.cn/vendor/topthink/framework/src/think/route/Domain.php ( 2.53 KB )
  96. /yingpanguazai/ssd/ssd1/www/f.mffb.com.cn/vendor/topthink/framework/src/think/route/RuleGroup.php ( 22.43 KB )
  97. /yingpanguazai/ssd/ssd1/www/f.mffb.com.cn/vendor/topthink/framework/src/think/route/Rule.php ( 26.95 KB )
  98. /yingpanguazai/ssd/ssd1/www/f.mffb.com.cn/vendor/topthink/framework/src/think/route/RuleItem.php ( 9.78 KB )
  99. /yingpanguazai/ssd/ssd1/www/f.mffb.com.cn/route/app.php ( 1.72 KB )
  100. /yingpanguazai/ssd/ssd1/www/f.mffb.com.cn/vendor/topthink/framework/src/think/facade/Route.php ( 4.70 KB )
  101. /yingpanguazai/ssd/ssd1/www/f.mffb.com.cn/vendor/topthink/framework/src/think/route/dispatch/Controller.php ( 4.74 KB )
  102. /yingpanguazai/ssd/ssd1/www/f.mffb.com.cn/vendor/topthink/framework/src/think/route/Dispatch.php ( 10.44 KB )
  103. /yingpanguazai/ssd/ssd1/www/f.mffb.com.cn/app/controller/Index.php ( 4.81 KB )
  104. /yingpanguazai/ssd/ssd1/www/f.mffb.com.cn/app/BaseController.php ( 2.05 KB )
  105. /yingpanguazai/ssd/ssd1/www/f.mffb.com.cn/vendor/topthink/think-orm/src/facade/Db.php ( 0.93 KB )
  106. /yingpanguazai/ssd/ssd1/www/f.mffb.com.cn/vendor/topthink/think-orm/src/db/connector/Mysql.php ( 5.44 KB )
  107. /yingpanguazai/ssd/ssd1/www/f.mffb.com.cn/vendor/topthink/think-orm/src/db/PDOConnection.php ( 52.47 KB )
  108. /yingpanguazai/ssd/ssd1/www/f.mffb.com.cn/vendor/topthink/think-orm/src/db/Connection.php ( 8.39 KB )
  109. /yingpanguazai/ssd/ssd1/www/f.mffb.com.cn/vendor/topthink/think-orm/src/db/ConnectionInterface.php ( 4.57 KB )
  110. /yingpanguazai/ssd/ssd1/www/f.mffb.com.cn/vendor/topthink/think-orm/src/db/builder/Mysql.php ( 16.58 KB )
  111. /yingpanguazai/ssd/ssd1/www/f.mffb.com.cn/vendor/topthink/think-orm/src/db/Builder.php ( 24.06 KB )
  112. /yingpanguazai/ssd/ssd1/www/f.mffb.com.cn/vendor/topthink/think-orm/src/db/BaseBuilder.php ( 27.50 KB )
  113. /yingpanguazai/ssd/ssd1/www/f.mffb.com.cn/vendor/topthink/think-orm/src/db/Query.php ( 15.71 KB )
  114. /yingpanguazai/ssd/ssd1/www/f.mffb.com.cn/vendor/topthink/think-orm/src/db/BaseQuery.php ( 45.13 KB )
  115. /yingpanguazai/ssd/ssd1/www/f.mffb.com.cn/vendor/topthink/think-orm/src/db/concern/TimeFieldQuery.php ( 7.43 KB )
  116. /yingpanguazai/ssd/ssd1/www/f.mffb.com.cn/vendor/topthink/think-orm/src/db/concern/AggregateQuery.php ( 3.26 KB )
  117. /yingpanguazai/ssd/ssd1/www/f.mffb.com.cn/vendor/topthink/think-orm/src/db/concern/ModelRelationQuery.php ( 20.07 KB )
  118. /yingpanguazai/ssd/ssd1/www/f.mffb.com.cn/vendor/topthink/think-orm/src/db/concern/ParamsBind.php ( 3.66 KB )
  119. /yingpanguazai/ssd/ssd1/www/f.mffb.com.cn/vendor/topthink/think-orm/src/db/concern/ResultOperation.php ( 7.01 KB )
  120. /yingpanguazai/ssd/ssd1/www/f.mffb.com.cn/vendor/topthink/think-orm/src/db/concern/WhereQuery.php ( 19.37 KB )
  121. /yingpanguazai/ssd/ssd1/www/f.mffb.com.cn/vendor/topthink/think-orm/src/db/concern/JoinAndViewQuery.php ( 7.11 KB )
  122. /yingpanguazai/ssd/ssd1/www/f.mffb.com.cn/vendor/topthink/think-orm/src/db/concern/TableFieldInfo.php ( 2.63 KB )
  123. /yingpanguazai/ssd/ssd1/www/f.mffb.com.cn/vendor/topthink/think-orm/src/db/concern/Transaction.php ( 2.77 KB )
  124. /yingpanguazai/ssd/ssd1/www/f.mffb.com.cn/vendor/topthink/framework/src/think/log/driver/File.php ( 5.96 KB )
  125. /yingpanguazai/ssd/ssd1/www/f.mffb.com.cn/vendor/topthink/framework/src/think/contract/LogHandlerInterface.php ( 0.86 KB )
  126. /yingpanguazai/ssd/ssd1/www/f.mffb.com.cn/vendor/topthink/framework/src/think/log/Channel.php ( 3.89 KB )
  127. /yingpanguazai/ssd/ssd1/www/f.mffb.com.cn/vendor/topthink/framework/src/think/event/LogRecord.php ( 1.02 KB )
  128. /yingpanguazai/ssd/ssd1/www/f.mffb.com.cn/vendor/topthink/think-helper/src/Collection.php ( 16.47 KB )
  129. /yingpanguazai/ssd/ssd1/www/f.mffb.com.cn/vendor/topthink/framework/src/think/facade/View.php ( 1.70 KB )
  130. /yingpanguazai/ssd/ssd1/www/f.mffb.com.cn/vendor/topthink/framework/src/think/View.php ( 4.39 KB )
  131. /yingpanguazai/ssd/ssd1/www/f.mffb.com.cn/vendor/topthink/framework/src/think/Response.php ( 8.81 KB )
  132. /yingpanguazai/ssd/ssd1/www/f.mffb.com.cn/vendor/topthink/framework/src/think/response/View.php ( 3.29 KB )
  133. /yingpanguazai/ssd/ssd1/www/f.mffb.com.cn/vendor/topthink/framework/src/think/Cookie.php ( 6.06 KB )
  134. /yingpanguazai/ssd/ssd1/www/f.mffb.com.cn/vendor/topthink/think-view/src/Think.php ( 8.38 KB )
  135. /yingpanguazai/ssd/ssd1/www/f.mffb.com.cn/vendor/topthink/framework/src/think/contract/TemplateHandlerInterface.php ( 1.60 KB )
  136. /yingpanguazai/ssd/ssd1/www/f.mffb.com.cn/vendor/topthink/think-template/src/Template.php ( 46.61 KB )
  137. /yingpanguazai/ssd/ssd1/www/f.mffb.com.cn/vendor/topthink/think-template/src/template/driver/File.php ( 2.41 KB )
  138. /yingpanguazai/ssd/ssd1/www/f.mffb.com.cn/vendor/topthink/think-template/src/template/contract/DriverInterface.php ( 0.86 KB )
  139. /yingpanguazai/ssd/ssd1/www/f.mffb.com.cn/runtime/temp/067d451b9a0c665040f3f1bdd3293d68.php ( 11.98 KB )
  140. /yingpanguazai/ssd/ssd1/www/f.mffb.com.cn/vendor/topthink/think-trace/src/Html.php ( 4.42 KB )
  1. CONNECT:[ UseTime:0.001131s ] mysql:host=127.0.0.1;port=3306;dbname=f_mffb;charset=utf8mb4
  2. SHOW FULL COLUMNS FROM `fenlei` [ RunTime:0.001966s ]
  3. SELECT * FROM `fenlei` WHERE `fid` = 0 [ RunTime:0.000832s ]
  4. SELECT * FROM `fenlei` WHERE `fid` = 63 [ RunTime:0.000653s ]
  5. SHOW FULL COLUMNS FROM `set` [ RunTime:0.001490s ]
  6. SELECT * FROM `set` [ RunTime:0.000611s ]
  7. SHOW FULL COLUMNS FROM `article` [ RunTime:0.001931s ]
  8. SELECT * FROM `article` WHERE `id` = 466800 LIMIT 1 [ RunTime:0.001997s ]
  9. UPDATE `article` SET `lasttime` = 1774789785 WHERE `id` = 466800 [ RunTime:0.009625s ]
  10. SELECT * FROM `fenlei` WHERE `id` = 65 LIMIT 1 [ RunTime:0.000684s ]
  11. SELECT * FROM `article` WHERE `id` < 466800 ORDER BY `id` DESC LIMIT 1 [ RunTime:0.001237s ]
  12. SELECT * FROM `article` WHERE `id` > 466800 ORDER BY `id` ASC LIMIT 1 [ RunTime:0.001366s ]
  13. SELECT * FROM `article` WHERE `id` < 466800 ORDER BY `id` DESC LIMIT 10 [ RunTime:0.006075s ]
  14. SELECT * FROM `article` WHERE `id` < 466800 ORDER BY `id` DESC LIMIT 10,10 [ RunTime:0.004385s ]
  15. SELECT * FROM `article` WHERE `id` < 466800 ORDER BY `id` DESC LIMIT 20,10 [ RunTime:0.002369s ]
0.206231s