

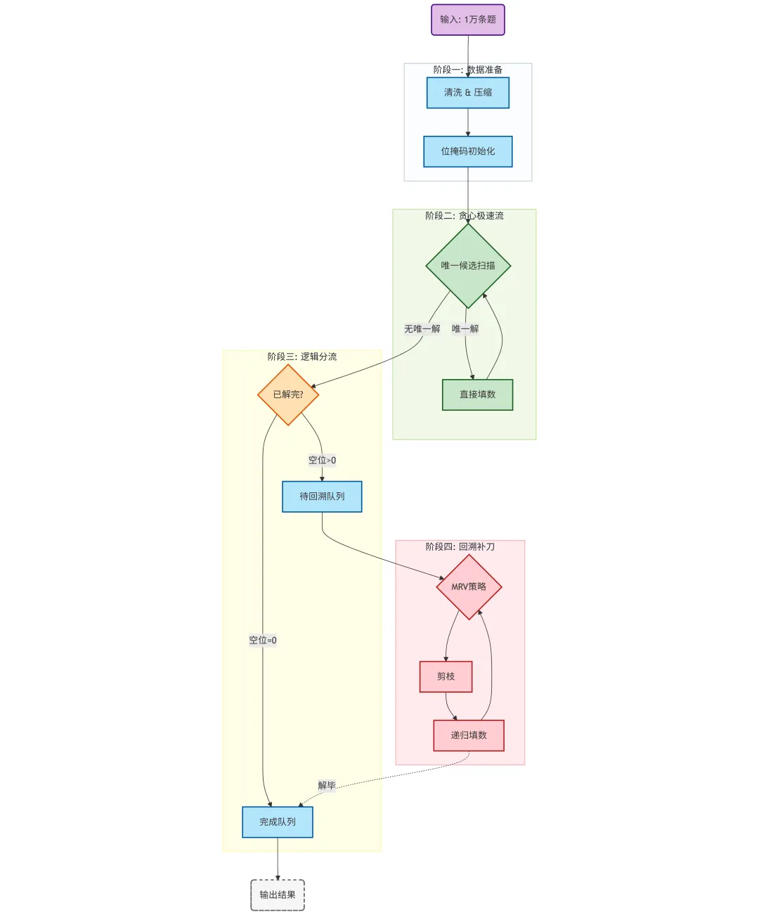
数组高效构建棋盘
位掩码进行高效数据压缩和运算
分流策略:
1.简单题:具有唯一候选,快速扫描,不回溯
2.剩余难题:MRV策略进行剪枝
合并输出
FILTER、DISTINCT ON 等PostgreSQL特有语法的应用对性能有一定提升
延迟物化、内存压缩(Smallint)等优化对性能有提升

使用正则进行格式清洗,将待填空格替换为0
使用数组进行棋盘坐标构建
--示例生成中间表create table dwd_sudoku_step1 asWITH RECURSIVE-- 1. 数据源 & 强壮解析 (Robust Parsing)src AS (SELECTid,puzzle,-- 【关键修复】:-- 1. regexp_replace: 先暴力剔除所有非数字、非点、非问号的字符 (包括空格、换行、制表符等)-- 2. translate: 再将 '.' 和 '?' 统一转为 '0'-- 3. 结果: 得到纯净的 81 位数字字符串,绝对不会错位string_to_array(translate(regexp_replace(puzzle, '[^0-9.?]', '', 'g'),'.?', '00'),NULL)::smallint[] AS boardFROM sudoku9_9 --题面)-- 2. 棋盘单元格坐标构建SELECTid, val, i, --id,原值,81位字符串序号(i-1)/9 as r, --行(i-1)%9 as c, --列((i-1)/27)*3 + ((i-1)%9)/3 as bx --宫FROM src, unnest(board) WITH ORDINALITY as t(val, i) --数组展开为行;where id=1;


数字1~9位掩码:
利用 二进制独热位掩码 (Binary One-hot Bitmask) 技术,将棋盘 1-9 的十进制数值映射为特定的二进制位状态。

示例,第1行的已有数字 1、2、5、6、7 进行OR (|) 运算转为 二进制掩码 001110011再转为10进制 115
--以第一行为例--棋盘数字转为二进制掩码SELECTa.id AS "ID", --ida.r + 1 AS "Row", -- 行号a.val AS "Digit", -- 数独数字(1 << (a.val-1)) AS "Decimal", -- 十进制位状态(1 << (a.val-1))::bit(9) AS "Binary" -- 二进制位状态FROM dwd_sudoku_step1 aWHERE a.id=1 AND a.val>0 AND a.r=0;--掩码 OR (|) 运算聚合SELECTa.id AS "ID", --ida.r + 1 AS "Row", -- 行号array_agg(a.val) AS "Digit", -- 数独数字bit_or(1 << (a.val-1)) AS "Decimal", -- 十进制位状态bit_or(1 << (a.val-1))::bit(9) AS "Binary" -- 二进制位状态FROM dwd_sudoku_step1 aWHERE a.id=1 AND a.val>0 AND a.r=0group by 1,2;

以上示例拓展到行、列、宫,使用位掩码 bit_or (按位或) ,将每一行、列、宫中已有的数字记录在一个二进制数中,极大提升运算性能;
--Smallint更轻量计算速度更快
-- 3. 批量初始化掩码 (Filter 聚合)masks_calc AS (----使用“位掩码”技术。通过位运算(Bitwise OR)将每一行、列、宫中已有的数字记录在一个二进制数中SELECT id, array_agg(COALESCE(m, 0)::smallint ORDER BY idx) as msFROM (SELECT id, r+1 as idx, bit_or(1 << (val-1)) FILTER (WHERE val>0) as m FROM cells GROUP BY id, rUNION ALLSELECT id, c+10 as idx, bit_or(1 << (val-1)) FILTER (WHERE val>0) as m FROM cells GROUP BY id, cUNION ALLSELECT id, bx+19 as idx, bit_or(1 << (val-1)) FILTER (WHERE val>0) as m FROM cells GROUP BY id, bx) tGROUP BY id),

Candidate=All(511)∩Not(Used)
即:
511& (Row∣Col∣Box)
1.聚合 (OR): 用 OR (|) 操作,把行、列、宫里用过的数字聚合,得到一个‘黑名单’。
2.取反 (NOT): 黑名单翻转为白名单,原来的黑名单变成了 0,而空闲的位置变成了 1。
但这里有个问题,计算机的整数是 32 位的,取反后高位全是 1(垃圾数据)。
3.过滤 (AND): 使用 511 (9个1) 筛除高位垃圾,锁定有效候选,只保留我们关心的 1-9 位。
4.以上只进行了3次计算即完成了一个格子的填充
以id=1为例,行、列、宫已有数字掩码聚合如下

以取第1行第2列、第4列空格为例
已有数字掩码分别为 (115|505|507) 和 (115|370|371),这两个空格可填数字计算如下
-- 遍历提取 (Iteration)-- 【核心特性】全量解析,结果完整-- 【适用场景】调试展示、回溯法分支生成 (需要所有可能性)WITH test_calc AS (SELECT (511 & ~ (115|505|507)) as cand_munion allSELECT (511 & ~ (115|370|371)) as cand_m)SELECTcand_m,cand_m::bit(9) cand_m_bit,(SELECT string_agg(num::text, ',')FROM generate_series(1, 9) numWHERE (cand_m & (1 << (num - 1))) > 0 -- 挨个检查1-9是否在掩码里) as candidates_list,bit_count(cand_m::bit(9)) bit_count --掩码为1的数量FROM test_calc;

即快速求解出两个格子可填数字分别为3 和 3、4、8
注意:第一组仅有一个值,这是大部分简单题普遍情况,对于这种情况可以简化如下,只取首个值快速计算,避免消耗过多计算资源进行循环碰撞
-- 单值提取 (Bit Hack),适用于只有唯一值时快速提取-- 【核心特性】极速计算,无循环-- 【适用场景】贪心阶段 (WHERE bit_count=1),确保只有唯一解时使用WITH test_calc AS (SELECT (511 & ~ (115|505|507)) as cand_munion allSELECT (511 & ~ (115|370|371)) as cand_m)selecta.cand_m, --十进制表达a.cand_m::bit(9) as cand_m_bit, --二进制表达-- 【关键逻辑】利用 x & -x 提取最低位的 1 (Lowbit)-- 如果有多个候选数,这里会丢失高位数据,只返回最小的那个数字,需要限制仅存在唯一候选情况下使用,即掩码为1的数量=1(bit_count(((a.cand_m & -a.cand_m) - 1)::bit(32)) + 1)::smallint candidates_list, --可选数字bit_count(cand_m::bit(9)) bit_countfrom test_calc a;

where bit_count(cand_m::bit(9))=1
---待填格子位置索引:筛选出所有值为 0 的格子索引,打包为一个数组empty_calc AS (SELECT id, array_agg(i::smallint ORDER BY i) as empFROM cells WHERE val = 0 GROUP BY id),

WHERE* val= 0:
•含义:这是过滤器。在数独逻辑中,0 代表空位(即原题中的 ? 或 .)。
•作用:只关心那些“需要填”的格子,忽略那些题目自带的已知数字(1-9)。
•i::smallint:
•含义:i 是格子在 81 个字符长字符串中的绝对位置(1-81)。
•作用:强制转换为 smallint(2字节整数)。内存优化的一部分,比默认的 int(4字节)省一半内存。
•ORDER BY i:
•含义:在打包数组时,按照位置先后排序。
•作用:保证任务列表的顺序是确定性的(从左上角到右下角)。这对于后续递归逻辑的稳定性非常重要。
•array_agg**(...) as emp**:
•含义:聚合函数。将多行数据“捏”成一行里的一个数组。
•结果:emp (Empty Cells) 字段。
-- 4. 组装初始状态--递归前数据准备prep AS (SELECTs.id, s.board, --[零件1] 原始棋盘-- [零件2] 约束掩码 (27个整数)-- 这里包含了 9行+9列+9宫 的初始状态COALESCE(m.ms, '{0,0,0,0,0,0,0,0,0,0,0,0,0,0,0,0,0,0,0,0,0,0,0,0,0,0,0}'::smallint[]) as ms,-- [零件3] 待办空位数组 (递归的任务列表)COALESCE(e.emp, '{}'::smallint[]) as empFROM src s-- 将三个独立的数据流合并为一行LEFT JOIN masks_calc m ON s.id = m.idLEFT JOIN empty_calc e ON s.id = e.id),

prep CTE 数据准备:
1.Board:当前的棋盘。
2.Masks:长度为27的位掩码数组,因为它一次性存储了 9****行+ 9****列+ 9****宫 的所有位掩码。
3.Emp:待填格子位置索引。
4.COALESCE 和 LEFT JOIN。为了代码的健壮性——即使输入的数独已经是满的(没有空位,empty_calc 为 NULL),代码也不会报错,而是生成一个空任务列表,直接流转到结束状态
-- 5. 第一阶段:贪心极速流 (确定性求解)solve_easy(id, board, ms, emp) AS (SELECT id, board, ms, emp FROM prepUNION ALLSELECTs.id,-- 1. 更新棋盘:把原来的 0 替换成新的数字s.board[:cell.p-1] || c.val::smallint || s.board[cell.p+1:],-- 2. 更新掩码:把新数字加入到对应的行、列、宫的黑名单里s.ms[:cell.r] || (s.ms[cell.r+1] | c.bit_m)::smallint || s.ms[cell.r+2:9+cell.c] || (s.ms[10+cell.c] | c.bit_m)::smallint || s.ms[11+cell.c:18+cell.bx] || (s.ms[19+cell.bx] | c.bit_m)::smallint || s.ms[19+cell.bx+1:27],---- 3.移除已处理空格:从空位列表里移除当前位置array_remove(s.emp, cell.p)FROM solve_easy sINNER JOIN LATERAL (SELECT p, (p-1)/9 as r, (p-1)%9 as c, (p-1)/27*3+(p-1)%9/3 as bx, cand_mFROM unnest(s.emp) p -- 展开所有空位(emp)CROSS JOIN LATERAL ( -- 计算候选掩码:全集(511) 剔除(AND NOT) 行列宫已有的数字SELECT 511 & ~(s.ms[(p-1)/9+1]::int | s.ms[(p-1)%9+10]::int | s.ms[(p-1)/27*3+(p-1)%9/3+19]::int) as cand_m) tWHERE bit_count(cand_m::bit(9)) = 1 -- 【关键!】只要那些只有 1 个可能性的LIMIT 1 -- 每次只抓一个,保持稳健) cell ON trueCROSS JOIN LATERAL (-- 把二进制掩码转回 1-9 的十进制整数SELECT (bit_count(((cell.cand_m & -cell.cand_m) - 1)::bit(32)) + 1)::smallint as val,(cell.cand_m & -cell.cand_m)::int as bit_m) c),
A.扫描与计算(The Scanner)
•核心代码:511 & ~(Row | Col | Box)
•利用位运算瞬间计算补集。这相当于问数据库:在这个位置,除了行、列、宫里已有的数字,还剩下什么能填?
B.贪心判定(The Filter)
•代码:WHERE bit_count(...) = 1
•只有当某个格子在逻辑上只能填入一个数字时才行动。这保证了这一阶段的所有操作都是100% 正确的,不需要回溯。
C.状态更新(The Update)
•代码:s.ms[...] || ... (复杂的数组拼接)
•使用PostgreSQL 的数组切片操作,在填入数字时同时更新了行、列、宫的位掩码。这确保了下一次递归时,约束条件是最新的。
-- 6. 逻辑分流finished_easy AS (-- [快速通道] 只要任务清单空了,直接结算,释放内存SELECT id, board FROM solve_easy WHERE cardinality(emp) = 0),stuck_hard_input AS (-- [优胜劣汰] 筛选出卡住的难题SELECT DISTINCT ON (id) id, board, ms, empFROM solve_easyWHERE id NOT IN (SELECT id FROM finished_easy)-- [关键策略] 如果有多个中间状态,取剩余空位最少的那一个继续算ORDER BY id, cardinality(emp) ASC),
A.内存保护(Memory Safety)
•面对 1 万道题,如果让已完成的题目继续参与后续的递归连接,会造成巨大的内存浪费。通过 finished_easy 立刻卸载已完成的数据,相当于给系统做了‘内存减负’,防止大数据量下的 磁盘溢出
B.优胜劣汰(Best-First Selection)
•在第一阶段,可能会产生同一题目的不同中间状态。利用 ORDER BY cardinality ASC,强行只保留完成度最高的那一个状态进入下一轮。这确保了后续的回溯搜索是从最佳起点开始的。
• PostgreSQL 特有的 DISTINCT ON 语法(比排序后limit 1高)
-- 7. 第二阶段:回溯补刀 (MRV 策略)solve_hard(id, board, ms, emp) AS (SELECT id, board, ms, emp FROM stuck_hard_input -- 接力棒:处理剩余的难题UNION ALLSELECTs.id,s.board[:cell.p-1] || v.val::smallint || s.board[cell.p+1:],s.ms[:cell.r] || (s.ms[cell.r+1] | v.bit_m)::smallint || s.ms[cell.r+2:9+cell.c] || (s.ms[10+cell.c] | v.bit_m)::smallint || s.ms[11+cell.c:18+cell.bx] || (s.ms[19+cell.bx] | v.bit_m)::smallint || s.ms[19+cell.bx+1:27],array_remove(s.emp, cell.p)FROM solve_hard sJOIN LATERAL (SELECT p, (p-1)/9 as r, (p-1)%9 as c, (p-1)/27*3+(p-1)%9/3 as bx, cand_mFROM unnest(s.emp) pCROSS JOIN LATERAL (SELECT 511 & ~(s.ms[(p-1)/9+1]::int | s.ms[(p-1)%9+10]::int | s.ms[(p-1)/27*3+(p-1)%9/3+19]::int) as cand_m) t-- 【关键差异】不再寻找唯一解,而是寻找"可能性最少"的格子ORDER BY bit_count(cand_m::bit(9)) ASCLIMIT 1) cell ON trueJOIN LATERAL (-- 【关键差异】展开所有可能的候选数SELECT d+1 as val, 1<<d as bit_mFROM generate_series(0,8) d WHERE (cell.cand_m & (1<<d)) <> 0) v ON true)

-- 8. 最终合并输出SELECTf.id,s.puzzle, -- [延迟物化] 此时才去读取原始题面字符串,而非在复杂递归中带着消耗资源-- f.board, --结果数组,方便验证数据,最终输出时注释掉-- 格式化输出: 数组转字符串,每9位换行trim(both E'\n' FROM regexp_replace(array_to_string(f.board, ''), '(.{9})', '\1' || E'\n', 'g')) as resultFROM (SELECT id, board FROM finished_easyUNION ALL-- [去重] 再次确保每题只留一个解SELECT DISTINCT ON (id) id, board FROM solve_hard WHERE cardinality(emp) = 0 ORDER BY id) fJOIN src s ON f.id = s.id;
A.延迟物化(Late Materialization)
在之前所有的递归计算中,没有携带 puzzle 这个原始字符串。因为字符串在内存中很占空间,且拷贝成本高。 只传递了 ID 和轻量级的 smallint 数组。直到最后一步,才通过 JOIN 把它拿回来。 这种延迟物化策略,可以节省一些内存提升性能。
B.结果整形(Result Formatting)
•利用了 PostgreSQL 强大的正则替换功能。 (.{9}) 匹配任意 9 个字符,\1\n 在其后插入换行符。这避免了写复杂的循环或应用层代码,直接在数据库层完成了数据的渲染
--用一条 SQL 解数独问题--数据库:PostgreSQL--提交人:周仟荣1WITH RECURSIVE-- 1. 数据源 & 强壮解析 (Robust Parsing)src AS (SELECTid,puzzle,-- 1. regexp_replace: 剔除所有非数字、非点、非问号的字符 (包括空格、换行、制表符等)-- 2. translate: 再将 '.' 和 '?' 统一转为 '0'-- 3. 结果: 得到纯净的 81 位数字字符串string_to_array(translate(regexp_replace(puzzle, '[^0-9.?]', '', 'g'),'.?', '00'),NULL)::smallint[] AS boardFROM sudoku9_9 -- 题面),-- 2. 拆解单元格坐标cells AS (SELECTid, val, i, --id,原值,81位字符串序号(i-1)/9 as r, --行(i-1)%9 as c, --列((i-1)/27)*3 + ((i-1)%9)/3 as bx --宫FROM src, unnest(board) WITH ORDINALITY as t(val, i) --数组展开为行),-- 3. 批量初始化掩码 (Filter 聚合)masks_calc AS (----使用“位掩码”技术。通过位运算(Bitwise OR)将每一行、列、宫中已有的数字记录在一个二进制数中SELECT id, array_agg(COALESCE(m, 0)::smallint ORDER BY idx) as msFROM (SELECT id, r+1 as idx, bit_or(1 << (val-1)) FILTER (WHERE val>0) as m FROM cells GROUP BY id, rUNION ALLSELECT id, c+10 as idx, bit_or(1 << (val-1)) FILTER (WHERE val>0) as m FROM cells GROUP BY id, cUNION ALLSELECT id, bx+19 as idx, bit_or(1 << (val-1)) FILTER (WHERE val>0) as m FROM cells GROUP BY id, bx) tGROUP BY id),---待填格子位置索引:筛选出所有值为 0 的格子索引,打包为一个数组empty_calc AS (SELECT id, array_agg(i::smallint ORDER BY i) as empFROM cells WHERE val = 0 GROUP BY id),-- 4. 组装初始状态--递归前数据准备prep AS (SELECTs.id, s.board, --[零件1] 原始棋盘-- [零件2] 约束掩码 (27个整数)-- 这里包含了 9行+9列+9宫 的初始状态COALESCE(m.ms, '{0,0,0,0,0,0,0,0,0,0,0,0,0,0,0,0,0,0,0,0,0,0,0,0,0,0,0}'::smallint[]) as ms,-- [零件3] 待办空位数组 (递归的任务列表)COALESCE(e.emp, '{}'::smallint[]) as empFROM src s-- 将三个独立的数据流合并为一行LEFT JOIN masks_calc m ON s.id = m.idLEFT JOIN empty_calc e ON s.id = e.id),-- 5. 第一阶段:贪心极速流 (确定性求解)solve_easy(id, board, ms, emp) AS (SELECT id, board, ms, emp FROM prepUNION ALLSELECTs.id,-- 1. 更新棋盘:把原来的 0 替换成新的数字s.board[:cell.p-1] || c.val::smallint || s.board[cell.p+1:],-- 2. 更新掩码:把新数字加入到对应的行、列、宫的黑名单里s.ms[:cell.r] || (s.ms[cell.r+1] | c.bit_m)::smallint || s.ms[cell.r+2:9+cell.c] || (s.ms[10+cell.c] | c.bit_m)::smallint || s.ms[11+cell.c:18+cell.bx] || (s.ms[19+cell.bx] | c.bit_m)::smallint || s.ms[19+cell.bx+1:27],---- 3.移除已处理空格:从空位列表里移除当前位置array_remove(s.emp, cell.p)FROM solve_easy sINNER JOIN LATERAL (SELECT p, (p-1)/9 as r, (p-1)%9 as c, (p-1)/27*3+(p-1)%9/3 as bx, cand_mFROM unnest(s.emp) p -- 展开所有空位(emp)CROSS JOIN LATERAL ( -- 计算候选掩码:全集(511) 剔除(AND NOT) 行列宫已有的数字SELECT 511 & ~(s.ms[(p-1)/9+1]::int | s.ms[(p-1)%9+10]::int | s.ms[(p-1)/27*3+(p-1)%9/3+19]::int) as cand_m) tWHERE bit_count(cand_m::bit(9)) = 1 -- 【关键!】只要那些只有 1 个可能性的LIMIT 1 -- 每次只抓一个,保持稳健) cell ON trueCROSS JOIN LATERAL (-- 把二进制掩码转回 1-9 的十进制整数SELECT (bit_count(((cell.cand_m & -cell.cand_m) - 1)::bit(32)) + 1)::smallint as val,(cell.cand_m & -cell.cand_m)::int as bit_m) c),-- 6. 逻辑分流finished_easy AS (-- [快速通道] 只要任务清单空了,直接结算,释放内存SELECT id, board FROM solve_easy WHERE cardinality(emp) = 0),stuck_hard_input AS (-- [优胜劣汰] 筛选出卡住的难题SELECT DISTINCT ON (id) id, board, ms, empFROM solve_easyWHERE id NOT IN (SELECT id FROM finished_easy)-- [关键策略] 如果有多个中间状态,取剩余空位最少的那一个继续算ORDER BY id, cardinality(emp) ASC),-- 7. 第二阶段:回溯补刀 (MRV 策略)solve_hard(id, board, ms, emp) AS (SELECT id, board, ms, emp FROM stuck_hard_input -- 接力棒:处理剩余的难题UNION ALLSELECTs.id,s.board[:cell.p-1] || v.val::smallint || s.board[cell.p+1:],s.ms[:cell.r] || (s.ms[cell.r+1] | v.bit_m)::smallint || s.ms[cell.r+2:9+cell.c] || (s.ms[10+cell.c] | v.bit_m)::smallint || s.ms[11+cell.c:18+cell.bx] || (s.ms[19+cell.bx] | v.bit_m)::smallint || s.ms[19+cell.bx+1:27],array_remove(s.emp, cell.p)FROM solve_hard sJOIN LATERAL (SELECT p, (p-1)/9 as r, (p-1)%9 as c, (p-1)/27*3+(p-1)%9/3 as bx, cand_mFROM unnest(s.emp) pCROSS JOIN LATERAL (SELECT 511 & ~(s.ms[(p-1)/9+1]::int | s.ms[(p-1)%9+10]::int | s.ms[(p-1)/27*3+(p-1)%9/3+19]::int) as cand_m) t-- 【关键差异】不再寻找唯一解,而是寻找"可能性最少"的格子ORDER BY bit_count(cand_m::bit(9)) ASCLIMIT 1) cell ON trueJOIN LATERAL (-- 【关键差异】展开所有可能的候选数SELECT d+1 as val, 1<<d as bit_mFROM generate_series(0,8) d WHERE (cell.cand_m & (1<<d)) <> 0) v ON true)-- 8. 最终合并输出SELECTf.id,s.puzzle, -- [延迟物化] 此时才去读取原始题面字符串,而非在复杂递归中带着消耗资源-- f.board, --结果数组,方便验证数据,最终输出时注释掉-- 格式化输出: 数组转字符串,每9位换行trim(both E'\n' FROM regexp_replace(array_to_string(f.board, ''), '(.{9})', '\1' || E'\n', 'g')) as resultFROM (SELECT id, board FROM finished_easyUNION ALL-- [去重] 再次确保每题只留一个解SELECT DISTINCT ON (id) id, board FROM solve_hard WHERE cardinality(emp) = 0 ORDER BY id) fJOIN src s ON f.id = s.id;
感谢大家对本次《数据库编程大赛》的关注和支持,欢迎加入技术交流群,更多精彩活动不断,欢迎各路数据库爱好者来挑战!
