在Linux系统中,磁盘IO是连接软件与硬件的关键桥梁,也是系统性能的核心瓶颈点之一。无论是日常的文件读写、数据库存储,还是大数据处理,背后都离不开磁盘IO的支撑。很多时候,系统卡顿、应用响应缓慢,根源都出在磁盘IO上。本文将从底层原理出发,带你全面拆解Linux磁盘IO的工作机制,包括核心架构、关键组件、性能指标及观测方法,帮你彻底搞懂磁盘IO到底是如何工作的。
在深入原理之前,我们先厘清几个核心概念,避免后续理解出现偏差。首先,磁盘IO本质上是“应用程序向存储设备读取或写入数据”的过程,而Linux系统为了屏蔽不同硬件的差异、提升IO效率,设计了一套分层的IO架构。其次,我们常见的存储设备主要分为两类,它们的IO工作方式差异巨大,直接影响系统性能:
机械硬盘(HDD):由盘片和读写磁头组成,数据存储在盘片的环状磁道上。读写数据前,必须先移动磁头定位到目标磁道,再等待盘片旋转到对应位置——这个“寻道+旋转”的过程是HDD性能的主要瓶颈。因此,HDD对连续IO更友好(无需频繁移动磁头),而随机IO性能较差。其最小读写单位是“扇区”,通常为512字节。
固态硬盘(SSD):由固态电子元器件组成,无需磁头寻道和盘片旋转,因此无论是连续IO还是随机IO,性能都远超HDD。但SSD存在“先擦除再写入”的特性,随机读写会触发大量垃圾回收,导致其随机IO性能仍略逊于连续IO。SSD的最小读写单位是“页”,常见大小为4KB、8KB等。
需要注意的是,无论是HDD还是SSD,直接读写最小单位(扇区/页)效率都很低。因此,Linux文件系统会将连续的扇区或页组合成“逻辑块”(常见大小为4KB),以逻辑块作为数据管理的最小单元。
在Linux中,所有磁盘设备都被抽象为“块设备”——即按“块”为单位读写数据,且支持随机访问的设备。每个块设备都会被分配两个设备号:主设备号用于区分设备类型(比如SATA硬盘和IDE硬盘),次设备号用于标识同类设备中的具体个体(比如第一块SATA硬盘/dev/sda和第二块/dev/sdb)。
此外,磁盘接入系统后还有多种使用架构:可以直接划分为分区使用(如/dev/sda1);也可以组合成RAID阵列(提升性能或可靠性);还可以通过NFS、iSCSI等协议作为网络存储供多台机器共享。
Linux为了实现“应用程序与具体存储设备解耦”,设计了分层的IO栈架构,从上层到下层依次为:文件系统层、通用块层、设备层。每一层都有明确的职责,通过标准化接口协作,既保证了灵活性,又提升了IO效率。这个三层架构是理解磁盘IO工作原理的关键。
这一层是应用程序直接接触的层面,核心是“虚拟文件系统(VFS)+ 具体文件系统实现”。VFS定义了一套统一的文件操作接口(如open、read、write),让应用程序无需关注底层存储设备和文件系统的具体实现;而ext4、XFS、Btrfs等具体文件系统,则负责将应用的IO请求转换为对逻辑块的操作。
比如,当你执行cat test.txt命令时,应用程序首先通过VFS调用read接口,VFS再将请求转发给对应的文件系统(如ext4),文件系统根据自身的存储规则,找到test.txt对应的逻辑块,然后将请求传递给下一层。
通用块层是Linux磁盘IO的核心,处在文件系统层和设备层之间,扮演着“翻译官”和“优化师”的双重角色。它的核心作用有两个:
第一,统一接口与设备抽象:向上为文件系统层提供标准的块设备访问接口,向下将各种异构的存储设备(HDD、SSD、RAID等)抽象为统一的块设备,屏蔽不同硬件的差异,让上层无需关注设备细节。
第二,IO请求优化:这是通用块层最关键的功能。文件系统层传递过来的IO请求可能是零散、无序的,通用块层会对这些请求进行“排队、重新排序、请求合并”,以提升磁盘读写效率。这个优化过程就是“IO调度”。
Linux内核支持三种主流IO调度算法,适用于不同场景:
设备层由存储设备(HDD、SSD等)和对应的驱动程序组成,负责接收通用块层转发的IO请求,最终完成物理设备的读写操作。驱动程序的作用是将内核的标准化IO请求,转换为硬件能理解的信号(比如控制HDD磁头移动、SSD写入数据)。
总结一下IO栈的工作流程:应用程序通过文件系统层发起IO请求 → 通用块层对请求进行优化调度 → 设备层通过驱动程序执行物理IO操作 → 结果沿原路径返回给应用程序。
由于磁盘IO是系统中最慢的环节之一,Linux设计了多种缓存机制来减少对物理磁盘的直接访问,从而提升IO效率。这些缓存贯穿整个IO栈,是理解IO性能的重要知识点:

页缓存、inode缓存、dentry缓存:位于文件系统层,用于缓存文件数据、inode元数据(文件属性)、目录项(文件名与inode的映射)。应用程序读取文件时,优先从缓存中获取,未命中时才访问物理磁盘;
这里需要注意:缓存虽好,但也会导致“应用程序读写大小”与“实际磁盘IO大小”不一致。比如,应用程序写入1KB数据,可能先被缓存,后续合并成4KB再写入磁盘,这也是后续性能观测中需要注意的点。
理解了工作原理后,我们更关心“如何判断磁盘IO是否正常”。这就需要掌握衡量磁盘IO性能的五大核心指标,它们是分析IO瓶颈的基础:

重要提醒:不要孤立看待某一个指标。比如,同样是IOPS=1000,小请求(512B)对应的吞吐量可能只有500KB/s,而大请求(4KB)对应的吞吐量可能达到4MB/s。必须结合“读写比例、IO类型(随机/连续)、IO大小”综合分析。
掌握了指标后,我们需要借助工具获取这些数据。下面介绍3个最常用的Linux磁盘IO观测工具,覆盖“磁盘整体IO”和“进程级IO”两种核心场景:
iostat是最基础也最常用的工具,用于查看每块磁盘的整体IO情况,数据来源于/proc/diskstats。核心用法:iostat -d -x 1,其中“-d”表示只显示磁盘IO数据,“-x”表示显示详细指标,“1”表示每秒刷新一次。
关键输出指标解读(对应核心性能指标):
iostat只能查看磁盘整体情况,无法定位到具体哪个进程在占用IO。pidstat可以弥补这个不足,通过pidstat -d 1命令(“-d”表示显示IO相关数据),可以实时查看每个进程的IO情况,包括:
iotop类似于“IO版top”,可以按IO大小对进程排序,快速找到IO占用最高的“元凶”。直接执行iotop即可,核心输出包括:
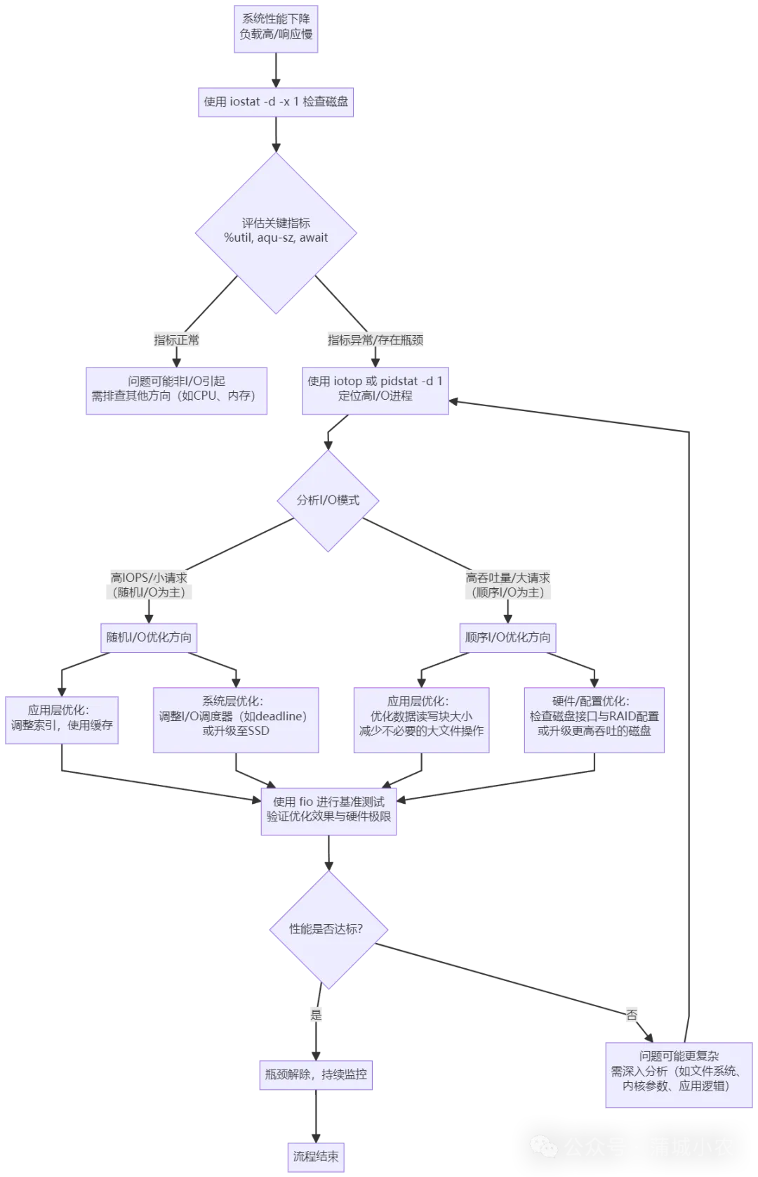
结合前面的原理和工具,我们可以总结出一套简单的IO瓶颈排查思路:

iostat -d -x 1查看磁盘整体IO:若%util过高、aqu-sz过大、await过长,说明磁盘存在IO瓶颈;iotop或pidstat -d 1定位高IO进程:找到占用IO最多的进程,判断是应用程序(如数据库)还是系统进程;Linux磁盘IO的工作原理可以总结为“三层栈架构+缓存优化”:应用程序通过文件系统层发起请求,通用块层进行调度优化,设备层完成物理IO;同时,系统通过多种缓存机制减少物理磁盘访问,提升效率。而排查IO瓶颈的核心,是掌握“使用率、饱和度、IOPS、吞吐量、响应时间”五大指标,借助iostat、pidstat、iotop等工具,从“整体磁盘”到“具体进程”逐步定位问题。
理解磁盘IO的工作原理,不仅能帮助我们快速排查性能问题,还能在系统选型(如HDD vs SSD)、应用优化(如减少随机IO)时做出更合理的决策。希望本文能帮你打通Linux磁盘IO的知识脉络,下次遇到IO相关的问题时,能从容应对!
如果你的工作中遇到过磁盘IO瓶颈,欢迎在评论区分享你的排查经验,我们一起交流学习~